Fórum témák
» Több friss téma |
Fórum » Kutya macska (vad) riasztó
Azért egy próbát lehet, hogy megérne, ha nem találsz jobbat. Egy ilyen sziréna nem egy nagy összeg, szét kell szedni, és átalakítani, azután kipróbálni, hogy ér-e valamit. Sajnos a tesztelésnél nem tudhatod, hogy mit fog szólni, mivel hallani nem lehet, mérni meg szintén nehézkes lenne.
A szúnyogos témában volt egy spec. ultrahangos hangszóró, egy KEMO nevezetű, de az nagyon kis teljesítményű, és a beszerezhetősége is nagyon nehézkes.
Szirénám akad(hat) a lomok közt, de annak ultrahang átvitele kétséges (tudnám mérni). Bár egy jobb minőség tudhatja a 20-30 kHz-et. Kutyának elég, mi meg nem halljuk.
A hozzászólás módosítva: Okt 16, 2018
Szeretném kérni a segítségeteket , van egy "meghalt" kutyariasztóm KARDIGO HUNDE Katzenfrei (art num 60047) 18-32 khz frekit adna , de valószinű nem megy , mert a kutyához odatartották és semmi reagálás . Kérdezném hogy mi fülünkkel meghallanánk -e hogyha szól?. Van benne egy leköszörült 8 lábú smd IC egy 3,6V feszszabályzó, ez jó, 2 smd kondi és egy 1kilós smd ell. ezen van kicsatolva a freki a zűmmögöre. , a hangszóró is jó ,teszteltem.Kapcsolási rajzot szeretnék kérni , ha tud valaki .vagy valamilyen tapasztalati jó tanácsot . Ha a mi fülünkkel nem hallható akkor hogy tudnám megvizsgálni hogy megy-e, elöre is köszönök minden szót
Ha ki van csatolva a zümmögőre, tehát hozzáférsz, minimum 2 lehetőséged van:
- szkóppal megnézed; - ha nincs, fogsz egy 100 nFnagyságrendű kondit kicsatolásnak, 1 db 1N4148-at a gnd felé és multival dc feszt mérsz. Ha mászkál is a frekije, változni fog néha a mért érték is. Keverni ( üttetni ) is lehetne, de az nehezebb téma.
Egy kutya nem "mérés". Próbáld ki többnél. Vagy macskán, az a tuti.
Én már készítettem párat, aztán abbahagytam, mert pont a "célközönségre" nem hatott, vagyis a nyugodt, jó szándékú, de éjszaka hülye emberek által sétáltatott, és a többi kutyát megőrjítő egyedekre. (A környék azért nem alszik a saját kutyáitól, mert azok az idegenek miatt hangoskodnak, akiket meg idehoznak szaratni az értelmes lények. Most ne este tízre gondolj, hanem pl. fél kettőre. De bocs, hogy elkanyarodtam...) Sajnos igaz, amit a szakirodalom ír: támadó, felfokozott idegállapotú kutyára hat, nyugodtra nem igazán. Legutóbbi tesztemnél az egyik szomszéd emberevői rohantak le, ahogy megláttak a kerítésnél. Ráadtam a tápot a 20-tól 25 kHz-ig söprő panelre, és tőlem öt méterre satufékeztek, majd nyüszítve visszavonultak távolabbra. Egy kapuval arrébb egy nyugis németjuhász konkrétan lepisálta a lában, miközben a fülénél tartottam a nem éppen kicsi piezo sugárzót. Saját kutyáim (egy fiatal foxi és egy öreg keverék) érdeklődve, mosolyogva szimatolták körbe a működő hangszórót. Viszont minden helyszínen rengeteg macska (a kiskertünkben öt) annyi irányba repült szét fénysebességgel, amennyibe tudott... Ha mindenképp mérni akarsz, ferci megírta: szkóp, vagy egyenirányítás után DC fesz. mérés. Esetleg egy LED a kimenetre. (Csak ésszel, mert az én darabjaim 24Volt pp négyszögjelet küldenek ki tápfeszről direktben. Attól a LED előtét ellenállás nélkül elszáll...)
Nagyon köszönöm a segítő infókat , megoldottam a mérést , egy DMM ami frekit is mér gyönyörűen mutatta hogy műkszik , 18 tól ment fől 30 Khz ig , amíg a jelző led világitott, kb 15-20 Mp -enként , Én is odavittem a szomszéd kutyához próbára , de a szeme sem rebbent tőle , jó hogy megírtad hogy nem minden kutya veszi a lapot .Macskák biztos érzékenyebbek , de azt nem tudtam még tesztelni , de szerintem nem nagy teljesítményű , semmi meghajtó tranyó , egyből az IC-ből van hajtva . Nem hallani semmit a mi fülünkkel , Nagyon köszönöm a válaszokat, esetleg nem volna érdemes egy tranyóval erősebbé tenni a jelet ? ha van ötletetek rajzoljatok egyet
és érdemes-e? A hozzászólás módosítva: Jan 18, 2019
Szerintem azért felesleges erősíteni, mert ha 20 centiről nem reagált a kutya, akkor 5-10x akkora teljesítménnyel pl. 1-2 méterről is ugyanúgy hatástalan - márpedig elriasztani nem az utolsó fél méteren kellene egy kutyát.
Természetesen találsz valamelyik riasztós topikban ( egér, stb..) pl. 2 tranzisztorral megerősített példányokat, de azok sem wattos nagyságrendek.
KÖszönöm
Csak megerősíteni tudom ferci válaszát.
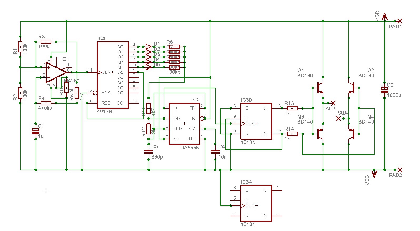
Én az első kísérletek után rögtön hídkapcsolású végfokra cseréltem az egyébként is nagy tranyót, hogy a négy tranzisztor polaritásváltással rángassa a 15 cm-es piezo sugárzót. Ne gondolj űrtechnikára, csak négy db BD sorozatú npn-pnp pár, semmi cifrázás a környékükön, hisz nem HIFI kell... Így 12 Voltos aksiról közel 24V pp négyszögjel hajtotta a hangszórót (szkóppal mérve is), és másfél amper volt az áramfelvétel. Az oszcillátor és a "sweep" CMOS dolgai ebből csak pár mA-t tettek ki, tehát volt teljesítmény. Annak ellenére tapasztaltam a fentieket. Eagle-ben tudom csatolni a rajzot, illetve csinálok képernyőmentést.
Megjegyzés:
LM4250 helyett bármilyen műveleti erősítő jó, csak nekem abból volt egy szatyorral. Amely ellenállások értékénél "p" van, azok először trimmerek voltak, míg be nem állítottam az egyes lépések frekvenciáit. Utána mezei ellenállások lettek a beállított értékkel.
Nagyon köszönöm a részletes , gondos segítséget , sokat tanulok belőle , nézegetem kóstolgatom egy kicsit , köszi az EAGLE munkákat , fönt van nekem is , és beletekintek a kapott sch és brd képekbe . Tisztelettel, köszönöm.
Helló!
Egy gyors kérdés. A BD140 az PNP tehát nem annak kellene a +Ut-t kapcsolni, a BD 139-nek pedig mivel NPN a Gnd-t?
Hello! Nem, mert ez emitterkövető kapcsolás..
Nagyon szívesen!
Tényleg örülök, hogy segíthettem.
Szia!
Ahogy Proli007 is mondta, csak hídban. Lényeg az, hogy ha Pad3 és Pad4 közé beteszel képzeletben egy ellenállást (valóságban a hangszórót, akármilyen is legyen), akkor Q kimenet logikai "1" állapotában arra rámegy a tápfesz T1-T4 útvonalon, logikai"0"-nál pedig a fordított polaritású tápfesz T2-T3 útján, így a hangszóróra érkező jel amplitúdója kb. 2x a tápfesz, esetemben 12V-os kis aksinál kb. 24V, ráadásul áramkorlát nélkül. Ennél nagyobb teljesítményt csak úgy tudsz kivenni, ha induktivitásokkal és trafókkal szórakozol, de ahhoz nekem nem volt kedvem...
Helló
Valakinek sikerült létrehoznia a címben megjelenő áramkört: https://www.hobbielektronika.hu/forum/getfile.php?id=5002 Az ábrán az 1N4148 diódát meg kell fordítani. A TR-89 egy 2700 pF piezo. A transzformátor másodlagos részének 17 mH-nak kell lennie, hogy 24,3 KHz frekvencián rezonáljon. Vannak további adatok, amelyek lehetővé teszik az áramkör felépítését, mint a transzformátor elsődleges és másodlagos fordulatainak száma, valamint az I-2415 et használó mag típusa? Üdvözlet A hozzászólás módosítva: Jan 26, 2019
Szia!
A rajz adataihoz képest te 17 mH-t adtál meg a szekunderre, amivel ( hanyagolva a 100 nF-ot ), a freki 23 kHz körül van egy 2,7 nF-os piezóval, ahová 25 kHz van írva. Ha maradunk 16 mH-nél, akkor egy AL=630-as fazékvasmag jó lenne, szekunder menetszám 160 és ha tartod a rajz szerinti 1:10-es menetszám áttételt, a primer menetszám viszont csak 16 és az induktivitása 0,16 mH. Természetesen átszámolhatod más fazékvasra is, amit be tudsz szerezni. A hozzászólás módosítva: Jan 26, 2019
Hello! Ránézésre ez a trafó lánykorában egy kis zsebrádió kimenő trafója lehetett, csak most fordítva van bekötve..
Biztos, mert jelölte is a szerző, melyik volt a primerje..
![]()
Kedves kolléga nagy galádság volna tőlem , ha kérdezném , hogy a bemutatott ultrahangos készülükhez tudnál-e egy komplett garnitúrát összeszedni nekem egy zacskóba, nyákostól, hangszórostól , alkatrészekkel komplett . Tudom nem egyszerű, és elnézést a bátorságomért , kifizetnék mindent hozzá tisztességesen. Tisztelettel üdvözöllek.
Helló
Köszönöm az adatokat. Az interneten találtam, hogy a transzformátor laminált vasmagból (14 E és 11 I) készül, elsődleges 530 fordulattal és másodlagosan 69. Segíthetsz nekem a mag jellemzőivel, hogy 16 mH-t kapjak az adatokkal. Köszönjük a segítségét. A hozzászólás módosítva: Jan 29, 2019
Szia!
A probléma az, hogy a vasmag miatt a 25 kHz átvitele eléggé veszteséges, de ha ragaszkodsz ehhez? ![]() Nem tudom, tudsz-e mérni AL-t, mert különben elég meredek bármit is mondanom. Kell ez a jellemző, amit meg tudsz mérni LC mérő műszerrel, aztán lehet pontosat írnom. Feltekersz 20 menetet, megméred szépen összerakva és megírod az L értékét, hány mH. Amit találtál az interneten, nagyon soványka adat.. Az általad idézett rajzon pedig az 1:10-es arányhoz kapásból nem stimmel a 69/530as menetszám, de ez nem nagy gond.
Kedves Ferenc!
Bocsánat, most látom a kérdésedet, mert pár nappal ezelőtt el kellett jönnöm Floridába munkaügyben, és elég zsúfolt itt a program. Az a baj, hogy miután feladtam a projektet az írt okokból, szétosztogattam az egészet a lelkesebb ügyfeleim és ismerőseim között ingyen. (Összesen négy panel készült, mindet be is ültettem és teszteltem, mert eredetileg tele akartam rakni velük a ház környékét.) Ha még lenne belőlük, ingyen neked is adnék egyet, mert filléres alkatrészekből áll az egész, de még az első, összegányolt példányt is elkérte valaki. Sajnos így nekem is nulláról kéne indítanom az ügyet, az pedig most nem nagyon fér bele, mert a turné miatt még a szokásosnál is jobban el leszek havazva, ha hazaérek. Írtad, hogy Eagle van neked is. Amit a múltkor csatoltam, az a végleges, működő verzió. Abban tudok segíteni, hogy ha megépíted, és valahol elakadsz, akkor szívesen válaszolok minden kérdésedre. Köszönöm a megértésedet! Üdv.: Zoli
Nagyon köszönöm hogy válaszoltál , igazán rendes tőled , sajna messze vagyok a megoldáshoz , stb. de nagyon tetszik a készüléked , üdvözöllek , és még egyszer köszönök minden sorodat , jó egészséget , sikert minden napra .
Sziasztok!
Kimondottan nagyvadak riasztásához kellene ultrahangos riasztó. Van gyári változó frekvenciájú, napelemes feltöltésű, de ez igen drága. Volna lehetőség hasonlót megépíteni? Több darab kellene egy nagyobb területre. Köszönöm.
Szia!
Épités már a múlté ! Kinai-t kell rendelni.....sokkal olcsóbb megoldás. Nincs benne a magyar haszonkulcs+ÁFA+ a nagyanyám életkora.... Sajna saját tapasztalatom az állatok ügyesek, tanulékonyak ,ha nem történik semmi -akkor megszokják a hangokat és nem zavartatják magukat. Tehát 3-4 kutyával hatékonyabban lehet örizni bármit. Nézd meg a városi galambriasztókat ! A vaddisznó,vakond őz riasztókat. Idézet: Előbbihez: csak idő kérdése, hogy megszokják. Utóbbihoz: ha villanypásztorra gondolsz, akkor rendben van, egyébként az előző pont lép életbe, ahogy te is írtad. „Nézd meg a városi galambriasztókat ! A vaddisznó,vakond őz riasztókat.”
Szia!
Van egy riasztóm. A piezotól a jelet el tudnám vezetni egy vékony vezetékkel 50-150 méterre? Ott egy erősítővel küldeném a másik piezokra. Ez így kivitelezhető lehet? Az ultrahang jele szerintetek hány volt lehet, és mekkora ellenállású a piezo? Az egész területen így egyszerre szólal meg a riasztás.
Elviheted a jelet nyugodtan, de le kell ellenőrizned egy megfelelő műszerrel, mekkorát kell erősítened. Arra számíts, hogy a kábelkapacitás söntölni fogja az eredendő jelet. 30 volt környéke elég lenne a piezókon.
Köszönöm.
A jelhez CAT5-ös kábel érpárt használnék 50-150 métert. Milyen egyszerűbb erősítő kapcsolás lenne jó 30kHz-ig? Táp 6-12V akku. Sajnos nem értek az elektronikához. |
Bejelentkezés
Hirdetés |