Fórum témák
» Több friss téma |
A hangfrekvenciás tranzisztoroknak hiába nagy a határfrekvenciájuk, nagyfrekvenciás áramkörökben nem igazán használhatók. Nem feltétlen kell BFW16 -ot használnod, (nem is igazán bemenetre való) ebben a kapcsolásban zajos, és gerjedékeny lesz. Javaslom inkább a BF240 tranzisztort használni. vagy valamilyen nagyfrekvenciás BFY90, BFR90, vagy valami gyors kapcsoló tranzisztort. Ezeknek sokkal kisebb a C21 visszaható kapacitásuk, mint egy hangfrekvenciás tranzisztornak.
Persze, működni fog, de próbáld ki, ha teheted egy BF240 -el.
A hozzászólás módosítva: Okt 17, 2018
Talán bf 240-et be tudok szerezni, de az csak 25 mA -ig jó, ami itt kevés lehet.
Idézet: „The thinking being that the diodes will conduct only when the impressed voltage exceeds the 'turn on' voltage for the diode. ” A gond abból adódik, hogy a diódák az elgondolással ellentétben a nyitófeszültség alatt is vezetnek valamennyire. Ez ismert előttem, mert a multiméterem nyitófeszültség alatt mér ellenállást, mégis csak záró irányban mér szakadást, nyitó irányban csak relatíve nagy ellenállást. Szerintem a kapcsolásomban nem biztos hogy ilyen előfordul, mert ellenirányú előfeszítés van. Ha ez nem igaz akkor is ott a lehetőség hogy két diódát tegyek sorba, így növekszik a nyitófeszültség, csökken az intermoduláció és a kapacitás is. Továbbá arra gondoltam rakhatok a diódával(diódákkal) sorba zenert is, aminek a kapacitása túl nagy a feladathoz, de a vele sorba kötött diódák alacsony kapacitása ezt csökkenti. De szerintem csinálhatom védelem nélkül is, úgy is a cserepek alatt lesz, ami ha esik az eső nedves, és kisebb statikus fesz. ellen véd. Ha telibe kapja a villám akkor a fet a legkisebb baj. Még gond a kábel, a leeresztő nyíláson egy 75 ohmos be se fér, olyan kevés a maradék hely.
A 300 ohmos szalagkábel(régen tv antennához volt) nagyon rossz lenne?
az van, ott a vége a padon, valamennyi még fel is van tekerve belőle az lenne a legegyszerűbb. Csak sajnos az nem olyan zavarvédett mint a koax
Nem kell aggódnod emiatt, jól látod, mivel elég nagy negatív előfeszítéssel mennek a diódák, nem nyithatnak ki normál körülmények között, tehát nincs miről beszélni sem!
Ha védelem nélkül teszed, szerintem még a tető alatt sem lesz hosszú életű..., kb az első zivatarig tart majd )
Sziasztok !
Készűl a miniwhip -em. Ma beszereztem a hiányzó alkatrészek nagy részét, vettem 12m 50 ohmos koax kábelt, (munkahelyen lett volna kiszerelt, de nem tudom mit szóltak volna hozzá hogy elhozom) A fet bf244 lesz, az npn meg 2n3904. Lehet nem ideális, de talán a bc547-nél jobb. Próbapanelra felforrasztottam az alkatrészeket, még a fojtótekercsek és a kondenzátorok kérdésesek, milyet tegyek van többféle nekem a 470 nF - 1µF kellenek a rajz szerint ilyenek nekem fóliakondenzátorok vannak. Jó e? Fojtótekercs 470 uH kellene 2 nekem van egy 330uH és néhány 1-3 mH -s. A nagyobb szerintem nem baj, de bírnia kell a tápfesz áramerősségét, és nem lehet túl nagy az ellenállása.
Ez érdekes konstrukció, de értem hogyan működik. A regeneratív rész a tápfeszt
a 10 k ellenálláson át kapja a fojtótekercsen át, és a hangfrekvencia ütemében "megrángatja", megterheli. Az erősítőfokozat ezt kapja a 10µF -en át. Így nem kell két fojtótekercs. A hozzászólás módosítva: Okt 20, 2018
A fojtótekercs nélkül problémám volt, minden történt ami lehet, így lett a leghangossab es legjobb. A 10K heleyt próbáltam mást, és a fojtótekercset is kihagyni. elmehet az nélkül is csak problémas a kezelés roszab a minőség. Csináltam videót de 10 perc lett másikat akarok csinálni, ki nézi meg? De jönnek a messzi adók is este a ferritantennával. 2m huzal már jó antennának mutatkozott,a nagy antennánál már kezelhettetlen és túl hangos már már torzít. 5 adó jön be nappal. Pest hangos másik 4 nem tól hangos Pécs, Temesvár es a Román actualiti 2 helyen.
Akkor itt van felttetem. antennával, a nélkül. Bővebben: Link
Elég jó ,élőben jobb lehet a hangminőség(mint felvételről), külső antennával erősebb,
nem rossz, de az gond a regeneratív rádiókkal az amikor az ember végig akarja hangolni a rendelkezésre álló sávot sokszor kell a visszacsatolást állítani. Az jó, hogy külső antenna nélkül is megy ferrittel, ilyet én nem tudtam
Ez a konstrukció ha gerjed akkor visít, a rövidhullámú regen -em meg szellentő
hangot adott!
Hát igen ez közphullámú, tudom 2 hullámhosszossat képzeltem el, de az más technológia lessz. antenával meg nem is gond a visszacsatolás de ferrittel egész gubanc minden kis mozdulatnál kell áallítani. Hangmínőség zsebrádiós, de lehetne jobb is amikor kisérleteztem az erősítőn tök jó volt, da az nem hordozható és az eredeti ötlet 3 vagy 4 tranzisztorral minnél kisebb antennával fogni az adókat. Ép ma monta a haver olyat akar olyan legyena hang, hat mondom az nem hordozható az külső antennával ment. A ferrites dolgon meglepődtem. Nem túl hangos, függ az aksi töltödségétől is, de megy. Pest az hangossan mondja
De ma mondjuk dálben a román adón normálissan halgattam a zenét. Elég pá méter huzalt rákötni és máris hangossabb. A tesztnál 35m nyomtam neki be, az már sok neki. Nálam nagy a rádióhullámos zaj. Amikor teszteltem kihúztam anyámnál a tv antennát így jobb volt kicsit. 1 gégecsőbe több antenna megy meg telefon is 3 antenna +telefon. Lehet másik tekercsel lenne RH, egy kapcsolóval meg lehetne odlani, de ez már ilyen marad. Szerintem ez minimum alkatrészből a maximum. Lehet tudnák jobban de belefáradtam a sok kísérletbe. eredetileg az ilyen rádiók 50km-s sugárba fogtó helyi olcso zsebrádiónak szánták őket. Ilyen rajzot a neten nem találtam egyedülálló, hasonlók vannak germánium tranzisztorral. Nem adom fel a több hulámos rádió gondolatát, de szeritnem az ferritantennával nem fog menni es biztos nem lessz elég 3 tranzisztor. Az alapötletet ez a 3 kép adta és egy videó melyen meg mutatták tényleg megy ferritel.
Még annyit hozzászólok hogy azért is nem lett RH mert ez KH nem egész 1mhz sáv 530-1600KHz, és antenna nélkül mennyit kell álitgatnom a visszacsatolást, rengeteget, az RH ment volna 5-11MHz mint a detektorosomon, mennyit kellene 5-6MHz átfedésnél állítgatni? A fejemben pörögnek a dolgok az eggyik a hartley a tekercskivezetés miat bajlós, a másik a colpits kötés. Utóbi könnyeben kezelhető volt, de a KH felit fogta át, visoznt nincsennek tekercskivezetések így elméletileg egy kapcsolóval tekercskapcsolással a KH két részre lenne osztva és 2 részből lenne RH is. Sajnos ennek vagy kel egy NF erősítő vagy külső antenna. Colpitsnál is több kötés van kérdés melyik lenne a jobb, hangossab érzékenyebb stb. Most egyenlőre pihenés a rádíótol, van mit halgatni
van gayri radio de az nem az Eőször a havenrak kell egy tranzisztoros csengőt csinálni.
Nagyfrekvenciás jelekhez nem jó a Bc547, de a BFW16-sem alkalmas mert az Rf, VHF-teljesítménytranzisztor, túl nagy zajjal dolgozik, még kf.erősítőkben sem használják, 10,7MHZ
Nektek inkább BFW92, BFR91-96, tranzisztorra van szükség, ezek már 5-6V-os tápról csekély zajjal, megfelelő erősítéssel dolgoznak, UHF-sávon is,megfelelően illesztett rezgőkörrel ha szükséges.
Gyors kapcsoló tranzisztorokat.én spec, ionizátorok Hv.moduljában használok kb.10éve, lásd BUT12A, BUT11A, Etd34, trafót kapcsolgatja meg,18KHZ-en és 8V-10V-tápfeszültségen üzemel, mindenféle különösebb melegedés nélkül,a már ismert kapcsolásban. A vezérlő Ic. NE-555, stabil 6,8V-ról küldi hajtja meg, egy kicsi illesztő trafó közbeiktatásával, amelynek szerepe a dc. leválasztáson kívül, az ide szükséges torzításmentes jel,a jó hatásfok Sajnos ezeket sem gyártják, de még beszerezhető.
Sziasztok!
Szeretnék olyan rádiót építeni (40 méterre) ahol az aktív elem egy EM 84 varázsszem. Épített már valaki ilyent vagy hasonlót? Két visszacsatolt audiont is csináltam, azok nagyon jók lettek.
Íme a nappali felvétel Bővebben: Link
Jó hogy ajánlod ezeket, de teljesítményben elegendőek e?
50 ohmos kimenet kell meghajtani, kb 9 v -on, az áramerősség jelentős lehet. Lehet be tudom ezeket is szerezni, de ha magas frekvenciáról van szó akkor van nekem 2db 5GHz-s npn tranzisztorom is, azok jók lehetnek?
A 3.6 v akkumulátort hogyan töltöd? Milyen feszültséggel, áramerősséggel, töltőáramkör?
Nem rossz, de nyilván este még jobb a vétel
Az a Kozármisleny külső antenna nélkül elég jó!
Egyenlőre nincs elektronika van egy max 50mA napelemem, 1 dióda és direktbe nyomom neki, 3.8 volt körül leveszem, de ahogy olvastam cellánként 1.4V bír ami 4.2V jelentene. Majd kell csinálnom egy elektronikát neki.
Megnéztem szimulátorban az adott tranzisztoron 43 ma áram folyik át,
amiket ajánlottál ezt nem bírná. Az áramerősség csökkenthető, ha a tranzisztor alatti ellenállást növelem, kérdés jó lesz e ez esetben az 50 ohmos illesztés?
Bf 240 már bírná a 43 ma-t egyes adatlapok szerint, más
gyártóknál max 25 ma. A hozzászólás módosítva: Okt 24, 2018
Én nem nagyon értek a tápvonalakhoz.
A falstad circuit simulator szerint ha a forrás ellenállása nagyobb mint a vezetéké és a lezárásé(ezek egyformák) akkor nem keletkezik visszhang, csak az átvitt jel ereje kisebb lesz.
Néha más a gyakorlat és más a szimulátor. Én is ugy kezdtem hogy száámítások tényezők, volt ami bejott, volt ami nem. Amikor már több modul össze van kapcsolva jönneka kölcsonhatások. 43mA az azert elég sok. Hfe65-225. 10V 1mA , nem kell oda 45mA.
Paralel 2
... persze akkor meg válogatni kellene őket egymáshoz , meg egyéb zavaró tényezők is előkerülnének. A hozzászólás módosítva: Okt 24, 2018
|
Bejelentkezés
Hirdetés |




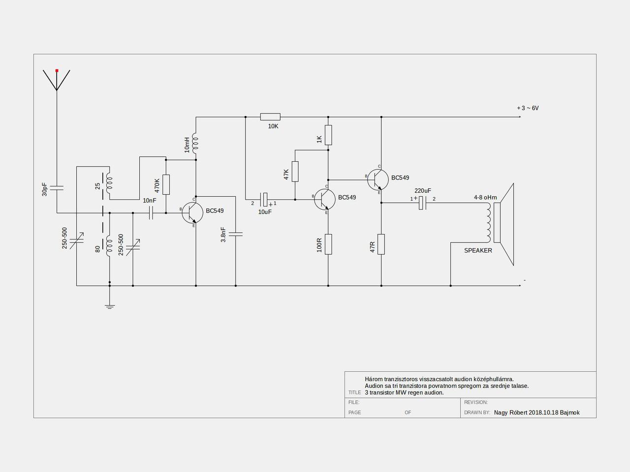
az én hibámból zárlat egy kisérletnél. Végleges rajz. 



Eőször a havenrak kell egy tranzisztoros csengőt csinálni. 
... persze akkor meg válogatni kellene őket egymáshoz , meg egyéb zavaró tényezők is előkerülnének. 



