Fórum témák
» Több friss téma |
Egyenáram esetén grafikonon egy vízszintes vonal látható, és az alatti tartomány, terület a hasznos teljesítmény. Színusznál a görbe által határolt terület adja a hasznos teljesítményt tudtommal. Az effektív érték a kettő közötti átjárásra lett definiálva. Azaz 240V effektív érték 1 A mellett 240W disszipációt eredményez. Azaz megfeleltethető az egyenfeszültségű modellnek. Ha a színusz burkológörbéje alatti terület egy egység, azaz 240W, akkor a félszínusz alatti teljesítmény terület 240W/2 kell legyen, hiszen az egyik félhullámot kiejtettük. Hol tévedek? Csúcsértéknél szintén csak például a színusz nullától pozitív csúcsig tartó tartománya számít egyenirányítás után, hiszen nincs negatív félperiódus. Ergo 339V/2 -vel kell számolni. Elnézést, de nálunk igen stabilan 240V van az EU harmonizációnak megfelelően, így ezzel vagyok kénytelen kalkulálni. 240V x 1,414 adja a 339V-ot.
Idézet: Szerintem itt van tévedés, ugyanis ez csúcsérték, nem effektív. Mármint 325V csúcsérték fele 162V csúcsérték. De ha nálad 230V van, akkor 230V effektív értékének a fele 115V effektív kell legyen egyutas egyenirányítás után. Abban igazad van. hogy ellenállást a csúcsértékre kell számolni, azaz a 162V-ra, de ez belül van a 200V-on. Mivel a dióda és az egyutas egyenirányítás után van az ellenállás, így már kisebb feszültségtűrésű elegendő, hiszen az 1N 4007 feszültségállósága megfelelő. Gond akkor lehet, ha a dióda rövidzárba megy. De az nem üzemszerű állapotot feltételez. „A félszinusz effektív értéke pedig nem 120V, hanem kb. 162V.”
Nekem az a véleményem, hogy ebben az egyszerű alkalmazásban teljesen felesleges nagyívű számításokba belemenni.
1., az ellenállás feszültségtűrése teljesen független attól, hogy pozitív vagy negatív fél színusz fűtené dióda nélkül ( DC feszültség esetén is érvényes ez a tulajdonság ). Jelen esetben csak az egyiket használjuk diódával. Aki nagyon kíváncsi, megszerkesztheti, kiszámolhatja, hogy a fél színusz ideje alatt a feszültség mennyi ideig tartózkodik 200 volt felett, magyarul, 1 teljes periódus hány %-ig éri ez az igénybevétel. Azt ugyan nem néztem, hogy van-e kikötés periodikus igénybevétel esetén, milyen t(on)-t és t(off)-ot kell figyelembe venni, de tartok tőle, hogy ilyen nincs, főleg pár ms időket nézve. 2., A teljesítményről annyit, hogy nézzük másképp és ne is számoljunk. Tételezzük fel, hogy egy bizonyos teret fűtünk egy hősugárzóval 1 napon keresztül, vagyis 24 x 1 órában folyamatosan és mekkora a fogyasztás. Utána ugyanezt ismételjük meg úgy, hogy felváltva 1 óra fűtés, 1 óra szünet és ezt 12 x megismételve ( ez ugyanaz az állapot, mintha az 50 Hz-et lelassítanánk és csak az egyik félperiódust használnánk fel ).. Egyszerű kikövetkeztetni, hogy a fele lesz csak. De ábrázolhatnánk úgy is, hogy csinálunk egy pwm meghajtást 99,9 % t(on) és 0,1 % t(off) időkkel és azt mondjuk, hogy ez a 100 % teljesítmény. Vegyük ki minden második t(on) időt és gondoljuk át, érdemes-e számolgatni ( a 0,1 % témát hanyagolhatjuk ). Itt is a fele lesz a teljesítmény a minden 2. periódus kivétele miatt. Jelen esetben csupán annyi lehetne a kérdés, hogy a hiányzó félperiódusok alatt/miatt mennyire hűl vissza az ellenállás.. Idézet: „...Ha a színusz burkológörbéje alatti terület egy egység, azaz 240W, akkor a félszínusz alatti teljesítmény terület 240W/2 kell legyen, hiszen az egyik félhullámot kiejtettük. Hol tévedek?...” Ott tévedsz, hogy a 240W/2, tehát a fele teljesítmény, az csak 2^0,5 -ed (azaz gyökketted) feszültséget, és gyökketted áramot jelent. 230V/2^0,5 avagy nálad 240V/2^0,5 az mennyi is? Idézet: „Abban igazad van. hogy ellenállást a csúcsértékre kell számolni, azaz a 162V-ra,...” A csúcsérték továbbra sem 160V, hanem kb. 325! A dióda miatt nem lesz mondjuk negatív csúcs, de a pozitív lényegében ugyanannyi marad... A csúcsértéket nem átlagoljuk, hiszen az attól csúcsérték, hogy az a legnagyobb előforduló feszültség pillanatérték...
Némi segítség a vitához.
A rajzon a hálózati feszültség 240V, az interaktív szimuláción az ellenállás éppen aktuális és az átlag disszipációja látszik, a grafikonon pedig ez a mennyiség peak, avg, mean, rms-ben, kifejezve, azaz a definíciók közti különbségek.
Sziasztok!Lenne egy kérdésem,rendeltem tápegységet ledszalaghoz!Ez másabb,mint amit szoktam használni,lehet feszültséget állítani rajta!110V-230V !Na már most van a feszültség állítás (V adj)gondolom adjusment gombocska 3 állása van egyet balra egyet jobbra és a középső!A középső állásban hagytam,viszont most robogott át fölöttünk a vihar,közel trafó valszeg oda vágott be a villám,és pukkant egyet a táp majd a firelé is lekapcsolt.A kis üveg bizti,ellenállás a betápsaruk után szétpukkant!Létezik, hogy azért ,mert nem volt 230voltos állásban?Merre van vajon a 230, mert sehol se jelzi ez a kínai csoda?!
Az a Vadj egy kimenőfesz állító potméter.
Kimenő fesz. az csak 12 V stabilan nem?Vagy úgymond fényerőt tudod vele szabályozni?Miért pukkanhatott szét?Létezik hogy ennyire érzékeny fesz. ingadozásra a táp?
Még egy szavazat ferci válaszára.
Valamint szerintem te is jól közelíted meg a kérdést azzal, hogy "vagy úgymond...". Sajnos szerintem biztosíték cserével sem javul (ha igen akkor vegyél kaparós sorsjegyet, mert ez a szerencse napod ). A hozzászólás módosítva: Szept 22, 2018
Idézet: „Kimenő fesz. az csak 12 V stabilan nem?” Nem. Állítható, általában 10-13 Volt között. Idézet: „Vagy úgymond fényerőt tudod vele szabályozni?” A 12 Voltos LED szalag fényereje 11,2 Voltnál még nem számottevően alacsonyabb, ám az élettartama nagyobb.
?????
Ez a táp valószínűleg halott. Vegyél másikat.
Van másik,csak sajnos ugyanilyen!Köszönöm Urak a segítséget!
A hozzászólás módosítva: Szept 22, 2018
Idézet: „Van másik,csak sajnos ugyanilyen” Miért sajnos? Évek óta használok ilyeneket LED szalaghoz. Kicsit zajosak, más baj nincs velük. Gondolom, nincs kiépítve nálad túlfeszültség védelem. Örülj, hogy nem valami drágább ment tönkre.
Nem véletlenül nincs jelezve. Annyival egészíteném ki a korábbi hozzászólásokat, hogy ez kapcsolóüzemű táp, azon belül is olyan fajta aminek tök mindegy, hogy 110V vagy 230V a betápja. Gyakorlatilag 110V és 230V között bármilyen feszültségről üzemképes, még akár egyenfeszültségről is.
Tv-k,laptop stb. ki volt húzva!A sütő,fagyó,hűtő az ment,de azoknak lekopogom nem lett bajuk!Nincsen kiépítve sajnos!
Szedd le a burkolat mozdítható részét, aztán térképezd fel a 230-at egyeniránytó részt (graetz, puffer elkó(k), vezérlő ic-t, egy nagyobb fetet első lépésben. Ha értesz hozzá, vizsgáld meg mindegyiket, mi lett zárlatos vagy szakadt.
A hozzászólás módosítva: Szept 22, 2018
Oks!Bekötöttem az új tápot!Megy minden!Ilyen a rossz:
Kapd ki onnan azt a valamit, úgy fotózd le - ha soros tag a 230-ban, lehetett bizti ( vagy ntc ), ebből a képből nagyon nem lehet megállapítani. Ha soros, akkor tegyél be újat és egy 60...100-as izzót a fázis ágba és teszteld le, felvillanik-e vagy világít folyamatosan.
Utóbbi esetben szétszedés tárgya és ahogy már írtam, mérések tömege. A hozzászólás módosítva: Szept 22, 2018
Szinte biztos, hogy biztosíték. Általában akkor esik így szét ha a primer oldalon masszív zárlat van.
Van egy kapcsolásom, helyzetfényhez. (csatolva) Kicsit zavar, hogy villog a LED. (ugye a félhullámban világít, másik félhullámban pedig nem világít a LED) Ezt a villódzást meg lehet szüntetni valahogy?
Hello! Másik kapcsolást választasz, vagy az 1N helyére is egy Led-et teszel. Akkor 100Hz-el fog villogni.
beteszel a fenti led+dióda helyére egy graetz-et, a +és- -ra kötöd a ledet, meg vele paralell egy elkót
Szia! Kipróbáltam, hogy az 1N helyére tettem egy ledet, de sajnos ugyanúgy vibráló a LED. Megjegyzem, hogy fehér ledet használtam a jelző lednél. Kicserélték egy más típusú piros lesre, akkor kevesebb volt a villódzás.
Hello! Én úgy gondoltam, hogy a két Led egy helyre világít, akkor kevésbé villog. Ha ez nem teljesül, akkor semmi változás nem lesz. A pirosnak kisebb a fényereje, vagy diffúzabba felülete ezért látszik a villogása kevésbé. Ha a Led előtt egyenirányítasz kétutas egyenirányítóval ahogy javasolták, akkor egy Led is 100Hz-el villog. A Led-re rakott kondival azért nehéz szűrni, mert a Led csak a nyitófeszültségéig engedi a feszültséget felemelkedni. Mihelyt a kondi feszültsége csökken, azonnal halványul. Tehát csak előtét ellenállás használatával lehet szűrni a villogást. Akkor pedig valami zéner is kell, ami korlátozza a feszültséget, mert hiba esetén (pld. megszakad a Led) felrobban a kondi.
Pld. így de persze ez helyigénnyel is jár. A hozzászólás módosítva: Okt 3, 2018
Sziasztok!
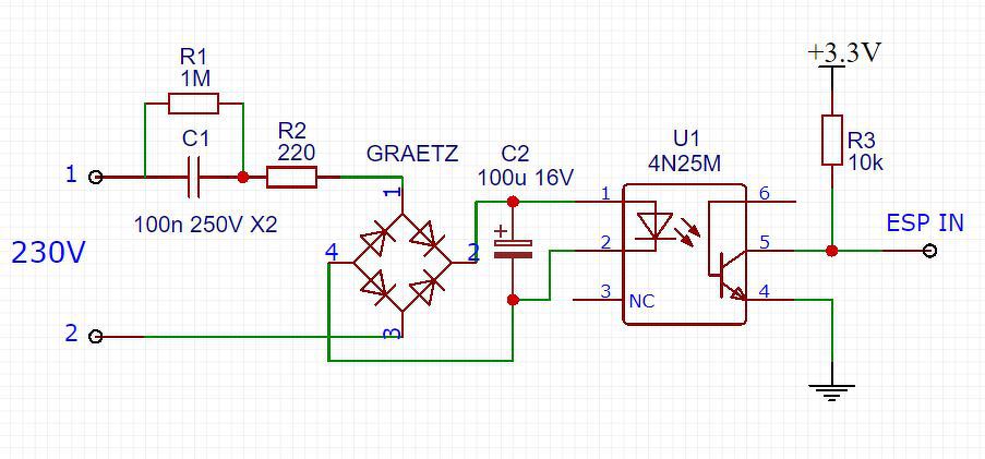
Egy ESP bemenetén azt kell figyelnem, hogy egy 230V izzó be van-e kapcsolva? Kicsit vissza olvasva a mellékelt képen látható kapcsolást gondoltam megépíteni. Kérdésem, hogy van-e valami kivetni való az elképzelésben, illetve az ESP bemenetén kell-e valamilyen szűrőt alkalmazni, vagy a 100µF a LED-nél elegendő? Köszönöm ha valaki foglalkozik a kérdéssel..
Működik, csak 1 kivetnivaló van benne, ha az optó ledje megszakad, vagy kiveszed a foglalatból, akkor a 100u elkó megkapja a bemenőfeszt csúcsban és pukkan...
Nem lenne egyszerűbb egy fototranyót vagy fotoellenállást rákötni az esp lábára egy jól megválasztott felhózóellenállással? Legalább a 230-as részt nem kell kábelezned , ja csak ha sötét van a helységben ha nem ég a lámpa.Nekem egy fotoellenállás van, a fürdőben egy mozgásérzékelő kapcsolja a ledes viágítást, de ha a nagylámpa be van kapcsolva akkor kikapcsolja a ledes világítást A hozzászólás módosítva: Nov 14, 2018
Tudom hülye kérdés, de egy relé, vagy reed relé nem lenne elég 230V-os tekerccsel? Esetleg egy fényérzékelő dióda, vagy fotoellenállás? Azzal még a működőképességet is detektálhatnád.
Az optocsatoló LEDjéhez nem szükséges kondenzátort tenni. Jobb lenne az ESP bemenetére - ahogy már írták, lehet egy pukk, ha az a LED megszakad.
Köszönöm a választ mindenkinek.
A kapcsolás igazából nem azt figyeli, a lámpa világít-e, hanem felkapcsolták-e? Az ESP bemenete lesz a "lámpa helyett" vagyis lámpa fizikailag nincs, de a villanyvezetékek 22 éve így vannak lekötve, nem kívánnék falat vésni ezért. Amúgy is álmennyezetben van, nem látszik. Az új világítás vezérlésénél így kívánom megoldani, hogy kapcsolóval is fel lehessen kapcsolni, ne csak webes felületen. Az más kérdés, hogy a világítás kapcsoló esetleg nyomógomb lesz, így még fényerő szabályzást is lehet vele csinálni, ez csak szoftver kérdés innentől. @kameleon2 Teljesen igazad van, bőven elég lenne egy relé is, de engem zavar a kattogás. Tudom, nem olyan hangos, de mégis. @nedudgi Köszi, pont itt írta proli007 október 3-án, hogy felrobban a a kondi ha megszakad a LED. Megint nem esett le, hogy ez rám is vonatkozik... R1 és R2 ellenállások 1W teljesítményűek legyenek?
Ha nyomógombos a vezérlés, akkor csak tudnod kell, mibe kapcsoltad - nem kell detektálni. Amúgy ha meg van valamilyen kapcsolóelem - relé - ez is kattanni fog. Sőt ha van 2 morze érintkezője, akkor a visszajelzést is leveheted róla. Ha félvezető a kapcsolóelem, akkor meg a meghajtó körét sorba kötöd az opto ledjével akár. Ezek a standard megoldások.
|
Bejelentkezés
Hirdetés |








). 








