Fórum témák
» Több friss téma |
Hello! A 820ohm-ot ne az emitterkörbe tedd, hanem a kollektorba. Az emitter menjen közvetlen a tranyó bázisába. A Bázis-emitter közé,ne 10kohm-ot, hanem 1kohm-ot tegyél.
Az optónál soha nem a "tranyófelét" visszük messzebbre, hanem a "dióda felét". Mert a dióda áramra működik, és az áramhurok sokkal zavar-érzéketlenebb mint a feszültség oldal.
Ok.
Egyébként megoldható, hogy a tranzisztort áthelyezem az optohoz és a tranyó kimenetét viszem a meghajtókhoz (azok is optok mégpedig TLP250), akkor már kevésbé lesz zavarérzékeny. Pluszba árnyékolt kábelt is használhatok.
A TLP250 kimenete korrekt kis-impedanciás. Tekintve, hogy csak a tranyó három lába volt a képen, csak a levegőben beszélgetünk.. Annak meg nem sok értelme van. De amúgy is csak jóslás a dolog. Ha koax-ot használsz, annak is van kapacitása ami lassítja az átvitelt. Azt is figyelembe kell venni. De a sok "okoskodás" helyett, lehet mérni volna célszerű és azt a követelményeid szerint, Neked értékelni. Mert így félek ez a "sehova vezető út eleje"..
Idézet: „Ha koax-ot használsz, annak is van kapacitása ami lassítja az átvitelt” ...és induktivitása is, ami "gyorsítja"..., így ha megfelelő impedanciával van lezárva, csak a kábel veszteségével kell számolni, ami itt irreleváns...
Ha megérkezik a hiányzó alkatrész majd megmérem pontosan mi a helyzet.
Egyébként a kimeneti tranzisztor collektorát van értelme 5V-ra kötni egy néhány kiloohmos ellenállással (2,2-4,3k) a gyorsabb kikapcsolás érdekében? Konkrétan a 6n136 utáni tranzisztor kollektorára gondolok, ami valószínűleg egy bc548B lesz. Bc337-en vacilláltam, de elég a 100mA is, plusz az 548 elvileg valamivel gyorsabb.
A hozzászólás módosítva: Jún 15, 2018
Sziasztok. Kis segítséget szeretnék kérni Mellékeltem egy kapcsoási rajzot ami alapján elkészítettem egy nyáktervet, de nem vagyok benne biztos hogy jó sőt egyáltalán! Legyetek szívesek segíten a jó nyákterv megrajzolásában! Köszönöm
Próbáld ki az eagle-t, ott nem tudsz hibásan összehuzalozott nyáktervet készíteni (vagy csak nagyon-nagyon nehezen!).
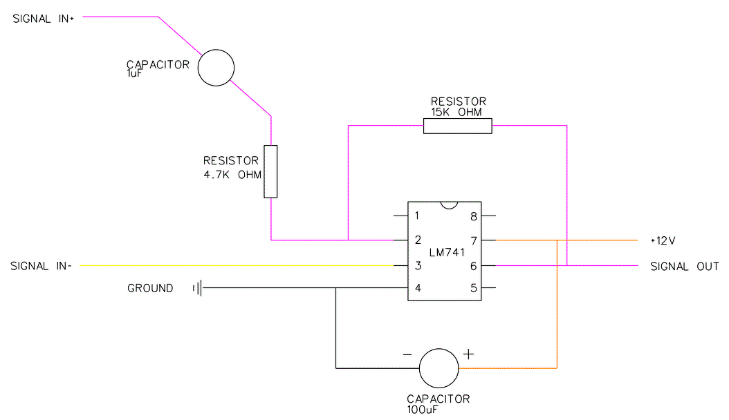
Hello! A bemeneten a kondi nem párhuzamosan van a 4.7k ellenállással, hanem sorba! De azt is meg kellene nézni, hova (mire) kötnéd a bementet. Mert ez így nem lesz megfelelő. A műveleti erősítő "+" bemenetének valami féltápot kellene kapni. Azt honnan veszi a kapcsolás?
Helló! Ez a műveleti erősítő egy Bose hifi rendszer mélysugárzójába kell egy mazda 6 forumon találtam. A mélynyomó + és - ra kell kötni. A gári rendszerhez ajánlották hogy a mélynyomó jobban dolgozzon. Átrajzoltam! Ez jó lesz már így? Köszi
Szia! Linkeld be a forrást, vagy készíts róla képernyőmentést, mert ez így értelmezhetetlen.
Valóban nem jól leírást adtam. Mindíg kapkodok...
![]() A hozzászólás módosítva: Nov 4, 2018
Így már érthetőbb. A fórumban szereplő egyik ábrát mellékelem, az alapján rajzold meg a NYÁK-ot!
Sziasztok!
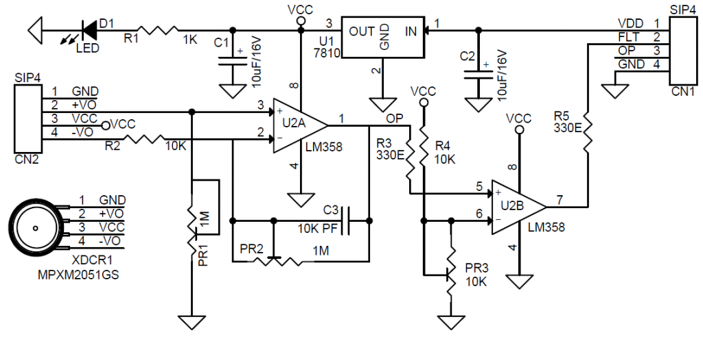
Megépítettem a mellékletben látható kapcsolást, EZZEL a szenzorral. 10V a tápfesz, de a 3db potit ahogy tekerem úgy lesz a kimeneten vagy 8V, vagy pedig 0V. Megmértem csak külön a szenzort, de a Vs- és Vs+ lábakon is 5,1V-ot mérek. Mi lehet a gond? Polaritás cserét, túlfeszültséget nem kaphatott, 10V-os akkumulátorról próbáltam, szóval még a zavart is ki lehet zárni.
Az U2b komparátorként van kötve. Így helyes amit tapasztalsz.
Sajna ezekhez a műveleti erősítős dolgokhoz nagyon nem konyítok. A szenzoron, mikor csak tápfesz van rajta mi okból mérhetek 5V-ot? Az adatlap szerint max 450mV feszültségnek kellene kijönnie 100Kpa nyomás mellett. Vagy a rajz nem jó, a szenzornak ilyennek kellene lennie?
A +VO és a - VO között méred az 5 V-ot?
GND-hez képest. A kettő közt meg sem próbáltam.
![]() ![]()
Honnan veszed ezt a 450 mV-ot? Én ilyet nem látok az adatlapon.
Itt láttam, de lehet ezt is félreértelmeztem.
Gondolom ADC-vel szeretnéd feldolgozni, a pontos nyomásértéket... Ekkor a megépített kapcsolásod U2A 1-es lábán áll elő az erősített szenzor feszültség. Potikkal ezt állíthatod. Ha magasabb a változás végeredménye, akkor az 1 lábra potmétert téve osztóként oda állíthatod ahova akarod. Vagy soros ellenállás, és Z-dióda 5.1V megfogja, hogy az adc ne kapjon többet...
Szia!
Ott 40mVDC a felirat, így gondolom 45mV lenne 100 kPa-on ![]()
És tényleg! Akkor viszont tökre nem jó, mert alapból méri a légnyomást.
![]()
Na, megfújattam 1BAR-al, ilyenkor 100mV-ot mérek a két láb közt, az 1-es lábra tettem sorosan egy potmétert (100K), de a helyzet ugyan az. Tekerhetem bármerre, nem változik semmi, viszont a rajzon lévő 3db potméter közül bármelyiket tekerem majdnem végállásig, vagy 8V jön ki, vagy 0V.
Szia! Ezt találtam - biztatóbb mint amit kinéztél.
Szia.
Megtaláltam én is, itt viszont 5V-rol megy a map szenzor, ami adatlap azerint elvileg kevés neki. Holnap azért kipróbálom. IC-t mivel tudom helyettesíteni? LM és TL IC-m van itthon csak sajnos.
Dokidoki már leírta, hogy U2B komparátorként működik. Így teljesen normális, hogy a kimeneten vagy 8, vagy 0 V van. A két állapot közötti érték nem lehetséges. PR1 az U2A bemenére jutó jelszintet állítja, (elég érdekesen van bekötve) PR2 az erősítést, PR3 a komparálási szintet. Ha köztes értékeket akarsz a mikrovezérlőre kapcsolni, el kell hagynod az U2B-t, és a hozzá kapcsolódó sallangokat.
|
Bejelentkezés
Hirdetés |