Fórum témák
» Több friss téma |
Fórum » Labortápegység készítése
Több információ hiányában szerintem senki nem fog tudni mondani semmit neked .
Ennyi infóból a legjobb látnok sem mondja meg. Rajz, meg legalább néhány mérés itt ott a minimum.
Sziasztok
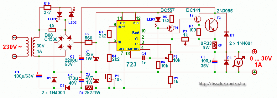
Egy kis segítséget szeretnék kéni .Megépítettem a mellékelt tápegységet, viszont akadt vele némi problémám. 50 V szekunderfeszültségű trafóról járatom és a kapcsoláshoz képest 0,68 ohm helyett 0,47 ohmokat használok. Mást nem változtattam. A kimeneti feszültség szabályozásánál lenne a gond: 8-50 V ig szépen szabályoz viszont 8V alatt hirtelen leeseik a kimenti fesz 0-ra. Valaki tudna segíteni, hogy merre keresgéljem a hibát? Előre is köszönöm. Józsi.
A nyomtatáson hiányzik egy vazaték darab: Az egyik BC547B bázisa nincs bekötve. Ld.: mellékleten kékkel jelölt darab.
A hozzászólás módosítva: Dec 29, 2018
Igen ezt elfelejtettem leírni
![]() A fóliahiányt észrevettem és javítottam + a melette lévő 1nf es kondit is átkötöttem jó helyre(1,1k val párhuzamosan). A hiba ennek ellenére is fennáll
Ez lenne az. A bsselektronika honlapjáról.
A T2 és a T3 tranzisztorokat ellenőrizd, valamelyik szakadt lehet. Én a T3-ra gyanakodom.
Szerintem a potid ilyen, vagyis hibás. Mérd meg a feszültség poti középső lábán a feszültséget, amikor 8V alá tekered, hogy ott is hirtelen eltűnik-e a feszültség?
Nem tűnik el a fesz kb az alsó határnál lévő láb és a közipső láb között 1,1V nál (de szabályoz tovább pár mV ig lefele szépen) esik le a kimeneti fesz 8,4V ról 900 mV ra . Ha visszetekerem lassan akkor hirtelen 8,8 V jelenik meg a kimeneten.
Próbálkoztam poti cserével de sajna az sem oldotta meg Már kicsréltem a komplett tranzisztorkészletet is benne.
Ha NYÁK-ban ellenőrzöm őket az úgy jó?
Én inkább kivenném őket az a biztos. A T3 mérésébe pl. beleszólhat a T2, D3, R7. Inkább vedd ki és úgy mérj. Mivel fogsz mérni?
Multiméterrel szeretnék.
Talán az lesz a legjobb ha először kiveszem a T3 tranzisztort aztán ha az jónak bizonyul akkor a T2-t.
Az IRFP240 üzletben is 400 Forint és , ha mindent venni kellene , akkor is nagyjából 5.000 .- egy panel elkészítése . Nekem nagyon tetszik !
Csak ne a multiméter "tranzisztorvizsgálóját" használd. Az ugyanis csak hFe-t mér, ráadásul kis teljesítményű tranzisztorokhoz való. Diódaméréssel csináld. A tranzisztort elképzelhetjük úgy is mint két diódát egy tokban: tranzisztor. Ezeket a diódákat mérd ki. Nyitó irányban vezetniük kell, záróirányban pedig szakadást kell mérned. Ha így van akkor jó eséllyel jó a tranzisztorod.
A félreérték elkerülése végett, a tranzisztor nem egyenlő két diódával, de gyors mérésnél megfelel ez a feltételezés.
Tudom
![]() Azért ennyire nem kicsi a tudásom. Holnap kimérem majd és a rossz elemét minél hamarabb cserélem. Köszönöm az infót. A közeljövőben pedig szeretnék építeni egy nagyobb teljesítményű labortápot. Nem tudsz esetleg javasolni nekem? Olyat szeretnék ami 5A-ig terhelhető.
Teszel bele több áteresztőt párhuzamosan és máris nagyobb áramú tápod van. De ahhoz az IC-hez van itt a topikban egy értelmesebb, bevált rajz, inkább azt építsd meg.
Biztos, nekem annak a töredékébe kerültek a fetjeim, és néha ki lehet abból is fogni olcsó szériát akár bontottban is. A Pafi pl. árult évekkel ezelőtt 2SK-t zacskószám, kb. a bolti ár harmadáért, negyedéért. Használtak voltak, de hibátlanok. Az IRFP240-et csak a disszipáció miatt írtam oda, igazából teljesen mindegy hogy mit teszel bele, mert egy TO220 tokos is tud legalább 50-60V-ot meg több A-t, csak nem tud annyi hőt elvezetni. Na meg, aki 600V-ra akar labortápot építeni annak az nem lesz jó, neki 800V-os feteket kell venni.
Azt azért tegyük hozzá, hogy nem csak a tokozás szabja meg, mennyi hőt tud egy félvezető disszipálni! Érdemes nézegetni az adatlap thermal resistance táblázat junction to case és case to sink értékeinek összegét. Minél kisebb, annál több hőt tud a félvezető leadni.
Pl. IRLZ44N TO-220: 1.9C/W, IRF640 normál tokos TO220: 1.5C/W, szigetelt TO-220FP tokos IRF640: 3.62C/W, IRLB3034 TO220: 0.9C/W, 2N3055 TO-3 kb. 2.0C/W. IRFP240 TO247: 1.07C/W, de! csak 150fokC-ig melegedhet a kristály! Átlagos TO220 toknál 175C a maximum, emiatt a TO247-es FET a jobb hőátadási tényezőjével nem biztos, hogy sokkal több hőt tud a bordának leadni, mint egy jófajta TO220-as társa! Persze az sem árt, ha a félvezető nem hamis (tehát Ebay és társai ki vannak zárva...)! A hozzászólás módosítva: Dec 29, 2018
Itt például 4db van párhuzamosan.
https://320volt.com/en/laboratory-power-supply-0-50v-0-4a/ Nekem igazán 5A-es kellene de azt sem bánnám ha 10A lenne. Akkor 10db párhuzamosan?
Fet és értelmes trafó kivételével volt itthon mindenem , ami kell . Az a jó , hogy nem kell a Tranzisztorokkal végigjárnom azt a kálváriát , mint néhányunknak . Trükkök nélkül elkészítem és működik !
Nálam az IRFP ventilátoros hűtőbordára van felszerelve és 70 C fokos hőkapcsoló is védi . Az oldalankénti 3 db fetre , öszesen 150 W jut maximum . Nem hinném , hogy baj eshet .
Ge Lee hozzászólására reagáltam, erre a részre: "igazából teljesen mindegy hogy mit teszel bele, mert egy TO220 tokos is tud legalább 50-60V-ot meg több A-t, csak nem tud annyi hőt elvezetni. " - vigyázni kell a rövidzárlatra, meg a nagy áramú, alacsony feszültségű terhelésekre.
A hőkapcsoló nagyon jó ötlet. Kiszámolom mit tud egy IRFP240, ha a borda 70°C-os, akkor a FET alatt legyen 80°C (lehet akár több is, de vegyünk egy optimális esetet), ekkor 150°C-80°C az 70°C, ez 1.07°C/W-tal elosztva 65W-ot jelent. Ennyit tud az adatlap alapján a FET a bordának leadni. Neked 3db van, az majdnem 200W-nyi hő. Ha a borda a FET alatt 90°C-os (70°C mérhetsz a bordán a FET-től fél cm-re, de alatta nem tudjuk milyen meleg van), akkor már csak 56W-ot tud disszipálni, 3db FET 168W-ot. Szuperül méretezted, szerintem nem lesz soha gondod a labortáppal (ha a borda le tud 150W-nyi hőt a környezetének adni). Érdekesek számomra ezek a számítások, ilyen logikusan levezethetőnek kellene mindennek lennie. Plusz érdekesség: IRLB3034-gyel, ugyanezekkel a körülményekkel: 175°C-80°C az 95°C, ez osztva 0.9°C/W-tal 105W-ot jelent, pedig csak TO-220 tokos FET-ről beszélünk. Ebből 3db 315W-nyi hőt tud kezelni. 90°C-nál 94W, 3db 280W.
Az adott tok hőellenállása (ami ugye csak az adott adatlap gyártójának a termékére vonatkozik) csak az egyik dolog, éppen ugyanolyan fontos a további hőellenállás is, azaz milyen a borda, és a borda és a levegő közti hőellenállás is, vagyis milyen gyorsan tudja a borda azt a hőmennyiséget a környezetének leadni. Itt jön a képbe mondjuk a cooler, aminek hatalmas felülete van (ugyanakkora méretben háromszoros-négyszeres egy hagyományos hűtőbordához képest), meg a ventilátor ami erre kellően hatékony.
Egyik lapka sem melegedhet 150 fokig mert az már általában a tönkremenés hőmérséklete, de ha mégsem, akkor is már csak elenyésző terhelhetősége marad. Éppen ezért szükséges hogy a lehető legjobban legyen hűtve, illetve a lehető legkevésbé melegedjen üzem közben. Nem tudom mennyi eszközt javítottál életedben, de ez a dolog nagyon jól nyomon követhető az olyan félvezetőknél amik tartósan magas hőmérsékleten üzemelnek (a szkópjavítós topikban is éppen van most egy ilyen példa), és ehhez nem is kell 150 fok, 80 fok is elég. Telnek az évek, és leromlanak a tranyó paraméterei, aztán egyszer csak vagy bizonytalanná válik az adott eszköz működése, vagy szimplán tönkremegy. Gyakorlatlan szakemberek észre sem veszik. Megmérik multiméterrel a tranyót, kb. jó, és mennek tovább a hibakeresésben. Ha jobban megnézné akkor rájönne, hogy egész jól el van mászva mondjuk a tranyó nyitófeszültsége a gyári értékhez képest. Gyári erősítők egyedül, hűtőfül nélkül álló VAS fokozatában lévő tranyóira is jellemző pl. ez a dolog, nem egyet javítottam már.
A jelenlegi tápod is lehet 5A-es. Ebben a rajzban 2db tranyó van, de 4db-bal már tudja biztonságosan az 5A-t is. Viszont olyankor a söntöt is célszerű átméretezni, vagy nagyobb terhelhetőségűre cserélni, mivel a 2W-os ellenállásokon éppen 2W disszipáció lesz. Ezek a maiak állítólag 2,8W-nál szakadnak meg, de szerintem már 2W-nál is olyan hőmérsékleten vannak hogy akár ki is forrasztják magukat a nyákból.
50V/10a-re meg nem ilyen tápot kell építeni hanem kapcsolóüzeműt, aztán az lehet akár 100A-es is.
Mint ahogy Ge Lee is írja, 5A-re 4-5 teljesítmény tranzisztor plusz pár apró módosítós a szabályozókörben és van is egy 5A-es tápod. Amit viszont hozzá kell tenni, hogy ha jól emlékszem azt írtad, hogy 50V a pufferfeszültség. Ha a tápot rövidrezárod akkor kb. 250W hő fog keletkezni a félvezetőkön. Persze egy zárlat nem üzemszerű állapot, de mondjuk 5V kimenet mellett 5A esetén kb. 225W hőt kell elfűteni. Pont ez az oka, hogy 10A-re már kapcsolóüzemű tápot kell építeni. 5V 10A kimenet esetén az 50V-os pufferedet figyelembe véve kb. 450W teljesítményt kell elfűteni. Ezen előszabályozóval lehetne segíteni, de ahhoz olyan trafó kell aminek a szekundere megcsapolásos. Gyak. amikor a kimeneten 5V-ot állítasz be akkor elég ha a pufferben 12V körüli feszültség van, ez esetben "csak" kb. 70W-ot kell elfűteni szemben az előbbi 450W-al. Persze vannak kapcsolóüzemű előszabályozók, meg tirisztoros vezérelt egyenirányítóval működők, amikor nincs szükség megcsapolásos trafóra, csak az meg bonyolítja a kapcsolást.
A söntellenállásnak az ellenállás értéke is változik, ha forró! Kiveszel a labortápból 5A-t, 10perc múlva már csak 4.7A folyik (multival méred kívülről), a labortápod meg azt hiszi, még mindig 5A folyik, mivel a 0.1Ohm söntöd 0.12Ohm-os lett 80fokC-osan, és 5A-t is fog kijelezni, ha egy söntöt használ a táp és a kijelzés! Emiatt is szükséges, hogy ha a söntön 2W hő keletkezik, oda sokkal nagyobb teljesítményű ellenállás kerüljön (nagyobb felület, jobb hőleadás), vagy legyen a közelben egy kis légáramlat.
Amit feljebb kiszámoltam, az a maximális terhelhetőség a lehető legrosszabb körülmények mellett! Ha ez alapján megfelel a félvezető, akkor a valóságban sem lesz baj. Ez a számolás pedig pl. már azt is megmutatja, hogy nem fog baj történni, ha a labortáp zárlatba megy maximális áram potinál, és 10 percig a maximális teljesítmény jut a félvezetőkre, és a borda le tudja ezt a teljesítményt a környezetének adni. Ott kezdődik a gond, amikor a félvezető a 25fokC-os borda mellett is átmegy drótba egy pillanatnyi rövidzárlatnál. Ilyenkor egyszerűen nem tud a hő a kristálytól kijönni. A TO220-as FET-ek adatlapjában legtöbb esetben 175fokC kristályhőmérsékletet adnak meg, minden grafikon addig van kirajzolva, megnézheted. Azt nem vitatom, hogy a FET tönkremegy, ha hosszú távon 175fokC a kristálya, vagy ennél csak kicsit "hidegebb". TO-247 tokos FET-ek viszont 150fokC kristályhőmérsékletet engednek meg. Azért számoltam ezekkel az értékekkel, mert ez van az adatlapban megadva. Miért határozzak meg én egy maximális kristály hőmérsékletet? És ha meg akarnám határozni, akkor mennyi legyen? Felesleges. Az adatlapban szerepel, én pedig használom. A borda is nagyon fontos, de ha már a FET-nél szűk a keresztmetszet, rakhatsz 1m2 bordát is rézből, nem fog segíteni. Tudod, hogy tesztelem a félvezetőimet, amiknek 100W-ot kell disszipálniuk? Fogok egy kis méretű bordát, kis hővezető pasztával felrakom rá a TO-220 tokozású FET-et, bekötöm a műszerembe, a bordát felmelegítem 60fokC-ra, a venti 60foknál kapcsol be, 59foknál kikapcsol, a FET-tel pedig 100W hőt disszipáltatok. Ha ezt kibírja, akkor átment a teszten! Azt elfelejtettem írni, hogy a hőmérő (DS18b20) a FET-től kb. 3cm-re van, a borda szélén, hogy még jobban stresszeljem a FET-et (alatta 70-90fokC lehet a borda...). A hozzászólás módosítva: Dec 30, 2018
Idézet: Hát pont azért, mert egy ilyen tápban egyedül ettől fog függni hogy milyen hosszú életű lesz a tápod, lévén, hogy a feszültség és áram határadatait a félvezetőnek meg sem közelíted soha. Nekem 500V-os és 20A-es fetek vannak a 90V-osban is, attól ugye a kialakuló feszültség és áramértékek is eléggé messze vannak. Egyedül a disszipáció az, amivel tönkre tudod tenni. „Miért határozzak meg én egy maximális kristály hőmérsékletet?” A feteket annyira nem ismerem ebből a szempontból, de a tranyóknak biztos hogy drasztikusan megrövidíti az életüket a magas hőmérséklet, és/vagy épp annyira változtatja meg a paraméterüket, hogy már ne lássák el a feladatukat az adott áramkörben. Még keresem bár szerintem sajnos elkallódott, de tettem félre egy ilyen cserélt TO220 tokos tranyót mutatóba. Meg ott van ugye a dióda is, ami meg visszáramos lesz, aztán egy adott feszültségérték felett mindkét irányba vezetni kezd.
Amit írsz, azzal egyetértek. Én a terhelési csúcsokat számoltam ki, amik a 0-24h-hez képest rövid időtartamúak.
Úgy írsz, mintha egy labortápnak folyamatosan, kikapcsolás nélkül a maximumot kellene disszipálnia. A hozzászólás módosítva: Dec 30, 2018
Megmértem őket és a T2 rossz meg a közelében lévő R7 ellenállás égettnek tűnik olyan megszenesedett. Ünnepek után ezt a két elemét ki fogom cserélni. De azt nem tudom hogy mi okozta ezt a hibát.
|
Bejelentkezés
Hirdetés |





.







