Fórum témák

» Több friss téma
Fórum » UAA 180 - A277D
Lapozás: OK   2 / 3
(#) gulu19 hozzászólása Máj 13, 2011 /
 
Szétszedtem egy átfolyásmérőt és abban is uaa 180 van az az pontosítom A277D. szóval valahogy csak megoldotta a német hogy futófényes legyen .
(#) kadarist válasza gulu19 hozzászólására (») Máj 13, 2011 /
 
Na hát rajzold vissza a kapcsolást és meg is van a megfelelő bekötés.
(#) steelbird válasza kadarist hozzászólására (») Máj 13, 2011 /
 
Nem emlékszem rá, hogy lenne pont/vonal átkapcsoló kivezetése, vagy áramköre az UAA180 -nak. A pontkijelzésre az UAA170 készült.
(#) kadarist válasza steelbird hozzászólására (») Máj 13, 2011 /
 
Valmailyen trükkös húzással lehet átkapcsolni, talán a LED-ek oldalán.
(#) Medve válasza kadarist hozzászólására (») Máj 14, 2011 /
 
Úgy bizony, ha egy kimenetre egy LED csatlakozik a + felé, akkor pontkijelzés, ha a LEDek négyes csoportokban vannak a lábak között és csak a negyedik megy a + felé, akkor sávkijelzés történik. De én használtam úgy, hogy hangfrekvencia esetében a vezérlőbemenet simításával kapcsoltam át sávról pontra.
(#) kadarist válasza Medve hozzászólására (») Máj 14, 2011 /
 
Ez az! Köszönjük! Van egy rajzod erről a bekötés-változtatásról?
(#) Medve válasza kadarist hozzászólására (») Máj 14, 2011 /
 
Hogyne! S szólnék mindenkihez, megoldandó ezt az örök vitát, aki erről az IC-ről csaknem mindent meg akar tudni, annak számára ajánlom: K. Schlenzig-D. Jung, Mikroelektronika amatőröknek cimű irodalmat. 2.5 Mega djvu, kinek kell annak szívesen elküldöm. (Lehet, hogy megvan ott, ahol az RT-k vannak?)
(#) kadarist válasza Medve hozzászólására (») Máj 14, 2011 /
 
Á, ez a könyv meg van és tényleg nagyon jó!
(#) kymco hozzászólása Júl 15, 2011 /
 
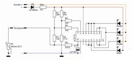
Üdv az lenne a kérdésem hogy lehet A277D-ből ledes hőfokmérőt csinálni?Pontosan motorra kellene hengerhőmérséklet mérésére 12v os rendszerü.Ha valaki tudna nekem rajzot küldeni azt nagyon megköszönném.
(#) gulu19 válasza kymco hozzászólására (») Júl 15, 2011 /
 
Találtam egy rajzot de rossz minőség meg egy kicsit bonyolult is de azért a bekötés jó,az értékeket amit nem tudsz elolvasni segítek meghatározni.

hőmérő.jpg
    
(#) kymco válasza gulu19 hozzászólására (») Júl 15, 2011 /
 
Köszönöm szépen a rajzot,csak egy kicsit kicsi de talán jó lessz.
(#) Cumo válasza kymco hozzászólására (») Szept 9, 2011 /
 
Érdekelne engemet hogy megépitetted e ezt a hőszabájzós dolgot,ha igen milyen érzékelőt használtál?
én is ugyan ezt szeretném alkalmazni,ugyszintén motornál..
A rajzról tekintve ez a megoldás van az ujabb fajta Wartburg müszerfalában.
Akkor csak annak a hőérzékelője jó,vagy valami másé is???

Ezt is lehet ugyebár több leddesre is,nem csak 4?
(#) gulu19 válasza Cumo hozzászólására (») Szept 10, 2011 /
 
Igen ez Wartburg-é jó más is csak az a lényeg hogy 500 ohm os legyen szobahőmérsékleten.
Persze meglehet csinálni 12 ledesre is ahogy az álltalános kapcsolása van.
(#) gulu19 válasza gulu19 hozzászólására (») Szept 10, 2011 /
 
(#) Cumo válasza gulu19 hozzászólására (») Szept 10, 2011 /
 
Értem ..Köszi szépen!
Hamarosan jelentkezem hogy sikerült e
(#) Cumo válasza gulu19 hozzászólására (») Okt 4, 2011 /
 
Légyszives megköszöném ha leirnád az ellenálások értékét mert ebből a rajzból nem tudom néhányét kinézni
Mint például az R6 ost... Ennél akadtam meg..
Minden más érthető,össze is raktam De még az az ellenálás végett nem inditottam be mert nem tudom mient illesszek be.
(#) Cumo válasza (Felhasználó 13571) hozzászólására (») Okt 5, 2011 /
 
Köszönöm!
Hamarosan jelentkezem hogy mire jutottam
(#) tundike74 hozzászólása Jan 27, 2012 /
 
üdv
egy A277Dic -vel szeretnek epiteni egy (20-25) ledes szoba hőmérőt ,.és a ti segitségeteket szeretném kérni,
nagyon megköszonom ha valaki kisegitt egy nyák és egy beültetési rajzal kezdő vagyok,.kösz a szives fáradságotokért
(#) Stewe válasza tundike74 hozzászólására (») Júl 31, 2017 /
 
Kapcsolási rajzod van-e már?
Az első lépés a hőfok-feszültség konverter kellene legyen, a kijelzés már egyszerűbb.
(#) kzozo válasza Stewe hozzászólására (») Júl 31, 2017 /
 
A kérdés több mint öt éve volt, azóta már szerintem megoldódott. De a válasz jobb később, mint soha.
(#) vargaf válasza Stewe hozzászólására (») Júl 31, 2017 /
 
A kérdező 56 hónapja volt itt utoljára!
(#) lóri válasza vargaf hozzászólására (») Júl 31, 2017 /
 
Akkor ideje lenne már összehozni.
(#) jacsoj hozzászólása Feb 4, 2019 /
 
Sziasztok! UAA 180 ledek fényerőszabályzását állítólag az 1-es lábon lehet végezni. Hogyan?
(#) pipi válasza jacsoj hozzászólására (») Feb 4, 2019 /
 
1-es a föld. Inkább a 2-es láb Bővebben: Link
(#) orcika70 válasza jacsoj hozzászólására (») Feb 4, 2019 /
 
(#) zenebolond hozzászólása Feb 6, 2019 /
 
Sziasztok!

Akit még érdekel. 5mm-es ledekkel a leddriver rész.
Viszont van egy turpisság a dologban, éspedig: Amelyikbe beleterveztem az előfokot abban valamiért nem működik az előfok. Ha külön panelon megépítem, működik.
(#) kokozo válasza zenebolond hozzászólására (») Feb 6, 2019 /
 
Idézet:
„Amelyikbe beleterveztem az előfokot abban valamiért nem működik az előfok.”

Azért nem működik szerintem, mert a BC547 E-e + ra van kötve a gnd helyett.
(#) zenebolond válasza kokozo hozzászólására (») Feb 6, 2019 /
 
Az eredeti tranyó BC184.
(#) zenebolond válasza zenebolond hozzászólására (») Feb 6, 2019 /
 
Pontosan elrontottam a pozitívon van az emitter láb és nem a negatívon.
A .lay javítva.
Viszont sehogy nem tudtam rávenni a ledsort, hogy az utolsó három(piros) led is világítson, még túlvezérelve sem(az utolsó három ledig folyamatosan világít). Ha átraktam az IC-t a működőből azzal sem.
(#) jacsoj válasza pipi hozzászólására (») Feb 6, 2019 /
 
Kösz, vagy 35 éve csináltam a Skodámba egy fordulatszámmérőt, micsoda újdonság volt akkor az ilyen. És volt egy foto ellenállásom is bekötve. Mára már elfelejtettem, hogy is volt. A leírás alapján már világos minden.
Következő: »»   2 / 3
Bejelentkezés

Belépés

Hirdetés
XDT.hu
Az oldalon sütiket használunk a helyes működéshez. Bővebb információt az adatvédelmi szabályzatban olvashatsz. Megértettem