Fórum témák

» Több friss téma
Fórum » PIC - Miértek, hogyanok haladóknak
Lapozás: OK   210 / 1320
(#) Thowra hozzászólása Máj 16, 2008 /
 
Üdv mindenkine!
Régebben feltettem egy kérdést arra, hogy, hogyan lehet a output_high(Pin_B5); nél pl az utolsó számot egy változóból adni de még nem kaptam választ. Próbáltam összefűzéssel de nem ment. Tud valaki megoldást?

Olvastam, hogy előfordulhat, hogy az ember kizárja magát a pic ből, nem lehet utánna programozni.
Ez hogy fordulhat elő?
(#) bbalazs_ válasza Thowra hozzászólására (») Máj 16, 2008 /
 
Kizaras: nalam mar volt ilyesmi tobbszor, ha LVP-bol progiztam, talan az LVP bitet utotte ki egy rossz konfig. De utana 12V-rol ment siman. ELVILEG nem szabadna elofordulnia, chip erase utan tabula rasa van
(#) potyo válasza Thowra hozzászólására (») Máj 16, 2008 /
 
A lábas kérdésedre: a switch..case struktúra mond valamit?


PIC-ből NEM LEHET kizárni magunkat. Atmel kontrollerből lehet. Olvass figyelmesebben.
(#) Csaplar válasza Csaplar hozzászólására (») Máj 16, 2008 /
 
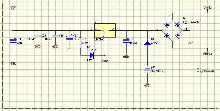
Tudnátok még kicsit segíteni, hogy hogyan tudom megoldani, ha elmegy az áram, akkor 9v-s elemről menjen tovább a készülékem?

Ez amit csináltam túl egyszerűnek tűnik, szóval tuti nem jó...

Köszi

power.JPG
    
(#) trudnai válasza Thowra hozzászólására (») Máj 16, 2008 /
 
Idézet:
„hogyan lehet a output_high(Pin_B5); nél pl az utolsó számot egy változóból adni”


Nem ismerjuk a CCSC-t tuzetesebben ezert nem tudunk korrekten valaszolni, de ime egy okfejtes hatha segit a keresgelesben:

Gondolom az a Pin_B5 az egy 0-7-ig terjedo szam, raadasul csak es kizarolag ertek lehet - mivel assemblyben ez BSF PORTB,5-re fordul nagy valoszinuseggel (miutan elkovette az agymenu CCSC marhasagait)

Nos, mas taktikat kell valasztanod, ES muvelettel kell bebillentened a portod - hogy ezt hogy lehet CCSC-ben nem tudom, de majd kitalalod. A lenyeg, hogy van egy valtozod, ami tartalmazza a biteket amiket magasra kell emelned. Pl. az 5. bit az igy nez ki valahogy:

valtozo = 1<<5;

ezek utan valahogy igy lehetne megoldani a kerdest:

PORTB |= valtozo;

torles pedig:

PORTB &= ~valtozo;

Namost CCSC-ben lehet van valami fuggveny, ami ilyeneket csinal, vagy van a PORTB definialva, ezt is ki kell talalnod.

Hat ennyit tudtam igy fejbol ossze okvetlenkedni, CCSC-ben most nincs kedvem elmenyedni emiatt Sok sikert!
(#) potyo válasza Csaplar hozzászólására (») Máj 16, 2008 /
 
Pedig ezaz, pontosan erre gondoltam.
(#) Csaplar hozzászólása Máj 16, 2008 /
 
Sziasztok!

Már egy ideje barkácsolgatok egy beléptető terminál szerű valamit.
Most kb úgy érzem, hogy a segítségetekkel elkészültem a kapcsolási rajzzal!

Nagyon megköszönném, hogy ha belenéznétek és ha valami hibás dolgot látnátok, benne, akkor beírnátok nekem!

Úgy gondolom, hogy más számára is hasznos lehet egy ilyen kapcsolás, főleg ha működőképes, ezért merek ilyet kérni tőletek!

Előre is köszönöm!

Üdv

Kapcsolas.pdf
    
(#) deguss válasza Csaplar hozzászólására (») Máj 16, 2008 /
 
Szerintem teljesen korrekt kapcsolás, elsőre nem láttam semmi feltűnőt. Sok kondenzátorod lehet otthon, de ez legyen a legkevesebb.
(#) szilva válasza Csaplar hozzászólására (») Máj 16, 2008 /
 
Nekem a Vcc12 nem igazán tetszik, illetve nem tudom, pontosan mit akartál ezzel.

Ha jól látom, a relénél használod a Vcc12-t, akkor annak tényleg pozitív ~12V-nak kell lennie, tehát szerintem a CS9-re nem köthetsz váltót. Ha viszont egy ~12V egyent adó külső tápról (pl. dugasztáp) jár az egész, akkor felesleges a graetz-híd a bemenetre, elég egy soros dióda a fordított polaritástól megvédeni. Esetleg kettő sorba kapcsolt dióda, és a Vcc12 az első utáni pont lenne, hogy a relé ne tudjon meghúzni elemes tápláláskor (nagyon hamar lemerítené).

Egy 9V-os elem tapasztalataim szerint kb. 200mAh kapacitással bír, a 7805-re 5mA-t kapásból számolhatsz, az LCD-re mondjuk 2mA, a többi aprósággal együtt legyen 10mA - nem számoltam a vonali illesztőket és a LED-eket, amik ennél önmagukban sokkal többet esznek. Szóval a nagy fogyasztók nélkül is kb. 20 óra elemes működés várható, azokkal együtt véleményem szerint ez lecsökken 1-2 órára.

Talán megfontolandó lenne a nagy fogyasztók áramellátását szoftverből kikapcsolhatóvá tenni, ezért érdemes lenne a külső táplálás meglétét valamilyen módon jelezni a PIC felé. Pl. egy input lábra bevezetni valami jelet, amiből meg tudja állapítani, hogy kap-e külső táplálást az áramkör, és ha nem, akkor tud intézkedni a nagy fogyasztók lekapcsolásáról.
(#) Csaplar válasza szilva hozzászólására (») Máj 16, 2008 /
 
A készülék 12V egyenáramot fog kapni!

Az egy 5V-s relé akarna lenni, elektromos zár nyitásához...
Akkor nem is kell a relé mellé 12V ???

Amúgy a 12V-t az RS485-nél használom, mert ahhoz mindenképpen az kell, nem?

(#) szilva válasza Csaplar hozzászólására (») Máj 16, 2008 /
 
Ha az a relé 5V-os, akkor ott nincs szükség a Vcc12-re. A vonali illesztők is 5V-ról mennek, egyedül ahhoz kellhet a 12V, hogy távtápláláshoz az legyen átküldve a komm. kábelen, amit a kábel másik végén értelemszerűen stabilizálni kell majd 5V-ra.

Én a relé helyére 12V-os típust tennék (így tényleg van értelme odavezetni a Vcc12-t, és nem lehet a relével lemeríttetni a telepet), és a tápbemenetet kicsit átalakítanám (pirossal rajzoltam bele egy kicsit). A csati utáni első dióda meggátolja a fordított polaritású bekötést, a második pedig meggátolja, hogy a 9V-os elemről a Vcc12 vonalra jusson feszültség. Így azok a nagy fogyasztású egységek, amik a Vcc12-ről táplálkoznak, nem tudják padlóra küldeni az elemet.


psu-mod.PNG
    
(#) Csaplar válasza szilva hozzászólására (») Máj 16, 2008 /
 
Hú köszi!

Az 5V-s reléhez azért ragaszkodnék, mert amiket láttam elektromos zárak, mind 5V- kértek...

De az RS485 miatt bent kell hagyni!

Ne haragudj, de mi az az alkatrész a rajzodon az ellenállás alatt, az 5.1v feliratm mellett?

A diódák lehetnek sima 1N4001-esek? És mekkora legyen az ellenállás?

Ha már rákötöm a pic-re, akkor tudom szoftveresen figyelni, hogy ne működtessem a relét, lekapcsoljam a kijelzőt, stb....

Köszi
(#) szilva válasza Csaplar hozzászólására (») Máj 16, 2008 /
 
Aha, szóval a rajzon a relé az már maga a zár lenne? Ha nem, akkor viszont nincs köze a relé behúzási feszültségének ahhoz, hogy az érintkezőin keresztül milyen feszültségű áramkört működtet. Pont ez lenne a relé lényege.

A rajzon az 5.1V feliraú egy 5.1V-os Zener dióda, ami 5.1V-nál kinyit, és megakadályozza, hogy a PIC felé menő vezetéken ennél nagyobb feszültség jelenjen meg. A Zener áramát célszerű 1-2mA körülire beállítani, ez 12V tápfeszültség esetén pl. egy 4.7kohm ellenállással teljesíthető.

Diódának tökéletes az 1N4001, hacsak az ajtónyitó elektromágnes árama nem folyik rajta keresztül és az nem nagyobb, mint 1A.
(#) Csaplar válasza szilva hozzászólására (») Máj 16, 2008 /
 
Ahan, értem!

Nem, az csak egy sima relé, a mellette levő sorkapcson szeretném majd bekötni a zárat, amikor kelleni fog!

Viszont akkor is elég az 5V-s relé, nem? Minek rakjam bele a nagyobbat?

Zener diódiának megfelel a következő?
Z-DIÓDA ZPD 5,1 V 500MW

Módosítom a rajzot és hamarosan felrakom megint!

Egyébként lenne egy üzleti jellegű kérdésem is! Nem igazán foglalkoztam még nyák tervezéssel, meg ilyesmikkel és szeretném megkérdezni, hogy ismertek-e valakit, aki a szóban forgó kapcsolás beültetési rajzát az általam megadott méretek alapján megcsinálná?

Ha valaki érintett a dologban, akkor létszi dobjon egy üzit!

Köszi szépen!
Üdv
(#) szilva válasza Csaplar hozzászólására (») Máj 16, 2008 /
 
Igen, elég az 5V-os relé, csak akkor tényleg szokftverből kell figyelni rá, hogy elemes üzemmódban inkább ne kapcsold be.

A ZPD5.1 teljesen megfelel a célnak.
(#) Csaplar válasza szilva hozzászólására (») Máj 16, 2008 /
 
Ha nem elemet szeretnék, hanem valami 12V-s kis akkumulátort, akkor hogyan változna ez a dolog?

Van valami bevállt kis akksi (mint pl. a telefonokban, ami van) ilyen célra? Azt hogyan kellene megcsinálni, hogy ha van áram, akkor töltődjön, ha nincs akkor meg arról menjen a cucc?

(#) trudnai válasza Csaplar hozzászólására (») Máj 16, 2008 /
 
Szia Csaplar,

En a billentyut valahogy igy kotnem be, igy persze kicsit trukkosebben kell lekezelni, azonban van nehany elonye:

1. sporoltunk kapasbol 3 labat
2. csak 3 labra kell felhuzo, azokat pedig at lehetne tenni az PORTB-re ahol van belso, igy 9 felhuzo kiesik (a kijelolo labak lehetnek masik porton, azoknak nem kell felhuzo ellenallas)
3. Ha ugyes vagy, akkor elegendo 6 polusu csati a nyakodon, es a keypad modulodon intezed el, hogy igy legyen matrix

Ahogy mukodik:

A J1 a kijelolo ag, a J2 pedig a letapogato. J1 egyesevel kijeloli a vonalakat, meghozza ugy, hogy tristate-ben kapcsolgatja lebegtetesre a kijeloletlen, es aktiv 0-ra a kijelolt oszlophoz tartozo labat. Ezutan a J2 letapogat, soronkent nezi vegig mi aktiv. Ha 1. oszlop aktiv es a 2. soron erzekel lenyomast, akkor meg is van mit nyomtak.

BUG: Tobb gomb egyideju nyomasa.. Nos, ez igy onmagaban egyszerre csak 1 gomb megnyomasara van felkeszitve. Ahhoz, hogy a vegleges eredmenyt megkapjuk vegig kell tapogatni a matrixot, ha egyszerre tobb nyomas is erzekelodik akkor ervenytelen a beolvasas... Ugyanis ha pl egyszerre 3 gombot lenyomnak "L" alakban akkor hibas beolvasast eredmenyezne - ahogy arra Szilva felhivta a figyelmem.

Ha kell tobb gombnyomas, akkor diodakat kell alkalmazni.

Meg egy kiegeszites: Letezik 1 pines megoldas is, akkor egy ellenallas halozattal lehet analog porton keresztul kivalasztani az eredmenyt - igy megtobb lab szabadul fel, es elegendo ket tuskes csati a keyboard modul fele.

keymatrix.GIF
    
(#) pet válasza trudnai hozzászólására (») Máj 16, 2008 /
 
MPLAB-bal én most szarakodok, össze vissza csinál mindent, lefordította azt is, amit nem kéne.

Én elhinném nektek, csakhogy ezt a programot a rádiotechnia címü folyóiratban közölték és állitólag jó.

De mivel nem tudok mást tenni, így próbálom rendbehozni az MPLAB-ot és kipróbálni, úgy, ahogy ti mondjátok...

kösz.
(#) Csaplar válasza trudnai hozzászólására (») Máj 16, 2008 /
 
Köszi az ötletet, de azaz igazság, hogy van már egy tasztatúrám, ami erre passzol és minden ok vele.
A portszám most megengedi ezt a megoldást!

Viszont erre az akku dologra most nagyon ráálltam. Találtam egyet a Conradnal (ÓLOMAKKU 12 V 1,2 AH), összesen 610g.

Mennyire gáz és helyigényes azt megoldani, hogy töltse az akksit a készülék, amikor áram alatt van?

Köszi
(#) mester06 hozzászólása Máj 16, 2008 /
 
Sziasztok!

Az lenne a kérdésem, hogy egy full kezdőnek milyen PIC-et ajánlotok?
annyira vagyok kezdő a témában, hogy a picekről kb itt az oldalon hallottam először...
Nem tudom milyen különbségek vannak köztük, égetőm sincs még...
Ahogy olvasgatom a topicot többen írtátok hogy a C nyelv a legjobb a programozására, ami külön jó mert Cben elég jól programozok...

Ami fontos hogy kb mire kellene:
jól lehessen programozni C-ben (van hozzá minőségi fordító, ha linuxos is akad az külön jó)
mivel nem tudok róluk semmit, ezért valami olyasmit ami azért még egy kezdőnek felfogható, de azért ha egy kicsivel bonyolultabb projektbe kellen, az se fogjon ki rajta...

Remélem érthetően írtam...

by.: mester06
(#) Csaplar válasza mester06 hozzászólására (») Máj 16, 2008 /
 
Hali!

Én is viszonylag kezdő vagyok!

Itt találsz okos dolgokat:
http://t-t.freeweb.hu/elokep/pic.htm

Valamint van a Dr. Kónya féle könyv, ami nem kimondottan C, de érdemes egyszer elolvasni!
http://t-t.freeweb.hu/elokep/pic/tkonya2.htm

Emellett a ChipCad kft, szokott tanfolyamokat is indítani...

Én úgy kezdtem el, hogy gyakornokként kaptam egy 16F877-es demó panelt egy p18F4520-assal.
Egy ilyen pl. teljesen jó tanulgatni az ilyesmit!

Egyébként asszem épp most van akció demópanelek terén!
(#) Csaplar hozzászólása Máj 16, 2008 /
 
A Chipcad-nél láttam, hogy van egy csomó cucc tápellátáshoz és akku töltéshez, de nem igazán tudom, hogy mi-micsoda!

Tudnátok segíteni? Nincs valami kimondottan ilyen vésztápellátás céljára?

Köszi
(#) watt válasza pet hozzászólására (») Máj 16, 2008 /
 
Már ne haragudj, de elolvasod amit neked írnak? A programod működik nálam, miután a hibát kijavítottam, és meg is írtam neked, hogy mi volt az! Megtaláltad? Kipróbáltad?
(#) pet válasza watt hozzászólására (») Máj 16, 2008 /
 
Igen, elolvasom, magyarul jó, ha van end a végén, majd kipróbálom.

De nagyon megköszönném, ha most lefordítva hex fájlban feltöltenéd.
(#) tp hozzászólása Máj 16, 2008 /
 
sziasztok!
Nikon dslr gépekhez találtam házi készítésű távirányítót mikorvezérlővel!Bővebben: Link
és egy másik awr-el:
Bővebben: Link

boltban ez a távirányító 6 ezer körül van. A második linken van egy kis írás a jelalakról amit ki kell bocsájtania a távirányítónak, illetve van kész hex fájl is az első oldalon.
Én még nem használtam pic-et se másmilyen mikrovezérlőt, érdemes e megépíteni? mert szerintem sokkal kevesebbe kerül, ha jó helyen néztem az első tervben szereplő pic pár száz forint.. Illetve érdemes ezért egy égetőt szereznem csinálnom vagy inkább kérjek meg valakit programozza fel nekem?
(#) watt válasza pet hozzászólására (») Máj 16, 2008 /
 
Idézet:
„Igen, elolvasom, magyarul jó, ha van end a végén, majd kipróbálom.”

Nem csak ez volt a hiba! Még kódrészletet is írtam...

Csatoltam a kért fájlokat, de előre bocsátom, hogy csak szimulátorba volt alkalmam kipróbálni, de majdnem biztos, hogy működni fog, ha az oszcit tényleg 31KHz-re konfigoltad, mert ezt a részt nem néztem meg az adatlappal összevetve, hogy jó-e...
(#) pet válasza watt hozzászólására (») Máj 16, 2008 /
 
Kösz szépen.
(#) pet válasza watt hozzászólására (») Máj 16, 2008 /
 
Összeraktam próbapanelen, de nem műxik
A LED folyamatosan világít.

Biztos jól szimuláltad?

Az IC: PIC 12F683
(#) mester06 válasza Csaplar hozzászólására (») Máj 16, 2008 /
 
Hát a tanfolyamok sajnos nálam kilőve, ugyanis elég macerásan tudnák feljutni pestre...
Hol akciósak a demópanelek?
A linkeket megnéztem, sok okosságot megtudtam belőlük (vagyis fogok mert még nem teljesen olvastam végig...)
(#) watt válasza pet hozzászólására (») Máj 16, 2008 /
 
Igen, jól. Szimuláld le Te is.
Egyébként az, hogy a LED világít, már egy lépés a cél felé...

Csatoltam egy képet a szimulációról...
Következő: »»   210 / 1320
Bejelentkezés

Belépés

Hirdetés
XDT.hu
Az oldalon sütiket használunk a helyes működéshez. Bővebb információt az adatvédelmi szabályzatban olvashatsz. Megértettem