Fórum témák
» Több friss téma |
> vagy egy graetz-híd, de ahogy látom már van egy hengeres a panelon..
Melyik hengeres bigyora gondolsz ami szerinted graetz hid? A bal felso sarokban (az elko mellett balra) szerintem egy multifuse (littelfuse, vagy ki hogyan hivja), szoval egy 1A-s biztositek. Lehet kezdo kerdes, de mi a kulonbseg a kvarc es az oszcillator kozott? Url is johet, szivesen utanaolvasok. Ennek a 10.00Jd -nek hany laba van? Koszonom egyebkent a segitsegeteket!
Üdv mindenkinek!
Olyan kérdésem volna, hogy problémás-e, ha egy 250V 22mikroF-os kondi helyett 350V 22mikroF-osat teszek be(elektrolit kondik)?
Az oszcillátor rezeg valamilyen frekin.
A quarz csak a saját frekijén "rezeg be". Egy oszcillátor frekijét pl. egy quarzal, rezgőkörrel, (stb.) tudod meghatározni.
Kicsit lejjebb is a kvarc mellett "Q" betűjelzés van a panelon, e-mellett is! tehát vagy kvarc, vagy felületi hullámszűrő... gondolom én. Ha kvarc, akkor 10mhz-s.
Nekem is segíthetnétek...
Én a kérdést EcoPityunak tettem fel, - vagy Te is Ő vagy?
Köszi a választ.
Sajnos az új alkatrész ellenére sem hárult el a hiba
Üdv
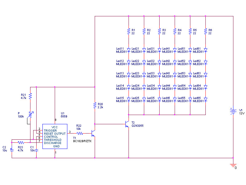
Ebben a kapcs rajzban a T2 az tranzisztor igaz? Tudomásom szerint a tranzisztornak 3 lába van. Ma vettem egy 2N3055 tranzisztort ami szerepel a rajzon de én azon csak 2 lábat látok? Segítséget szeretnék kérni abban hogy ez most hogy van rosszat vettem v. tényleg csak két lába van? A segítséget elöre is köszi!!!!
A tranzisztornak három lába van, ebben az esetben is, mert a collektort azt a tokozatra kell kötni (harmadik kivezetés)
Akkor egy kis drót darabot forraszak a burkolatra azt ennyi?
Igen!
Praktikusabb, ha a csavarnál, fölfogaod a vezetéket, és beforrasztod a nyákra!
Köszönöm szépen a segítséget!!!!!!
Szivesen, máskor is!
Az az "igen" válasz egy kicsit elkapkodott volt! A kérdés úgy szólt, hogy:
"Akkor egy kis drót darabot forrasszak a burkolatra, azt ennyi?" A 2N3055 háza (gondolom) a "burkolat". Hát arra NE forrasszunk semmit, mert a tranyó azt nem bírja! Forrfül, és csavar a megoldás. A "drót darab" pedig drótkerítés építésénél használatos. Az elektronikában inkább vezetéket használunk. :yes:
A pirossal bekarikázottra gondoltam. Szerintem az a Graetz(Ha furatszerelt és 4 lába van), A kékkel bekarikázott lehet hogy tényleg kvarc, mert ahogy EcoPityu mondta a kristályokat szokták Q-betűvel jelölni. :heureka:
(Már csak a fehérrel bekarikázottat nem tudom mi )
Szia
A pirossal bekarikázott, az nem Graetz, hanem egy 1 A-es biztositék. A fehér az valószinüleg egy relé. Fery
Szia!
A sárgával karikázot szerintem egy rezgőkvarc Idézet: „EcoPityu mondta a kristályokat szokták Q-betűvel jelölni.” Én inkább tranzisztoroknál láttam így a Q-betűt üdv
A sárgával karikázott alkatrész biztos, hogy quarz a kékkel karikázot pedig szinte biztos, hogy kerámia rezonátor.
Fery
Idézem!
Idézet: „Igen! Praktikusabb, ha a csavarnál, fölfogaod a vezetéket, és beforrasztod a nyákra!!” Ebben hol található a forrasztás, és a drót kifejezés a tranziztornál?! A hsz-emben elhangzik a fölfogaod szó is, az mióta forrasztás! A forrasztás az rögzítés, a felfogatás az csavarozás! Én mindig vezeték, vezető, huzal, MCu, vagy annak megfelelő szavakat használok! (igaz az MCu szót itt még egyszer sem használtam!) Szóval elemezzük a mondatszerkezetet! Azt választoltam szaky27 -nek, igen! Ezt azért válazoltam mert így a gyakorlati működésbe nem szól bele, csak esztétikailag hibádzik! Éppen ezért irtam ezt, hoyan lehetne ezt orvosolni: Idézet: Vagy is arról van szó amit te megpróbálsz nekem magyarázni! „Praktikusabb, ha a csavarnál, fölfogaod a vezetéket, és beforrasztod a nyákra!” üdv...
Értem, világos!
Őszintén én sem vagyok nyugodtabb ! Ha nem lennék vizsga előtt 1,5 nappal, akkor nagyobb figyelmet fordítottam volna a mondanivalóm érthetőbb kifejtésére, illetve a reakcióm se lett volna ennyire erős, és egyértelműen visszatámadó jellegű! Szóval, nagyon stresszes vagyok, és az helyett hogy még átnéznék egy-két könyvet, inkább itt lógok fenn a HE-n! (határozottan megnyugtat!) Egyszerűen nem tudom megálni, hogy ne jönnék fel ide, még az utolsómásodpercre is! Korábban (2007 december előtt), csak "lődörögtem" a neten, aztán eszembe jutott, hogy az előtte már egy évvel (vagy kettő, nemtudom) reggeltem itt, ezen az olalon! Aztán a döntőpillanatot az hozta meg, amikor elolvasgattam jónéhány topikot, és megalkottam az első hsz -emet, és jött rá reakció! Nekem már ez örömet okozott (mert egy sajnálatos esemény miatt nagyon magamalatt voltam), aztán már beleolvadtam teljesen ebbe a "HE-s világba", és többé nemtudok tölle szabadulni, kivéve ha az egyik moderátort nem hozom ki a béketűréséből! (megjegyzem ez nem célom, szoval ez messze áll tőlem :yes: )Szóval, anno Topi és csapata, szerintem még akkor ők sem tudták, hogy mennyire jó oldalt csináltak! Elnézést kérek, hogy itt adom ki mindenki előtt a mondani valóm (tudom hogy ez nem a társkereső ), illetve itt szentimentáliskodom, de ezt azért fontosnak tatrtottam leíni!Sajnos egy virtuális zsebkendőt, nemtudok odatűzni a hsz -em aljára, aki meghatódna.
Üdv mindenkinek!
A következő alkatrészeket egy TOSIBA márkájú, viedoból szedtem ki, és nem találok rá adatlapot! Kérem segítsen valaki! Köszönöm. ...Ja a tranyók B1015 (zöld színű, balról) D1413 (kettő fekete) DA201 U (négy kicsi zöld) DA203 U (négy kicsi zöld)
Nem teljesen értem a kirohanásodat.
http://focus.ti.com/lit/ds/symlink/ads1211.pdf
Az adatlapon látható az IC 10-12-es lábai közé köthető kvarc .
Kössz a segítséget, és a megértést
!
Uraim ......icipici megértés és tisztelet a másik iránt...válogatás nélkül.....................ha....lehetne....
Köszönettel egy lehigadt 56 éves villamosmérnök programozó matematikus......... Ezen hsz nem névre szóló, csak azt kivántam jelezni, hogy mi volt a /birkozás/ témája.........
Helló
Azt szeretném megkérdezni, hogy az 555 IC-nek melyik az egyes lába? Mert gondolom nem mindegy hogy hogy forrasztom be és nem szeretném elrontani. Vki megtudná mondani hogy mihez tudnék viszonyítani? További számozást is megmondanátok? A segítséget előre is köszi!!!!
Minden IC-n van egy jelölés. Az eyik, rövidebb oldalon kell keresni, rendszerint az egyik oldalon van egy "bemélyedés", vagy egy pont. Ezt úgy tedd le, hogy az IC bal oldalán legyen, és ekkor a bal alsó láb az első. Balról jobbra haladva sorban a 2., 3., ... majd a sor végén fölül folytatódik, jobbról balra, így "körbe lehet járni" a számozással az IC-t.
A könnyebbség kedvéért egy képet is csatolok. (Értelemszerűen a kép felülnézet, vagyis az IC lábai lefelé állnak, és a # utáni számjegy a láb száma.)
Sziasztok a segítségeteket szeretném kérni, van egy sony videokamerám aminek a tápja kicsit megszaladt és kinyírt valamit...
a csatlakozási pontról készítettem képet és azt szeretném megkérdezni, mivel nem értek az SMD alkatrészekhez hogy ezek a nagyok amire 220 meg 330 van irva ezek mik? rámértem dióda teszterrel és besípol. a választ előre is köszönöm.
Szia!
Szerintem elektrolit kondenzátorok. Valószínüleg zárlatosak lettek. Üdv. Tóbi |
Bejelentkezés
Hirdetés |






) 

! 
a csatlakozási pontról készítettem képet és azt szeretném megkérdezni, mivel nem értek az SMD alkatrészekhez hogy ezek a nagyok amire 220 meg 330 van irva ezek mik? rámértem dióda teszterrel és besípol. a választ előre is köszönöm. 





