Fórum témák
» Több friss téma |
Fórum » Labortápegység készítése
Jól látod, azzal a zénerrel van elkerülve, hogy egy szimmetrikus trafó, vagy egy külön segédtrafó kelljen a labortáphoz. Így elegendő egy szimpla tekercsű trafó is, a stab IC előtti feszültségtöbbletet a zéner ejti. Ez csak 40V-os táp, 70-80V-ra szerintem már 2db soros zéner kellene, bár nem mértem meg hogy mekkora áram folyik a stab IC felé.
A sárga LED majdnem már csak szőrszálhasogatás részemről. De, egyrészt ha az elhelyezhető bárhova máshova, akkor miért tennénk pont a referenciához? Mivel PN átmenet annak is van hőfokfüggése, meg van a stab IC-nek is meg a TL előtét ellenállásának is. Ez ugye 3 dolog sorban. Ha ebből az egyiket (LED) elhagyjuk, a másikon meg javítunk (0,1%-ra) akkor javarészt már csak a stab IC hibája marad. Az R1 ott van a nyákon, csak a kép éppen akkor készült amikor ki volt véve mert cseréltem. Értéke nem 330 ohm hanem 1k8, mivel neki nem volt kéznél 7912-je csak 7915, így a (15V-5,5V)/1800 adja ki azt az 5,3mA körüli referencia áramot amin mértem legutóbb. Belegondolva az ellenállásos dologba, valóban előfordulhat akár pontos érték is, mivel a kisebb tűrésű kisebb hőfokfüggésű is egyben, azaz más az anyagminőség vagy az ötvözet vagy fene tudja, így azok közé akkor sem tehető be ha esetleg teljesen pontos az értéke, mert a hőfokfüggése akkor sem olyan.
Erről beszélek. Az az egyik dolog, hogy mit számolsz ki az adatlapból, az meg egy másik hogy mit mérsz. És, ha a számolásodba a 30ppm helyett az 50ppm-mel számolsz, akkor nekem az jön ki hogy 3,7mV, tehát szinte pontosan az amit mértem. Így már meg is van a számításból (ha minden más adatlapi paraméternek hihetünk), hogy ez a darab amit mértem nem 30 hanem 50ppm-es.
Egyébként a TL431 a 20ppm és a 100ppm között bárhol lehet, hiszen adott gyártó típusán belül is van 3 féle tűrésű, és ha a forgalmazó nem írja oda hogy az ebből a háromból konkrétan melyik, akkor a felhasználó számára sosem derül ki, csak így ha megméri, mert a tokon sincs jelölve. És akkor arról még nem is beszéltem, hogy mára a TL431 is olyan alkatrész lett mint a BC vagy a BD tranyó, hogy boldog boldogtalan gyártja már világszerte, csak a jó és tudja hogy milyen paraméterekkel. A műszeremről meg elég annyit tudni, hogy noha öreg, neves gyártó terméke. A munkapontjainak a teljes beállása kb. 80 perc, onnantól egy cseppet sem mászik sehova, ami azt jelenti, hogy a legutolsó digit is úgy áll mint a cövek akár órákon át is. Nyilán nem véletlenül végeztem úgy a méréseket, hogy a műszert másfél órával előtte már bekapcsoltam. De, ez is szükségtelen, ugyanis a műszeren ezalatt a 80 perc alatt csak az utolsó digit mászik el 2 értéket. Tehát, ha egy valóban precíz referenciára ráteszem, akkor a műszer bekapcsolásakor 9,9999V-ot mér, majd ebből 80 perc alatt lesz 10,0001V. Ez önmagában sem lenne vészes az adott mérésre nézve, de mivel a mérés pár percig tart, akár hideg műszerrel is elvégezhetem, mivel az alatt a pár perc alatt nem fog változni az utolsó digit értéke sem. És ez lineáris változás, amit ha visszaosztok a 80 percből, akkor az jön ki, hogy percenként 2,5uV-ot mászik a műszer a végleges beállásig.
Az előbb rossz cetlit néztem.
Nem 3,5mV volt az a vándorlás hanem 2,5mV, így már nagyjából stimmel az a 30ppm körüli érték. Tehát valahol akörül van és nem 50.
Ha a drága műszerednek 80 perc kell, miért sajnálod azt a 10 perces beállást az 50 forintos alkatrésztől?
![]() A számítás szerint kb. 14C-kal emeli meg az adott áram a csip hőmérsékletét. Ez lehet, hogy valamennyire temperálja is, míg kisebb áramnál kevesebb az elmászás, de az alacsonyabb tok hőmérséklet érzékenyebbé teheti a környezeti hőmérséklet változására. Lehet összefüggés a ellenállás tűrése és a hőmérsékleti együtthatója között, de nem kötelező. Nekem van 1%-os 1ppm/C ellenállásom is.
Nem sajnálom, volt akinek ez nem felelt meg, ne tőlem kérdezd hogy miért nem. Írtam az előző oldalon erről is, ha jobban van fűtve, kevésbé mászik el. Tehát ha mondjuk alapból 50 fokon üzemel, akkor kevésbé fogja zavarni ha 40 fok lesz a dobozban. Csak akkor erre várni kell. És nem csak a referencia mászik, hanem az ellenállások is, meg a műveleti erősítőnek is van driftje. Ha hosszabb ideig lett volna itt a panel, azt még megnéztem volna, hogy a referenciát mindenestől elviszem úgy fél méterre, és csak a panelt melegítem hogy akkor milyen változás van a kimeneten.
Üdv!
Magasabb tudású Társak véleményét kérem. Szándékomban lenne egy Proli007-Alkotó kombó tápegységhez viszonyulni, mint építő. Van dolog, amit nem értek, tévedés jogát fenntartva: 1, Analóg-disszipatív tápról van szó, hogyan birkózhatunk meg a várható, több, mint 150W veszteséggel, melegedéssel? 2, Az elvi rajzon bemenő AC 50V, kivehető laborminőségű DC 50V 3A? Mellékelt kép alapján nem tudom elképzelni, hogy a 44 voltig leszakadó DC-ből hogyan lesz laborminőségű 50V-os 3A-nél? A második kép, szimuláció alapján 40Vos stab kimenet, 1,4A körül még teljesülhet a laborminőségű kimeneti feszültség, áram. (Az áteresztő elemmel, szabályozóval nem számoltam, mert, ha a bemenő DC lemegy jóval 50V DC alá, abból az analóg szabályozó nem tud 50V sima DC-t varázsolni.) Az első gondolatom az volt, volt is már ilyenről szó bőségesen: Kellene előszabályozás - tirisztoros, relés, kapcsolóüzem valamelyike, hogy biztonságosnak tűnjön nekem a kézben tartható disszipáció... Köszönöm az észrevételeket. A hozzászólás módosítva: Ápr 1, 2019
Szerintem az elkónál a 2 Ohm ESR-ed borzalmasan sok. Ennek kb. a tizede-huszada lehet ebben 3000+ µF/ 80+ V kategóriában. Digikey-en szétnéztem (ott lehet szűrni) 4700 µF 100V elkóban csak 100 mOhm alatti ESR volt, 3300 µF 80 és 100V kijelöléssel 29 és 155 mOhm közötti ESR-t mutat.
Köszönöm a (tudásom) hézagpótlót...
Valóban, ha ez az érték a kép szerinti, marad még az áteresztőn feszültség. Ezt nem tudtam, milyen lényegbevágó az ESR... ![]() A szimulátor ajánlotta a 2 Ohm ESR-t, gyanútlanul nem módosítottam... Már csak egy disszipáció csökkentő megoldást kell találnom. A trafóm egy BEAG erősítő toroidja, ami nagyjából megfelel ide, 2x24V ca. 120-150VA, vagy, ha leágazásokkal komfortosabb, egy M102B-t tekerek hozzá. A hozzászólás módosítva: Ápr 1, 2019
Az ESR tulajdonképpen az elkóval sorbakötött ellenállásként képzelhető el, azaz csökkenti a felvehető és a leadható áramot. A neve is ezt jelenti, Equivalent Series Resistance.
Általában az elkóknál minél nagyobb a kapacitás, annál kisebb, 100 µF környékén a 2 Ohm akár még valós is lehet. És vannak low ESR elkók is, ahol ez az ESR kisebb.
Én mindig soros L tagként gondoltam rá, ami eleve tévedésem volt.
A számtekben tudom, hogy pont emiatt a gyors, nagyáramú be és kivitel miatt kell az alacsony ESR. Már csak annyi a bajom (talán), hogy a 63V-os elkó nem igazán jó, 80V-osat néztem ki magamnak. Ui: Megmértem hirtelenében egy japán elkót, 2200µF 50V-os ESR-t, 0.07-et írt a gép A hozzászólás módosítva: Ápr 1, 2019
Valahol 67 V körül lehet a feszültségcsúcs 48V AC esetén, ebből valamennyi esik a diódán. De a trafók max. terhelésen szoktak nominális feszt kiadni, kisebb terhelésen nagyobb a feszültség. Én a helyedben megmérném, hogy terheletlenül mit ad le.
A hozzászólás módosítva: Ápr 1, 2019
53V AC
Még arra gondoltam, egy kis elektromos cselfogással felhasználnék egy ilyent: https://www.ebay.com/itm/200W-15A-DC-DC-8-60V-TO-1-36V-Synchronous-...NY5OEF Aztán ennek a kimenő feszültségét a labortáp kimenete + 5-10V-al lehetne a disszipációt mérsékelni. A konverter kimeneti 36 V maximuma miatt a labortáp ca. 25V feletti kimenetnél meg átkapcsolna egy relé egység a teljes nyers DC-re a bemenetéhez... ? A hozzászólás módosítva: Ápr 1, 2019
53V AC az 75V peak-ben, minusz ami a diódán esik. Elvileg elég lehet a 80V, de a hálózati 230V azt hiszem +/- 10%-kal eltérhet szabvány szerint, szóval én inkább 100 Voltos elkót tennék ide.
A kapcs. üzemű előszabályzóval az a baj, hogy azzal beviszel egy 100 kHz nagyságrendű zajt is a rendszerbe. Ha ez belefér, akkor akár az egész labortáp is lehet kapcs. üzemű. Illetve itt vissza kell fejtened, hogy pontosan hogy is működik ez a step down kapcsolás, és valami áramkört kreálni arra, hogy minimális fesz. essen a labortápon. Bár ha 2x24 Voltod van, akkor a labortáp bemenetet is teheted kapcsolósra, kisebb feszültségigény esetén egy tekercs megy az egyenirányítóra, azzal 25-30 Voltig jó vagy. Áátkapcsolva pedig mehet a kettő sorbakötve. Akár még automatára is megoldható, nullátmenettel, stb.
Igen, ez az utóbbi jobban passzolna a labor jellegű tápegységhez. A kapcsolgatósok áramkorlát pontatlansága egy kis tápomnál megtréfált. Beállt az a programozott pl. 1mA-re is, de egy picit kilökött előtte egy olyan nagyobb áramcsomagot, amit a szenvedő alkatrész nem tolerált, kiszenvedett.
A zavar lehetőség miatt a relés megoldás jobbnak tűnik... Megnézném, nézem, mennyi a minimális bemeneti feszültség igény a stabilizáláshoz és egy komparátorral a teljes szekunderre kapcsolnám át a bemenetet. Ha meg tekernem jobb trafót, akkor több leágazással is működhet, Alkotó fórumtársnak ebben a témában is volt saját megvalósítása egy egyéb táp elkészítésénél.
Ismered Attil86 tápját? 50V 10A maximum, hatásfoka is szuper, nagyon keveset melegszik, kapcsolóüzemű előszabályzós labortáp, van hozzá nyák is, és nem kell konverterekkel meg relékkel további áramköröket alkalmazni. Ha az áramkorlátot nem állítod kisebbre, akkor kb. 13V-ig 10A-rel terhelheted a kimenetet a jelenlegi trafóddal, nagyobb feszültségnél pedig egyre kisebb árammal (150W-os trafóból kb. 120-130W fog kijönni a labortáp kimenetén). Nem korrekt megoldás, de miért kellene 3A-nál korlátozni a kivehető áramot, ha az 13V 10A meg se kottyan neki? PA-elektronika.hu
Nekem más fajta labortápom van (Skori féle), 37V 5A-nél vannak a maximumok, de a trafó csak kb. 70W-ot tud, szóval 37V-on 2A-t tud, 22V-nál 3A, és 14V alatt tudom mind az 5A-t kihasználni.
Igazából a sokszínűség
miatt, mert ekkora feszültségű, áramú tápom nincs, gondolok egy ilyen tápra (50V 3A) nincs konkrét igényem a nagyobb áramokra, de a lehető jó (labor) minőséget preferálnám.A '90-es évek elején, magyarul is megjelent Elektor- beli kettős labortápom és egyéb disszipatív tápom is van és egy kis kínai programozható kapcsiüzemű van - a szende alkatrészgyilkosom. A kapcsitápoktól, mert némi audio építési affinitásom is van, ódzkodnék... A képen, kettős labortáp +/- 0-26-30V 1.6A. Kb. majdnem 30 éves. A hozzászólás módosítva: Ápr 1, 2019
Attila86 tápegysége valójában két tápegység. Az egyik egy "szabályozott előszabályzó", a másik pedig egy tisztán áteresztős kimeneti fokozat. Az a leleményesség benne, hogy a szabályozott előszabályzó mindig csak egy kicsivel ad nagyobb feszültséget az analóg táp bemenetére mint a kimenetén van, ezért a hőmérséklet jól kézben tartható.
Pontosan ez volt a tervem...
Idézet: „Még arra gondoltam, egy kis elektromos cselfogással felhasználnék egy ilyent: https://www.ebay.com/itm/200W-15A-DC-DC-8-60V-TO-1-36V-Synchronous-...NY5OEF Aztán ennek a kimenő feszültségét a labortáp kimenete + 5-10V-al lehetne a disszipációt mérsékelni. A konverter kimeneti 36 V maximuma miatt a labortáp ca. 25V feletti kimenetnél meg átkapcsolna egy relé egység a teljes nyers DC-re a bemenetéhez...”
A terv jó, csak már van egy kitaposott út, ami sokkal jobb hatásfokot, és kevesebb zajt tud, plusz nem kell már a hibákkal foglalkozni, mert Attila86 több verziót elkészített, sok hibába belefutott. De ha neked a saját verzió tetszik, hajrá, nincs azzal semmi gond, tanul az ember belőle.
Olyan tápot úgysem tudsz építeni ami minden tekintetben tökéletes, vagy minden igényt maximálisan kielégít, mert egymásnak ellentmondó paramétereknek kellene megfelelnie (lufi effektus, emitt benyomom amott kijön), szóval kár erőltetni, mert ha köti az ember az ebet a karóhoz, utána kötheti majd a kompromisszumokat is.
Az 50V egyébként pont az a feszültség, ami sok dologhoz feleslegesen magas, de mondjuk arra meg már alkalmatlan, hogy egy kellően nagy teljesítményű ledet ki lehessen próbálni róla. Nagy teljesítményre készíts kapcsolóüzeműt, ha viszont minél simább kimeneti feszültség kell, akkor mellőzz belőle mindenféle kapcsolóüzemű vagy tirisztoros és hasonló előszabályozót. Analógból ha a paraméterek összességét és minden egyebet figyelembe veszünk, akkor a topikban rendelkezésre álló rajzok közül én is az LPSU-t javaslom, persze én nem változatlan formában építeném utána, értekeztem is róla egy keveset az előző oldalon.
Nem ragaszkodom a melegvíz feltalálásához, jó nekem a másé utánépítése.
Keresek megbízható lehetőséget, egyszer csak lesz. A titok kulcsába pillantva: Nem sürgős, ajándékba lenne. Ha meg mégse tetszik,akinek szándékoznám, elkél nálam is. Ritkán, de előfordult, hogy pl. a 30V 2A nem volt elég, amit a kombinált műszerem tud. Köszönöm a tanácsokat, türelmeteket. A hozzászólás módosítva: Ápr 1, 2019
Szia. Gondolod? Akkor nem értem hogy az új MJ15003G/MJ15004G tranzisztorok miért csak 1 percig birják? 3pár ilyen tranzisztorom szállt el egyszerre egy Dynacord PAA-560-ban. Ezt nem nevezném fejlődésnek, ezt inkább lehúzásnak. Amíg az eredeti tranzisztorokban nagyobb félvezető lapka volt, bírta is azt amit az adatlapon megadott rá a gyártó. Most töredékét sem bírja, spórolás ez. Arról szól az egész hogy alakítsunk ki ugyanannyi tranzisztort kisebb lapkán és hazudjunk rá nagyobb paramétereket... Üdvözlettel Steven.
Üdv!
Haladás van. Köszönettel Alkotó társunknak, a gépezet lelke majdnem hiánytalanul előállott. Trafó tekerés lesz, mert 0-40-55V-os kiszerelésben készítenem kell egy trafót, meg egy kisebbet a segédtápoknak, esetleg néhány (5-15V) fix táphoz alkalmi használatra, egymástól független felhasználási lehetőséggel. Keresgéltem megfelelő hűtőbordát, amit szerettem volna és emlékeim szerint megfelelne, nem találom. ![]() De találtam egy nálam hagyott szép bordát, egy autós hűtőtáskának a Peltier komplexuma volt. Először a borda leoperálására gondoltam, aztán megfeddve magam, a hőleadó borda (100x130x35) és a Peltier elemet is fel fogom használni. A hőközvetítő tönköt teszem össze az áteresztő FET-el. Összeütöttem egy feszültség és hőmérséklet figyelő együttest. A hőfokos rész a megfelelő pillanatban rajtaütés szerűen hűteni fog, a feszültség éberségi pedig a trafó szekunderét kapcsolja át 40 és 55V között. Így 30V kimeneti feszültségig a kisebbik szekunder feszültség felel, majd, magasabb feszültség igénynél besegít az 55V-os bátyus. Ha a komparátor rendetlenkedne a figyelés és a feszültség alakulása közben, lehetőségem lesz még egy kis kézi kapcsolóval váltani. A kapcsolásokért köszönet Attila86 és ...oops, azt már nem találom, kitől csórtam a feszültség figyelőt, kézi rajz volt LM393 és TL431 kombóval. Aki magára ismer, köszönet neki is! A hozzászólás módosítva: Ápr 8, 2019
Csak némi javaslat ehhez a táphoz, aztán ha érdekel megfontolod ha nem figyelmen kívül hagyod. A szabályozó körbe (2db 10k és 2db 100k) vegyél 0,1%-os ellenállást, nem nagy összeg de javít a táp hőstabilitásán. Ugyanezt megteheted a referencia ellenállásaival is, plusz nem árt azt az egész kört kisebb áramúra kialakítani. Az adatlapja szerint a TL431 1mA-tól működik normálisan (valójában olyan 700uA-től), a referencia osztó árama meg minimum 0,05mA kell legyen (2uA körüli áram folyik be a REF lábba). Ha lejjebb veszed a TL áramát olyan 3-5mA körülire, az osztója áramát is a harmadára, negyedére, meg a két (U és I) poti helyett 10k-sat használsz, akkor amíg nincs komolyabb külső hőmérsékletváltozás, olyan stabil a táp a bekapcsolás pillanatától fogva, hogy 4,5 digites műszerrel nem mérhető. A srácnak akinek csináltam egy Aneng8009 4 digites műszere van, ez 10V alatt 9,999V kijelzést tud, és nem lát rajta driftet a használat közben.
Ha meg komolyabban melegszik a dobozban minden, akkor már úgyis teljesen mindegy hogy a TL melegszik-e önmagában vagy sem, mert a táp kimenetén lesz egy adott mértékű drift így is meg úgy is.
Köszönöm az ajánlásokat, ami a belehelyezett energia, pénz csekélysége érdemi javulást okoz, érdemes megfontolni.
Minden bizonnyal, talán nem lesz olyan nagy igényű feladatom, ahol az eredeti megoldás ne lenne elég, de, ha valami még jobb lehet, miért ne? A hőcserélő kívül lesz a dobozon, remélem úgy nem mászkál nagy hő a készülék belsejében.
Sziasztok!
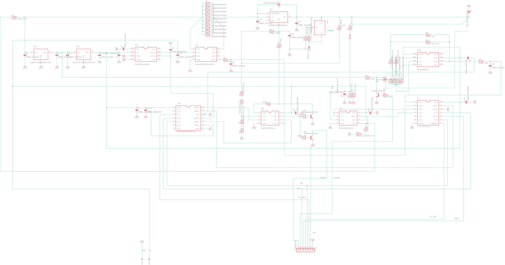
Eros vagyat erzek egy labortap epitesere, ennek a projektnek az alapjain: http://www.eevblog.com/files/uSupplyBenchRevA.pdf A kapcsolasi rajz igy nez ki EAGLE-ben: A hozzászólás módosítva: Ápr 9, 2019
Szervusz!
Érdekes, ezt írják róla: A µSupply egy kompakt, Arduino kompatibilis akkumulátorral működő laboratóriumi tápegység. Valamint: 0-20.48V 0-1A állandó áramkorlátozás Töltőáram kijelzés 40 mA (10uA felbontás), 80 mA (20uA felbontás), 160 mA (40uA felbontás), 320mA (80uA felbontás) vagy 1A (1 mA felbontás) Opcionális Ethernet interfész Arduino programozás kompatibilis (egy Arduino profilt emulál) 2 x 18650 lítiumionos cellából működtetve. Milyen célra ajánlott az ilyen megoldás?
Pont az a lenyeg, hogy a szamomra is folosleges egy par funkcioja.
Ezert a kovetkezo atalakitasokat eszkozoltem: 1. Akkumulatorok helyett eloszabalyozott kapcsolouzemu taprol valo taplalas, esetleg kommutalt szekunderu, hagyomanyos trafos/egyeniranyitos elofokozat 2. 1A max IOUT helyett 2.048A max IOUT 3. 40-80-160-320mA felbontas helyett csupan 2.048A es 2048uA (Gyakran van szuksegem uC-ek aramfelvetelenek meresere SLEEP uzemmodban) 4. Arduino helyett mas vezerles alkalmazasa. A panel ugy lett kialakitva, hogy a vezerlo jeleket egy masik panelrol kapja. A PCB szandekosan ugy lett kialakitva, hogy a kevesbe gyakorlott barkacsolok is viszonylag konnyen beultethessek. A legkissebb SMD kondi/ellenalals is minimum 0805-os formfaktoru. Lehet Arduino alapu is a vezerlese, de barmi mas is. A hozzászólás módosítva: Ápr 9, 2019
A keszulo labortapomba ezt a feszultseg referenciat tervezem felhasznalni:
MAX6126AASA21+ Kivancsi volnek a velemenyedre.
Jah, kifelejtettem irni, hogy az ethernet Interface helyett Bluetooth...
|
Bejelentkezés
Hirdetés |




Nem 3,5mV volt az a vándorlás hanem 2,5mV, így már nagyjából stimmel az a 30ppm körüli érték. Tehát valahol akörül van és nem 50. 















