Fórum témák

» Több friss téma
Fórum » Rádió építés a kezdetektől a világvevőig
Lapozás: OK   178 / 278
(#) Kera_Will válasza fecameca hozzászólására (») Ápr 25, 2019 / 1
 
Középhullámú szuper regeneratív vevőnél maga a lengető frekvencia ott lesz jelen zavarként mivel közel összemérhető a venni kívánt adó hasznos jelével avagy a felharmonikusai lesznek jelen. A n*100 kHzen erősítő eszköznek még n*10kHz-en közel rezegnie is kell avagy felfutni a berezgés közelébe majd vissza esnie. Kicsi a frekvencia távolság köztük.
Felsőbb frekvenciákon már jobban el lehet "taposni", habár jellegzetes szupreg zaj ott marad még.
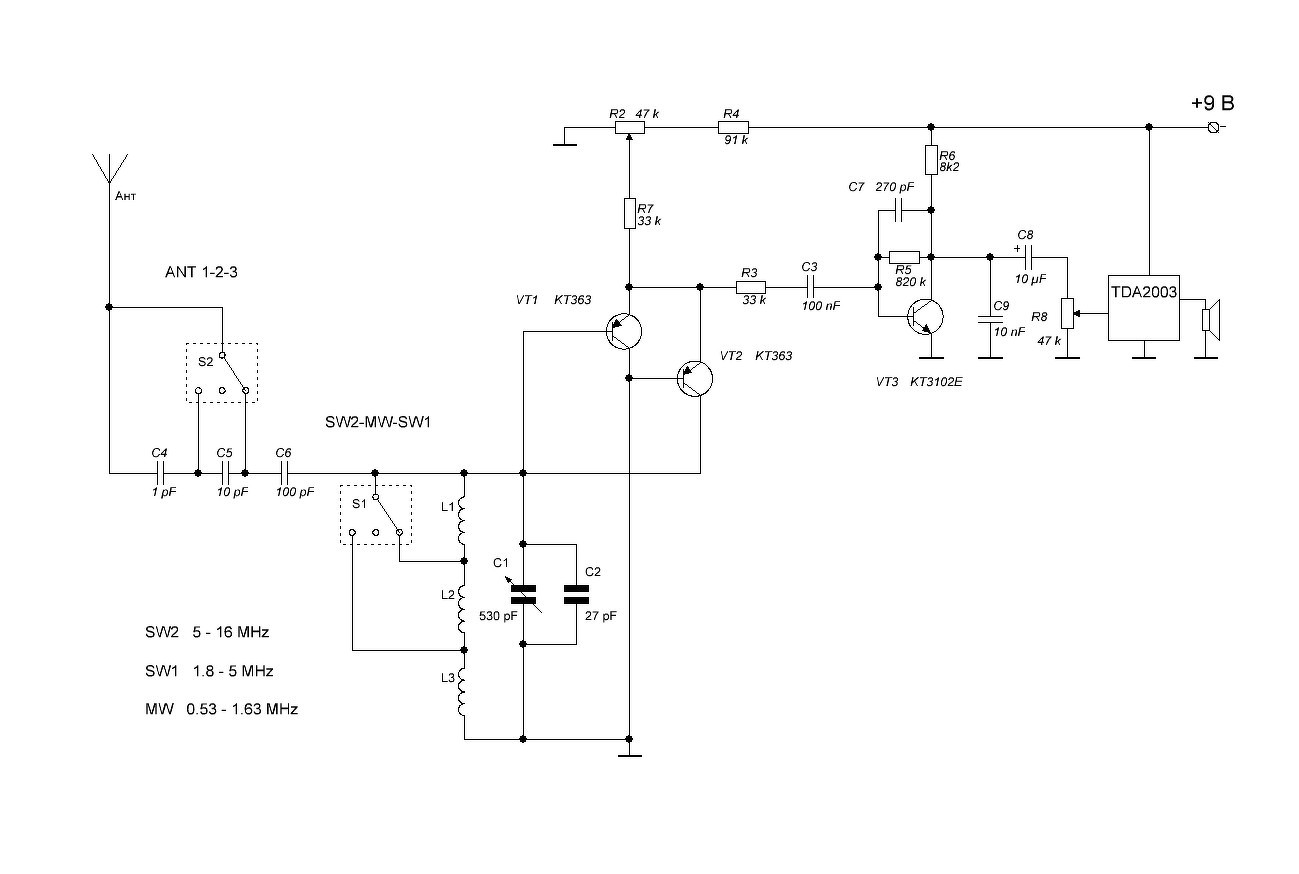
Részletes áttekintés Rádiótechnika Évkönyv 2007 / 135 oldaltól.
(#) bigrobi válasza Kera_Will hozzászólására (») Ápr 25, 2019 /
 
A hosszú hullám 150 és 280KHz közöt van,a műsorszórásban régen 150 és 400KHz között volt, van is olyan lámpás rádióm. Ezt akartam irni, ha jól tudom volt magyar adó is a régi sávban. És régen a rádiók hosszú és középhullámon muködtek inkabb, késöbb kaptak rovid hullámot is majd jött az URH.
(#) pucuka válasza tnl hozzászólására (») Ápr 26, 2019 / 1
 
Idézet:
„Az lenne a kérdésem hogy az hogy lágyvas drótot használok egy
ilyen mágneses jellegű antennában az nagy gond e?”

Azt kell mondjam, nem sok köze van hozzá. Azt viszont eléred, hogy a nagyobb ellenállású vasdróttal jól lerontod a tekercs jósági tényezőjét. A vasat vasmagként kell használni, ha javítani akarod a tekercsed mágneses tulajdonságait. De akkor sem lágyvas drótot, mert rádiófrekvencián igen nagy a vesztesége. (ferrit, porvas mag)
Nomeg honnan szerzel megfelelő hosszúságú lágyvas drótot, lebontod a kerítést?
(#) tnl válasza pucuka hozzászólására (») Ápr 26, 2019 / 1
 
12 menet egy nagy lapos hullámpapír dobozra. Pontos méretet
nem tudok, talán 60x70 cm de nem tudom pontosan. Nagyjából
12 menettel (kalkulátorból tudtam) hogy megfelelő lesz az induktivitása
középhullámhoz. Viszont ez nem kevés drót, és nem volt hirtelen ilyen hosszú
1 eres rézdrótom. Volt viszont 50m kertészeti kötöző szigetelt lágyvas
drótom. (kb 1 ohm, méter)

Ha nem elég a rezgőkörhöz a forgó megtoldom párhuzamos
kondenzátorokkal. Tegnap előtt erősítőre kötve teszteltem,
tegnap összeraktam Franklin oszcillátoros regen-t (2 tranzisztoros)
majd ennek jelét küldtem az erősítőre.
A regenerativ visszacsatolás feljavította a rezgőkör Q-ját, így jó
lett az amúgy se szörnyű szelektivitás. (A tekercs nagy 20 ohmos ellenállása ezért nem gond)

Talán nincs olyan erős, mint amilyen lenne hosszú drót antennával, viszont a vétel iránya
állítható.
(#) tnl hozzászólása Ápr 26, 2019 /
 
http://www.vk2zay.net/article/file/524

Noisy regen, ez a Franklin regen.
(#) bigrobi válasza tnl hozzászólására (») Ápr 26, 2019 /
 
Szétszedsz régi rossz porszívót, vagy trafót. Én úgy szoktam. Azért csak más a réz.
(#) bigrobi válasza tnl hozzászólására (») Ápr 26, 2019 / 2
 
Az oroszok töb hullámra is megcsinálták, csak elvi kérdés miatt nem ezt választottam.

1.JPG
    
(#) tnl válasza bigrobi hozzászólására (») Ápr 26, 2019 /
 
Ez lehet hogy működne?
(#) tnl válasza bigrobi hozzászólására (») Ápr 26, 2019 / 2
 
Néhány dolog van nekem is, de sajnáltam volna ezekel kezdeni, a zománcszigetelt
huzal szigetelése csak sérűlkeny.
(#) pucuka válasza tnl hozzászólására (») Ápr 26, 2019 / 3
 
Ha sok a menet, akkor szigetelt vezetéket kell használni, csak néhány menetes, öntartó, vagy menetenként önálló tartásra képes csévetesten lehet szigeteletlen vezetéket használni, mert különben menetzárlat keletkezik. Ebből a szempontból a lakkozásnak van a legkisebb helyigénye, bár igaz, hogy a legsérülékenyebb is.
(#) Kera_Will válasza tnl hozzászólására (») Ápr 26, 2019 / 2
 
Egy 5 méteres UTP kábelben 40 m réz drót van !
Igaz kicsit macerás szétfonni .Kicsit vastag a műanyag szigetelése.
De már készült belőle detektoros rádió tekercse is .
(#) tnl válasza Kera_Will hozzászólására (») Ápr 26, 2019 / 1
 
Én is csináltam olyat, jól néz ki, szép csíkos ahogy 2 cm ként más színű
drót van .

Elég sokáig tartott a drótot "dauerteleníteni".
(#) bigrobi válasza tnl hozzászólására (») Ápr 26, 2019 /
 
Szerintem igen, ez ugyan az mint a te rádiód csak erősítővel, szerb konyvben láttam ennek az FM változatát. Nem találom a forrást volt e videó nem emlékszem csak annyira hogy oroszok voltak.
(#) pucuka válasza tnl hozzászólására (») Ápr 26, 2019 / 2
 
Az, hogy milyen vételi eredményeket érsz el, az nem csak a rádió áramkörein múlik. Egy adott technológiával (audion, visszacsatolt audion, szupreg, szuperheterodyn) nagyjából ugyanakkora érzékenység érhető el, legalábbis nagyságrendi különbségek nem fordulnak elő.
Aki rádiózással foglalkozik, érdemes legalább alapfokon tisztában lennie az antennák (mint elektromágneses - elektromos átalakítók), a rádióhullámok terjedésével (térerősség a vételi helyen) és a zajok, zavarok mikéntjével is.
Antennáknál létezik egy heff fogalom, ami tulajdonképpen az átalakítás hatásfokának alapja. Ez nevével nem egészen egybecsengően azt a tényleges felületet jelenti, ami a sugárzási ellenállással is kapcsolatos, hogy mekkora térerősségből mekkora elektromos teljesítmény szolgáltat a vevő bemenetére. Eléggé el nem ítélhető módon ebben igen jelentős szerepe van a hullámhossz, és az antenna fizikai hosszának viszonya. (durván fogalmazva) Itt már látszik, hogy hosszabb hullámoknál az antenna fizikai hossza, meg sem közelíti az elektromos hullámhosszt, ezért lesz rossz a hatásfok. rövidebb hullámhosszaknál pedig eleve rövid az elektromos hullámhossz, ezért lesz kicsi a hatásos felület.
Hullámterjedésnél az elektromos, és mágneses összetevők aránya a lényeges. Hosszú hullámoknál a mágneses térerősség a jellemzőbb, ezért a hullámok követik a föld felületét, mintegy a vezető mellett terjedve, a rövidebb hullámoknál pedig az elektromos térerősség a jellemzőbb, ezért azok inkább egyenes vonalban terjednek. Természetesen az átmenet folyamatos, alig észrevehető változásokkal. A vételi helyen a térerősséget a terjedés útvonalának csillapításai is jelentősen befolyásolják, hosszabb hullámoknál inkább a föld vezetőképességének változása, rövidebb hullámoknál a természetes, és épített környezet változásai.
A zajok, zavarok esetében az alapvető zajok, hőzaj stb, ill a környezeti zavarok (elektroszmog, légköri zajok, zavarok), ezek is nagyrészt hullámhossz, frekvencia függők.
Ezek a jel/zaj viszony miatt rontják a hasznosítható energiát.
Szóval érdemes elmélyedni a hullámterjedés, antennák, tápvonalak témában. Ehhez jelentősen hozzájárulhat a rádióamatőr munka, bármilyen szinten műveled is.
(#) bigrobi hozzászólása Ápr 26, 2019 /
 
Rádió Bővebben: Link
(#) tnl válasza pucuka hozzászólására (») Ápr 27, 2019 / 1
 
Idézet:
„hosszabb hullámoknál az antenna fizikai hossza, meg sem közelíti az elektromos hullámhosszt, ezért lesz rossz a hatásfok. rövidebb hullámhosszaknál pedig eleve rövid az elektromos hullámhossz, ezért lesz kicsi a hatásos felület.”


Úgy gondolom ezért jó, a vételem rövidhullámon. Van adott méretű hoszúdrót antennám,
az töredéke a hullámhossznak, közép és hosszúhullám esetében, rövidhullámnál már sokkal
jobb a helyzet. Még jobb helyzet URH esetében, mert nem nehéz legyártani egy félhullámhossz
méretű antennát, tehát jó a hatásfok, de mivel kicsi az antenna, kisebb térrészből tud felvenni
energiát, ezért kevés elektromos áram indukálódik benne.



Idézet:
„A zajok, zavarok esetében az alapvető zajok, hőzaj stb, ill a környezeti zavarok (elektroszmog, légköri zajok, zavarok), ezek is nagyrészt hullámhossz, frekvencia függők.
Ezek a jel/zaj viszony miatt rontják a hasznosítható energiát.”


Láttam egy profi amatőr rádióját működés közben, és meglepődtem, az elvárásaimhoz
képest milyen gyenge teljesítményt nyújtott. Persze nem ingadozott a vételi frekvencia,
meg volt vízesés spektrumanalizátora, (mint a web sdr) de a vételi képesség nem nyűgözött le.
Nem láttam azt hogy százszor jobb lenne az észlelőképessége mint az enyémnek, aminél
pedig százszor profibb. A zajban a gyenge jelek ennél a készüléknél is elvesznek.
(#) tnl válasza bigrobi hozzászólására (») Ápr 27, 2019 / 2
 
https://www.youtube.com/watch?v=0EBTn_3DBYo

A nem a radioaktivitás tetszik benne, hanem a morzézés , 1:30 előtt kezdődik.
Amúgy a zene is jó, az rossz benne, hogy a rádióhullámot, valahogy kicsit egy kalap
alá veszi a radioaktivitással. Ez már gyerek koromban is zavart benne.
(#) bigrobi válasza tnl hozzászólására (») Ápr 27, 2019 / 1
 
Tudtam hogy rájuk gondolsz és erre a zeneszámra. Szeretem a régi rádiókat és régi technológiát. Azok világvevők voltak, nem csa URH-t fogtak. Van nekem is egy kb 55-ös kiadású. Este KH ha damaszkuszra hajtom arabul beszlenek .Amúgy ma néztema youtbeon ki mit csinált, kát nem kéne elkeserednema susogással, van ami kész kit és abból csinálták és az én rádióm jobb. Van akinek megy KH és RH is de olyan minőségben nem túl érdekes.
(#) sany válasza bigrobi hozzászólására (») Ápr 27, 2019 / 1
 
LGT - Szól a rádió.
Mindegy milyen adás csak rádióhullámon "jöjjön"
A hozzászólás módosítva: Ápr 27, 2019
(#) tnl válasza sany hozzászólására (») Ápr 27, 2019 / 2
 
Ősszel hallottam a saját építésű rádiómon, megható volt, fel is akartam venni, betenni ide
a fórumba, de mire megtaláltam a telefonom, vége lett.
(#) tnl válasza bigrobi hozzászólására (») Ápr 27, 2019 / 1
 
Damaszkusz, középhullámon az nem semmi !
(#) bigrobi válasza sany hozzászólására (») Ápr 28, 2019 /
 
Imádom ezt a számot.
(#) bigrobi válasza tnl hozzászólására (») Ápr 28, 2019 /
 
Egy lámpás Ei Nikola Tesla valahonnan 1955 és 1960 közötti, volt vendégem, a fiatalabb generaciobol báris tőlem fiatalabb 10 egynéhány évvel, és mondja, hogy neki is van a kamrában lámpás rádió, tetszik, hogy városneveket irkáltak rá. Mondom azok rádióadók. Mondja azt nem tudta, nem tudja elhinni mert emsszi városok nevei is vannak. Aakkor beizzitotam a lámpást a padláson van 35 drót antennának, ugye már eléggé este volt és mutatom ráhajtom Damaszkuszra arabul beszél meg még pár állomás azt hiszem Bukarest, Budapest biztos. Hát meglepődött hogy olyan távoli adók is szólnak és a városneveknek van értelme. Azért mondtam neki csak este. Sajnos a RH nem épp szól, és néha bebúg az erősítője, gondolom jó lenne pár új elektroncső bele. Ezen nicsn URH így a gramafon bemeneten vagy megnetofon bemeneten kapcsolok rá URH recivert, ha a hangja miatt rajta akarok zenét halgatni.
(#) bigrobi válasza tnl hozzászólására (») Ápr 28, 2019 /
 
Hoppá, lefekvés után jutott eszmebe, KH nagyon rossz a rádióm de 14-15MHz nagyon jó, sőt meglepő. Mekkora antennát hasnzálok hozzá? 10-12m az antennám. Ez a frekvencia meg kb a 20m hullámok közé tartozik. Még próbáltama 35m antennámat és nem értettem miért sokkal rosszab az álmások kb csak felét vagy egy harmadát fogta. Hát ezért.
(#) pucuka válasza tnl hozzászólására (») Ápr 28, 2019 1 / 1
 
Talán fogalmazási hiba, a rádiós aktivitás (forgalom) nem egyenlő a rádioaktivitással. A rádioaktivitás részecske sugárzás, a rádió sugárzás elektromágneses (hullám) sugárzás.
Az érzékenység, és a sávszélesség is szorosan összefügg. Kis sávszélességű vevő érzékenyebb, mint egy nagyobb sávszélességű. Gyári készülékeknél ritka eset, hogy sávszélességetváltoztatni lehessen, jobb esetben 2 - 3 sávszélességből választhatsz, viszont olyan sávszélességű készüléket építhetsz magadnak, amilyen jelek (műsor) vételét preferálod.
(#) pucuka válasza bigrobi hozzászólására (») Ápr 28, 2019 / 2
 
Az antennák optimális fizikai hossza n*λ/4. Ha rövidebb ha hosszabb, eltér az optimálistól, tehát veszteséges lesz, romlik az átalakítás hatásfoka,
(#) szikorapéter válasza pucuka hozzászólására (») Ápr 28, 2019 / 1
 
A rádioaktivitás ha részecske sugárzásról van szó radioaktivitásként irandó.
(#) hobbyjani válasza bigrobi hozzászólására (») Ápr 28, 2019 /
 
TEchnika SLAboproudá ezt jenti a cseh gyár neve,mert hasonlitot a Nikola Tesla nevéhez,az ameriaiak perbe fogták a céget és meg kellett változtassa a nevét JJ Electronic-ra,a cég ma is létezik és még elektroncsöveket is gyárt az amerikai luxus HiFi erősitőkbe.
(#) bigrobi válasza hobbyjani hozzászólására (») Ápr 28, 2019 / 1
 
Ez Jugoszlav rádio, Belgrádban gyártotáak, nálunk volt Nikola Tesla gyar ez éppen a Beogradska elektro industrija "Belind", A vállata 1962-ben eggyesült az Ei Nis -el, elektro industrija - elektro ipar vállalattal ami hamarabb meg RR Nis volt így az 1962 utáni rádiók már Ei Nis Nkiola Tesla- voltak.Sok jó cuccuk volt, ugy sok nyugati licenc alapjan de volt saját fejlesztés is de a rendszerváltással szinte eltüntek.
(#) hobbyjani válasza bigrobi hozzászólására (») Ápr 28, 2019 / 2
 
Valamikor a magyar Orion cég versenyzet a nyugati Philips,Grundig,Telefunken,Siemens és a japán Sony,Panasonic cégekkel,még is a hülye magyar politikusok a kukába dobták.
Következő: »»   178 / 278
Bejelentkezés

Belépés

Hirdetés
XDT.hu
Az oldalon sütiket használunk a helyes működéshez. Bővebb információt az adatvédelmi szabályzatban olvashatsz. Megértettem