Fórum témák
» Több friss téma |
Fórum » PC táp javítása
Felcseréltem egy működő gépből a tápegységeket, így egyértelmű, hogy a gép rendben van, a táp a rossz.
Sziasztok!
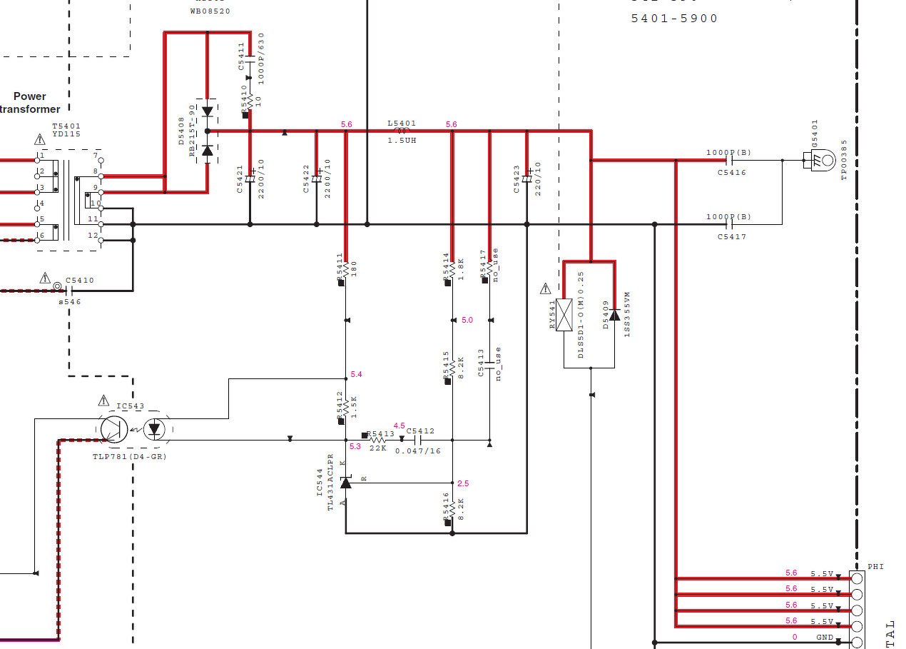
Bár nem konkrétan PC táp, de a működési elvben nem igazán különbözik, így bátorkodom ideírni. (Amúgy Yamaha network receiver digitális részének 5V-os tápegysége.) Az alap hiba, hogy nem lehet bekapcsolni az erősítőt, ugyanis nem kap tápfeszültséget a vezérlő logika. Hosszabb áramtalanítást követően (gondolom, amint már kisül a 320 V-ra feltöltött elkó) konnektorba dugáskor kb. fél mp-re felvillan a Standy LED, de ennyi az össz. életjel. Szervizkönyv van, rajz alapján odáig jutottam, hogy az IC541 tápfeszültsége a feltüntetett 17,4 helyett csak kb. 9,3 V (a 323 V az 327 nálam, ez nyilván hálózati állapottól is függ). Az FB/OLP lábon nem mérhető feszültség, felpuffadt/kifolyt elkót nem látok a panelen. Szkópom sajnos nincs itthon, szóval teljeskörű mérést nem igazán tudok végezni róla. A mértek alapján IC / kondi csere esélyes, vagy ne vágjak bele pontosabb vizsgálat nélkül? A hozzászólás módosítva: Jún 7, 2019
A trafó 15-16-os lábai között mérhető ellenállás? Már több hasonló tápnál találkoztam szakadt tekerccsel.
Az IC 2-es lábán dióda, 22R jó? Az a 9V a belső táp lehet az induláshoz. Szekunder oldalra labortápról adj 5V-ot, lassan növelve 5,6-ig. Így az opto tranyó felőli oldalán láthatod a változást, ha a szabályzás jó. Az áramfelvételt is ellenőrizheted az 5V-on. Szekunder zárlatra tippelek(v túlterhelés) Vagy trafó menetzárlat, mert ahogy írod nem szakadt az 5 -6 között.
Nemrég agy Behringer zenekari hangfal segédtápjában találkoztam hibás készenléti trafóval. Nem volt szakadt, gondolom menetzárlat. Egy pc-táp stand-by trafóját tettem bele. Méretileg passzolt, két tekercs végpontjait kellett megcserélnem. A hozzászólás módosítva: Jún 8, 2019
Olyan hiba is lehet,hogy a visszaszabályzó körben valami nem kerek.
Velem meg az esett meg,hogy a szekunder oldalon a zener,vagy tl431 volt a rossz.
Szia!
Nem tudtam időt szánni rá, hogy egyáltalán megírjam az eredményeket, és majd még valószínűleg vissza is kéne mennem a szkóppal ellátott műhelybe, hogy folytatni tudjam. De múlt héten mértem a Vcc lábon szkóppal, lásd mellékelt fotót. Nagyjából látom az adatlap szerinti működést, vagyis elkezdi tölteni a 22u-s kondit, kb. 15 V-nál történik valami, gondolom elindul a kapcsolóüzemű rész. Csakhogy ott kicsit túllő az előírt max. 26 V-on (9. oldal), felmegy egészen 30-ig. És nekem úgy tűnik, mintha ott kapcsolná le a működést, elkezd beesni a tápfeszültség, és kb. 9V-nál életbe is lép az erre kitalált védelem, onnantól nem fogyaszt tovább. Labortáppal a 22u-s kondira kapcsolódva, látszólag jól működik, vagyis: 16 V tápfesz alatt semmi, utána 1.4-2 mA áramfelvétel. Ha a feszültséget lefelé tekerem, kb. 9.5 V-nál ez 0-ra csökken. De ennél a mérésnél hálózati táplálást nem adtam a készüléknek, tehát nem tudta feljebb tölteni a kondit a labortáp kimeneténél.
Kapacitásra és ESR-re is ellenőrizted a 22uf kondit ? Javaslom forraszd ki és úgy vizsgáld. Vagy próba képpen tegyél oda egy másik lowesr példányt.
Ja, ez kimaradt a leírásból, de mind az IC tápkondiját (22u 50V), mind a szekunder oldali, 5V-ot szűrő elkókat kicseréltem, mint első tipp. Low-ESR kivitelűre természetesen.
Akkor viszont lehet BlackForce-nak lesz igaza, a szekunderben lesz a hiba. Opto, TL431, ellenállások, más nincs ott. Ezeket nézd át. Valószínű nem szabályoz le. Gondolom induláskor egy pillanatra az 5V (5,6) is magasabb lesz.
Írtad, hogy egy pillanatra felvillan a stand-by led, akkor szekunder zárlat nincs. A hozzászólás módosítva: Jún 29, 2019
Ha a többi passziv alkatrész hibája ki lett már zárva, bepróbálkoznák egy IC cserével.
Esetleg, - bár nem néztem meg részletesen az adatlapot - talán a tny26x vagy a viper sorozatból is találni lehet 67khz-n működő példányt hasonló bekötéssel. C opciónak keresnék egy kész 5V konvertert ha elfér.
Nos, leteszteltem a szekundert. Az eredmény, hogy ha a kimeneti 2200u-s kondira rácsatlakozok egy 6V-os táppal, akkor a TL431 nem-földelt lábain is 0.3 V nagyságrendű feszültség van, és ez a rá vezető ellenállásokon veszik el. Szóval akkor bepróbálkozom a cseréjével.
Fél-siker. Döglött volt az is, de nem csak az. Az IC543-as optocsatoló is halott, 10 ohmot mérek a diódáján (van benne még egy ilyen, azon szakadást, és szerintem az lesz a jó). Ezt még nem tudom, hogyan szerzem be hozzá. Ellenállások viszont jónak tűnnek.
Tettem bele új TL431-et, az opto-t kikötöttem egyelőre. Ez sem stimmel valahogyan, mert a katódon 1,94 V-ot mérek most, miközben a referencián az előírt 2,54-et. (Ez nem is állhatna elő, ha jól értem az adatlapot..)
Ellenállások nincsenek megnyúlva ? A rajzon szereplő feszültség értékekből számolva a TL431-n kb 1.1mA áramnak kellene folyni.
Megnyúlva éppen nem, sőt, most rámértem még egyszer, és a 180 ohmból lett 155. A másik kettő (1.5k, 22k) kifogástalan.
Még meggondolva, az sem kizárt, hogy jó ez így, csak a kikötött opto miatt a teljes áram az ellenálláson folyik, és így több feszültséget ejt. Elvileg sikerült rendelni héten belüli érkezéssel, vettem vagy 5-öt, szerintem érkezésig félreteszem a cuccot.
Beindult, tehát akkor opto + stabilizátor probléma volt. Most, hogy melyik döglött be előbb, és mitől...
Akkor "örülünk Vincent!", Ponyvaregényből
Örülök neki ha sikerült meggyógyitani.
Különben ezt a hibát akár tipikusnak is mondanám. A primer oldalon ic,kondi,neghajto fet A sekunder oldalon meg xx00µF kondi vagy a visszaszabályzó kör (zener vagy TL431,opto) A hozzászólás módosítva: Júl 5, 2019
Sziasztok!
Ismét én, ezúttal valóban PC táp problémával. (Idén úgy látszik, nagyon kifogom ezeket..) A tápegység egy Chieftec CTG-600-80P, kapcsolási rajzot sajnos nem találtam hozzá (az 500-asé fent van, de teljesen más, az IC-k típusai se azonosak), így kissé találomra próbálkozom. Indításkor pukkanás volt, és némi füstszag, majd semmi reakció. Túlfeszt valószínűleg nem adott ki, mert a gép csere táppal megy gond nélkül. Belenézve, a nagy 400V-os puffer nagyon púpos volt, így elsőre azt kicseréltem (megmérve, teljesen szakadt volt, ráadásul valami zörgött benne, úgyhogy ez garantáltan halottnak tűnt). Új elkóval összerakva, hálózatra rádugva a kondi feltöltődik 320 V körülre, ahogy kell, de semmi más nem történik. Valószínű nem is terheli semmi, mert jó 10-15 perc kell a kisüléséhez. Az indító szálon sincs 5V, terheletlenül sem, meg semelyik vezetéken nincs feszültség a kimenetein, szóval valószínű a készenléti része sem jár. Megégett, szétrobbant alkatrészt nem látok sehol, ez alapján van bármi, amerre rajz nélkül el lehet indulni? Egyáltalán az, hogy a nagy pufferig eljut a feszültség, jelent bármit, vagy a készenléti tápja a hálózattól kezdve rögtön külön szokott válni?
A belső ismerete nélkül csak találgatni lehet. Jó minőségű képeket tudnál feltenni az alkatrész és a forrasztási oldalról? Biztos 400V-s a primer kondi nem 450V-s ? Csodálkozom nincs benne aktív pfc. A stby 5V-nak a szekunder oldali pufferét sikerült megtalálni ? Szekunder oldalon nincs zárlat valamelyik kimeneten?
A hozzászólás módosítva: Szept 2, 2019
Közben máshol is elindultam segítséget kérni: hasonló tippek. Amit már ez alapján megnéztem:
A standby kimeneten nincs zárlat, sőt oda csatlakozva labortáppal, a TL431-re épülő visszacsatoló kör is jónak tűnik, optocsatoló diódáján az 1.2V is oké. A többi kimenetet megnézve multiméterrel, látszik ahogy töltődnek fel a kondik, zárlat nincs. Az alaplapon se, mert az másik táppal működik. 400V-os a primer, ez biztos, a specifikációban ez van: PFC: Aktív (fázisjavítás). Megtaláltam a standby vezérlőjét is: ez egy TNY278PN IC, tartalmazza a FET-et is. Ehhez tartozik egy kis trafó is, aminek a primer+ és a Drain közötti tekercselési szakaszán 5 kohm-ot mérek, ami gyanús. Továbbá a primer oldalon van még két kivezetése, azok között 1,2 ohmot mérek, de vele párhuzamosan volt egy 2,2 ohmos, méretre kb. 1 W-os ellenállás. Ez le van égve, vagy inkább lehet, hogy átütött a panel mentén, a nyomok alapján. (Állítva volt beültetve, a szabadon levő lábon és a kerámiatest ahhoz közeli oldalán van fekete folt.) Én gyanítom, hogy trafóhibás ezek alapján.. Csak a kérdés, hogy mi volt előbb? Emiatt dögölhetett meg végleg az amúgy is gyengélkedő puffer - avagy a már kiszáradt elkó miatt szállt el a standby is? (Nem az enyém a táp, rokontól kaptam, és valami eszméletlen mocskos volt, át se lehetett látni a beleszorult porcicáktól..) (Képet sajnos nem tudok most feltenni, munkahelyről..) A hozzászólás módosítva: Szept 3, 2019
A kis trafód szakadt és a TNY is cserés lesz.
A hozzászólás módosítva: Szept 3, 2019
A trafó biztosan az, lásd kép. Megpróbálom kicsit megtoldva összeforrasztani a vezetéket, bár nagy összegben azért nem fogadnék a sikerre.. (A feliratok: 19.61010.011(B) HI-POT E184138 HIS-8A, de ez alapján vételi lehetőséget nem találtam..)
Az IC látszólag ép, viszont (kivett trafóval persze!) 80 ohmot mérek a D-S között. Mondjuk ezt biztosra menni és cserélni még nem egy nagy összeg, ahogy az optocsatolónál is lehet megejtem ezt. Már csak azt nem tudom, ezek után kéne-e még más hibát keresni. Ugyanis elmondás szerint indítási kísérletre durrant el, ez viszont standby rész, tehát nem abban a pillanatban került feszültség alá.. A hozzászólás módosítva: Szept 4, 2019
Sziasztok!
A Corsair TX650W 650W-os tápegységem bő 10 év után megadta magát (7 év gyártói garancia volt rá). Egy (akkori és mostani áron) 30 ezer forint értékű tápot nem szívesen dobnék ki, ha javítható. A tünetek leírása: Egy éve mindig kihúzom a hálózatból éjszakára (rossz szokás?). Az elmúlt hónapokban a hálózatra csatlakoztatás közben gyakran kisebb-nagyobb áthúzásra utaló, néha erősen csattanó hang jött a tápegységből, alkalmanként nagyon kellemetlen (ózonos) szag kíséretében. Az utóbbi hetekben a gép újraindult néhányszor, valószínűleg instabil feszültségeket adott a táp vagy kimaradás volt. Két napja a bekapcsolást követően feltételezhetően a tápból enyhe, elektromos égett szag jött, rövidebb időkre zizegő hang. Ekkor lekapcsoltam a gépet, szabályosan leállt. Áramtalanítás és a gépben való szétnézés után a táp nem kapcsolható fel, semmit nem csinál. A gépet még nem tudtam másik táppal kipróbálni, de biztosra veszem, hogy a táp halt meg. A táp burkolatát levéve nem látok olyan elektrolit kondenzátort, amely a legminimálisabb mértékben is fel lenne púposodva, folyna vagy bármilyen rendellenesség látszana a külsején. Alaposabb átnézésre, hibakeresésre nincs lehetőségem. Alkatrészt ki tudok cserélni, ha tudom mi az. Ennél mélyebben nem szeretnék belemenni. Tudjátok, hogy ennek a konkrét tápnak a fent leírt tünetekkel van-e típushibája és ha igen, mit kell benne kicserélni a gyógyításához? Megéri egyáltalán foglalkozni vele?
Valószínűleg a pfc áramkör és primer puffer kondi közül valamelyik sérült vagy betegeskedik.
Műszeres háttér és hozzáértés nélkül inkább ne kezdj bele, mert csak nagy szikrázás és csatt lesz belőle. A kondikat ESR-re és kapacitásra kellene ellenőrzni, a szemrevételezés kevés. A konnektorból való kihűzás egyébként nem árt. Mondjuk egy kapcsolóval könnyebb megvalósítani. Idézet: .Igy segíteni is nehéz lesz akkor. „Alaposabb átnézésre, hibakeresésre nincs lehetőségem.”
Köszönöm a hozzászólást. Voltak bizonyos tápegységek (Chieftec, FSP, stb), amelyeket kondik cseréjével, mérés nélkül tudtam javítani. Bíztam benne, hogy esetleg hasonló dolog lesz. Úgy néz ki nem.
Jó minőségű, áramkörben is mérő ESR mérőt olcsón nem lehet beszerezni? (Nem követem az ESR mérőket, gondolom nem.) Javíttatni érdemes vagy megéri?
Még megpróbálkozhatsz ettől független is a primer puffer cserével, max bejön vagy sem.
ESR mérőnek az LCM3-t ajánlom, építési leírása a fórumon megtalálható, vagy készen is kapható párezer fointért. Inline mérésekre is használható - kikapcsolt feszültség mentes kondenzátorokra. A probléma ott kezdődik, hogy egy 600w körüli tápban lesz pár olyan alkatrész amit ha cserélni kell nem valószínű hogy értelmes összegért be tudsz szerezni, pl a pfc/pwm vezérlő. A javításhoz kelleni fog még osszcilloszkóp, 1:10, 1:100 mérőfej, leválasztó trafó, jó adag tapasztalat
Köszönöm a tippet. Előbb jobb lenne kimérni, mert elég drága egy olyan kondi. Az LCM3-at honnan lehet készen beszerezni? Az itteni cikk szerzője évek óta nem lépett be. Találtam egy cikket egy módosított verzióról, ez sem friss. Megépítettnek nyomát sem látom.
|
Bejelentkezés
Hirdetés |















