Fórum témák
» Több friss téma |
Fórum » Különleges villogó
Témaindító: kutibotond, idő: Okt 11, 2008
Témakörök:
Tehát akkor konkrétan ez a kérdés?
Tulajdonkeppen igen. A lenyeg ez lenne. Ehhez szeretnek egy kapcsolast
Szia !
Tudnal esetleg nekem ebben segiteni?
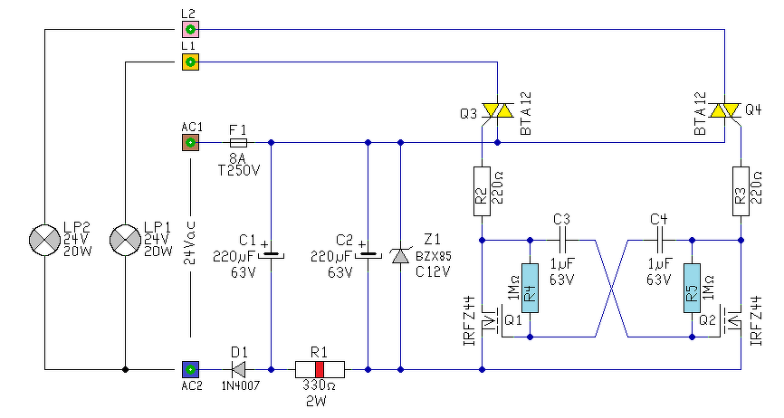
Tessék , a 3 lábon megjelenik a kapcsolójel csak egy tranzisztor kell és megvan az ellenütemű vezérlés a két triacnak
Nagyon nagyon szepen Köszönöm a segitseget. Meg abban tudnal segitteni hogy hova kell a Tranzisztor es mioyen?
Bármilyen npn tranzisztor jó ami elviseli az általad megválasztott tápfeszt (5-15v) Az ellenállásokat a tápfeszhez és triac vezérlőáramához kell kiszámolni . Az egyik triac közvetlenül az ic 3. lábáról kap vezérlést a másik meg a tranzisztor kimenetéről (a bemenete szintén az ic 3 lábára van kötve .
A hozzászólás módosítva: Júl 9, 2019
Én nagyon szeretlek
![]() de neki ez nem nagy segítség ![]() Tehát 24 V AC betápról kellene villogtatni (gyerekjáték/körhinta!) két lámpasort. Kvarc nem kell, nem óra. PIC nem kell, csak "tikk, takk". És nem triac, hanem tirisztor...
A kvarc az filléres dolog de a 4060 megy a nélkül is . A pic felirat véletlenül maradt rajta a mentett rajzon . A triac : mondjam hogy nem figyeltem ? De elvileg mindkettő használható váltófeszültségre maximum a tirisztor csak fél feszültséget kapcsol a lámpákra .
A hozzászólás módosítva: Júl 9, 2019
Összefoglalás:
Kolléga ennyi segítséggel nem épít meg 24V AC villogót. Szerinted megy a 4060 24 AC-ról? ![]() Félhullámom az izzó is tovább él.
Most csak az időzítő részről beszéltünk , természetesen kell neki egy segéd tápegység ,
egyenirányító-puffer -feszültség stabilizátor ...
De most jöttem rá hogy túlagyaltam a dolgot , elég lesz az 555 is nem kell a 4060
Hello! Ha tirisztort használsz, akkor az csak a váltóáram félhullámát engedi át. Ez az izzón feszültségesését eredményez. De a 24V-os trafó nem igazán fog örülni a félhullámú terhelésnek. Avagy, a Triac a helyes felhasználás.
Mivel a Triac meghajtásához mindenképpen tranzisztort kell alkalmazni (de az invertáláshoz is) célszerűbb talán az ütemadód és a meghajtót "közösíteni" egyszerű Fet-es astabil áramkörrel. Ha ragaszkodsz a tirisztorhoz, azt is meg lehet ily módon hajtani, csak akkor minden kondi polaritását, valamint diódát meg kell fordítani. Valamint NMOS helyett PMOS tranzisztort alkalmazni. De tirisztor esetén több páros fokozatot javasolnák, váltott bekötéssel a 24V-os betápnál. A lámpameghajtókat hűteni kell, és egymástól elszigetelni. Valamint a panelt gondosan készíteni és lakkozni a nagy ellenállású RC tag miatt. Az 1µF nem lehet elkó, film kondit kell alkalmazni.
Nagyon szepen köszönöm a valaszt es a kapcsolast is.
Szívesen! És hátha szándékodban áll megvalósítani is..
Egyébként ha tirisztort szeretnél alkalmazni, lehetne a trafónál egyenirányítani egy nagy teljesítményű dióda híddal. És nem a váltót, hanem az egyenfeszültséget vezetni a az áramkörnek és a lámpáknak. Szűrni nem kell és azzal működni fognak a tirisztorok is.. A hozzászólás módosítva: Júl 10, 2019
Köszönöm ismetelten
. Sajnos nem lehetseges a Trafonal egyeniranyitani mert a Led lampak valtoaramrol mennek csak. A hozzászólás módosítva: Júl 10, 2019
Idézet: „mert a Led lampak valtoaramrol mennek csak” Ezt a LED lámpát honnan a bánatból ástátok elő? ![]() Feladom. A hozzászólás módosítva: Júl 10, 2019
E14 foglalatban levö lampak es mindnek sajat egyeniranyitasa van belül. Az van rajta 24-48 AC
Ilyen elektronika van benne ha egyenaramot kap rögtön hang es feny kisereteben tönkre megy.
Sima meleg feher ledek vannak benne A hozzászólás módosítva: Júl 10, 2019
Én meg valami ilyen "izzóra" gondoltam...
Ezek mennek. ![]() Én már nem igazán tudom követni a kanyarokat, inkább feladom.
Semmi baj. Van mar annyi fele izzo hogy nem igaz.
Maguk a LED-ek egyenáramról mennek, ezért az ilyeneket tartalmazó világító eszközök (pl. LED-es "izzók") ha kívülről váltófeszültségről üzemelnek, akkor is egyenirányítással kell kezdődjenek, tehát menniük kell egyenről is. Egészen hihetetlennek tűnik a tönkremenetel. Kivéve, ha a buta soros kondis feszültségcsökkentős módszerrel építették őket, de mivel itt alapból 24V-osak, nem 230V-osak, ez valószínűleg nem játszik. Az is fura, hogy LED-es lámpákból van annyi, hogy 8-9A-t esznek oldalanként.
A hozzászólás módosítva: Júl 11, 2019
Teli van elektronikaval de egyenaramrol nem müködik söt egyböl tönkre is megy. Nekem az a fura hogy egy sima feher izzoban egy több IC-böl allo elektronika van. Azert vesznek fel ennyi aramot mert egy kettö LED reflektor is van rajta ami sokat fogyaszt
A hozzászólás módosítva: Júl 11, 2019
Nem nézted meg, mik az első alkatrészek, ahova bemegy az AC? Mi megy benne tönkre?
|
Bejelentkezés
Hirdetés |














. 







