Fórum témák
» Több friss téma |
Fórum » NYÁK terv ellenőrzése
Helló!
Jónak tűnik nálam is, csak 8 ellenállás értéke szerintem nálad hibás. R42/1, R42/2, R43/1, R43/2, R44/1, R44/2, R45/1, R45/2 szerintem ezek nem 22R-ak, hanem R22 azaz 0,22 ohm.
Ha először esetleg megkérdezted volna itt a fórumon, hogy megvan-e valakinek az *.sch EAGLE formátumban .... talán nem kellett volna rajzolgatnod. Nekem megvan.
Ugyan azt kérdezed két témában is. Ezt tiltja a fórum szabályzata.
Tisztában vagyok vele, de nem tudtam eldönteni melyikbe is tartozik igazán. Törölni meg már ugye nem tudom. Köszönöm az észrevételt az ellenállásokkal, javítani fogom.
Sziasztok. Valaki átnézné hogy jó e?(BC337 szándékosan van to220 tokba rajzolva)
Építő jellegű kritikát szívesen olvasok. A hozzászólás módosítva: Máj 17, 2019
Helló!
Pár kérdésem lenne csak. A trimmereket hogy fogod tekergetni, ha mind előtt egy nagyobb alkatrész van? (Én áttervezném őket fekvőre) A Ki bemeneteket miért nem csatlakozópontra vezeted ki? Miért kell a panel közepéről vezetékezni mindent? Miért nem írtad rá a csatlakozópontokra, hogy mi micsoda? Miért van pár helyen túlhúzva a vezetősáv az alkatrész lábánál? pl D1,R4 alatt. C5 kondit miért így, és miért nem a C2 mintája alapján kötötted be? Az R19, R17, R20 miért van az ic lábtávolsága közé berakva, és miért nem vele egy vonalban? T1-et miért nem a T2 alá tetted amikor elférne és még könnyebb is lenne bekötni?
Kedves Alkotó! A tervedel semmi bajom nincs. Esetemben adott a doboz, trafó és egyéb cuccok mérete. Ehhez kellett nyákot készíteni adott méretre úgy hogy bordára kivezetékelve a tranzisztor.
Szia. Szépen sorba. 1,A trimmert egyszer szeretném tekergetni, amikor beállítom. Nem lesz nagyobb alkatrész előtte, ott csak vezeték lesz. Számomra így át láthatóbb. 2Nem szerettem volna át kötést és igy nem kellett. 3, Jogos, javítani fogom ráfogom írni mi micsoda. 4,Hiba javítani fogom a vezető sáv hosszát. A c2-c5 re nem tudom hogy mit mondjak. R17,18, 19 át kötés... A T2 bordára kerül.
A hozzászólás módosítva: Máj 18, 2019
Azt had kérdezzem meg a BD birni fogja a 4 tranzisztort?
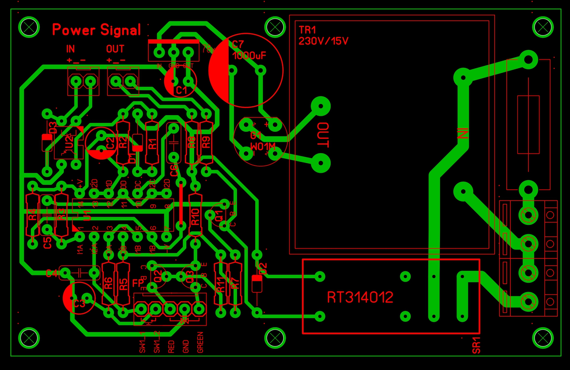
A P4 hibásan kapcsolódik a P2-höz. Ez miatt az R7/1 a P2-höz. (kapcsolási rajz szerint)
- A dobozt cseréld olyanra, ami kellő teret ad a benne lévő dolgoknak.
- Nem látom értelmét elhagyni azokat a változásokat, amik a választott rajzodon még nem szerepelnek (de a javasolt panelterven és az ahhoz illeszkedő rajzon már igen). - 50V/5A analóg módon szinte megoldhatatlan. Ahhoz szélsőségesen jó hűtésre lenne szükség (ami biztosan nem fér el egy kis méretű dobozban) - Véleményem szerint, jobb eredményre számíthatsz ha az LPSU3A50V kapcsolást választod (ha szükséges panelt is tudok adni hozzá). Azért érdemes ezt alaposan átgondolni, mert egy labortápnál a szűken vett elektronika egy kis része az egésznek. És ha már a többi dolog mind megvan, akkor jól jöhet egy kifinomultabb szabályzó egység. - Végül a panelod "kicsisége" megtévesztő, hiszen hiányzik róla egy csomó dolog, amit majd utólag kell behuzalozni. A huzalozás nem helytakarékos, sok-sok hibát lehet elkövetni vele, nem várt működési bizonytalanságokat okozhat, és az esetleges szervizeléskor is gondokat jelenthet. Nem javaslom a saját terved erőltetését.
Terveztem egy "retró" órát kukkantsatok rá ha van benne hiba kérem jelezzétek
decimális lixi kijelzőhöz készült . A hozzászólás módosítva: Jún 6, 2019
Egy hibát már találtam a 4017- ek en lába nem volt GND-re kötve ezt javítottam
Mit szóltok hozzá?
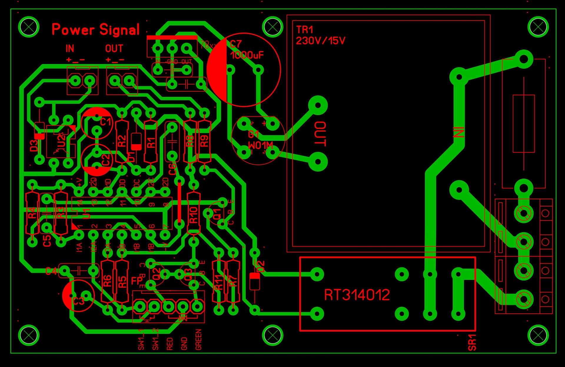
Amennyire lehetett próbáltam a 230V-os részt elkülöníteni, a vezetősávok hozzá 1,5mm szélesek és probáltam legalább 2-2,5 mm távolságot tartani minimum "mindenhol". Szerettem volna 1 oldalasra itthoni maratáshoz, de nem tudtam úgy pakolni azt alkatrészeket... ezért jelen pillanatban valószínű maradni fog a 2 oldalas Kínából rendelt változat.Ami fix az a panel mérete a mikrókapcsoló és a konnektorcsatik helye. Ezen felül ha van valakinek ötlet átalakításra vagy hibát találtok ( ami lehet benne) akkor azt szívesen veszem!
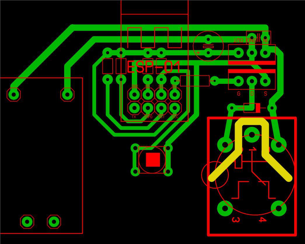
Szia! Kapcs rajz? Az a 3 forszem a relé mellett miért nem csatlakozó? Ezt a típusú relét miért nem felejti már el mindenki aki 230-at akar kapcsolni vele? 12V-ra még oké, de 230-ra csak a középső láb körüli nyák marással alkalmazható. A gomb túl közel van a 230V hoz szerintem.
Szia!
Töltöm kapcsolási rajzot! a relé mellet a 3 forr szem az "normál" 1 pines csati.. abból három darab. Nem találtam ilyen "J" tipusú konnektorcsatit a könyvtárba, azért így oldottam meg. A relét azért bátorkodtam használni mert Sonnoff termékekbe is láttam ezeket, gondoltam ha ott megfelelt akkor nekem is jó lesz! ( elvileg azok "szigorú" elellenőrzéseken engedélyeztetéseken mentek át)! A gombot sajnos nem tudom távolabb vinni, maximum a vezetősávokat lejjebb hozni, mert ez egy "gyári" kapcsoló helyére lesz betéve, és a méretek adottak sajnos. Relének mit használjak akkor? ami hasonlóan kicsi?!
Igen a sonoff használ ilyen relét sajnos , mert kínai ..ar
.. De legalább körbevágják a láb körül a nyákot..
Én nem az ár miatt raktam, hanem mert nem tudom hogy mit tegyek helyette!
De ha mondtok jobbat hasonló méretben akkor szívesen kicserélem. Igen a körülvágás.. ha tudnám hogy az EasyEDA-ba hogy kell akkor szívesen vagdalnám énis! ![]() Meg sok videóba látom hogy "karcolva" illetve félig vágva van a panel... na azt a funkciót se tudtam eddig kiguglizni.
Köszönöm ! Tényleg látszik hogy régen használtam már cmos ic-ket ...
Én mellesleg felcserélném a relét és a hilinket, mutatom miért..
Nincs átkötés, egyszerűbb vonalvezetés.. És az autoroutot dobd ki mert nem jó A hozzászólás módosítva: Jún 16, 2019
Sziasztok!
Készítettem egy NYÁK tervet ehhez a kapcsoláshoz, amit proli007 készített. Rá néznétek, hogy jó-e? A táp rész nincs feltüntetve a rajzon.
Szia!
Elkezdtem, de 2 hiba után megálltam. opto forditva van bekötve (+-/-+) c1 nincs a rajzodon (vagyis van, de az nem az mint ami a kapcsolási rajzon van), aminek a D1 után kellene lennie.
Vagy a D3 és a Power In van fordítva ...
Oké, de oda is kell ahonnan kivetted, meg kellene mellé még 100nF is, sőt a stab elé se árt.
proli007 nem csinált hozzá nyák tervet?
Kokozo: Tettem a stabilizátor elé és után egy egy 100n-os kondit. Viszont az áthelyezett C1-es kondi helyére nem tettem másikat.
Godypapa: Nem, nem csinált. A hozzászólás módosítva: Júl 16, 2019
|
Bejelentkezés
Hirdetés |






ezért jelen pillanatban valószínű maradni fog a 2 oldalas Kínából rendelt változat.
.. De legalább körbevágják a láb körül a nyákot.. 










