Fórum témák
» Több friss téma |
A paneleken valószínűleg hibásak a tranzisztorok.
A végtranzisztoroknak BD911 -BD912-es párost érdemes választani. Meghajtónak jó a BD139 és BD140 páros. Persze a panelen minden tranzisztort érdemes átnézni, vagy cserélni. A hozzászólást tt lenne érdemes folytatni : Bővebben: Link A hozzászólás módosítva: Szept 10, 2015
A végfokozat paneleken BD 244C és BD 243C volt. Egyik felét "amelyik búgott" ugyan ezekre a típusokra kicseréltem + a BD139 és BD140- es meghajtókat, több hozzávaló alkatrészem sajnos nem volt itthon. Vissza tettem a helyére és bekapcsoltam, probléma továbbra is fennállt. Aztán ismét kivettem a végfokpanelt és az alábbi rajz segítségével bekötöttem. A jelet egy hordozható MP 3 lejátszóról kapta a jelenség ugyan az maradt. Talán a puffer kondik okozhatják ezt a jelenséget? Mert azok még gyáriak benne látomásom szerint.
Régóta szerettem volna egy ilyet!! Most megvan. Nem működött de már jó, megcsináltam!
üdv egy olyan gondom lenne a videoton 6383s erősítőmmel hogy az egyenirányító (graetz) beadta az unalmasat, és nem tudom mien típusú kel bele mert csak az első két betűt látni rajta, valaki megtudná írni a pontos típusát vagy hogy mienel lehetne helyettesíteni? esetleg valakinek van-e felesleges eladó graetz-je? előre is köszönőm a segítséget.
B80 C5000/3300 . Szerintem mérj még másra is ez csak úgy nem szokott tönkremenni.
azt nem tudom miért adta meg magát de kiszedtem ráraktam másik trafóra és nem ment csak sejtésem van, de nem volt mai darab az biztos
viszont ha teljesen feltekertem az erősítőt elég rendesen felszokott forrósodni lehet az volt a gondja de biztosra nem tudom. de kösz a segítséget. A hozzászólás módosítva: Aug 31, 2016
Sziasztok. Van itthon egy Videoton EA 6383 S -nel a VU meter egysége. Na már pár lábról rájöttem mit is csinál: 12-11 a hang bemenet , 13-as a negatív, és a többit nem tudom. Adom a DJVU file-t aki tud kérem segítsen. A válaszokat előre is köszönöm.
Valaki esetleg aki ismeri a típust?
Üdv, lenne egy olyan problémám hogy van egy 6383-as erősítőm hangfalak minden megvan és nemrég beszereztem 2db MNC 6,5" 160w 8Ohm os hangszórót, nos ha csak ezeket kötöm rá az erősítőre kb fél hangerőnél jobban nem tekerhetem fel mert recseg stb, és a kérdés lényegében az hogy hogyan lehetne megoldani hogy ne recsegjen és teljes hangerőre feltekerhessem mert beakarom építeni a jelenlegi hangfalba, ha valaki tud netán rajzot linkelni megköszönném, de valami egyszerű és igénytelen megoldás is jó előre is köszönöm a segítséget.
Hello mindenki, nemrég beszereztem egy videoton ea 6383s erősítőt és az előző gazdája módosítót rajta 1-2 dolgot pl: csak a tuner bemeneten lehet zenét hallgatni, végfokok kaptak 1-1 ventilátort az r40 és r39-es 0,47 ohm os huzal ellenálláshoz meg hátra a bordákra, aa mute át van kötve úgy hogy azzal leeht bekapcsolni a hangfalakat (a mutet amúgy se használom) , nos lényegében a kérdésem az lenne hogy
-van-e különbség a tape 1,2 és a tuner hangzása között? (a ventilátorok egy 9v-os töltőről mennek mind a 4) mellesleg olvastam hogy a végfok elé nemártana biztosítékot rakni mert hajlamos megadni magát ha nagyon erőltetve vagy kínozva van, ezzel kapcsolatba annyi lenne a kérdésem hogy a végfok áram bemenetéhez kéne rakni a biztosítékot vagy a hang kimenetéhez, esetleg mind 2 részéhez (írták ez tis írták azt is) szóval jobb a békesség.
Szia! A ventilátorok hátul a hűtőbordákon szerintem felesleges megoldások, hacsak nem volt a készülék a végletekig meghajtva. A végfokon lévő ventilátor hasznos lehet mert ott azért van melegedés. Ha nem túl zajos akkor talán érdemes megtartani. A bemeneti csatlakozók közti minőségi különbséget nem ismerem, de lehet hogy a tape csatlakozók hibásak és ezért született a jelenlegi megoldás. Biztosíték ügyben nem vagyok szakértő ( másban sem ) így nem tudok hozzászólni.
Szia! Szerintem ez a hangszóród gyenge ehhez az erősítőhöz. Ami rá van írva teljesítmény adat az kamu lehet. Egy HA 25 479 vagy egy HA 25-451 tuti nem recsegne max hangerőnél (pedig arra csak 80W van írva.), de kis túlzással kiveri az ablakot is.
http://www.hangszoro.net/h2000/mk/HA25-479
Tudom, hogy régebbi a hozzászólás, de hátha még aktuális..
Dobozba szerelés nélkül nincs csillapítva a hangszóró membránja. Ha csak úgy kézben fogva, doboz nélkül próbáltad ki, akkor ne csodálkozz rajta, hogy túl nagy a membrán kitérése és recseg. A hozzászólás módosítva: Feb 4, 2017
Sziasztok!
VF2-es végfok modult szeretnék készíteni 6383S-be és a segítségeteket szeretném kérni. 6380S-be már sikeresen megépítettem ezt a végfokot, ott viszont kellett még egy transzformátort használnom ahhoz, hogy dupla tápfesz legyen. Abban az erősítőben máshogy oldották meg a Mute funkciót, nem tervezték a végfok modulra. Hogyan tudnám a mute funkciót használni ezen a modulon? Itt egy kép a 6383S modul rajzáról és a 6380S projektről Előre is köszönöm !
Sziasztok szeretnék a jövő hónapba venni egy videoton 6363 erősítőt és az lenne a kérdésem hogy a phono bemenetet átlehetne rca alaki tani esetleg ? mert én nem akarnék magnót kötni rá úgy sem hanem egy https://www.ec21.com/product-details/JK0061BT-Hot-MP3-Bluetooth-Amp...5.html ilyet tennék egy uzsonnás Dobozba pl jack csat lakozóval és ezt kötném rá ez pl olyan lenne mint egy dec csak kor szerűbb
Szia!
Szűkösen, de elfér a hátlapon a két RCA aljzat. DE ne a Phono bemenetét használd erre a célra, az a lemezjátszó bemenet. Az egyik Tape bemenetet használd.
És a Tape bemenetet hogy kel módosítani hogy rca csatlakozó lehessen helyette esetleg le írnád légy szíves? vagy tudnál pár képet küldeni rolla?
A hozzászólás módosítva: Jún 27, 2019
Vagy esetleg ha egy jack din átalakító kábelt tudnátok linkelni légy szíves ami biztos jó erősítő höz nekem az is meg felelne
A hozzászólás módosítva: Jún 27, 2019
Üdv!
A Hestoreos jó kiosztású, de gyakorlatilag bármelyik jó kell legyen, ha DIN-jack kábelt veszel, még sosem láttam olyat, ami kimeneti lenne és nem bemeneti (DIN-RCA-nál szokott lenni mindkét irány, és nem is írják rá...) Bővebben: Link Ugyanezt a BQ cable gyártmányt árulják gyakorlatilag mindenhol. A Conradosnál van valami kavarodás a kiosztásban, így érdemes ilyen BQ gyártmányt venni. A hozzászólás módosítva: Jún 28, 2019
Üdv!
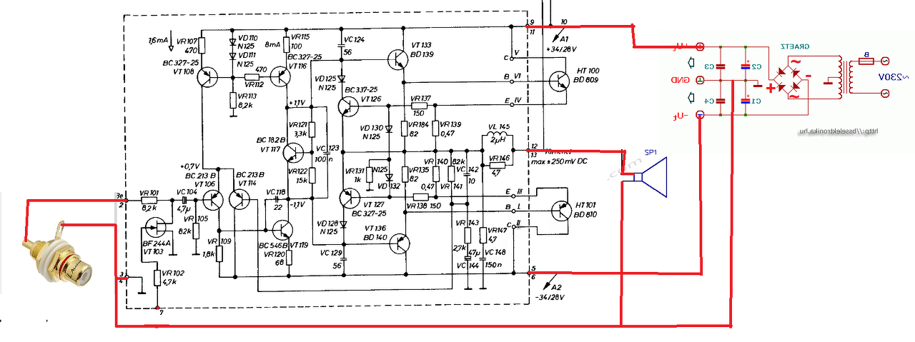
Annyi kèrdèsem lenne hogy az egyik rajzon a vt 27 tranzisztornál a dióda egyik lába a testen van míg egy másik rajzon a vt27 tranyó bázisához csatlakozik.
Igen.
Mi a kérdés? Kérlek fogalmazz érthetőbben.
Üdv!
Igen,bocsi csak annyit akartam kérdezni hog egyik kapcsolási rajzon a dióda a testre míg a másik rajzon a bázisra csatlakozik,hogy mi a különbség
A felső rajz hibás. A két dióda a két bázis között van.
Sziasztok!
Én hangerő potit szeretnék cserélni. Tudna valaki adni egy linket, hogy pontosan milyen poti való bele? Előre is köszönöm.
Szia. Oda csak Videoton potit tudsz tenni. Más esetben gányolás lesz.
Üdv! valaki legyen már kedves írja már meg nekem a 2uH tekercs-nek a méreteit menetszámot
1mm trafó huzalom van hozzá
A gyári tekercs 23.5 menet 6.3mm belső átmérővel (szorosan, 25mm hosszú), ami elég soványnak tűnik, de ha így gyártották...
Az alábbi két problémába futottam bele, két erősítőnél.
1. Erősítő Bekapcsoláskor a némítás működik (pár másodperc múlva szólal meg a műsorforrás), gombokhoz érve elnémul. Viszont kikapcsolás után kb. egy másodpercig van csak némítás, utána megszólal pár másodpercig míg a kondik ki nem sülnek. 2. Erősítő Majdnem minden irányú némítás működik, kivéve ha a gombokhoz érek, csak akkor nem mémit. A kábelok mindenütt a helyükön vannak. A két erősítőben a szabályzó modulokat felcseréltem, de a probléma ugyanúgy megmaradt. Ebből gondolom, hogy másutt lehet a gond. Ha tud valaki segítsen, amit előre is köszönök! Másik fórumba is beírtam. |
Bejelentkezés
Hirdetés |













1mm trafó huzalom van hozzá



