Fórum témák
» Több friss téma |
Bocsánat, még hazudok is.
![]() Az úgy volt, hogy még előtte, én raktam be valami 47k-t, hogy megnöveljem az ellenállását a loudness-nek, mert a mostani, az fele az eredetinek. Gondoltam gelkásat játszok, míg nem jelentkezel, nehogy az legyen, hogy én nem csinálok semmit.
Sziasztok!
Elsősorban reloop felé intézem a kérdést, de más segítségét is elfogadom: Néhány hete kezdtem bele egy VT 6383s erősítő "restaurálásába". Igazából működött, de azért volt mit rendbetenni. Pl. hűtőborda polírozás, pasztázás, megégett VR39, VR40 csere.... Most ott tartok, hogy összeállt minden, csak az egyik oldalon a kimeneti DC -0,7 V... Bár működik. Láttam a javaslatodat a VR9 1k8 módosítására (VR07, VR15 fesz.esés 0,7-0,8V). De olvastam a VR22 módosítását is. Amit még mértem és nagy az eltérés a VT17/VR22-nél a rajz szerint +1,1; -1,1 voltnak kellene lenni. Ez nekem +0,3; -1,9. Gondolom ez igazolja is a kimeneten lévő DC-t. Mit módosítsak? Szerintetek?
Szia! Megtisztelsz, hogy rám gondoltál.
Mielőtt méregetésbe kezdenénk, adódik egy egyszerű magyarázat. Ilyet okoz a visszacsatolásban található C44 47 µF kondi zárlata. Nem biztos, hogy maga a kondi rossz, lehet egy ón csepp is ami zárlatot okoz. Ha R43 testet kap, a kimeneti DC hiba 82k/2k7 arányban leosztva kerül a differenciál erősítőre.
Szia!
Köszi, hogy segítesz. No, a felújítás során azt a kondit is cseréltem, tehát a kondi hiba kizárva. Ez a hiba fennállt a felújítás előtt is. Most nem tudok ránézni, de délután ránézek a kondi környékére. Megnézzek még valamit?
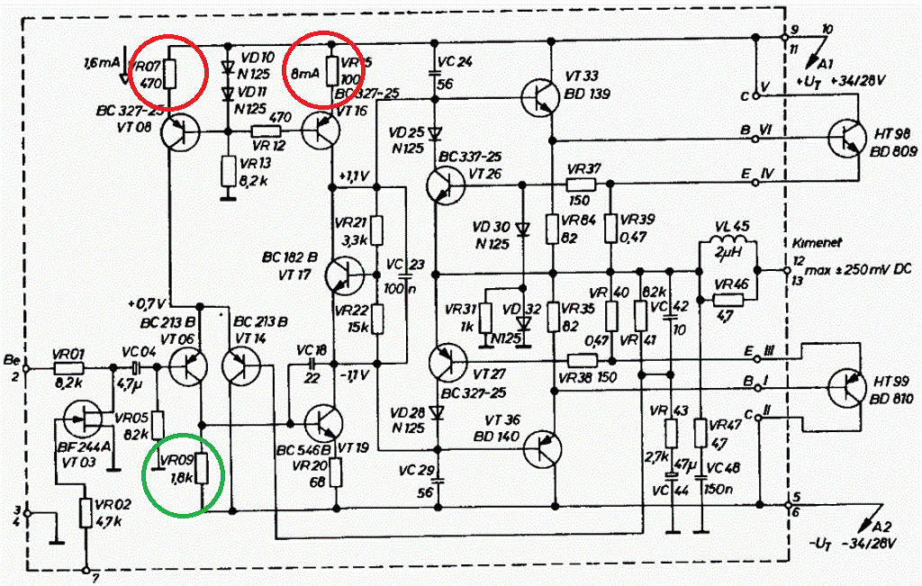
Mérj feszültséget testhez képest az R43 ellenállás lábain. Egyezés esetén nincs látnivaló a C44 környékén. Ha az R43-on testhez képest pár tized volt negatív feszültség van és az el is jut a T14 bázisára, akkor a bemeneti differenciál erősítőt kell megvizsgálnunk. Ha jók a T6, T14 tranzisztorok, akkor az R5 (bemeneti) és az R41 (visszacsatoló) 82k ellenállásokon hasonló, század volt nagyságrendű feszültségnek kell esnie. Előfordulhat még, hogy a T8, T16 áramgenerátorok hibásak. Ezen az ábrán bekarikáztam három ellenállást. A piros karikával jelölteken 0,8 V, a zölddel jelöltnél pedig 1,2 V körüli feszültségesést várunk.
No, megmértem mindent, mindkét oldalon. Amit írtál az R43-nál, hogy ott néhány tized volt negatív fesz., az nálam pozitív feszültség volt. A többi mérés szinte századra pontosan annyi volt mindkét oldalon, nagyságrendre pedig akkora, amit írtál. Egy hely kivételével....Az R41 visszacsatolón a rossz oldalon 7 tizeddel több esett (0,9V). Ezért a T14-et ki is cseréltem és meg is javult. A "rossz" T14-nél megmértem a hFE-t : 35 volt, a másik oldali 270.
Ha átraktam a jó panelből a T14-et, azonnal +0,008 V lett a kimeneten. Most összeválogattam ß szerint a BC 213B-ket, így sikerült az eddig rossz oldalon +0,09 V kimeneti feszültséget elérnem. Ez jó lehet, vagy legyen közelebb a 0 V-hoz?
A kimeneti egyenfeszültséget ±200 mV-ig nem szükséges korrigálnunk, tehát jó lesz így.
Videoton IS6383Sziasztok!A Siemens-ből megkeresett egy bácsi, hogy márpedig neki kell egy bemenetválasztó, mert sok dolgot akar bedugni, de a gyári erősítőn csak 4 bemenet van. A relés panelt már mutattam, most raktam rá, szép színes madzagokat és a gombos paneleket is összeraktam. 12 bemenet és 10 monitorozási lehetőség, két végfokot lehet rákötni, plusz EQ. A vezérlőpanel még üres, majd ragasztok rá valamiket. Ehhez lesz a 32 ledes kivezérlésjelző. Talán elkészül valamikor. Nekem nem sürgős, de neki sem. A hozzászólás módosítva: Aug 20, 2025
|
Bejelentkezés
Hirdetés |











