Fórum témák
» Több friss téma |
A félreértések elkerülése érdekében lerajzoltam azt, hogy jelenleg mi van megépítve.
A kimeneten még nincs ott a LC szűrő, mert még nem volt időm megtekerni a tekercset. Valójában már csak annyi a kérdés, hogy mivel tudnám csökkenteni a FET-ek melegedését. Illetve, hogy normális-e a 500mA körüli áramfelvétel? A hozzászólás módosítva: Júl 27, 2019
A fet-k milyen hűtést kaptak ? Szkóppal mérve a két fet nem nyit egymásra egy kicsit ?
Talán nem kéne 100 kHz-en hajtani, kisebb lenne az átkapcsolási veszteség.
Teszteld egy jó hőmérővel a két állapotot és menj le pl. 70-80 kHz-ig, előtte és utána is az 1200 voltot beállítva és írd fel a mA-t és a hőfokot. Továbbá hasonlítsd a felvett powert és a nagyfeszét.. Lehet még az is, hogy a trafód tulajdonsága és áttétele miatt egy kicsit kevesebb kitöltéssel már nem lenne meg a nagyfesz teljesítménye, aztán pazarolni muszáj a bevitt teljesítményt.. A DT, holtidő is növelhető, ha kicsi lenne ( adatlap ).
Megpróbáltam csökkenteni a frekvenciát 70kHz környékére, de teljesen felborult a stabilitás. És újra sípolni ciceregni kezdett.
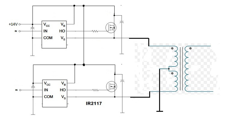
Szóppal nézve a két gate-t nincs egymásra nyitás, cserébe vannak mindenféle szinuszos és nem szinuszos berezgések, tüskék stb. Gondolkodom azon, hogy a PNP tranzisztoros meghajtást lecserélem renden MOS-FET meghajtóra, pl. a mellékelt kapcsolásra. Nem tudom mi előnye/hátránya van annak ha a osztott primer középső lábára nem a táp van kötve és a két szélsőt földelgessük, hanem mint a rajzon van a középső pont a földelt és a két szélére kapcsolgassuk a tápot. A megbízható működés fontos lenne, mert előfordulhat, hogy napokig, vagy akár egy-két hétig folyamatosan be kell legyen kapcsolva. Az, hogy ez alatt pár voltot csúszik a nagyfeszültség nem gond, de stabilan kell működnie. Ezért is keresem a stabil megoldást. A kitöltés jelenleg elég kicsit (nem számítottam ki, elfelejtettem, de szemre 20-25% között van, szóval félgőzön fut). A kimeneten jelenleg nincs terhelés, szóval a kivett teljesítmény 0W.
Nagyfesz táp esetén a trafó szekunderének saját kapacitása szokott problémát okozni, mert a nagy feszültség miatt már kicsi kapacitáson is jelentős áram folyhat. A helyzeten lehet javítani: pl. kétszerező (vagy többszöröző) egyenirányítással, lazább csatolású trafóval, speciális tekercseléssel. A nyitóüzemű konverter sem a leg-szerencsésebb választás. Flyback, kvázi rezonáns flyback, rezonáns táp, szinuszos ZVS rezonáns táp általában jobb eredményt ad. A nyitóüzemű táp meredek négyszögjelének nagy felharmonikustartalma nagy áramot hajt a nagyfesz tekercs saját kapacitásán.
A hozzászólás módosítva: Júl 27, 2019
Akkor melyik táp volna megfelelő esetemben? 800-1200V között kéne állíthatónak lennie, maximum 1mA terhelésnél és mindenképp stabilizált kell. Ha egy mód van rá akkor a jelenlegi transzformátort szeretném használni, ez egy FL2015-10L aminek itt az adatlapja: CCFL transzformátorok.
A betáp lehetőleg 12-14V DC legyen. Előre is köszönöm!
Ha eleve CFL trafóról van szó, akkor a hozzá való elektronikát érdemes használni, azaz szinuszos ZVS meghajtót. A szabályozást a ZVS meghajtó tápjának szabályozásával lehetne megoldani akár egy "kapcsolóüzemű stabkocka" vezérlésével.
A kapcsolás: valami ilyesmiből kellene elindulni: Bővebben: Link
Az 500mA nagyon sok, max a fele lehetne az áramfelvétel. Az adatlapból nekem nem jön le hogy hogyan van tekerve az a trafó, de szerintem nem szorosan, azaz eleve nem jó az ellenütemű táphoz. Azt kellene megnézni, hogy mekkora feszültségtüskék vannak a primeren, meg lehet hogy nem ártana valami Y kondis összeköttetés a primer- szekunder között.
Egy ilyen táp nagyban sem szokott felvenni 250mA-nél többet 12V-ról, pedig abban van mondjuk 6db FET hajtva, jó nagy gyűrűmag ami több száz W-ot is átvisz, meg snubber ami még elfűt úgy 1W-ot.
Rendben. Akkor azt építek.
Pontosabban már meg is építettem, első bekapcsolásra elindult, 6V DC tápnál állt be a kimeneten a 1250V (felső határ lesz) és ott 500mA áramot vett fel. A furcsa az, hogy ez üresjáratban ennyi, a kimeneten nincs terhelés csak a leendő stabilizátornak a feszültségosztója (2,5MOhm terhelés). Viszont a kollektorokon mért jelalak messze nem szinuszos, bár hasonlít rá. Gondolom le kéne hangolni a rendszert a primerrel párhuzamos kondenzátor segítségével. Ezt mi alapján kéne elvégezni? Csereberéljem a kondikat miközben figyelem szkóppal a collektorokon lévő jelet és akkor nyilvánítsam jónak ha már szinuszos? Ezt a rajzot építettem meg, ez valamivel szimpatikusabb volt mert van hozzá valamennyicske leírás és mérési adat: CCFL inverter.
Mindegy már, Skorira hallgatva elbontottam a tápot és összeraktam a ZVS tápot.
A trafó ha jól emlékszem tényleg nem szoros csatolású, bár most már nem forrasztom ki. A szinuszos meghajtás előnyös is lehet, műszert fog ellátni, jó lenne ha nem lennének a kimeneten zavarok.
Köszönöm a tanácsot, a ZVS tápot kiegészítettem egy LM723 táp IC-vel, első bekapcsolásra szépen működik. Végül is a mellékelt rajz lett megvalósítva. Már ki is próbáltam, szépen ellátja a feladatát.
Egy nukleáris szcintillációs detektort lát el. Köszönöm a segítséget mindenkinek! ![]() Ui.: Még a nagyfeszültségre fog kellenem rakni pufferkondenzátort, mert szkóppal nézve látszik a brumm és picit zavarja a mérést. A hozzászólás módosítva: Júl 30, 2019
Az 500mA fogyasztás nagyon soknak tűnik. Melegszik valami benne? Ha a kondit cserélgeted, akkor változik az áramfelvétel? Esetleg a bázisellenállások növelését is meg lehetne próbálni.
Ha már szkóppal nézegetted, esetleg berakhatnál róla pár képet. Pl egyszerre a bázis és a kollektor feszültségét. A kollektorokon félszinuszt kell mérni, a negatívhoz képest. A két kollektoron mért félszinusz eredője lesz szinuszos. A hozzászólás módosítva: Aug 1, 2019
A kondenzátor csere nem befolyásolja érdemben az áramfelvételt. Amikor cseréltem akkor változott az áramfelvétel, de amikor állítottam a bemenő feszültségen, hogy újra 1kV legyen a kimeneten akkor visszaállt 500mA környékére (+/-20mA).
Melegedni sok minden melegedik, a két tranyó, a hangoló kondi (ide fog kellenem venni jobb minőségűt, jelenleg most ez az ezüstszínű téglatest fóliakondi van benne), és egy kicsit a trafó is langyosodik. Jelenleg nem tudok mérni, de egy szkópképet találtam, az egyik tranzisztor kollektorán mértem a földhöz képest. A félszinusz megvan, de valamiért átmegy a GND vonal alatti tartományba is (a nullvonal ott van ahol a osztásokkal ellátott vízszintes vonal is van). A hozzászólás módosítva: Aug 2, 2019
A legegyszerűbb megoldást keresem egy 200V váltakozó feszültségű transzformátor egyenirányítás utáni részéhez. A szabályzás a 200 voltos tartományban lenne. Csöves és félvezetős megoldások egyaránt jöhetnek.
Néhány adat szerintem még szükséges, mint pl. az áramerősség, milyen átfogásúnak kell lennie a szabályozó körnek, mennyire pontosan kell szabályozni és hogy mekkora a megengedett zaj a kimeneten.
Szabályozható áteresztő csöves stabilizátor a legegyszerűbb.
Bővebben: Link Megépíthető nagyfeszültségű félvezetőkkel is, járj utána.
Egy pentódás kapcsolás max 70mA. E körül tervezek én is.
Egy avítt PL500-al többet is tud lazán. Meg bagóért/ingyen is van.
|
Bejelentkezés
Hirdetés |















