Fórum témák
» Több friss téma |
Fórum » Ki mit épített?
Ez a téma ha úgy tetszik a mi "kiállítótermünk", nem pedig a ki mit csinált volna másképpen, mások helyett, és legfőképpen nem javítós téma.
Minden készüléknek van saját témája, ott kell kitárgyalni a részleteket!
FONTOS! A kapcsolási rajzok keresésére is van saját téma, ott keressetek rajzokat!
Miért van az az érzésem, hogy te csak egy álmodozó 14 max 15 éves fiúcska vagy, aki készen szeretne mindent hogy a haverjai előtt felvágjon?
Így van!
Nemrég sikerült szereznem, az első képen látható PIC gyakorló panelt. Sajnos nem volt rajta, csak LCD kijelző pedig szerettem volna, ha LED-es is van rajta. Igy hát neki álltam épiteni egyet. Szerencsémre az LCD csak egy csatira csúszott rá, igy a helyére fel lehet tolni az LED kijelzőt.
Bővebben: Link
Coilgun. Most volt egy kis időm pofozgatni. Kondibank 110V@ 75000µF (453J). Kinetikus energia kb. 10J. Még egy halom munka lenne vele, de nem biztos, hogy lesz hozzá kedvem. Bővebben: Link
Szisztok!
Végre kész lettem a GU-50 SE sztereó végfokommal, íme a képek: A tetőt MARCIBÁCSI készítette! üdv
Nagyon szép lett.Gratulálok.Az előlapi felirtból ítélve te is olyan családban élhetsz ahol mindenki belepiszkál az elektromos dolgokba működés közben.Csövesnél ez nem a legjobb
Hát a búrahőmérséklet elérheti a 200fokot is.
Egyébként köszi a dicséretet
Sziasztok! Elkészült életem első erősítője!
![]() Hát nem lett valami a legjobb,ebbe a technikai hátterek vannak mert olyan helyen lakok ahol nem lehet elektronikai alkatrészeket kapni ezért futocsgálok be a várostól 30 km-re lévő helységbe. De sebaj megérte .most az előlappal szenvedek elég GAGYI lett de majd csinálok másikat. ![]() Hát nem tudom mennyire lett spagetti Design,de majd jövő héten betuszkolom egy dobozba és hogy valamit a hangjáról is írjak. mit ne mondjak elég szép. Csatoltam egy képet amibe több kép van. véleményeket várok. ha rosszakat kapok akkor inkább ki is dobom a kukába XD :yes: ha pedig jót akkor :nevetes2:
Elsőre nem rossz! az én első erölködőm 2020- assal készült és semmivel sem volt szebb ennél (ha dobozolod
a kábelgubancot rakd renbe )és az előlaphoz ajánlom a frontdesigner nevű programot (ingyenes- és jó!) Idézet: „...programot (ingyenes....” Ez mondjuk így nem igaz... (ha jól tudom)
Köszi a tippet kipróbálom
jövő héten majd teszek fel képeket. amugy egy 2.1 es rendszert csinálok és ez lenne az egyik csatorna a másik is 2030. mélynyomónak meg majd kitalálok valamit ^^@vicsys: mértne lenne igaz? a próbaverzió ingyenes
Ujraprogramoztam, beraktam a "High Current I/Os" -t is. Most is folyamatosan egnek, annyi a kulonbseg az elozo allapothoz kepest, hogy most az RX LED adatatvitelnel erosebben pislog az alap-fenyerohoz kepest ..Lehet a chip nem szazas
Isten ments,hogy a kukába dobd, főleg akkor ne ha szól, inkább fejlesztgesd egy kicsit, ezekből lehet ám tanulni sokat, én a helyedben pontosan úgy tennék ahogy kaqkk kolléga javasolta, rakd rendbe a kábelezést majd Front Designer, amugy jót nevettem amikor a képet néztem és megláttam a lol feliratot egy nyillal
, jó lesz az hidd el, csak így tovább!!!
Ém innen töltöttem le az oldalról és mindenféle bűvészkedés nélkül azonnal indult (lehet hogy próbaverzió?)Ahogy észrevettem ti itt nem tűritek
az illegális tartalmakat ,És ebben igazatok is van Ez is nagyban emeli az oldal értékét!
Íme egy pár kütyü amiket csináltam: Egy 2X150W-os végfok alatta egy másik végfok 2X120W (stk4241) Technics dobozban, 2 30cm-es orosz hangszóró dobozban darabja a hangszóró 20 kg (tönkretehetetlen), diszkós CD-im de csak az egyik van rajta, folyt. köv.
Ez egy jeges-vizes "klíma" nem az igazi de legalább nem unatkoztam, és mégegy végfok 2X60W-os valamilyen lm IC-vel
Még egy pár van diszkófények. Egy stroboszkóp, egy hat karú nem is tudom minek nevezzem de látványos (1200W-os vonalizzóval) és a legjobb egy ledes elemről működő "pásztázó". Mindössze 20cm és három színű leddel készült.
Heló
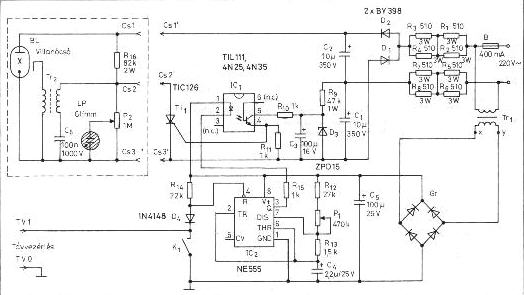
Egész szép munkák! A stroboszkóp meghajtó áramköréről mutatnál egy rajzot? (van ugyanijen csövem, de 300V-ról nem mindíg villan el, és nem is annyira hű de brutális a fénye) Adatlap szerint 600V kell neki.
Hali! Ez alapján készítettem tényleg nincs nagy fénye de egy 5x4-es helyiségben használtam ott egész jó volt. Ha kell belülről is lefényképezem.
Ja ez meg kimaradt gondolom sokan kitalálják hogy ez mi.
Kössz a bíztatást
@kaqkk: Énis csak próbaverziót találtam vagyis az ikonnál ottvan hogy frontdesigner 3.0 (DEMO) ami még nem is lenne gond csak nem lehet nyomtatni se menteni és még a vonalzó se valami pontos.Megmértem vonalzóval és ami ott van vonalzó az 40 % -kal nagyobb mint a valóságban. @Holubek:Tán füstgép?
Az én progim fd2 és pontos mm-re! előlap készítés vagy valami ilyen a téma címe ahol találtam.
mi alapján építetted meg? kérhetnék egy rajzot?
|
Bejelentkezés
Hirdetés |












.

(ha jól tudom)
jövő héten majd teszek fel képeket. amugy egy 2.1 es rendszert csinálok és ez lenne az egyik csatorna a másik is 2030. mélynyomónak meg majd kitalálok valamit ^^



















