Fórum témák
» Több friss téma |
Ha gyanús, akkor inkább forraszd ki a vizsgálathoz, vagy vedd ki a processzort a foglalatból. (A többi CMOS IC 15V-ig kaphat tápot)
Rendben, akkor élőbb kiveszem a processzort, és így figyelem az 5V-os stab IC- kimenetét.
Ha 6 voltból már 5 fölé megy, akkor cserés lesz.
Sikerult szereznem egy 12V 350mA-es tápot.
Kivettem a processzort és ráadtam a feszültséget a stab IC bemenetére, rendesen működik, 5V-ot mutat.
Elég ritkán megy tönkre... Tehát a Viper22 fő tápegység a halott. Mi van a sok zárlatosnak mutatkozó diódával?
Még nem jutottam el a diódák kiszedéséig.
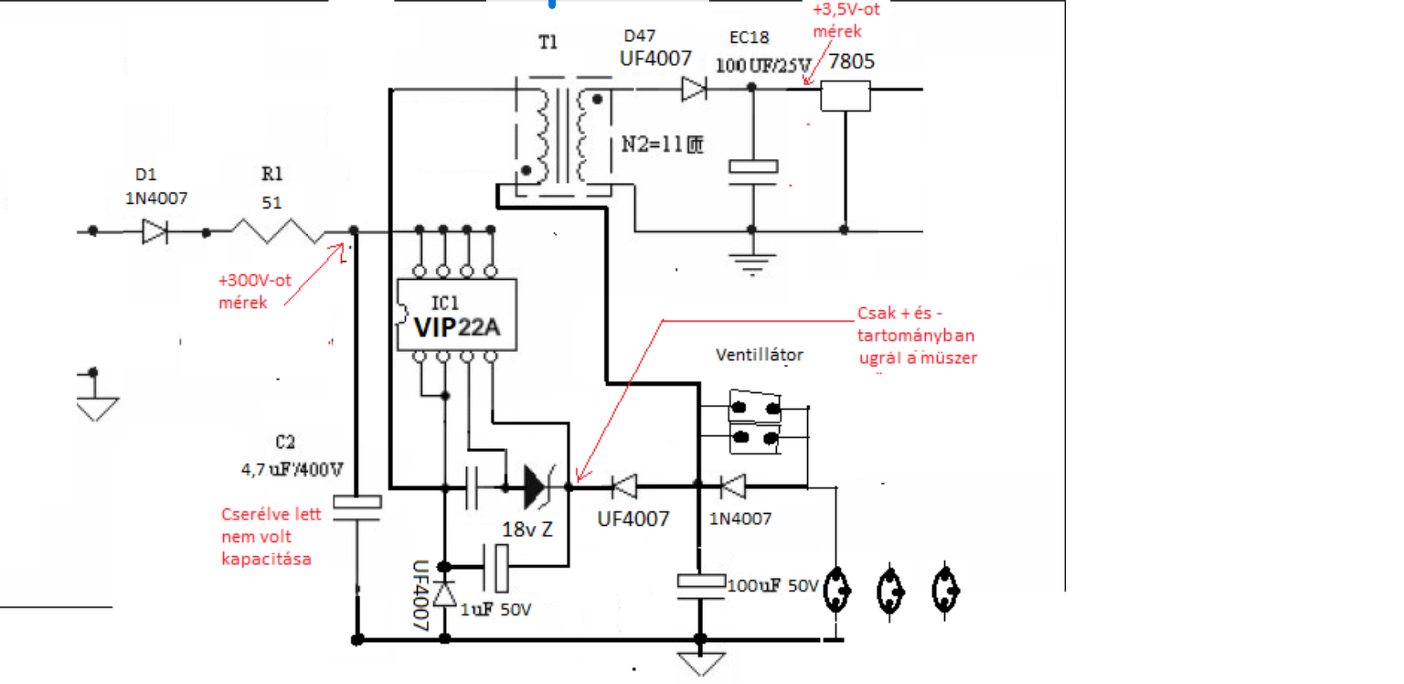
Előtte méregettem a fő tápon. A 4,7µF elektrolit kondin +300V van, ez volt kiszáradva! A többit a fotón látni. Esetleg az 1µF kondi is produkálhat ilyet, ami a Viper22 1-es és 4-es lábát köti össze?
Igen. 100µF alattiakat 2-3 évenként cserélni kell - minőségtől függően. A diódák áramkörön belül megbízhatóan nem mérhetők. (Együtemű egyenirányítás miatt a pár menetes tekercsen keresztül a terhelést méred.)
Sajnos semmi sikerélményem sincs, mert sorra forrasztom ki a hibásnak vélt diódákat, de kiforrasztva jónak mutatkoznak. Legalábbis ellenálás méréssel!
A képen látható, és zárlatot mutató diódákat, valamint jónak tűnő elkókat kiforrasztottam, de minden alkatrész hibátlannak tűnik. Az 1 µF-os még valamivel többet mutat, kb 1,3uF.
Megpróbáltam átrajzolni a tápegység részét.
Már írtam, hogy kiforrasztott alkatrészek nem mutatnak hibát, de az 1µF többet mutat a mérésnél. Vettem új kondit, és kicserélem. Esetleg a Viper22A adta meg magát? A hozzászólás módosítva: Nov 1, 2019
Szia!
Nem Horeca hanem Bartsher, de ugyanaz.
Szia!
Köszönöm szépen a kapcsolási rajzot, valóban hasonló!
Továbbra sem tudom a 18V-ot előcsalni a VIPER22A-ból!
Diódák kiforrasztva ellenálásmérővel mérve jók. A kis trafó szintén jó, nem szakadt. Kondenzátorok kiforrasztva jók, illetve az 1µF-os többet mutat 1,2uF.
A zenert nem simán multis dióda mérővel, hanem dc 25-30 voltról 1 kohm előtéttel, polaritáshelyesen kell megmérni.
A source és a Vdd között hány voltot mérsz? A diódák polaritását is nézd át, a panelen is úgy vannak-e, ahogy rajzoltad.
Egyenlőre visszaforrasztottam a megvizsgált elemeket, és kiforrasztottam az 1N 4007-es diódát.
Ez után bekaocsolva egyet csipogot, a relé halhatóan behúzott, és a ventillátor elindult. Valamint a panelen bekapcsolva vezérelhető a lap is. Műszerrel mérve megjelent a +18V is. De ez így nem jó mert a hálózatba csatlakozás után az -L- betű nem jelenik meg a kijelzőn, de bekapcsolva vezérelhető a lap, és működik a kijelző is! A tranzisztorok körül lehet valami gond?
Amikor a hálózatba dugjuk, egy videó alapján -L- ezt írja ki.
Majd a bekapcsoló gombot érintve bekapcsol, és villog a led. https://www.youtube.com/watch?v=Rt7Z-D4sxNg A hozzászólás módosítva: Nov 5, 2019
Egyenlőre visszaforrasztottam a megvizsgált elemeket, és kiforrasztottam az 1N 4007-es diódát, de az is jónak mutatkozik.
Ez után bekaocsolva egyet csipogot, a relé halhatóan behúzott, és a ventillátor elindult. Valamint a panelen bekapcsolva vezérelhető a lap is. Műszerrel mérve megjelent a +18V is. De ez így nem jó mert a hálózatba csatlakozás után az -L- betű nem jelenik meg a kijelzőn, de bekapcsolva vezérelhető a lap, és működik a kijelző is! A tranzisztorok körül lehet valami gond? Amikor a hálózatba dugjuk, egy videó alapján -L- ezt írja ki. Majd a bekapcsoló gombot érintve bekapcsol, és villog a led. https://www.youtube.com/watch?v=Rt7Z-D4sxNg
Szia!
A vezérlő panel kapcsolási rajzát is feltudnád tenni, mert igazából a kapcsolásirajz segített a legtöbbet, de még mindig a készenléti állapot kijelzése nem oldódott meg. Alaphelyzetben sötét a vezérlő panel! Hiányzik az " -L-" karakter kijelzése. Köszi. A hozzászólás módosítva: Nov 13, 2019
Valaki tudna abban segíteni, hogy a hélózatba csatlakozotatott indukciós lap, miért nem jelzi a készenléti állapotot.
A vezérlőpanel teljesen sötét, de megérintve a bekapcsoló gombot, elindul a lap egy 5-ös szám kijelzésével. Melyik láb kimenete felel a készenléti állapot kijelzésért a 10-eres szalagkábelen, vagy az itt lévő icék egyike hibás? Előre is köszönöm! Idézet: „miért nem jelzi a készenléti állapotot. A vezérlőpanel teljesen sötét, de megérintve a bekapcsoló gombot,...” A megfogalmazásod pontosan fedi az energiatakarékos működésmódot. ![]() Ha nem használja senki, minek világítson?
Sziasztok, Zanussi ZEM6440FBA (4 zónás, Electrolux vezérlő panellel) induláskor próbál velem kommunikálni; táp ráadásakor kijelző full felvillan, majd 3 81>72 üzenetet ír, kialszik és nem reagál semmire. Mit akarhat mondani?
Javaslom a használati utasítás 41.-ik oldalán a "Bridge" funkció áttanulmányozását.
Sziasztok! SENCOR SCP 5404GY két zónás indukciós főzőlap egyik zónája elindul majd kb. 2-3 perc mulva E4 hibakódot jelez. A gyártó szerint ez a hibakód azt jelenti , hogy vagy alacsony vagy magas a hálózati feszültség.A másik zóna hibátlanul működik. Esetleg belső érintkezési hibára, vagy valami komolyabbra kell gondolni? Segítségeteket előre is köszönöm!
Szia!
KB ebben a sorrendben . gyakori az elektronikai hiba ---mert ez is csak kinai.....
Sziasztok!
Szétkaptam egy indukciós főzőlapot, hőérzékelőnél ami az üveg főzőlaphoz tapad, jó ha pc processzorhoz használt hővezető pasztát használok összeszerelésnél?
Megcsináltam vele jó lesz ez úgy látom.
|
Bejelentkezés
Hirdetés |























