Fórum témák
» Több friss téma |
Fórum » NYÁK terv ellenőrzése
Lay-t nem tudok adni csak lay6-ot, ez se biztos hogy jó, mert csak gyorsan össze lett csapva szemléltetésnek..
Köszi, hát azért látszódik hogy nem az első nyákterved. Én az enyémmel egy félnapot elbíbelődtem, mire a kapcsolási rajz alapján egy ilyet összehoztam
Most megpróbálom csinosítani a művemet, hátha sikerül valamennyire. A 9-lábat, nem kell bekötni, maradhat szabadon?
Az első csőnél a 9 láb, valami rács az is.
Mi a cső típusa? Mert az sehol nincs feltüntetve..
Ahogy nézem 9 test 4-5 fűtés, fűtés kell a másik csőnek is! Ami nincs a kapcsoláson!
A másik cső, GU50 a 4-8-as a fűtése, csak nem akartam neki a kapcsoláson "nyákon" külön kivezetést, hanem a cső foglalatára viszem a fűtést. Nem lesz nyákba ültetve a foglalat. Vagy jobb ha a fűtéscsatlakozást is a nyáklapra teszem?
A hozzászólás módosítva: Nov 10, 2019
Sziasztok!
Ellenörzésre bocsájtom moriczka rajzomat. Feladata, a node vezérli a 9 Fet-et amik LED szallagot kapcsolnak (9-13 centi) Betáp 12V.. Előre is köszönöm! A hozzászólás módosítva: Nov 16, 2019
Szia!
Íme egy "jó" példa arra hogyan NE tervezzünk nyákot Köszönjük szépen!Ilyen kevés alkatrésznél is ilyen gány munkát csinál ez az autoroute.. Ott van a táp rész, ott vajon milyen észjárás szerint kell top oldali vezetékezés? Mindenki 1 oldalasra tervezné kivéve a gép..Aztán megnézném a 9 ledszalag ha egyszerre menne az a fél ampert elbíró vezeték mennyi idő alatt menne át füstgépbe. Aztán mi van ha a fet megadja magát? Átmegy makkászba és visz mindent, mivel spóroltál fetenként egy gate bemeneti 100 ohmos ellenálláson.. Mind a 2 verzióra, mármint gate ellenállással és anélkül is mutatok egy nem gépi megoldást 1 oldalra..
Végre csináltam valami jót is!!!
Egy jó elrettentő példát! ![]() És hogy kapásból 2in1 gépet csináltam, mert hogy a fény mellett még füst effektet is tud csinálni ( valószínűleg) Viccet felre téve dehogy spórolni akartam ... mostmár tudom hogy az is kell oda. Vastagítok a vezetősávokon és utánna folyt.köv.
Hát... nem tudom közelebb kerültem e az igazsághoz... de az biztos hogy az autoroute-t most kihagytam az életemből.
A plussz ellenállások bekerültek, továbbá a Node-nál nem kötögettem össze az összes GND lábat, elég neki egy ( ha jol tippelem node-n belül ugyis össze van kötve ![]() A tápvonalakat megvastagitottam. Az elrendezésen nem változtattam, igy viszont a GND tápvonal felkerült TOP oldalra.... remélem ez azért egy kisebb bocsánatos bűn az előző katyvaszhoz képest. szerk: az elrendezésen azért nem változtattam mert jelen esetben a dobozhoz készül a NYÁK.... A hozzászólás módosítva: Nov 17, 2019
Na ez már azért 100X jobb..
Hello! Inkább csak 99, mert a terhelt sor végére nem tesszük a GND-t.. Meg egy vezetősávért kétoldalas nyák?
Köszönöm... Probalkozom.... de szemre nekem is jobban tetszik. Mint az az autoroute-os katyvasz.
Köszönöm a segítséget... hamarosan jövök a következővel. Remélem ott ezeket a hibákat már nem fogom megint elkövetni!
Nemtudom számít e de FETenként 9 centis ledszallagot fog kapcsolni. Ez a "hibán" nem változtad amit irtál, de talán csökkenti a jelentőségét.
Ez is egy olyan dolog amire akkor figyelni fogok...
A c1 bal lábáról vidd a nodenek a testet.
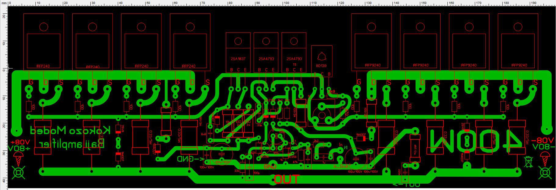
Sziasztok!
Ha valaki nagyon unatkozna, ránézne hogy minden ok e ezzel? Pár dolog módosítva lett: Több tranyó, minden (nagyobb) tranyó a hűtőbordán, a 2 nyugalmi áram beállító dióda helyett tranzisztoros lett a nagyobb áram miatt. Full nyákelrendezés átalakítás. Bármilyen hiba, legyen az nyák vagy elvi, szívesen venném.
Szia!
Szerintem a karikával jelzett részeket át kellene nézni, a 80V nedvesebb környezetben már érdekes dolgokat tud művelni
Szia!
Köszönöm szépen,ezeket javítottam!
D7 180 fok, C1 nem elektrolit.
Ha már úgy gondolod, hogy minden javítva van, egy újabb képet megoszthatnál velünk.
Köszi az eddigieket itt az új pack.
A kondenzátor gyártók különböző lábtávolsággal és külső mérettel készítik a hasonló feszültségtűrésű és kapacitású kondenzátorokat. Ha a beültetésnél szeretnénk, hogy minden elférjen a számára kijelölt helyen, a tervezésnél már illik plusz helyet biztosítani úgy az elektrolit, mint a fóliakondenzátorok részére, tehát ne egymáshoz szorítva elhelyezni őket, valamint ha biztosra akarunk menni az eggyel nagyobb feszültségtűrésre méretezünk, a nem megfelelő lábtávolságot egy plusz forrszem beiktatásával javíthatjuk.
Ha már megvannak az alkatrészek és nem utólag rendeljük, a felül írottak nem mérvadóak, viszont ha romlik valamelyik alkatrész és cserére szorul, általában jól jön egy kis plusz hely(kritikus C3 C4). <-TUO jobbra BD139 köré az üres területre plusz forrszem párokat, ha nem jön be a tranzisztoros megoldás, még mindig ott az eredeti és akkor van hova forrasztani.
Minden elko +1 méret
diódák helye kialakítva. c3 gyárilag 25V-os c4 kerámia. Új kép.
Üdv! Ha valakinek van kedve/ideje ránézhetne erre a tervre. Köszönöm!
Szia!
Gomb GND nincs bekötve sehová. A 12 Órának 2 ellenállása van. Meg egy kérdés. A programot Te írtad, vagy kaptad hozzá? Mert ha Te írtad, akkor nagyban le lehetne egyszerűsíteni a nyákot azzal, hogy pl a bal oldali csatlakozó ne a jobb oldalra középre csatlakozzon. Akkor nem lenne ennyi kereszteződés, és a bal oldali szabadon hagyott lábakat egyszerűbb lenne használni mint a túloldaliakat. A hozzászólás módosítva: Jan 3, 2020
A biztosíték lábánál alkalmazott megoldás eltöri a fúrót, ezért ilyet nem kérhetsz a gyártótól. Ha rést akarsz, akkor oda marást kell kérni.
A biztosíték lába egyébként nem ilyen, ahhoz egy 1,5 mm-es furat éppen ideális. Erre a kupakos egységre gondolok.
Mutatom, hogy mire gondolok.. A vonalvezetés nem szép, de nem is az volt a cél, csak az hogy én hogy csinálnám.
|
Bejelentkezés
Hirdetés |






Köszönjük szépen!




















