Fórum témák
» Több friss téma |
Mielőtt kérdezel, a következő két dolgot ellenőrizd!
I. A helyes tápfeszültségek megléte.
II. A kimeneten van-e egyenfeszültség.
Élesztés.
Valóban nem újdonság.
Az élesztéstől nagyon messze vagyok, még csak próbálom kiismerni magam a panelon, és dobálom ki az elhullott alkatrészeket. A BD249 pótlásával bajban leszek (beszerezhetőség, eredetiség, stb.) , a kiváltásán gondolkodom. Ehhez javaslatokat szívesen fogadok. De a többi kérdést már tényleg a topikjában teszem fel.
A legjobb választás az NJW21193/94 lenne, de az még az 5200-nál is drágább, de a legmasszívabb tranzisztor ahhoz a panelhez.
Szerintem nem kell ágyúval verébre, csak lehetőleg ne a BD249 legyen. Nézd meg az adatlapját, 100V-on alig több mint 100mA áramot bír. 50V-on 1A-t. Az 5200 a háromszorosát ezeken a feszültségeken, pedig csak 20%-al nagyobb teljesítményű. A 21194 (mert a 21193 most nem kell) árából kijön a dupla 5200. Akkor pedig a hőátadó felület kétszer akkora, ami lehetővé teszi a hővezető gumi alkalmazását is. A hővezető gumi rosszabb a vékony csillámnál, de nem kell zsírozni, illetve kissé egyenetlenebb felületen is használható. Na meg nem ragad rá a szemét.
Akkor valószínű TIP35C lesz az utód.
Köszönöm mindenki válaszát!
A BD249 szerintem is a legrosszabb választás. Nagyon gyenge darab. Ebben teljesen egyetértünk. Én nem használok a csillámon kívül más alátétet. Szerintem jobb megoldani, hogy sík és tiszta legyen a felület, minthogy több végtranzisztort alkalmazzunk. Mondjuk a legjobb az, ha semmilyen alátét sincs...
Mekkora feszültségről jár ez a Quad? A TIP35C gyakorlatilag hasonló teherbírású mint a BD249C. Alacsony feszültségen jól terhelhetőek, de 30V felett nagyon beleszól a másodfajú letörés. Régebben több Quadot csináltunk, de sok meg is halt. Majd kaptam valami ipari tápból bontott 2N3773 tranzisztorokat. Ami evvel készült, még mindig megy.
Itt van néhány tranzisztor biztonságos működési tartománya.
Szia!
Sikerült tranzisztort vennem. Összeépítettem és működik. Sikerült beállítani a munkapontot. Annyi különbség van a két oldal között , hogy a javított oldal picivel hamarabb melegszik fel, mint a másik. de utána full egyforma a hőmérsékletük! Köszönöm a segítséget!!!
Sziasztok!
Van egy Peavey GPS 2600-as erősítő javításra. Az egyik oldal elszállt, a hibás alkatrészek cseréje megtörtént. Áram alá helyezve működik is szépen, viszont melegszik az oldal már kis hangerőn is. Van egy poti, amely a BIAS feszültséget állítja elő. A jó oldalnál a GND és a Q105 bázispontja között 0,490V-ot mértem. Erre állítottam a másik oldalon is az értéket. De sajnos csak kisebb javulást hozott. Van ötletetek mit kellene beállítani? Köszönöm!
Ne ott mérj! Ne köss hangszórót, se műterhelést a kimenetre, és mérj feszültséget valamelyik 0,33ohmos emitter ellenálláson. Ugyanazt állítsd be a javított oldalon, mint amit a jó oldalon mérsz. Azután hagyd bekapcsolva, vezérlés nélkül 10-15 percig, és újra hasonlítsd össze a két értéket, és ha kell, korrigáld.
A tápfeszültség 2x50V DC.
Az új tranzisztoroknál fontos szempont lesz a beszerezhetőség és az ár (BD249 elfelejtve), valamint a tokozás. A 2N3773-at én is használom, de itt nem tudom beszerelni, sajna a borda nem teszi lehetővé. Maradnom kell a jelenlegi tokozásnál.
Világos, a TO3 tokos 2N3773 csak példa volt a tranzisztorok biztonságos működési tartományára (SOA). Ha a korábban feltett adatlap részleteket megnézed, ott látható a görbéken, hogy bár mind a négy tranzisztor hasonló teljesítményű (125-150W), a BD249 és a TIP35 csak 30V alatt tudja a maximális disszipációját, 100V-on csak 10W-ot tudnak. Az 5200 50V-ig 150W, 100V-on 40W-ot tud disszipálni. A 2N3773 egészen 100V-ig tudja a 150W-ot. Az mcc által ajánlott NJW21194 is ugyanilyen kegyetlen tranzisztor.
Első körben kérdéses, hogy miért kell ilyen nagyon félteni a tranzisztorokat, hiszen ideális esetben 1 pár BD249 is jó lenne 8 Ohmos ellenálláshoz 2X50V-ra. Szándékosan ellenállást írtam, mert azok tudják az Ohm törvényt. Egy hangsugárzó elég összetett dolog, néha hatalmas impedancia változások, és fázistolások vannak az átvitelben. De ez másik téma. A Hestore kínál 2SC5200-at.
Igen, néztem az ábrákat, és elgondolkodtatott a végtranzisztorok ügyében.
Ma már nagyon fáradt vagyok, de holnap átrágom még egyszer, melyik lenne a legjobb választás figyelembe véve a tulajdonosa pénztárcáját is. Ugyanis, ha már ezen a panelen cserélem a végeket, akkor illene, a másik (még működő) csatorna végtranzisztorait is cserélni, hogy egyforma legyen a két oldal.
Azt a panelt ne ragozd túl, Vaterán sokszor van eredeti Texas 49C, régen egy pár vitte a nem extrém impedanciamenetű nyolc Ohmos dobozokat.
Szia!
Pontosítsunk, mit értesz "Texas 49C" alatt? TIP49C-t? (Jelen problémáimmal áttelepültem a QUAD-os topikba). Köszönöm! A hozzászólás módosítva: Nov 12, 2019
Szia!
1,08V-ot mértem. Beállítottam a másik oldalon is! Pöpec!!!! ![]() Köszönöm Szépen!!!!
Annyit nem mérhettél egy 0,33 Ohmos ellenálláson.
Az tényleg sok. Inkább 10mV környékén kéne legyen.
Bocsánat!
1,1mV. Ez van mind a két oldalon. Ez jó lehet?
200mV-os méréshatárban az 1.1mV az mérési hibának számít nálam. Milyen méréshatárban mértél?
Akárhogy változtattam méréshatárt (két félét lehet) 1mV-ot mértem.
Viszont ha bekapcsoltam a REL gombot és így mértem, akkor 7,12mV-ot mértem mindkét oldalon.
Sziasztok!
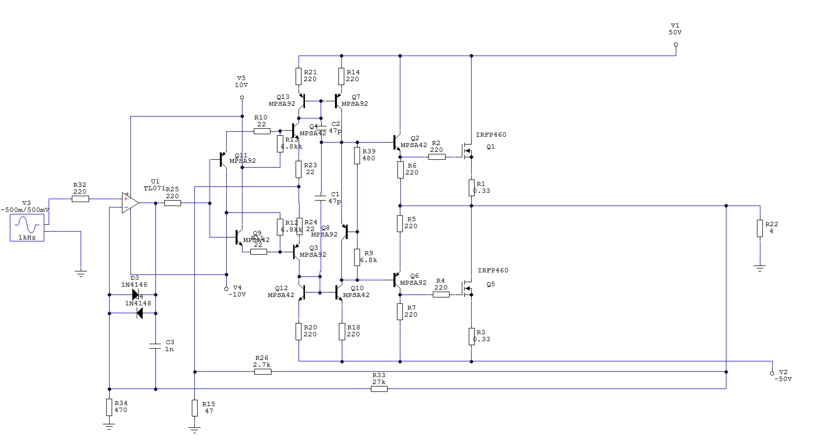
Van ez a kommersz nfet végfok. Nem kimondottan érdeklődtem felőle, de gyanúsan nem tetszett valamiért. 2X50V-ról 60% kivezérlésen nem annyira rossz. Viszont jobban meghajtva, nagyon csúnyán klippel. Két dolog miatt teszi ezt. Egyik, hogy a bemeneti opa túl akarja szabályozni a torzulást, amit kis korrekcióval meg lehet oldani, Az opa kimenetén látszik az igyekezet. De ez csak az egyik probléma. A nagyobb, hogy a negatív félperiódus borzalmas. Folytatom.
Mivel a negatív oldali fet meghajtója kétszeresen is elfogyasztja az UGS feszültséget, hatalmas feszültség marad bent az erősítőben.
Viszont egy kis módosítás megoldja a problémát. A tranzisztor bázis és emitter feszültségét ugyan olyan arányban megfogjuk a GND felé, így marad rajta még tartalék. A klippelés is szebb most már.
Szerintem nem az OPA-val van a gond, az szegény nagyon szeretne korrigálni. Azért szalad túl, mert az utána következő fokozatok nem tudják megcsinálni a korrekciót. Leszaturálnak, és az opamp korrekciója nem jut el a kimenetra. Gyanúm szerint a Q6-Q5 duó az ok.
Mivel nem otthoni hifinek képzeltem el, így még további tunningot kapott. A meghajtó rész emelt tápfeszültségről jár, de csalósan csak egy pár fet kap nyugalmi áramot, és viszonylag nagy source ellenállást. Így egy kis hőmérséklet változás nem okoz akkora galibát, mint simán párhuzamos fetekkel. A maradék 3 pár fet csak 0,1 Ohm-os source ellenálláson keresztül csatlakozik a rendszerhez, viszont alaphelyzetben zárva vannak. Ez azt eredményezi, hogy egészen jól kivezérelhető lehet a végfok, a nyugalmi áram pedig viszonylag stabil.
A bemeneti műveleti erősítő kimeneti osztójának arányával lehet a torzítást változtatni. Kevésbé leosztott opa kimeneti jellel kisebb torzítást, de túlvezérelve kemény klippelést kapunk. Nagyobb leosztásnál magasabb torzítást, de lágyabb klippelést. Basszusgitár, vagy szub láda melegebb teltebb hangot kap tőle.
Természetesen ez a kapcsolás nincs megépítve. Az eredeti kapcsolás talán igen, de jelen rajzok csak szimulációk.
Gyorsan meglett az oka.
Kicsit módosítom az írottakat. Nem ez a rajz kering a neten, hanem egy differenciálerősítós verzió. Abban sem opa, sem áramtükrös szimmetrikus izé nincs. De ez a kvázikomplementer megoldás ugyan az. Végül is ez a részlet ejtett gondolkodóba. |
Bejelentkezés
Hirdetés |




























