Fórum témák
» Több friss téma |
Mielőtt kérdezel, a következő két dolgot ellenőrizd!
I. A helyes tápfeszültségek megléte.
II. A kimeneten van-e egyenfeszültség.
Élesztés.
Idézet: „sem áramtükrös szimmetrikus izé nincs” Nekem pontosan ilyen a végfokom meghajtása. Igaz kicsit még kifinomultabb/elbonyolítottabb. Csak bipoláris a vége.
Ez nagyon nagy trükk, mint általában a "trükkjeid".
Csak érdekességként... a NAD mérnöke is "agyalt" ugyanezen a problémán, hogy hogyan lehetne a kvázi komplementer végfokot táptól-tápig kivezérelni és erre a bonyolult, de felejthető megoldásra jutott. (Én meg semmi használhatóra.)
Béla mit akarsz még?
Épp elég megoldásod használható így is.
Természetesen nem a legjobb, mert erősen csökkenti a nyílt hurkú erősítést. Csak nagyon lassú az agyam. Annyira, hogy nem is tudtam mit szóljak a nyákodhoz.
Még egy gondolat: Csak a vége érdekes most is, a többit lehagytam. A hozzászólás módosítva: Nov 15, 2019
Tudom hogy ennyi erővel a kocsmát is látogathatnám, de ez mozgott a fejemben.
A NAD is ezt találta ki, csak az alsó FET meghajtó tranzisztorának erősítését rontotta el (és még néhány dolgot) , mert azt egységnyire kell választani szerintem is (ami nálad R5, R7).
Na még egy földelt kimenetű. Utána megyek melóba.
Ez is azt igazolja, hogy nincs (vagy csak nagyon kevés) új a nap alatt.
Fisher hűtőborda, a két oldal össze van forgatva, és az így kialakuló alagúton egy 120mm-es ventilátor fújja a levegőt...
Nagyon formában vagy újabban... ez is tetszik.
A Te aktivitásodhoz képest azért sehol nem vagyok. Hogy mennyi az értelme azt nem tudom, de amolyan fióktakarító projektnek elmegy. A NAD-tól le kell koppintani, hogy alacsony impedanciával hajtja, és akkor még jó is lehet.
Energia meg hol van, hol nincs. Most mintha kicsit több lenne.
Már egy hete nem csináltam semmi érdemlegeset... az energia (kedv, hangulat?) nálam is így működik és szerintem mindenkinél (is).
El is mentettem a fiókba ezt a két utóbbi ötletedet. Elküldöm a NAD-ot - ne kelljen annyit rajzolni - majd nézd meg, ha gondolod.
Sziasztok.
Matrix str 200 erősítőt javítok. A végfok gerjed, viszont szól, csak nagyon gyengén. Mintha nem lenne nyugalmi áram állítva... nincs drain, vagy source ellenállás. Nincs nyugalmit beállító poti. A gate, és a source között lévő 100p kondik érték csökkentek kb 40p-t mérek. A kimeneten a gerjedés 1,7MHz... Ha a kondikat kicserélem mindkét oldalon 100pF ra, akkor a gerjedés frekvenciája ugyan csökken, de az amplitója nő. A kimeneti zobel tag 2,2 ohm itt kb 10 ohm ra nyúlt. A kimeneti dc fesz kb 200 -500mV között változik. A jó oldalon minden rendben levőnek látszik, erősít is ahogy kell. Annyit még hozzáteszek, hogy ha semmilyen gate-source kondi nincs, a hibás oldalon, a kimeneti dc fesz 50mV körül van, de ugyan úgy alig erősít Valami ötlet? A feteket 2-2db BUZ901D-BUZ906D kivettem mérve jónak tűnnek .. a meghajtó tranzisztorokat MJE 340-350 cseréltem, mert az egyik 350 hfe értéke 2! volt.. Majd mivel nem változott a helyzet, minden felvezetőt ( amit beforrasztott helyén tudtam mérni) kivettem megmértem, de nem találtam hibát. Elektrolit kondik mérve, de azok is jók. Itt tartok. A jó oldal nem tükör szimmetrikus, ráadásul nem is értékelhetően van jelölve. Kapcsolási rajz nincs..
Sziasztok!
Valószínűleg nekem is valami gerjedős problémám lesz a cimborám fiának az erősítőjével. JVC RX-555BK. Bár nem próbáltam még hangszóróval, de (60W-os izzó előtéttel) normálisan indul --felvillanás után parázsfény--. Egyik kimeneten DC- 0,01V AC- 2,7V Másik kimeneten DC- 0,05V AC- 5,5V Ezek után gondolom rá merhetek kötni hangdobozt (4,7ohm/5W) ellenálláson keresztül (így szoktam). Csakhogy eddig vagy végtranzisztorhalálos, vagy vég IC döglött volt amit javítanom kellett. Jól gondolom, hogy munkapont beállításra lenne szükség ??? Az első képen pirossal bekarikázott potikra gondoltam.... A táp kondikon +46,3 és -46,1V -ot mértem. A hozzászólás módosítva: Nov 16, 2019
Bocsánat ... Matrix STR 1200.. nem 200
Ha a zobel tag 2,2 ohmos ellenállását berakom, akkor mar túláramot vesz fel.. melegszik a végfok, illetve a 2,2 ohm. Gondolom a gerjedés miatt. A 100W-os soros izzó a vedelemben félfénnyel világít. A hozzászólás módosítva: Nov 16, 2019
Szia! A C21-et mérd meg! A C14 és C22 is kerámiának néz ki, azoknak is elmászhatott az értéke.
Régebben nem foglalkoztam laterális fetekkel, de mostanában egyre többet. Az ilyen source ellenállás nélküli topológia nagyon egyszerű, meg jó is. Viszont amire érzékeny, az a P és N csatornás fetek alkotta frekiátvitelre. Pontosabban a fet CGS és CGD kapacitás valamint a gate ellenállás alkotta aluláteresztő töréspontjára. Ez természetesen a P és N csatornás fetek esetében nem lenne egyforma, ezért az n csatornásat le kell rontani a P csatornás szintjére. ha ez a töréspont elmászik, hajlamos gerjedni. A gate ellenállásokat, meg az N csatornás fetek kis kompenzáló kondijaikat céloznám meg először.
Hello, segitséget szeretnék kérni, én kb 10 éve nem épitetem semmi nagyot, inkább projectekel foglalkoztam (meg szervezni a tervezést, legyártást, tesztelést) van néhány db IXFN80N50-"N-chn MOS FET Max. Vds: 500 V Power Rating 25'C: 780W Housing: SOT227B Max. Id (25'C): 80A" és IXFN44N80 - " N-chn MOS FET Max. Vds: 800 V Power Rating 25'C: 700W Housing: SOT227B Max. Id (25'C): 44A" szeretnék audió gondolkodni olyan mint SE A osztály, vagy csö valamilyen ecc és az ixfn .
De azt is tudom hogy nem biztos hogy a fetek jok lesznek itt, mert kapcsolásra voltak tervezre, és ott nem a zaj nem számit anyira. Köszönök szépen minden gondolatot
Most nekem is szükségem lenne a laterális fetes rutinodra. Van ez az izé. Szellemes módon a hűtőtönkön keresztül kapja a testet, hűtőtönk pedig a dobozon keresztül a bemenettől. Ez azért érdekes, mert a csavarok meg voltak lazulva és lehet begerjedt, emiatt szállt el. De az is lehet, hogy túlhajtották és attól. Elég rendesen kitakarítottam és visszarajzoltam, de gyanús a kimeneti DC szint.
Nem egyszerű letépni a feteket a szigetelő alátétről (rendesen rásültek), de kénytelen voltam kibányászni Q12, Q13-at. A kimenetnek most lebegnie kéne, de kiül pozitív tápra. Ha leterhelem 1k-val még van rajta 20VDC (a táp most +/-34V), ha 4.7R-el akkor közel 0V lesz, de folyik a felső feteken 20/30/50 mA. Ehhez kellene a rutinod. Az adatlap szerint max. -0.15V a nyitófeszültség -10V Uds-nél. Meg szeretném úszni, hogy feleslegesen letépjem őket és megmérjem (inkább gépelek egy csomót). A felesleges cserét sem szeretném elkövetni. Szerinted kukák, vagy sem? Ui: R23 is megpörkölődött, tehát gyanús, hogy nem élték túl. A hozzászólás módosítva: Nov 17, 2019
Üdv.
Megmértem mind a három kondenzátort, az C21 100p, a C14 100p, a C22 47p.. két műszerrel is mértem minden rendben lévőnek látszik. Ha a zobel tag 2,2 ohm-os 2W ellenállását visszarakom, akkor melegszik a végfok rendesen. Amit most mértem még. Az egyik fetpárnak a gate ellenállása előtt -0,65V van földhöz képest, míg a másik pár fet gate ellenállása előtt +0,25V van. Ez, a másik jó oldalon is kb így van csak a + oldali vezérlés értéke +0,12V. Merre induljak el?
Következő lehetőség, a kritikus értéknél kisebb a csatorna erősítése. Ehhez fel kell ismerned a visszacsatoló kört, vagy visszarajzolod a kapcsolást és rámutatunk.
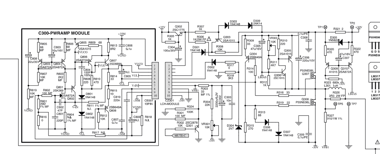
Mellékelek egy vélhetően hasonló kapcsolást, ahol jelöltem az érintett alkatrészeket. A példában szereplő 22k zárlat, vagy jóval kisebb érték, illetve az 1k illetve 100 µF körben szakadás, vagy jóval nagyobb reaktancia tudja az általad észlelt hibát generálni.
Szia! Esik feszültség a hat 1k-s gate előtét bármelyikén?
A pozitív táphoz képest 0V van a Gate-eken. Kicsit furcsállom, hogy nem zárnak le Ugs=0V-on, illetve, hogy ekkora lenne a szivárgóáramuk (ami nyilván kizárt).
Ahogy leírtam a szivárgóáram kifejezést rá is jöttem, hogy de béna vagyok, hát ott a másik csatorna ami jó. Letekerem a nyugalmi áramot oszt tudni fogok mindent. Köszi! A hozzászólás módosítva: Nov 17, 2019
Mindenképpen az erősítő visszarajzolása lesz a megoldás... Talán valamelyik este nekiugrok, és remélem tisztábban fogjuk látni mi a gond.
Gondoltam, csak nem írtam, a kimenetet a pozitív táptól eltérítve végezném mérést.
Eléggé későn írok, de itt is zajlik az élet keleten. Na viccet félre téve az a helyzet, hogy a laterális fetek egy átmenti izék. Átmeneti a kapcsoló fetek, és a "V" fetek között. A "V" fetek azok kiürítéses fetek, tehát inkább a "J" fetekhez hasonló a karakterisztikájuk. A lényeg, hogy előfordulhat, hogy a nulla áramhoz negatív ( P csatornásnál pozitív) gate feszültség kell. Tulajdonképpen 100 mA nyugalmi áramra vannak optimalizálva, a többi nem számít. A viszonylag lapos meredekség miatt át tud nyúlni az ellentétes polaritásra az UGS null vagy hogy a fenébe is híjják izé. Tehát nem garantált, hogy nulla voltos UGS feszültség hatására le fognak zárni. Zsír új eredeti Hitachi fet esetében is előfordult ez, én meg reklamáltam miatta. Nem nekem volt igazam.
Az eddig nálam megfordult fetek közül mind lezárt 0,5V ellentétes feszültségre. Egy-egy ceruza elemről adj a gate elektródokra ellentétes 1.5V-ot. Ha ennek ellenére sem zárnak le, akkor már lehet belső degeneráció. A rásülés normális, mert nincs másodfajú letörés, így lehet őket izzasztani bármekkora feszültségen. Amúgy tényleg nehezen halnak meg. Előtte megolvad rajtuk az ón réteg is (TO3 tok esetében). A hozzászólás módosítva: Nov 17, 2019
Hülyeséget írtam, a rásülés nem normális. Arra gondoltam, hogy bipoláris tranzisztorok hamarabb szakadásba vagy zárlatba mennek, mielőtt még rásülnek a szigetelő alátétre.
Ha az R9 elégése kibillentette pozitív irányba a meghajtó fokozat kimenetét, akkor Q12 elkezdett vezetni. 4 Ohmos hangszóró esetén a 10A körüli drain áram három felé oszlik, és 3,5A körül 4V UGS feszültség van ezeken a feteken. Ekkor pedig az R23 0,72W-ot disszipálhatna csak. Kemény zárlatnál (talán leégett a hangszóró is) folyhatna akkora áram a Q12 csak akkor nyírhatja ki az R23-at, ha a Q14,16,18 vagy GS zárlatos, vagy szakadt. Az előbbi valószínűbb. Bár a belső gate supressor dióda 1W-ot kibír (mértem), lehet hogy 200 fok felett az is kevésbé terhelhető.
Talán én is rosszul fogalmaztam, nem is rásülve vannak, hanem inkább ráragadva. Ezek valami furcsa, barna, nem gumiszerű, nálunk ismeretlen szigetelő alátétek (látszik a fényképen) amikhez szerintem a nyomóerőtől hozzáragadnak a tranzisztorok és elég nehéz letépni őket.
Sokat segítettél, de nem akartam addig válaszolni amíg tisztességesen és kellő óvatossággal át nem mértem mindent. Úgy van ahogy mondtad, a "P" csatornás FET-ek közül a "leggyengébb" +2V-nál zárt le teljesen, egyébként semmi bajuk. Egyedül a Q13-as meghajtó lett zárlatos valami miatt, az összes többi végfet túlélte. Ezt most megrendelem és remélhetőleg működni fog a végfok. Köszönöm a segítséged! És ha már úgyis rendelnem kell a HQ-tól, hátha beleesik a dobozba a 16db 2200µF-os SAMWHA pufferkondi a "földelt budget" projekthez... A hozzászólás módosítva: Nov 18, 2019
|
Bejelentkezés
Hirdetés |











Majd mivel nem változott a helyzet, minden felvezetőt ( amit beforrasztott helyén tudtam mérni) kivettem megmértem, de nem találtam hibát. Elektrolit kondik mérve, de azok is jók. Itt tartok. A jó oldal nem tükör szimmetrikus, ráadásul nem is értékelhetően van jelölve. Kapcsolási rajz nincs.. 








