Fórum témák
» Több friss téma |
Fórum » Labortápegység készítése
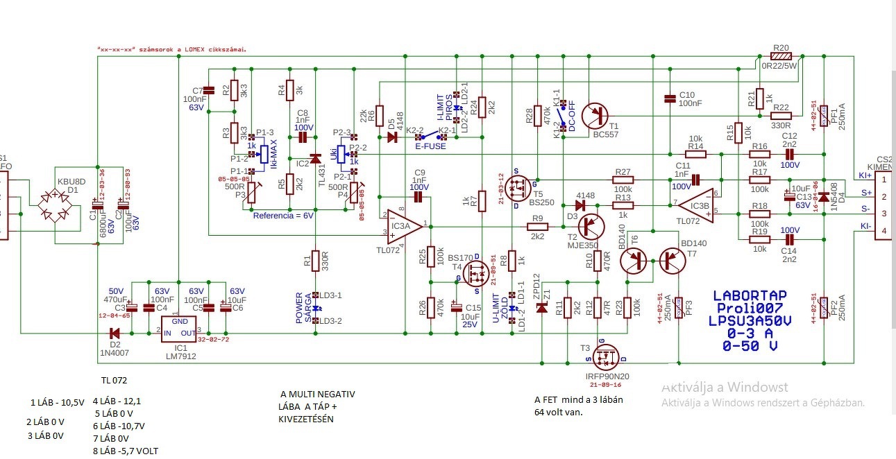
Mivel kevés látnok jár ide, és a jelzett linken sem adtál meg semmilyen konkrét információt így nem lesz egyszerű a válasz sem, sőt. A 22,5V AC-ból csak kétszerezve lenne 63,5V DC amit nem gondolom hogy elkövettél, ezért az lett volna a minimum, hogy teszel fel egy rajzot értékekkel, hogy a rajz mely pontján mit mértél.
Csak a reakciókból sejthető hogy LPSU-ról van szó, annál alapvető gond az alul méretezés. Előveszed a FET adatlapját, és megnézed hogy kb. 80 fokos réteghőmérséklet mellett mekkora disszipációra képes, és bőven ez alá méretezed a tokon maximálisan kialakuló disszipációt. Szóval ha nem akarod folyton a fetet cserélgetni akkor vagy beteszel 2-3db-ot párhuzamosan, vagy olvadó jégben tartod a félvezetőt, vagy kisebb maximális disszipációra méretezel.
Nemsoká teszek fel mérési pontokról némi infót.
sajnos a hibás fettel tudok mérési infót feltelni
Élesztéskor mindig tegyél elé valami áramkorlátot, ha jobb nincs akkor egy izzót. FET pedig bármi jó bele amíg a hibát keresed, csak ne terheld túl.
Az adatlap melyik ábrájára gondolsz? Melyikből látszik mekkora disszipációra képes adott réteghőmérséklet mellett?
Számolhatsz a "Linear Derating Factor 3.8 W/°C" -ral is. Használata:
A félvezető 580W-ot tud disszipálni, ha a csip 25°C-os. Legyen a csip hőmérséklete mondjuk 95°C, ekkor a különbség: 95-25=70°C. Ezt megszorzod a 3.8W-tal, megkapod a 266W-ot. Ezt le kell vonni az 580W-ból. Tehát a félvezető 95°C-os csipnél már csak 314W-ot tud disszipálni. Ha minden stimmel, akkor a maximális csip hőmérséklet (175°C) minusz 25°C-ot megszorozva a 3.8-cal megkapod az 580W-ot. Ez 152°C hőmérséklet különbség a 25°C és 175°C között, úgyhogy stimmel. Remélem, jól számoltam. A hozzászólás módosítva: Dec 3, 2019
Nem tudok mihez mérni mert a pozitívhoz mérek akkor negativ értékeket kapok.
Valahogy úgy. És a gyakorlat általában azt mutatja hogy ezek elég optimista becslések, ha az ember nem szeretne a későbbiekben javítgatni akkor még ez után is érdemes tenni egy 0,6-os szorzót. Az általános 150-200W-os tokokkal nem szoktam 60W-tól többet elkérni ha azt szeretném hogy örök életű legyen.
Azt az IRFP-t én 200W-tal sem merném tartósan kínozni, inkább csak olyan 140W-tal, annál viszont a 63,5Vx5A-es szorzat némileg feljebb van.
Legalább egy rajzot tegyél fel, meg pár mérési pontot ha segítséget vársz. A referencia értéke megvan? IC tápja?
A betáphoz képest mérd az értékeket, tehát az IC8-as lábához képest. Ahhoz képest kell a 4-es lábán -12V-nak lenni. Mérd meg hogy az R1 felső lábán mennyi van, ott -5,5-6V körül kell lenni. Ha tekergeted a fesz potit akkor a poti középső lábán 0 és ezen érték között kell változnia. Ha ezek jók akkor a referencia része jó.
Persze jó lenne tudni hogy egyáltalán működött-e a FET halála előtt vagy sem. Tegyél bele valami olyan fetet amiért nem kár, meg valami áramkorlátot ha más nem a trafó elé.
Ahoz van mérve minden láb r1 lábán - 5,8 van
Szuper rajz szuper felirattal - kell ennél több?
Aktiválja a Windowst Aktiválja a Windows rendszert a Gépházban
Nincs másik labortápod? Ha van, akkor annak a kimenetével lépj rá a pufferre, és a D2 katódját is kösd oda, csak ebben az esetben ne legyen több 30V-nál a betáp, nehogy tönkremenjen a stab IC.
Aztán tegyél bele egy akármilyen N csatornás fetet, ha más nem sérült akkor működnie kell. Ha mégsem akkor előszedem holnap a szimulációs fájlt és teszek rá mérőpontokat. Vagy elővesz egy működőt valaki akinek ilyen van.
Tudjuk hogy *** az op rendszer de nem lehet aktiválni a gépemen már 3 Windowst vetem meg és nem jó.
Ejnye! A hozzászólás módosítva: Dec 4, 2019
Moderátor által szerkesztve
Igen
Csak az a méreg drága FET tetem bele más fajtát is de semmi most meg jött és jó.
Akkor legalább megtanultad hogy vigyázni kell rá, vagy olcsóbból kell tenni bele többet.
Szerintem azért sikerült ki nyírnom mert nem volt benne az E- Fulse kapcsoló
Rokat rugdosod ezt az LPSU3A50V labortápot. Akármikor szóba hozod, mindig valamilyen negatív értelemben teszed. Szabad véleményformálás van, tehát én ezt el tudom fogadni.
De szögezzük le, a táp 3A-es maximális kimeneti áramot ígér, és nem 5 A-t. Illetve szintén szögezzük le, hogy a rajzi formájában, egy processzor hűtővel hűtve, tartósan elviseli a rövidre zárást. Kipróbáltam, ezen kár lenne vitázni. Végül Kovidivi számítása alapján, az ajánlott áteresztő elem a számítások alapján is képes a kívánt teljesítményt eldisszipálni. Sőt még a 0,6-os szorzóddal is közel határon van. Biztosan vannak ettől lényegesen kifinomultabb megoldások is, de az általános amatőr igényeket alapul véve, egy nagyon ígéretes választás lehet ennek a tápegységnek az építése.
Egyetértek.
Az se mindegy, milyen bordán van. Pl. hőcsöves, sűrű lamellás borda erős ventivel, óriási hőt tud elszállítani, és hihetetlen gyorsan, ott egy kis TO220 tok szerintem dupla annyit is tudna disszipálni, mint amit egy sima alu bordával, amit csak ventivel fújunk. Ha biztosra akar menni az ember, vesz sok darabot a FET-ből, és megkeresi a határait, FET pukkantgatással... Pl. amivel én dolgozok IRF3710 (TO-220-as tok), 100W-ot le tud adni 90°C borda mellett, és eddig még egy sem ment tönkre. Az se mindegy, hogyan fekszik fel a FET a bordára, mekkora szorítóerő éri, milyen felfogatás van alkalmazva, stb. Aztán ha bekerül egy picike forgács vagy kosz a félvezető és a borda közé, azonnal feleződik (vagy még kevesebb lesz) az eldisszipálható teljesítmény.
180W még kezelhető hő, de ehhez megfelelő borda is kell. Ha pici a borda, akkor pedig 90°C-nál le kell mindent kapcsolni, és kész.
Jó ez a FET, amit használtok, csak kicsit drága. Az IRF3710-ből 2 db elviszi a tápot, a hő is két egymástól messzebb levő ponton tudná a bordát melegíteni, és fele annyiba kerül a két db., de cserébe az áramkörnek két FET-et kellene kezelnie, ez a kapcsolás meg szerintem nincs publikálva. Szerintem jól van ez a Proli labortáp úgy, ahogy van, különleges, hogy egy db félvezetőt használ, ekkora teljesítményre. A hozzászólás módosítva: Dec 3, 2019
Pontosan így van. Az áteresztős tápegységek nyitja a megfelelő hűtési intenzitás.
Nem tudom mi az a Rokat, de valamit nagyon benéztél, én ezt sehol sem rugdostam. Egyszer hoztak egyet hogy jobbítsak rajta, megtettem, meg írtam róla (de azt is minek...). Valamint amíg nem láttam a rajzot, én 60V-5A-re emlékeztem.
Annak idején megnéztem a szimulátorban, 3db párhuzamos fettel is ugyanúgy működött. Nyilván a dinamikus viselkedésére voltam kíváncsi, és mivel az amúgy sem olyan hű de gyors, lényegében teljesen mindegy hogy 1 vagy éppen 2db FET gate-jét kell neki tölteni-kisütni. Szóval én biztos hogy nem 1db fettel építeném meg, mivel ha már egyszer megszenvedek azzal hogy összerakjam, akkor nem szeretném újból szétszedni...
Ja, amit átalakítottam abba 50Ft-os fetek kerültek, köszöni jól van azóta is.
Marhára tetszik a labortápotok, örök hála érte.
Próbáltam visszaolvasni, de mivel csak most érkeztem a topicba, sokáig fog tartani. Ezért inkább feltennék három kérdést a 50V 3A labortáppal kapcsolatban, remélem nem gond. - Ugye jól értettem, hogy nem készült 5A verzió, ne is keressem? - Be szabad kötni a kimenetre egy feszültség, és egy áramerősség mérőt, anélkül, hogy nagyobb zaj keletkezne? Ki szeretném olvasni egy Arduinoval, ugyanis ki kellene vezetnem egy külső kijelzőre az adatokat, illetve mellé a szabályzókat, ugyanis a táp el lesz dugva valahol, mert marha kicsi az asztalfelületem sajnos. - Van valami ajánlás a betápra? Arra nem találtam linket még. Típus esetleg?
1. Igen, jól értetted.
2. Igen, be lehet kötni. Igénytől függően "óccó kínai digit" vagy van hozzá tervezve - szintén a mestertől - egy "saját magad építsd" teljes leírással és doksival a topicban. 3. Egy 150 VA -es 2*24V kimenettel rendelkező trafó ( toroid vagy egyéb ) jó lesz.
köszönöm a gyors válaszokat. Esetleg a második kettőhöz tudsz linket? sose vettem még toroidos tápot és a mérő kiállásokat egyelőre még nem találom. az is segítség, ha megmondom mire keressek és hol
Fordulj "Alkotó" mesterhez, tőle - ha van még neki - profi panelt is tudsz venni a táphoz. Trafót meg rendelhetsz a Hestore - tól.
Mivel ez a kapcsolás a legtöbb megoldással szemben kevésbé kötött, így igazából (adott keretek között) csak az elfűthető hő mennyisége szab határt a paramétereknek. Tehát ha vesszük mondjuk az 50V-3A-t ami legyen 150W (nem annyi de ez most nem lényeg), akkor teljesen mindegy hogy azt egy 25V-6A-es vagy egy 150V-1A táp produkálja-e.
Ha nem lenne egyértelmű akkor ezzel azt akartam mondani, hogy megépítheted nagyobb áramúra és alacsonyabb feszültségűre is és fordítva. De akár extrém terhelhetőségűre is, csak akkor számolni kell azzal, hogy egy esetleges rövidzár esetén mondjuk 1-2s múltán megadja magát az áteresztő elem. Nekem nem ezzel hanem egy másik (hasonló) kapcsolással létezik 12V-12A-es tápom is, meg 310V-0,5A-es tápom is. |
Bejelentkezés
Hirdetés |











