Fórum témák
» Több friss téma |
Fórum » NYÁK terv ellenőrzése
Idézet: „Bármilyen hiba, legyen az nyák vagy elvi, szívesen venném.” Szerintem az elvi rajzon T8, T9 helytelenül van rajzolva. Viszont a panelen úgy látom jó.
Köszi így van és a C13 is fordítva van a rajzon. Ezt kitben lehet venni, így adják hozzá a rajzot.
NM. Ha lesz végleges terv, feltennéd ide a rajzot és a paneltervet?
https://www.hobbielektronika.hu/forum/audio-erosito-kapcsolasok-gyu...-topik A hozzászólás módosítva: Jan 4, 2020
Anno saját panelterv, nem SMD alkatrészekkel
a PIC 33.pin-je a kapcsolási rajz szerint T1 BC182 tranzisztor kollektorára megy! A nyák terven a bázisra!
Bővebben: Link A hozzászólás módosítva: Jan 4, 2020
A GND bekötést én is észrevettem idő közben. A két ellenálás viszont nem tűnt fel!
Sajnos a programot nem én írtam, nem értek hozzá. (Modjuk az elektronikához se, csak próbálkozgatok!) Arduinoval próbálkoztam egy keveset, de egyenlőre magas nekem. Köszönöm a segítséget! @Alkotó Köszönöm szépen, ezt nem tudtam.
Üdv!
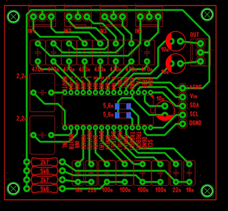
Egy ATMega1284P AVR-re tervezgetem, még csak a második, teszt/gyakorló NYÁK-omat. Az ADC részével vagyok bizonytalan. Pontosabban a zaj csökkentésére tett lépéseimben. A következő szabályokat/javaslatokat találtam a neten: - az analog gnd (AGND) csak egy helyen csatlakozzon a közös gnd-vel (DGND) - AGND vegye körbe az AVR ADC lábait, ill a vezetékeket (analog trace) (adatlap - 21.7.2 Analog Noise Canceling Techniques) - az AVCC-t egy LC áramkörrel szűrjük (ezt egy modullal oldom meg, nincs a rajzon) Igazából ez a 3 szabály amit találtam. Amibe nem vagyok biztos: - a rajz jobb szélén nem gond, hogy az AGND "közel" (50mil) van a DVCC/DGND-hez - a rajz bal szélén az AVCC-t inkább cseréljem le AGND-re? Egyéb észrevételek, javaslatok? SB
Üdv!
Itt egy másik NYÁK. Ami nagyon érdekelne, az a GND (felső/alsó oldalon is), mivel ezt polygon funkcióval készítettem.
Sziasztok!
Rá tudnátok nézni a tervre? A kapcsolási rajzot is mellékelem. A hozzászólás módosítva: Feb 12, 2020
A hálózattal összefüggő és a tőle leválasztott részek között mindenütt biztosíts min 7.5 mm távolságot. A megjelölt helyen is.
Köszönöm és javítom azon nyomban.
Én is kismilliószor átnéztem, de nem találtam hibát. A hozzászólás módosítva: Feb 12, 2020
Még egy ellenörizni való, ha valaki meglesné megköszönném.
Hello! A GND hálózat igen vékonyka. A tápra tennék kondit, valamint a kimeneti kondi után ellenállást.
A GND hálózatot megvastagítom. A kimeneti kondik ugyan nem szerepelnek a rajzon, azt én tettem már oda. Az ellenállás milyen értékű legyen?
Kicsit át terveztem a NYÁK-ot, félek az áthallás veszélyétől, hogyha a lábak között viszem az audió jelet. A GND és TÁP vonalát megvastagítottam, betettem a lehetü legközelebb egy 100n ellenállást. Viszont a kicsatoló kondikhoz kért ellenállást - lámaként - nem tudom hogy kell kötnöm.
A kicsatoló utáni ellenállás azért kell csak, hogy a kondi fel tudjon töltődni bekapcsoláskor. Különben ha a táp bekapcsolása után dugsz rá valamit, és a kondin (IC kimenetén) feszültség van, akkor puffani fog. Egy 100k bőven megteszi.
Áthallás szempontjából így is ugyan az a helyzet. Azt az IC analóg kapcsolójának kellene eltüntetni. De gondolom adatlapon rajta van.
Szia!
Faragtam még a terven. Ahogy írtad. Annyit módosítottam rajta, hogy a 2db SMD 5,6n kondi GND vonalát messzebb vittem a táp GND vonalától.
Készítettem egy teliföldes verziót is, nem tudom melyik a hatékonyabb.
A telefölddel a 2db SMD 5,6n kondi GND vonalát még közelebb vitted a táp GND vonalához.
Nem a kimenettel sorba kell a két 100k, hanem a kimeneti pontok és a GND pont közé. Mintegy a kimeneti pontok lezárásaként.
Köszönöm. Módosítom a rajzot.
Godypapa, elvetettem a teliföldes verziót, ráragadt a tonerpor a hengerre.
Sziasztok!
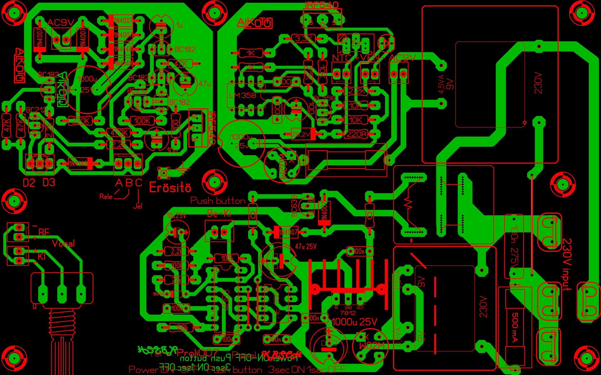
Feltennék egy paneltervet, általam összeollózva. A funkciója, erősítőbe ki-be kapcs. hűtés, kopp. védelem. A kérdésem (kérésem) az lenne, hogy nem e rajzoltam el valamit. Előre is köszönöm!
A hálózattal összefüggő és a tőle leválasztott részek között mindenütt biztosíts min 7.5 mm távolságot. A relé alatt nincs meg az előírt távolság.
Az előttem hozzászóló jól írta, de még nagyobb gond is van a nyákon, mivel gondolom, hogy egyetlen nagy nyáklemez lenne. A nagy relét én a szekunder oldaltól kissé /legalább egy centivel /távolabb helyezném el, ha már hálózatot kapcsol, mert túl közel van a kis biztihet a tekercs kivez. lába, ez is biztonsági szempont, valamint ha a lábai közt sávot vezetsz át, akkor ha ennél jobban nem tudod kivitelezni akkor amikor furkálod akkor a kritikus távolságok miatt a relé lábai között maróval réseld be a nyákot, különben teljes életveszély így most. Réselést biztosan láthattál már PC és egyéb tápok nyákjain kialakítva.
A hozzászólás módosítva: Feb 22, 2020
Tehát ha jól értelmezem a relé lábai közti távolság a kevés? Ha igen akkor ezen nem tudom hogyan lehetne változtatni hiszen a lábak "gyárilag" vannak igy elhelyezve a relén.
A réselés ezen tudna segíteni?
A réselés segíthet, a távolságot a panelen futó legrövidebb úton kell mérni.
Igen, tud segíteni ezen sokat. Elég sok gyári készülékben van ez a módszer alkalmazva ! ott ahol a tisztázási távolság egyéb okok miatt nem alakítható ki ! De a relé láb és a bizosíték között is réselj. Jobban járnál, ha más rendes reléhez tervezted volna a nyákot. Ha már nem tudod módosítani akkor mindenképpen réseld legalább 1,5-2mm széles réssel karbid maróval, ha van, de pepecs munkával sűrű furkálással is megoldhastó végszükség esetén, ha nincs vékony maród a kézi plexerhez.
Ne játsz a tisztázási távolsággal, mert egy későbbi helytelen kábelezés-vezetékezés miatt kialakúló földhurok esetén is áthúzhat a hálózat, pláne, ha nincs bekötve a földelő vezeték pl. egy ös régi fali dugaljban.!!! Most még tehetsz ellene. Hálózat és szekunder közt a tisztázási távolság minimum 7,5mm ahogy a fórumtárs fentebb megírta neked. Ez a kitétel szabványosítva van. Van is erre litánia, amit már a kapcsoló üzemű táp építősben többször be is tettek régebben. Hajrá. Alakúl ez. A hozzászólás módosítva: Feb 22, 2020
Köszönöm!
A vastag piros vonal mentén réselek. |
Bejelentkezés
Hirdetés |

























