Fórum témák
» Több friss téma |
Mielőtt kérdezel, a következő két dolgot ellenőrizd!
I. A helyes tápfeszültségek megléte.
II. A kimeneten van-e egyenfeszültség.
Élesztés.
Én ezzel egyetértek, 2 dologgal nem mégpedig azzal hogy egy betáp kábel a 230v felől, vagy egy biztosíték (ha az jó kontaktban van beépítve nem lityi lötyi foglalattal meg mozgatva jobbra balra) okozna bárminemű javulást a hangképben, ezt még akkor sem hinném el ha leülnék egy süketszobába a saját stúdióhangkártyámmal, és fejhallgatómmal (Mellesleg nem kispista cuccaim vannak), és arról hajtanám meg azt a bizonyos erősítőt...
Majd egy sima pc zsinórral... A mértékletesség is igaz valahol meg az is hogy ami drágább az jobb, de itt sem jelenthető ez sem ki egyértelműen rengeteg teszt után Aztán itt képbe jön a zenei stílus. Nekem például az elekltronikus zenéimhez a fetes fémes nyitási-elzáródási "zaja" torzítása sem okoz zavaró hatást a fülemre, valaki meg falra mászna tőle! Aztán van egy buffer fokozatom soha nem hittem hogy egy csöves hajtás a d class elé ekkora változást tud hozni, természetesen egy komolyzenével meghallgatva azonnal kiütközött a különbség, márpediga hangfalaim nem tartoznak egyáltalána high end kategóriába de a fülemet nem lehet becsapni. Itt azt kell megérteni hogy mindenki érvelhet, és mindenkinek más a füle az igényei kezdve attól hogy a zenei stíluskedvelésünk sem egyforma. ettől kezdve én csak egy darabig vagyok elégedett egy egy erősítőmmel, és állandóan késztetést érzek arra hogy mást csináljak, vagy például adott konstrukción változtassak valamit kezdve a meghajtástól. Azon dől el véleményem szerint a hangkép 99%a, ettől fogva én konkrétan ezidáig nem tudok olyan ideális erősítőt leírni ami az igényeimnek teljesen megfelelne. Olyat viszont igen amivel együtt tudok már élni... Tehát következésképp olyan érvek tudnak összecsapni gyakorlatilag a semmin, és generálódnak ezután a konfliktuisok, ami aztán végeredményben sehová nem vezet. Te ugyanúgy óckodsz majd a kvázi komplementertől, én meg azt fogom imádni! Te a csövest fogod esténként gyertya mellett hallgatni, én meg az összevissza mászó fetesemet. Tudod mi a lényeg? Hogy te magad elégedett légy. Az összes többi nem érdekes ki mit mond! És én ezzel zárnám le a dolgot. Kérem kapcsújjaki! A hozzászólás módosítva: Jan 11, 2020
A földhurok elkerülésével kapcsolatban javasolnék valamit amit a profi technikában sok helyen használnak, és esetleg érdemes lehet kipróbálni. A végfoknak érdemes lenne szimmetrikus bemenetet kialakítani. Így semmiképpen sem alakulhat ki földhurok. A szimmetrikus bemenet persze meghajtható asszimmetrikusan is. Az előerősítő rész maradhat asszimmetrikus, ennek a kimenete meghajtja a végfokok szimmetrikus bemenetét (azaz az egyik ágat GNDre köti - de emiatt nem tud földhurok kialakulni). A kis erősítőmben ez nagyon bevált, a két PWM végfok és az előerősítő is közös tápról üzemel. A PWM végfokok kapcsolófrekvenciája nincs szinkronizálva egymással, és a kapcsolóüzemű táppal sem, ennek ellenére nincs "összefütyülés", nincs brumm, és nincs hallható zaj, és nem zavarérzékeny a komplett készülék. Ráadásul még a hangja is annyira tetszik, hogy napi szinten használom. Persze már nem olyan a hallásom mint huszonévesen volt, pl. simán hallgatok mp3-akat is, de pl. napokban játszottam pár jobb, külső hangkártyával (külső DAC-al), és ilyenkor azért eléggé kijön a különbség a FLAC-ban vagy DSD-ben tárolt zenék javára. De sajnos minden kedvencemet nem lehet, v. nem tudom ilyen formában beszerezni. Ugyanakkor a kis erősítőben - bár megválogattam miből készül, de semmilyen extra, vagy nagyon drága alkatrész nincsen.
Nem nagyon hittem benne, de sajnos van még egy dolog ami jól hallható különbséget okoz: ez pedig a szoftveres környezet. Ha kihagyjuk az operációs rendszer saját hangkeverőjét, és ASIO drájverrel közvetlenül a hangkártyát hajtja meg a lejátszó szoftver, akkor sokkal jobban szól... Okosok szerint állítólag azért, mert az oprendszer lebegőpontosan kezeli a hangmintákat, azaz lejátszáskor először lebegőpontosra konvertál, a keverő szoftveresen elvégzi a dolgát, majd visszakonvertál 16/24/32 bites egészre, és az megy ki a DAC-ra. Tehát VLC, Mediaplayer, MPC-HC és hasonlókkal nem igazán lehet a maximumot kihozni egy jó DAC-ból sem. A hozzászólás módosítva: Jan 12, 2020
Elég sok évet töltöttem el a hangvilág másik oldalán - studiokban, podiumokon - s szinte mindig konfliktusba kerültem ( még több HIFI magazinban is) a HIFIstákkal, mert azok olyasmit is kihallottak a felvételeinkböl ( egy lemez sokáig, mint referencia lemez is közkézen forgott) amire mi bent a studioban vagy a koncertteremben soha egyetlen gondolatot sem vesztettünk. Sokkal inkább a végleges hangzás az adott nap/hét/honap hangulatátol függött, mint attol, hogy milyen müszaki berendezésen lett feldolgozva. ( a zenei karrierem vége felé már minden a rendelkezésre állt a csöves keverötöl a 56 csatornás automata keveröpultig, a Studer analog magnokon át a DASH 16/24 bites sokcsatornás magnoig). A mai uj felvételek meg szinte kizárolag PC-n születnek.
Igy teljesen nevetséges, ha valaki pl egy csöves erölködön (otthon, ki tudja milyen hangszoron!!!) jobbnak hallja azt a lemezt, ami a felvétel folyamán még véletlenül sem látott elektroncsövet vagy a kutyát sem érdekelte, hogy van biztositék az erösitöben vagy nincs. Mindenki a saját fülére, s némi müszerezettségre támaszkodott, a zenészek, karmesterek meg rendezök meg a saját elképzeléseikre, zenei világukra. Ha összejött a dolog, és volt elég idö ( mert az sajnos gyakran hátráltatta a dolgokat), akkor remek felvétel született, ha nem, akkor meg csak egy átlagos...
Azért ez a javaslat némi kiegészítésre szorul. Ha mindkét eszközben a készülékházra van kötve a testpont, akkor a javaslatod nem segít, legfeljebb nem tudod, hogy az egyik szimmetrikus bemeneti pont testre van kötve és aszimmetrikus az átvitel. Ahhoz hogy a javaslatod minden esetben az elképzelésed szerinti kötést eredményezze, ahhoz az kell, hogy a szimmetrikus kábelben a testpont az egyik végén ne legyen bekötve.
Amit írtál. az nem minden zenészre irányadó. A 2019-es High End Show-on én csak 6 órát voltam jelen, de megdöbbentően sok, ismert zenészt láttam a látogatók között. Márpedig ez a rendezvény éppen az Audio ezoterikáról szól.
A hozzászólás módosítva: Jan 12, 2020
Aki meghallja a hálózati kábel okozta különbséget azt sajnálni szoktam. Képzeld el, hogy egyik nap a szomszédja bekapcsol valami fogyaszót otthon, amitől a szinusz helyett egy trapézjel szerűség jön a konnektorból - és onnantól rosszul szól a cucca, és nem tud zenét hallgatni, hiába cserélgeti a kábeleket meg a biztit.
A hozzászólás módosítva: Jan 12, 2020
Nyilván, hogy ebben a csoportban mindenki igyekszik a legjobbat kiválasztani ( sokan közülük szintén hifisták, söt talán jobb hijján, szeretik az ezotériát is. Az egyik nemrég elhunyt neves zenész barátom is egyszer beállitott a studioba, hogy ma ö nemigen szeretné tudni, hogy mit akar - nekünk meg a felvételt kellett volna befejezni
). Mi sem a bolhapiacon szereztük be a berendezéseinket, és a zenészek is gyakran vitték magukkal a felvételeket, mielött azok véglegesek lettek és otthon hallgatták ( de nem azért, hogy kihallják belölük a hálozati kábelt vagy a biztositék hangját), hanem azért, hogy jok-e a balanszok, összeáll-e a hangzás a keverés. A populáris zenét (néha a klasszikust is) leginkább pl az autokban kazettákrol hallgatták ( akkor még autoban nem igen volt más) és arrol döntötték el a minöséget!!! Emlékszem egy neves karmesterrel autoval mentünk az uj CD gyárba ( vagy 5 orás ut volt) az egész uton ugyanazt a felvételt hallgattuk, tekertük vissza bizonyos részekre, megprobáltuk analizálni mit lehetne ott javitani.... stb. A hangzás a fontos, a müszaki részletek sokkal kevésbé ( bizonyos szinten felül). A hozzászólás módosítva: Jan 12, 2020
Amit tanácsoltam az a készüléken belül esetlegesen kialakuló (és pl. a közös tápból adódó) földhurok elkerülésére javasoltam. Hiszen közös tápról üzemelő végfokokról volt szó...
Azért sem gondoltam arra amit írtál, mert a saját erősítőm kettős szigetelésű, nincs védővezető, és bár belül van egy fém szerelőlap, de nem fém házban van. A készülékházon belül pedig nincs árnyékolva a végfok és az előerősítő közötti vezeték.
Régebben én sem gondoltam volna, hogy az flac meg egy jó külső (USB-s) hangkártya (100-115dB jel/zaj és egyebek) miatt az ember még a különféle asztali CD játszóit is kihajítja, és de. Legyen az bármilyen lemez, ha azt meg akarom hallgatni akkor meg kell venni. Ha kismillió féle kell, akkor annyit kell megvenni. Minek, és honnét?
Nem kis hazánk szerverein, de máshonnan egyre több flac-hoz hozzá lehet jutni, egyre kevesebb olyan mű lesz amihez nem. És nekem ez nagyon tetszik, leginkább a csöves erősítőmön.
Mint említettem, tartozok legalább valami skiccel. Nemsokára PC mellé ülök és teszek fel valami terv félét.
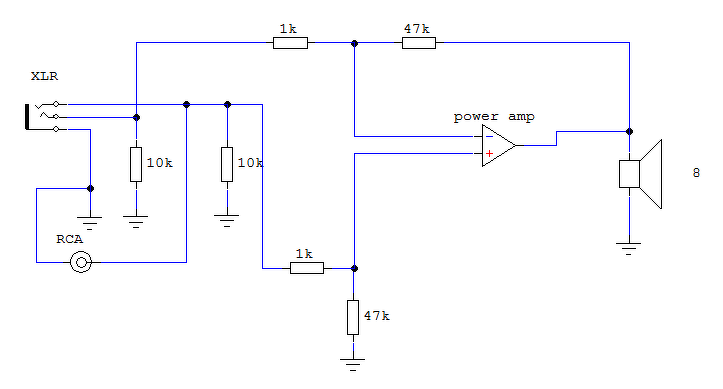
Egyébként valóban szimmetrikus bemenettel gondolom a megoldást. De köszönöm a tanácsot.
Valahogy így alakult az evolúció.
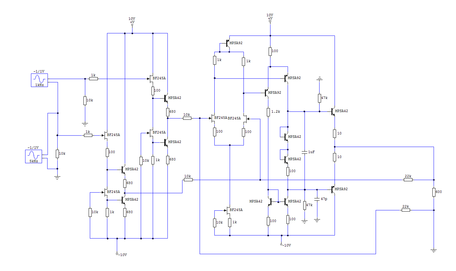
Először a visszacsatoló hálózat került a bemeneti GND-re, mert így az lesz a referencia pont. Persze a közös módú elnyomás így még nem a legjobb, tehát egy híd lett alkotva. Ha a híd referenciapontja átkerül a kimeneti csatlakozó hideg pontjára, akkor a hangszóró szempontjából teljes a kiegyenlítés. Csak így a bemeneti és kimeneti GND-k közötti zavarfeszültség megjelenik a bemeneteken valamekkora áram formájában, amit csak alacsony impedanciás meghajtás tud ellensúlyozni. Így bekerült egy buffer fokozat is. Most már a zavar áram nem jut vissza a bemenetre. Utolsó rajzon egy áramköri megoldás kezd alakulni. Ne zavarjon meg a sok jfet, most ilyen betegség fertőzött meg. Természetesen nem ez az egyetlen út. Az 1kHz bemenő jel mellé tettem egy 10kHz zavart, hogy lássam mit is tesz ellene a szimmetrikus erősítő. Vélhetően a híd elemeit érdemes pontosan megcsinálni. A hozzászólás módosítva: Jan 12, 2020
Egyszer írtam, hogy csökkenteni akartam a készenléti áramfelvételt egy erősítőben. A teljesség igénye nélkül betettem egy ellenállást a primerrel sorosan, gondolván majd leesik a trafó gerjesztése, meg a szekunder oldali feszültség, és az egyenirányított DC is alacsonyabb lesz majd. Viszont ez a csökkentett feszültség nekem elég egy IR vevő táplálására, a felvett teljesítmény meg 1VA alá esik, hogy megfeleljen az EU-s szabályzatnak.
Nos nem hogy kisebb, de nagyobb feszültség jelent meg a szekunder oldali pufferen. Persze nem szinusz, hanem váltakozó polaritású tüske jelent meg a szekunder oldalon. Kisebb-nagyobb előtét ellenállás hatására eltérő alakja volt a tüskéknek, de vélhetően ez arra enged következtetni, hogy egy transzformátor mint terhelés nem csupán induktivitás és ellenállás és kapacitás. Vagyis nem lehet leírni LCR paraméterekkel vagy mi. Nyilván nulla és végtelen Ohm értékű soros ellenállás között van egy kiemelkedően problémás tartomány, de ezen kívül is csak csökkenő a hatás, és nem nulla.
A harmadik képtől kezdve problémás az elrendezés. szvsz.
Konkrétan mire gondolsz mint probléma? Ha a két 10mOhmos ellenállásra, akkor azt nem tudom kivenni, mert az ott lesz mindig. Sőt ott lesz mindenhol ahol egy néhány cm-es szakaszon átkötés van.
Üdv Mesterek.
Erősítő kimeneten DC -10-20 mV az ugye elfogadható. De miért van az hogy ingadozik 0 tól -15-20 mV ig le föl.? Szkópon szépen látszik hogy ugrál. Ez az ugrálás hallható a hangszórókon,meg a VU méterek is kissé jelzik. Mind két csatornán jelen van ez a jelenség. Előfok lekötve,nem onnan szedi össze. C 451,C 551 csatiló kondik + oldalától kifele észlelhető a zavar.
Szivargó kondi, kontakt vagy forrasztási hiba. Remélem a Többiek is megosztják az ötleteiket.
A két csatornán szinkronban történik az ugrálás, vagy egymástól függetlenül?
Szinkronban. Egyik csatornán kicsit enyhébben.
Ezek szerint valami olyan alkatrész lehet a lúdas, ami mind a két csatornában részt vesz.
Szkóppal a tápfeszekre rá kellene mérni. Előfordulhat, hogy a pufferkondik rakoncátlankodnak. Nem tudom ez az erősítő folyamatosan üzemelt-e, mert ha mondjuk tíz évig a padláson pihent, akkor az elkók kicsit betegeskedhetnek. Én egy olcsó fülessel szoktam ráhallgatózni a pufferekre. Ha átütöget belül, akkor pattog a füles. Az előtét egy 22-100 Ohmos ellenállás sorosan 10-47nF.
Erre gondoltam. A puffereket lecseréltem próbára de nem hozott változást. Ránéztem a tápokra is és elég simák. Kerítek egy fülest.
Úgy egy éve javítottam ezt a készüléket. Valaki összebarmolta és újjáélesztettem. Nincs is vele gond ezen a hullámzáson kívül. Bekapcsolás után jobban hallatszik,utána már elenyésző. De ott van. A hozzászólás módosítva: Jan 12, 2020
Ha kinyomod a hangszínszabályzó kapcsolót lineáris állásba akkor is ugyanez?
Valószínűleg 20mV-tól jóval nagyobbat ugrik, mert a VU méter egyenirányító diódái nem nyitnak ki ilyen kis feszültségen. 100-200mV körüli tüskéktől viszont már kinyitnak. Ha valamelyik félvezető rakoncátlankodik, azt nehezebb lesz kideríteni. A hozzászólás módosítva: Jan 12, 2020
Hangszínszabályzó kapcsoló nem hoz változást. Annyit hogy egy jó nagyot durran ki-be kapcsolásra a hangszóró. Bekapcsolós után erősebb a DC kilengés,majd idővel csillapodik a kb 20mV értékre. Ezt már természetesen nem jelzik a VU méterek mutatói meg utána elenyésző nem is hallani de ott van leng le-föl. Nem áll be. Csak nem tudom mi okozza.
Még annyi az észrevétel hogy letekert mélynél kicsit csillapodik a kilengés.
A jelútban és a visszacsatoló körben lévő elkók is rosszalkodhatnak. Emlékszem, hogy voltak elkók amik hiába ki lettek sütve, folyamatosan feszültség keletkezett a fegyverzeteik között. C472/575 valamint a a C456/556 éppen ilyen érzékeny pozícióban van.
Szevasz.
Még nem,de megejthetem a cserét.
C 455 cserélve. Semmi változás. Beengedtem egy kis jelet 1kHz színuszt. A kimeneten szépen megvan csak leng le-föl.
Sok ötlet már nem maradt, talán a VR405/505 oxidálódása is kontárkodhat. DE!
És most nehogy elkezd tekergetni, mert sajnos rosszul van megkonstruálva a bias beállító áramkör. Kontakt hiba esetén repülhetnek a végtranzisztorok. Ha pontosan követed amit írok, akkor viszont nem lehet gond. Először meg kell mérned a nyugalmi áramot, hogy utána vissza lehessen állítani ugyanarra az értékre. Ha hozzá férsz, az R467/468, valamint 567/568 ellenállásokon mérd meg mekkora feszültség esik. 0,01-0,03V között lesz valahol ez a feszültség. Ezt majd jegyezd fel. Utána a kikapcsolt állapotban a bias trimmerek forrasztási oldalára a rajzon látható módon forrassz egy-egy 1-2,2 kOhm körüli ellenállást. Fontos hogy a kollektor és a bázis közé kelüljön ne az emitter és a bázis közé. mert így ha megszakad a trimmer érintkezése, akkor a nyugalmi áram nulla felé tart, míg ellenkező esetben a maximum felé. Utána, és csak utána szabad megmozgatni a trimmereket. De előtte meg lehet hallgatni hogy pattog-e még. A nyugalmi áram az extra ellenállás miatt le fog esni, tehát a korábban mért feszültségeket vissza kell állítani a 0,47 Ohm/ 2W-os ellenállásokon. Az extra berakott ellenállások maradhatnak bent, sőt ajánlott is bent hagyni. Ha nem sikerül még végállásig tekerve sem visszaállítani a nyugalmi áramot, akkor egy nagyobb értékű ellenállást kell beforrasztani. Vélhetően nem lesz rá szükség, de 4,7K már elég kell hogy legyen. Szóval csak óvatosan. |
Bejelentkezés
Hirdetés |





). 






