Fórum témák
» Több friss téma |
- Ez a felület kizárólag, az elektronikában kezdők kérdéseinek van fenntartva és nem elfelejtve, hogy hobbielektronika a fórumunk!
- Ami tehát azt jelenti, hogy a nagymama bevásárlását nem itt beszéljük meg, ill. ez nem üzenőfal! - Kerülendő az olyan kérdés, amit egy másik meglévő (több mint 17000 van), témában kellene kitárgyalni! - És végül büntetés terhe mellett kerülendő az MSN és egyéb szleng, a magyar helyesírás mellőzése, beleértve a mondateleji nagybetűket is!
Nyithatsz egy topikot ennek a programnak! De az csak erről az egy programról szóljon és semmi más egyébről!
Meg nyilván valami ésszerű és értelmes nevet kéne találni a topiknak is, pl. Próbapanel szimulátor vagy valami ilyesmi, persze más neve is lehet, ha az találóbb...
Az alapötlet nagyon jó! Minden elismerésem!
Egyszerü "huzalos" áramkört 3 perc alatt meglehet tervezni! Szerintem mindenképp megérné fejleszteni! :yes: Nemtudom az menyire megvalósítható, hogy a hiányzó alkatrészt - alkatrészeket, egyénileg meg lehessen tervezni, rajroni. Aszthiszem nem lenne rossz ha az alkarészkönyrá megosztható lenne! Ezzel a hiányzó alkatrészeket gyorsan lehetne pótolni cserélni. De ez csak egy ötlet.
Jó estét!
Kellene egy kis segítség :thumbup Valószínüleg valami zárlatos az autómban Egy Ford Mondeoról van szó (remélem ezt nem baj hogy ideírtam ha igen akkor bocs) és egy áramkörbe van kötve (gondolom) a kürt,az elakadásjelző,és a ködlámpa. Hogy derítsem ki hogy melyik zárlatos?? Ha teszek bele egy biztosítékot ami 15 A gyárilag akkor az elakadásjelző működik egy darabig aztán elég a bitzosíték! Valaki segítsen Köszönöm..
Hello!
Tegyél a bizti hellyére egy refi izzót, akkor nyugodtan keresheted a hibát. Az izzók kiszedhetők,a kürt előtt csatlakozó szokott lenni. üdv! proli007
Sziasztok!
Egy 9.6V-os kézifúró motorját szeretném hajtani 12V-ról. Ez a kapcsolás jó hozzá? Azt tudom, hogy tranzisztornak valamilyen nagyobb kell( pl.: 2N3055), de potméternek kb. mekkora kell és hány W-os? Köszi Üdv.
Szia!
De nekem csak a motor maga van meg, az egész gép( kapcsoló...stb.) nincs. Így mit tegyek, hogy 12V-ról tudjam használni?
Még nem tudom. Valamit majd biztosan fog hajtani, csak még nem tudom, hogy mit. Majd idővel kiderül, hogy mihez fog kelleni.
Sziasztok! Érdeklődő jelleggel kérdezek még egyellőre.
Erősítőkön/hifiken szokott lenni a tekerőgombok mögött háttérvilágítás. Leginkább kék. Ezt hogy lehet megoldani házilag? Illetve láttam már olyat is, hogy csak a tekerőben volt vmi fényforrás, ugye hogy lássuk sötétben, milyen állásban van pl. a hangerőszabályzó. Ez is érdekelne. Képeket nem találtam sehol, próbáltam keresni. Köszönöm a válasz(oka)t!
Körben plexi csík, hátulról megvilágítva.
A gombban led, dróttal bekötve, de ennél elegánsabb ha a lednek körívben csúszóerintkezője van. Szerintem...
Plexi... tényleg! Nagyobb átmérőjű lyuk kivágva, mögé plexi, azon át a potméter és ráhúzva a tekerő... Eszembe se jutott eddig.
A másikra én is így gondoltam el. Esetleg képetek nincs ilyenekről? Csak hogy mégis lássam, mert csak emlékeim voltak. Ja és köszi!
Helló
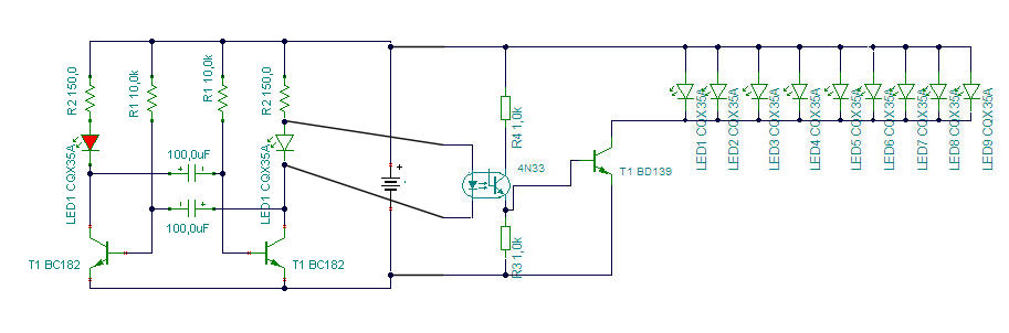
Azt szeretném kérdezni hogy ebben a kapcs rajzban a 4N33-as optokapcsolót 4N25-össel lehet helyetesíteni? Még annyi hogy a kapcsolásnak 48 ledet kéne egyszerre villogtatni. A válasz(ok)at előre is köszi!!
Én már azt sem értem, miért kell ebbe optocsatoló...
Nem tom még kezdő vagyok és ezt a kapcsolást ajánlották. Elöször megcsináltam az alap 2 ledes villogót és arra simán rákötöttem a 48 ledet amiket párhuzamosan kötöttem össze. A fénye eléggé halvány lett. És ezt a és ezt azz optokapcsolós megoldást ajánlották. Csak aza baj hogy 4N25-set kaptam és nem tom hogy az is megfelel-e a célra.
A 4N25-ös optocsatiban sima tranzisztor kimenet van, míg a 4N33-ban darlington-tranyó van a kimeneten. Ennek nagyobb az áramerősítése. De szerintem kipróbálhatod azzal is, ami neked van!
Sziasztok ! Nekem olyan kérdésem lenne hogy amikor kikapcsolom a gépet mindig ki ír két dolgot, az egyik hogy az ablak kezelő működik nem tud be zárni valamit vagy valami ilyesmi, a másik meg 3,5 hajlékony lemez meghajtom nincs a gépen de az egyik frissítés után megjelent a parancs ikonja és azóta mikor kikapcsolom mindig kiírja nem működik meg hogy lehet hogy nyitva van az ajtaja? Mit lehet ne vele csinálni?
Én pedig azt szeretném megtudni, hogy amikor ide regisztráltál, akkor láttad-e, hogy milyen fórum ez?
Szerinted ez egy számítástechnikai fórum?
Sziasztok!
Ma nézelődtem a Hestoreben és ezt találtam. Az lenne a kérdésem hogy ez mire jó vagy hol használnak ilyent Üdv!
Ez egy olyan eszköz, ami jelentős túlfeszültség hatására átüt, és levezeti azt. 20kA az eszköz levezető képességét jelzi.
Köszönöm a gyors választ!
Egész másra gondoltam... Üdv!
Hello!
Az Imi-nek igaza van, a 4N25, majd jó lesz másra. Nem kell ide optocsatoló. Megrajzoltam, mert látom tanácstalan vagy. A Led-ek elé, viszont illik előtét ellenállást tenni! Én nem nagyon szeretem az egyszerű párhuzamos kapcsolást, de Te tudod. A kis BD140-el, kb. 1A-ig el lehet menni. üdv! proli007
Sziasztok!
Mivel lehetne az előfúrt próbanyákon "ízlésesen" összekötni a pontokat??
Én lecsupaszított drótot használok, Kezdőhelyhez odaforrasztom és szépen sorba kevés ónnal a többihez amíg el nem érek a végig.
Két megoldás van:
1.) Az alkatrész-oldalon vezetett vezeték-darabokkal (célszerűen: szigetelt vezetékekkel) 2.) A fólia-oldalon összehúzni forrasztó ónnal a pontokat. (Esetleg ehhez is használhatsz csupasz vezetéket, vagy levágott alkatrész-lábakat, így könnyebb összehúzni a pontokat.) Szerk.: feki00 beelőzött...
Én gémkapcsolat használtam hozzá, nagyon durva?
.
eléggé. levágott alkatrészláb praktikusabb!
Nagyon kezdő vagyok nem volt még levágott alkatrészlábam.
Amúgy miért durva? Nekem nagyon kényelmesnek tűnt. Kicsit vastagabb, de hát..... Az NE555-s kapcsolásom akkor meg sem említem
Okés, hogy gémkapocsot használsz erre a célra, de nem értek valamit. Annál hogyan oldod meg az elektronikai kontaktust? Annyira összepréseled, hogy az jó legyen? Mert szerintem azt nem lehet forrasztani... (bár láttam már rézből készültet)
Nos ez jó kérdés nekem simán vezeti az áramot és szépen "oda is ragad", ha forrasztom. Igaz ez tesco gazdaságos, de tökéletesen bevált
, ahogy méregettem az ellenállása sem valami nagy.
melyik 12Vos Stabkockák van hővédelme
és hány °C kapcsolja le a feszültséget a kimenetéről? |
Bejelentkezés
Hirdetés |












