Fórum témák
» Több friss téma |
- Ez a felület kizárólag, az elektronikában kezdők kérdéseinek van fenntartva és nem elfelejtve, hogy hobbielektronika a fórumunk!
- Ami tehát azt jelenti, hogy a nagymama bevásárlását nem itt beszéljük meg, ill. ez nem üzenőfal! - Kerülendő az olyan kérdés, amit egy másik meglévő (több mint 17000 van), témában kellene kitárgyalni! - És végül büntetés terhe mellett kerülendő az MSN és egyéb szleng, a magyar helyesírás mellőzése, beleértve a mondateleji nagybetűket is!
Vegyél egy méternyi fali UTP kábelt,ennek több tömör réz vezetője is van~0.5 mm vastag, belekerül vagy 60-70forintba és jóideig el van vetve a "gémkapocs" kérdés.
Levágott alkatrészláb is tökéletes, fő az újrahasznosítás a fazékban.
Hosszabb utakat ki puzzlezni még szórakoztató is. Amugymeg nem is kell levágni csak elgörbitgetni amerre kell a próbanyákon
Van itthon 40m kábelem valahol megtört és nincs türelmem megkeresni
.Amúgy éppen most próbáltam egy "alap" kapcsolást megcsinálni próbapanelen egyenlőre csak a tervező programommal, hát nem egyszerű kapcsolási rajz alapján. Úgyhogy most gondolkodom az automatizálás algoritmusán.......
Sziasztok nekem van egy pár tarnyóm, nemtalálom seholsem az adatlapját, peig már kb egy hete keresem
A1236n és c3180n ezek egy gyári pioneer erősítőben voltak, most építeni akarok belőle egy másik erősítőt, mert a régiben megfeküdt a trafó és nemtudok másikat szerezni, mert olyan a trafó, hogy kijön belőle 10 vezeték és nemlehet tudni, hogy meikból hány volt jött ki! Ha tudnátok valamit mondani a tranyóról az nagyon jólenne, de ha van kapcsirajzotok az mégjobb! Előre is köszönöm!
Szia!
Nem biztos hogy megfeküdt a trafó! Nézz szét az erősítőben hogy a trafó előtt van-e olvadóbiztosíték. Ha van nézd meg hogy nem szakadt-e. De ha az jó akkor is van még egy esély. A trafókban szoktak "eldugni" hőbiztosítékokat ezeket általában a 2 tekercs közé tolják be, no ezi is nézd meg! A trafónak égett szaga van? üdv!
Keresd úgy a tranzisztorokat, hogy:
2SA1236, illetve 2SC3180 Garantált sikerélmény!
Tudna valaki 10 -12 V -ra diacot ajánlani? Ha van helyettesítő kpacsolás az is megfelel. Köszi
Valaki eltudná nekem ezt magyarázni, hogy mit jelent? A C forditó itt kiakad és nem tudom ez mit jelent. Köszi!
Mondjuk úgy még talán valaki tudna is segíteni ha elmondanád hogy miyen fordítót használsz és mi a hibaüzenet.
Ez~11V környékén kapcsol:
Tiszteletem mindenkinek. Nekm annyi volna a kérdésem hogy: kb hány voltról lehet működtetni 1 230V 400W-os HGLI higanylámpát? Mármint előtét nélkül trafóról. Ezzel az égővel maratáskor mennyi ideig kell "égetni" a panelt de úgy hogy nem szedem le a külső búrát? Mire való az ESR mérő készülék? Vagy a tranzisztor-bétamérő? Ki mit tud a 2N3055-ös NPN tranzisztorról? Kb hány Ampert bír el? A választ várom üdvözlettel DAMIEN
A higanygőzlámpákat nem hiszem, hogy lehet fojtó nélkül üzemeltetni, mert a begyújtáshoz kell a 230V-os feszültség (illetve a nagyobb indukciós fesz), de az üzemi feszültségük ennél valamivel alacsonyabb. Szóval ez fojtó nélkül nem megy. A többi kérdésedre pedig gyorsan választ kapsz a gugliban, mert amiket eddig beírtál, azokra tuti kapsz valami választ.
Ez a nyák egyoldalas lenne? Olyan amire filcel rárajzolom a paneltervet és lemaratom?
Vagy mindkettőt
Az elsőnél 2.25 Ft egy cm^2, a másodiknál 2.175 Ft. Vagyis terület-egységre nézve a nagyobb (mint általában) jobban megéri, ha úgyis elfogy, és van rá pénzed, akkor inkább azt vedd meg. Ja és igen, ezek a hagyományos egyoldalas nyáklemezek, nem fényérzékenyek.
Sziasztok!
Elsősorban komoly forrasztási képességgel rendelkező fórumozók válaszát kérném! Szóval a helyzet számomra komoly! Van két telefonom. Két teljesen egyforma. Az egyikben, ami működőképesebb (lényegében teljesen, csak hamar lemerül), van egy alkatrész, melyet kicserélve nagy valószínűséggel megszűnik a probléma (de nem 100%). Ezt az alkatrészt kibonthatom nyugodtan a rossz telóból, mert arra nincs szükség (rossz teló, mert már néhány dolgot kiaprítottam belőle, egyébként jó volt ). Csak ez az alkatrész olyan kivitelezésű, hogy a forrasztási pontok az IC alján helyezkednek el. Ezt egy hőlégfúvóval meg is tudom oldani a másik oldalról, mert szerencsére a másik oldalon nincsen ott alkatrész. De mekkora esélyem van arra, hogy túlél egy ki/beforrasztást az alkatrész?! (és arról nem is merek szólni, ha nem is ez az alkatrész a hibás, bár ez már az én gondom) A válaszokat, tanácsokat előre köszönöm!Az SMD induktivitás melletti IC-ről lenne szó, balra.
Ha jól látom, és az valóban BGA tokozás, akkor teljesen halott ügy házilag kicserélni. Ezer ügyeskezű ember közül max. 1-2 van, aki képes arra, hogy hasonló bűvésztrükköket meg tudjon csinálni.
Hát ez lesúlytó volt, bár ilyen válaszra számítottam. Azért a tesztalanyon valamit ügyködök, hátha mégis...
Nem hagyom ennyiben a dolgot, szóval erről az akciómról még fogtok hallani ilyet, vagy olyat!
Ha nagyon elszánt vagy akkor keresel egy erre szakosodott céget akik jópénzért kicserélik neked úgy hogy semmi baja nem lesz semminek. Más kérdés hogy jól tudod-e hogy jó alkatrészt cserélsz-e ki...
Ha mégis magad esel neki akkor csak óvatosan. A bga körül elszabadulhat egy két alkatész ha nagyon hevesen mozgatod a panelt. A csere ic aljára a nevéhaz hűen golyókat kell képezni a csatlakozási pontokra, az ic adatlapján ha van neki meg kell hogy említsék az optimális méreteket. Aztán el is kell találni a megfelelő hőmérsékletet, nyomást és pozíciót a visszahelyezéskor. Hááp sok szerencsét
Hello!
A tarfónak nincs égett szaga és az a baj, hogy nemjön ki belőle feszöltség. Szerintem lehet, hogy a primer tekercs feködt meg. Ja és nemtod kb mien árban tekerik meg, de az a baj, hogy úgyméz ki, hogy a vasmag össze van hegesztve, ezért azt is számold bele légyszi. Előre is köszönöm
lehet kapni (bár nem tudom hogy Mo-n hol, de meg kell kérdezni ilyen cégeket) BGA rework kiteket.
van olyan közöttük, amelyben találsz egy kis kihajtogatható stencilt, azt odaragasztod a bga padra, megkened forrpasztával kés segítségével, eltávolítod a stencilt, és itt jön leginkább a szívás része, ugyanis be kell helyezned az ic-t... ezt jobb helyeken géppel, vagy ilyen manuális tükrös beültetőkkel szokták, azaz látod egyszerre a pad-et, meg az IC alját, hogy hová fog kerülni, majd egy kar segítségével odaemelet+nyomod a chipet (nagyon jó a csapágyazása ezért piszok drága). ezután be a kemencébe és lehet sütni... --- kiegészítés: láttam (igaz nem olcsón) olyat is, amelyben a megtisztított padre ráragasztasz egy poliimid stencilt, amelyet később nem kell eltávolítani abba belekened a forrpasztát, majd belenyomod kézzel a bga ic-t, mivel kis gödrök vannak, ezért pontosan tudsz pozicionálni ezt megint bele sütőbe és készen is vagy. egyetlen baja, hogy külföldről rendelhető és nem olcsó. cím: http://www.solder.net/stencilquik/default.asp
Sziasztok
Azlenne a kérdésem, hogy 1N2002-es diódát mivel lehet helyettesíteni? Előre is köszönöm
videó az előzőről:
http://www.youtube.com/watch?v=PRO03Jv3qRo ha jól láttam 70$ 10 db, azaz 7$/darab, ami már nem lenne sok, hogyha tudnál még találni embert akinek ilyen kell...
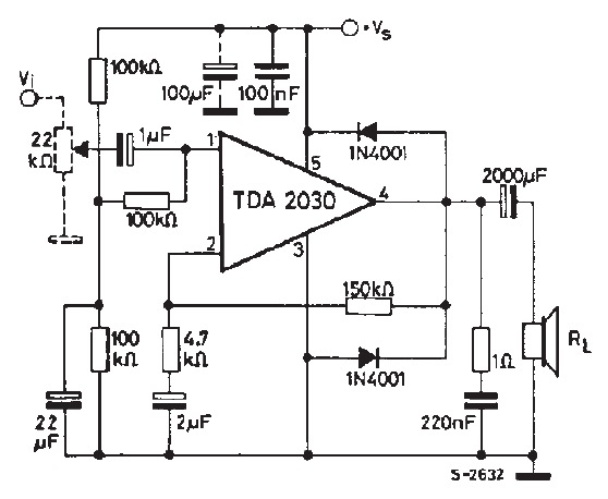
Nono, itt a rajz. Ez egy 18W-os véfok lenne!
Kis cuki.
Helló!
A Datasheet catalog.com-on megtalálod az IC gyári adatlapját, Ott pontosak az adatok és asszem nyákterv is van de az nem bittos! Sok sikert!
adatlapjában ez szerepel:
Dee de de, bele lehet tenni, csak egy picit a szárát eősebben kell benyomni és jól rá kell húzni... én a 3,175mm-es marő fejet simán be tudtam fogatni...
A 3,175mm és 0.8mm között van egy kis méretbeli kölönbség.
|
Bejelentkezés
Hirdetés |




.
A1236n és c3180n ezek egy gyári pioneer erősítőben voltak, most építeni akarok belőle egy másik erősítőt, mert a régiben megfeküdt a trafó és nemtudok másikat szerezni, mert olyan a trafó, hogy kijön belőle 10 vezeték 






