Fórum témák
» Több friss téma |
A trafó alulgerjesztésének annyi előnye van (ami itt semmi előnyt nem jelent), hogy kisebb lesz az üresjárati áramfelvétele, illetve arányosan kevésbé lesz terhelhető, mivel több lesz a primer menetszám, aminek nagyobb ellenállása is van. Jelen esetben gondolom minimális alulgerjesztésről van szó, a durva az pedig olyan, amikor mondjuk egy 230V-ra készült trafót csak 110V-ról üzemeltetsz.
Az alulgerjesztés célja, hogy minimális legyen a túlgerjesztődés esélye. Pl. a hálózati feszültség ingadozása miatt.
A mértéke befolyásolható, jellemzően 3-5 %.
A normál gerjesztésű trafó sosem tud túlgerjedni, ugyanis benne van abban a fesztűrésben. Sosem találkoztam még olyannal, hogy a régi, 220V-ra készült toroidokkal bármi baj lett volna 235V-on. Baj akkor van velük ha elmászik a hálózat közepe, de egyrészt azon az alulgerjesztés sem segít, másrészt tökéletes orvosság rá a DC blokkoló. Hifisták már sok éve be sem építenek toroidot DC blokkoló nélkül.
Köszi szépen az elismerést, sokat jelent nekem! Igen, Karesz is így csinálja meg a készülékeit, Tőle lestem el ezt a dobozkészítési megoldást. Szerintem nagyon praktikus, és jól szerelhető készüléket tesz lehetővé ez a megoldás, és mellette még masszív, erős szerkezet építhető vele. Bár azt meg kell hagyni, hogy sokat kell vele dolgozni, viszont megéri.
Na jó napot!
Elkészült nálam is egy erősítő . Szeretném röviden megírni a véleményemet. Eddig nálam a leg egy HTA-30 volt kis pénzből nagyon-nagyon jó hang . Ez a földelt még rá tesz egy lapáttal, a prezensze nagyon erős és ami a lemezen van az mind lejön. De korrekt elő erősítő kell hozzá mert a nélkül a mély energiák nincsenek meg , ha csak egy ALPS van előtte ,fél hangerő alatt nem lehet használni.Igy neki álltam egy elő foknak stabil táppal. Több beállítással is kipróbáltam amikor az érzékenységet levittem 450mv-ra (ez kb~7-8dB erősítés) na akkor már csillagos ötös a hang .Köszönet mindenkinek aki részese volt ennek a projektnek !És egy pár fotó a végére.
Nehezemre esik elhinni hogy jobb a HTA-nál, de ha úgy van akkor úgy van.
Azt nem próbáltad hogy kihajítasz előle mindent, és közvetlenül a forrás kimenete hajtja? Mert nekem azt is nehezemre esik elhinni, hogy attól jobb legyen valami, ha oda még beteszünk ezt azt. Nálam mindig az hozta a legjobb eredményt ha elhagytam a hangerőpotit, persze ehhez olyan forrás kell aminek olyankor sincs hallható zaja, azaz nem zavaró.Nekem is ígértek egyet kölcsönbe majd egyszer meghallgatni, épp azért mert a készítője nem igazán volt elragadtatva tőle. Jut eszembe, ha valóban jobb lenne a HTA-nál akkor csinálnék belőle egyet magamnak, a csövesem mellé. De nekem lényeges szempont, hogy előerősítő nélkül legyen jó. A hozzászólás módosítva: Máj 5, 2020
Majd egy hónapja hallgatom amit írtam az úgy is van hidd el vagy hallgasd meg. A HTA-30 tranyós (eredeti) verzióját váltotta le .Ez nagy szó szerintem is ! Igy amit a képeken látsz piszkosul jól szólnak, bármi . Síri csend majd jön aminek jönnie kell . Nem tartozom a technokraták közé , szerintem az alapelveket néha keresztül húzza a konkrét elektronika. pl a HTA-30 kondival a végén mégis milyen magasaik vannak (megpatkol fólia kondi nélkül is) , vagy nézd meg a NAIN NAC552 van benne egy kis anyag még is talán a világ legjobbja stb. Én még ilyen élvezettel nem tudtam zenét hallgatni mint most evvel a lánccal , pedig a zenéért élek halok. Ennek része ez az erősítő is nélküle nincs ennyire jó a hang.
Nagyon szép lett az erősítőd, megosztod velünk milyen előerősítőt építettél elé? Én az 1991-es Elektor magazinból építettem meg 20 éve a Belcanto előerősítőt szintén kis pénzből, ezzel próbálgatom most a földelt kimenetűt. NE5534-es IC-ket használtam a kapcsolásban, azon gondolkodom, hogy fel kéne újítani ezt a projektem. Rendes táppal, rendes műveleti erősítőkkel, jó minőségű alkatrészekkel. De nagyon kíváncsi vagyok, hogy Te milyen előerősítőt alkottál hozzá. Jól látom, hogy Scan-Speak hangdobozaid vannak? Vagy Dynaudio? (Van jobb rajzom is a Belcanto-ról, csak az nem férne bele ide a csatolmányba.)
A hozzászólás módosítva: Máj 5, 2020
Sokszor a dolgok egyszerűbbek mint ez ember gondolná.Teszek fel még egy képet azon látszik ez előerősítő rá integráltam a blue potit is .Eliot féle pofon egyszerű előfok BB2134 van benne kettő .Négy féle opa volt már benne többek közt amit te írtál ,de a 2134 a legjobb . A másik egy MC kártya valamint a hozzájuk tartozó stabil táp (ez nagyon fontos).A hangdozoz sajátom sokáig tartott de nagyon büszke vagyok rá .Már volt összehasonlítva Monitor Audio G20-szal nagyon görbült a szám felfelé!
Szépen megcsináltad, gratulálok hozzá és örülök, hogy neked is tetszik a hangja!
Gery78 kérte, hogy tegyem közzé a módosításokat. A sok variációból három maradt amivel szerintem másnak is érdemes kísérletezni. Az első, hogy mivel ez a végfok nálam már végleg a helyén marad, lecsavaroztam a hangszóró vezetékről a banándugót, megsaruztam és közvetlenül rádugtam a nyák csúszósarujára. A másik kettőt lerajzoltam. Aki úgy gondolja és kedve van hozzá kísérletezgethet különböző hidegítő kondikkal, én azt forrasztottam a nyák "aljára" amit itthon találtam a fiókban. A hozzászólás módosítva: Máj 6, 2020
Helló. Az a 3,3pf miért kellett neked?
Nem nekem kellett hanem a végfoknak.
Egyébként megépítetted már?
Még nem, mert két hónapja ithon dekkolok és nem tudok dolgozni. Anyagom nincs hozzá. Mihelyt megszerettem és megépítettem, megosztom.
Köszi, hogy megosztottad a módosításokat, ki fogom próbálni őket. Csak még szereznem kell hozzá kondikat.
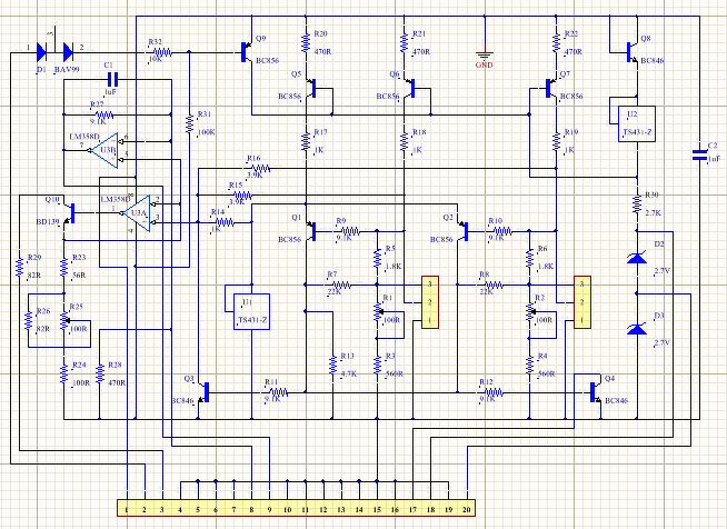
A kapcsoláson is jelöltem a javasolt kondenzátorokat. Ezek utólag, célszerűen a panel alján helyezhetőek el.
Nálam ezek nélkül is jobb az erősítő mint a korábbiak bármelyike (pedig az én rendszerem nagyon távol áll a minimálisan elvárható minőségtől).
Köszönjük a rajzot, "szokásos" Alkotótól megszokott minőség!
A szürke lábjegyzettől elpirulok, de boldoggá tesz. És ne felejtsük el, hogy nem csak az én érdemem. Csapatmunka volt. A magyarok is össze tudnak fogni ha akarnak (bocsánat az érzelgősködés miatt).
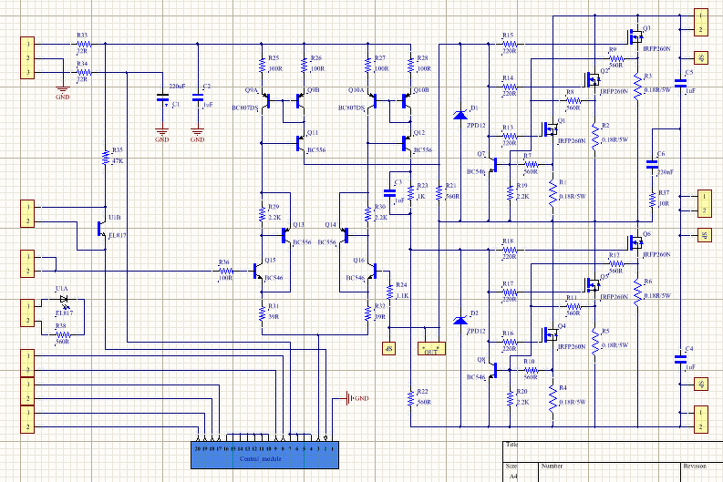
A földelt kimenetű végfok kimeneti feszültsége és kimeneti árama reaktív terhelésen (hangszórók plusz keresztváltó). A kimeneti áramok az áramfigyelő ellenállásokon mérve.
("deebo"-nak ígértem, hogy majd elkövetem ezt a mérést.) A hozzászólás módosítva: Jún 6, 2020
Az ő HTA-ját, ha jól rémlik, még én csináltam. Az, hogy mi jobb, meg minél, az teljesen rendszerfüggő. Van, ahol a HTA jobb, van, ahol meg ami rosszabb volt, az a jobb.
Csináltam már egy pár HTA-t. Egészen durva különbségek voltak a HTA-k között is attól függően, hogy milyen alkatrészek kerültek bele. Az elsők nagyon vackok voltak, de aztán volt olyan, ami kirívóan jó hangú lett. Persze a csöves fokozat nélkül, mert az nagyon elrontotta... Jól beletrafáltam a táphidegítő kondival, meg a sárga JB csatolókkal. Valahogy ezek jól összepasszoltak benne és egészen jól összeállt a hangja... Nem a HTA mint "kapcsolás" volt jó hangú dolog, hanem konkrétan ez a panel, ezekkel az alkatrészekkel jól összeállt. A korábbiak sokkal rosszabbak voltak hangilag... Na most akkor ki által épített HTA-nál jobb, meg miből építették, meg milyen rendszerben meghallgatva...
Egyébként meg igen, lehet félvezetőkkel nanovasas csöves ló...oknál is jobb hangot összehozni, csak foglalkozni kell vele:
Idézet: „"Az én fülemnek a homok hangja is tökéletes (..... féle ...... erősítő Canton LE600 hangdobozzal 1976-ból) , pedig volt már néhány csöves erősítőm is (Dénes Péter féle EL34PP, 211SE, 2a3SE, aztán 300B SE Dyscus trafóval)"” Egyébként meg minek akarsz te nanovasat rendelni a "8 hangszórós" házilag készített antihifi izéidra? Szerintem először szerezz egy pár valamira való hangsugárzót.... Az alaplapi hangkártyáról bömböltetett MP3, meg a szekrény oldalából épített hangfalaidból összeállított "rendszer" fejlesztését szerintem nem nanovasas csöves izéval kéne kezdeni, hanem egy JÓ DAC-al, meg valamire való hangsugárzókkal... Arra minek a naovas baszki...
Talán nézd meg a világ egyik legdrágább tranyósának a kapcsolási rajzát...
Két Ferrarit, vagy egy budai villát vehetsz az árából... A primitív, fatengelyes kapcsolási rajzát persze lelopták a kínaiak. Pár ezerért árulják a beültetett paneleket az alin... Egyetlen apró pici gond van a kínai panelekkel, hogy a hangjuk egy kommersz s...r. ![]() A gyáriét meg a világ egyik legjobb hangú erősítőjének tartják...
Egyébként Karesz én is terveztem új erősítőt ám...
Csak ez most napelem cellákat hajt meg. ![]() Kis mókolással lehetne belőle egy párszáz wattos erősítőt csinálni. Nem tudom, milyen hangja lenne, de a napelemre q...va jó lett. ![]() Tiszta élmény volt úgy erősítőt tervezni, hogy le van s....va, milyen hangja lesz... ![]() Nem kellett foglalkozni az ellenállók, meg a tápkondik hangjával... Persze van egy két oldalas kapcsrajza csak a "végfoknak", de lehet rajta egyszerűsíteni. A hozzászólás módosítva: Jún 11, 2020
Nade a lényegi topológiája az így ennyi. Még sose próbáltam, milyen hangja lenne.
Alapvetően ugye nagy áramú mérésekre kellett egy combosabb opampot összehozni a cellák szembetáplálására. De a franc tudja, talán lehet, hogy jól muzsikálna hangfalon is...
Örülök, hogy van egy jó erősítőd. De ideje újat építeni...
![]() Már túl rég óta van meg változatlanul... ![]() Mindent lehet tovább fejleszteni. Remélem, nem sértem az önérzetedet, de lettek ötleteim, ahogy elnézem a kapcsolásodat... Próbálok konstruktívan hozzáállni a cuccosodhoz... Hogy tetszik mondjuk ez?
Kicsit reszeltem még rajta, az előbbi nagyon hasra ütés alapú alkatrész értékekkel ment.
Teljesen jól megy a szimulációban ez a buffer. Majdnem tápig kivezérelhető és csak 2 fet kell bele.
Na, lehet még ezzel játszogatni. A második ábrán visszaalakítottam nem földelt kimenetűvé.
Ezt lebegőtápos végfoknak is hívják. Lényege az, hogy megbontjuk a kimeneti (emitter)követő buffer fokozat negatív visszacsatolását azzal, hogy leföldeljük a kimenetet és így az is erősít. PA technikában szerették ezt a megoldást, hifiben hát annyira nem... Egy normál opamppal meg lehet oldani a meghajtást, vissza lehet csatolni arra. Hát cserébe két hálózati trafó kell, de legalább meg lehet spórolni a relés hangfal védelmet is. Régebben én is játszottam vele, de játszottam földeletlen kimenetú módban úgy is, hogy a meghajtás tápját húztam után, arra visszacsatoltam és így lett egy baromi kicsi (0,001%) THD alatti torzítású egyszeres erősítésű bufferem... Ami nem hozott semmit hangminőség tekintetében persze. ![]() Ez a sorba kötött fetes dolog igazából szerintem felesleges. Az, hogy így azonossá teszed a két félhullámra a teljesítmény félvezetők transzfer karakterisztikáját, igazából nem számít, mert a torzítást a fet kapacitások okozzák, azt meg nem oldod meg vele... Lehet csak N-csatornás feteket használni, vagy híderősítőt. Az is kilövi a P-és N csatornás fetek közti különbséget. Pl a napelem mérő berendezés buffer erősítőjébe egy nagy áramú rail to rail opampot kellett tervezni, mert a boltba nem adnak olyat, ami tud néhányszor 10A kimenő áramot, meg nagy impedanciás állapotba tehető a kimenete... Úgyhogy magától adódott, hogy nagyon bivaly N-csatornás fetekkel lesz megoldva a teljesítmény fokozat. Később elgondolkodtam, hogy vajon milyen hangja lenne a napelem mérőnek? Egy, bocs több OPA visszacsatoló hurkába is be van ágyazva a buffer. Te hát pont egy olyanra gondoltam mint te. Megnövelem a buffer erősítését, bevonom egy OPA visszacsatoló hurkába, aztán érdekes játék lenne...
Kókányoltam hirtelen jött ötletként egy csak N-csatornás fetekkel üzemelő, segédtáp nélkül is full tápig kivezérelhető cuccost.
Visszacsatolva invertáló módban ki lehetne próbálni pl egy ilyesmit is. Igaz, nem földelt kimenetű de azonos a két fet karakterisztikája. Ez a kívánságod megmaradna ugyanúgy.
Egy N csatornás fetet hogy vezérelsz ki tápfeszig, a tápfesznél nagyobb vezérlő feszültség nélkül?
A hozzászólás módosítva: Jún 11, 2020
Kókányoltam hirtelen jött ötletként egy csak N-csatornás fetekkel üzemelő, segédtáp nélkül is full tápig kivezérelhető cuccost.
Visszacsatolva invertáló módban ki lehetne próbálni pl egy ilyesmit is. Igaz, nem földelt kimenetű de azonos a két fet karakterisztikája. Ez a kívánságod megmaradna ugyanúgy.
Nem szeretek vitázni, a háborút sem kívánom, sőt vissza is térnék a fórum témájához.
Érdekelne hogy a szimulátorod el tud boldogulni laterális fetekkel. Nekem jó szimulátorom van (köszi Karesz), csak éppen az ilyen feteket nem tartalmazza. Pedig adja magát ez a félvezető, hogy földelt kimenetű erősítőt csináljunk belőle. A source van a tokozáson, így egyből mehetne a hűtőre. Ideális erre a célra. Lehetne terhelni mint az állat.
A rengeteg ideges, személyeskedő és trágár hozzászólás törölve. Kérünk mindenkit, hogy maradjon a témánál.
|
Bejelentkezés
Hirdetés |









Azt nem próbáltad hogy kihajítasz előle mindent, és közvetlenül a forrás kimenete hajtja? Mert nekem azt is nehezemre esik elhinni, hogy attól jobb legyen valami, ha oda még beteszünk ezt azt. Nálam mindig az hozta a legjobb eredményt ha elhagytam a hangerőpotit, persze ehhez olyan forrás kell aminek olyankor sincs hallható zaja, azaz nem zavaró.






























