| Fórum témák 
 
 » Több friss téma | Fórum » Ki mit épített? Ez a téma ha úgy tetszik a mi "kiállítótermünk", nem pedig a ki mit csinált volna másképpen, mások helyett, és legfőképpen nem javítós téma.
Minden készüléknek van saját témája, ott kell kitárgyalni a részleteket! FONTOS! A kapcsolási rajzok keresésére is van saját téma, ott keressetek rajzokat! 
 
				Szuper. Fehér pla-ból nyomtattad a burkolatot?, a felületén van valami fólia, vagy annyira vékony ahol a szegmensek vannak? 
 
				PLA-ból van, igen. A szegmenseknél ha jól emlékszem csak 600um vastag, a többinél pedig 2mm (100% kitöltéssel).						 
				100% az igen. Mennyi idő alatt lett kész a nyomtatás? De nagyon jó lett! (Véletlenül, mostanában nem lesz nyáklemez nálad?)				 A hozzászólás módosítva: Márc 24, 2020 Moderátor által szerkesztve 
				Valami 13-14 óra. Kétoldalas FR4 és egyoldalas CEM1 van.						 
 
				Elkészült a sörkollektorom: Bővebben: Link						 
 
				Gratulálok, tényleg profi lett!   Bár én mostanában inkább forraltbor-kollektorban gondolkodom...   
 
				20200321_191533.jpg Csak szerintem hasonlít egy kezelőszerveitől és skálájától megfosztott táskarádióra?    
 
				Igen.						 
 
				Kár, hogy ez csak BP működik, pedig biztos, hogy más városokba is ki van építve, csak éppen nem nyilvános.						 
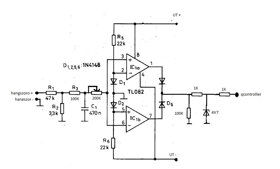
				Hi Mesterek! Végre lett rá időm, hogy anno épített mély láda erősítőm (ST151) vezérlését illetve védelmét újragondoljam. A lényege a kapcsolásnak ha a mozi erősítőt bekapcsolom elindítja/felkelti a mély láda erősítőjét( 12V trigger) Tehát a stand by led ki alszik s elkezd villogni az üzemet jelző led. Ez kb.:5 sec, s eközben nézi hogy a "nagy" trafó szekunderén megjelenik e váltó fesz majd csekkolja a végfok kimenetét. Ami most +/- 1V ra van állítva gnd-hez képest. Azaz ha ekkora vagy nagyobb egyen feszültség jelen van a kimeneten nem húzza meg a hangszóró kimenetével sorba kötött relét s ekkor villogni kezd felváltva az összes led a készüléken. Azaz a stand by led, védelem s az üzemi led. Egyébként ha minden rendben van akkor csak üzemi led villogást abba hagyja s világít. Üzem közben 3 dolgot figyel az elektronika: hangszórón lévő DC feszt, "nagy" trafó szek feszültségét, illetve a trigger jel meglétét. Nem nagy valami, de végre úgy üzemel az erősítőm ahogy elképzeltem   Esetleg érdekel valakit több infó szívesen megosztom, prg, kapcsolás, nyákterv stb Korona mentes szép napot mindenkinek!   
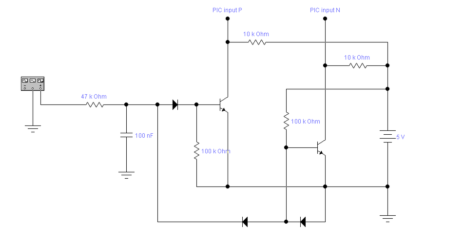
				Én is PIC-el csináltam védelmet, de nálam ez úgy megy, hogy a kimenet aluláteresztő szűrőn keresztül nyit, illetve zár tranzisztorokat, amik a PIC bemeneteit kapcsolják. Az üzemi DC figyelés időalapú, hogy a hasznos jelre ne kapcsolgasson le, az idő 700ms, tehát ennyi ideig lehet maximum +1.5V vagy -2V felett/alatt valamelyik félperdiódus, ha ezt túllépi, akkor leáll DC védelemmel. Továbbá van még hőmérséklet és túláram védelem is. Az üzem közbeni DC figyelést te hogy oldottad meg? A hozzászólás módosítva: Márc 31, 2020 
				Szia, hasonló megoldással csináltam Én is. Egy meglévő védelemnek az elejét használtam fel. Kérésre, próbálok valami használható leírást készíteni (cikket) 
 
				Valamikor 25 éve építettem én is hasonló áramkört. A mai napig működik. Az én áramköröm azt is tudja, hogy amikor erősen koppan a mély, akkor is leold.						 
				Sziasztok! Lassan alakul az Otala! Talán már nem annyira "kezelőszerveitől megfosztott táskarádió" 
				Szia! Kíváncsi vagyok a hangjára, hogy vajon, hogy szól a földelt kimenetűhöz képest. Írsz majd erről?						 
				Szia! Köszönöm az "észrevételedet"! Az Otala előbb volt kész, pont ezért kellett egy ojanOLYAN, mint a főldeletFÖLDELT. A hangerő hiánya inspirált, "nekem vannak még gyenge pillanataim". Az Otala pont ott vérzett el, ha lehet így fogalmazni ahol én még adtam volna neki. Azóta a főldeltFÖLDELT szól. Ha az Otala dobozban lesszLESZ, csinálunk egy komolyabb össze hasonlítást! Esetleg mérve is ha valaki kíváncsi ijen ILYEN tesztekre is. Köszönöm, hogy figyelemmel kiséredKÍSÉRED a hobbista lelkemet!   A hozzászólás módosítva: Ápr 2, 2020 Moderátor által szerkesztve 
				Upsz!!  Nagyon nem figyeltem. Mea Culpa! Idézet: „Upsz!! Nagyon nem figyeltem. Mea Culpa!” Nem számít  Ennek ellenére engem érdekelnének az "ijen-ojan" és az "ilyen-olyan" mérések és meghallgatások eredményei is (de ez már nem ennek a topic-nak a témálya (bocsánat: témája) lesz. Szívesen kísérem figyelemmel minden "hobbista" lelkét aki nem elfogult, hanem inkább a fülére hallgat. És köszönöm a bizalmat is, hogy megépítetted a földelt kimenetűt! A szóviccekért pedig elnézést kérek mindenkitől! Idézet: „aki nem elfogult, hanem inkább a fülére hallgat.”  Épp a füllel tévedők az elfogultak, de mindegy is.   A hozzászólás módosítva: Ápr 2, 2020 
				Igen ez egy kicsit durva volt, de sebaj. A moderátorunk részben megoldotta.   Nem szoktam szólni, de az igekötős igékre és az összetett szavakra sosem figyel fel senki. Idézet:Csak, hogy legyen összehasonlítási alap. „össze hasonlítást” A hozzászólás módosítva: Ápr 2, 2020 
 
				Folytathatnánk OFF nélkül?						 
				Elkészült a léptetö motorok fejlesztésére tervezett lépésszámlálom. Két szinten méri az elektronika által kiküldött lépéseket ( a motor 4 tekercsén). Az elzö mérést a felsö sorban mutatja a második mozgást az alsoban. A potival be lehet állitani a szünetet a k´t mozgás között. 
				Ügyes vagy.   Azon gondolkodom, hogy azokat a 3D nyomtatatott szövegeket hogyan lehetett volna szebbre megcsinálni, ha már ennyi energiát belefektett az ember?   
 
				Lefesti aranyra !						 
				Kösz! Tul kicsik a betük és a gép is szenvedett sajnos, mert nem vettem észre, hogy az asztal elállitodott igy az also felén nem maradt meg a nyomtatás. Be sem tudtam teljesen fejezni - a fedöréteg még hiányzik. Arra, hogy csak én fogom használni jo lesz ( az ember ne felejtse el évek mulva mi is ez a szerkezet.  Elöször probáltam ezt a technikát, lehet hogy más betütipus is kellene. (Ezek tul vastagok igy ha lekicsinyitem (van olyan ami csak 3 mm magas, akkor már nem néz ki jol). Keresni kell valahol más betütipust. 
				Sziasztok! Szeretném bemutatni legutóbbi projektemet. Motorkerékpáromon sokszor jártam úgy, hogy 50Km/h-nál elfelejtettem 5.-et váltani, mert a motor hangja nem hívta fel rá a figyelmemet, vagy elbambultam. 100-nál pedig próbáltam feljebb váltani, de már nem volt hová. Ekkor készítettem el az első kijelzőt, ami mutatta a fordulatot, és jelezte az aktuális sebességfokozatot. Természetesen az ürest is jelezte. Két problémám volt vele. Egyrészt nem illett a motor stílusához, másrészt túl vaksi vagyok én már ahhoz, hogy egy ilyen kicsi karaktert rendesen lássak. (00-ás kép) Ezért újra gondoltam a dolgot. A 01-es képen látható az a kijelző (nevezetesen egy HW_069_display) amit bedobozoltam egy 3D nyomtatott házba. (02-es kép a ház belülről) Előtte még a céljaimnak megfelelően előkészítettem. (03-as kép) A 04-es képen a tesztüzem látható. A ház alján lévő ívelt rész a kormány átmérőjéhez lett igazítva, így ez a pár grammos kijelző kétoldalas ragasztóval van a kormánycsőre ragasztva. (05-ös kép) Ez így már nekem jobban tetszik, mint az előző. Mint mondják, evés közben jön meg az étvágy. Ezért a korábbi funkciókat kissé felbővítettem. Lévén a fokozatokat a kerék fordulat és a motorfordulat viszonyából számolja, így van kerék jelem, gyújtás jelem, üres jelem, valamint mivel a motortól kap tápfeszt, így az akku is mérhető. Ezen kívül van egy poti, amivel a kijelző fényereje szabályozható. Tehát mérhetek fordulatot, sebességet, akkufeszt és számolhatok fokozatot. Persze nem egyszerre. Kellett tehát egy gomb, ami váltja a fordulat és sebesség mérést, illetve kellett egy kapcsoló, amivel feszmérésre válthatok. A 06-os képen épp a feszmérés látható a gyújtás ráadása után. Sajnos nincsenek a kijelzőn tizedes pontok, így a kijelzett feszültség 0,1V-onként értendő. Folytatás újabb hozzászólásban. | Bejelentkezés Hirdetés | 




 
						



















