Fórum témák
» Több friss téma |
Bocsi a pontatlan fogalmazásért.
Úgy van, hogy van elöl egy "fejegység" és hátul a csomiban pedig maga a rádió modul. Értelem szerűen az elöl lévő modulba tudok betenni kazettát. Úgy oldották meg előttem, hogy a két modul közötti vezetékekre kötöttek rá egy jack kábelt. Ezek a vezetékek akkor működnek bemenetként a rádió modul felé, ha van az elöl lévő modulban egy üres kazetta (ami csak azért kell, hogy aktívnak lássa a rádiómodul). Én ezekre a vezetékekre kötöttem az előerősítőm kimenetét. Szóval szerintem jó helyre van ez kötve. A 3as és 5ös lábon 5V-ot mérek 12V tápfesz. mellett.
Erről nincs egy rajzod, vagy képed? Milyen rádió modul? Elöl van egy kazettás autórádió?
Megpróbálom összeszedni.
Az első kép, az a navi ami elől van az utastérben. A második kép pedig a csomiban lévő rádió modul csatija (a baloldalim van). A kettő között mennek azok a vezetékek amikre én rákötöttem az előerősítőm kimenetét, itt a második képen az 1&2 és 6&7 es lábak. A rádiómodulom pontos típusával egyenlőre bajban vagyok, nem tudom pontosan milyen csak azt hogy philips.
Hello! Nekem az a gyanúm, hogy Te olyan vezetékre kapcsoltad rá a jelet, amire a Tape erősítő kis kimenő impedanciája is rajta van, Így az leterheli az előerősítődet és ezért nincs meg a szint. Szerintem a vezetéket meg kell szakítani, és az erősítő felé menő szálra csatlakoztatni a jelet. Még az is lehet, hogy az előerősítő is szükségtelen..
Mondom én, a leírásaid alapján anélkül, hogy ismerném a dolgot..
Ha párhuzamosan kötötted, akkor a két kimenet nem szereti egymást. Kellene egy dupla váltó érintkezőt tartalmazó kapcsoló, amivel váltani lehetne a bemenetek között.
Rádió modul hátul? Nem CD tár van a csomagtartóban? Vagy navigáció... De kazettát kell rakni elöl a magnóba, hogy a hátulról jövő rádió modul aktív legyen? Én még mindig nem értem.
Szia!
Elég valószínű igen, erre nem gondoltam. Köszönöm, holnap kipróbálom. Inhouse: Igen, a rádió modul is hátul van. A CD-tár is ott van, a navi is, a TV-modul is amiről az előbb említett kijelző kapja a képet (illetve amíg volt földfelszíni sugárzás akkor azt is). Ami elöl van "navi" az igazából csak egy interface kb. Azért kell az üres kazetta, hogy a rádiómodulon az a bemenet legyen aktív, ha nics benne semmi akkor nem tudom kiválasztani. A lábkiosztásról küldött képemen van AUX-bemenet, csak nem tudom hogyan lehet aktiválni,utána olvastam már de még nem jöttem rá,a legutolsó infóm az hogy a lejátszó szoftverétől függ és az nem módosítható. CD-tár emulátor lehet még egy opcióm, de nekem a régi típusú van, ahhoz megint csak kevés az infóm (az újabb verziókhoz lehet kapni készen). Köszönöm mindkettőtök válaszát. A hozzászólás módosítva: Márc 31, 2020
Amikor rádiómodul-t írsz, akkor a fejegységre gondolsz elöl?
Ez egy elég komplex gyári rendszer. Nem tudom, hogyan aktivál és mit (valamilyen BUS rendszer lehet), de ha a bejelölt pontokon sima vonal szintű audió jelek mennek, akkor azt meg lehetne szakítani és egy váltókapcsolóval tudnád az eredetit és az általad készített előerősítőt kapcsolni. A közös pont, ahova érkezik a jel, az egyik láb az eredeti jel, a másik a tied, ez kell duplán, bal és jobb. Dupla morzés (váltós) kapcsoló, 2 állású. Az erősítő is hátul van? Nem értem még mindig, hogy ha elöl beteszel egy kazettát, akkor él egy vonal szintű bemenet a csomagtartó és az elöl levő fejegység között...??? Talán, ha hátul van az erősítő, és annak a bemenetét találtad meg. De akkor nem lesz állítható a hangerő a fejegységen. Hacsak nem a BUS csinálja ezt is hátul a végfoknál... Ha már kazetta, akkor használhatsz kazetta adaptert, bár zajos lesz. FM transzmitter ugyanez, sajnos. A CD tár emulátor drága és azt írod, hogy nehéz ügy. Vagyis marad ez a megoldás, csak kristályosodjon ki, hogy ki kivel van. ![]() Mivel a kazettát írod mindig, nagy valószínűséggel az ehhez az üzemmódhoz tartozó vonal jelet piszkálod (nincs köze a rádió adás vételére használt rádió vevőhöz). Az irányt jó lenne meghatározni a vezetéken. Ha nem szakítod meg, akkor mindenképpen benne van az üres kazetta zaja is, nem csak a kötésből származó torzítás. Ennyi zajjal megúsznád a kazetta adaptert is. ![]() Esetleg megpróbálhatod úgy, hogy az előerősítőd kimenete és az autóban levő kötéspont közé raksz 1-2kΩ ellenállást sorban, teszt jelleggel, ahogy eddig volt csak rákötve párhuzamosan. A hozzászólás módosítva: Márc 31, 2020
Nem, amikor rádiómodult írok akkor a csomagtérben lévő modulra gondolok, aminek a csatlakozóját csatoltam.
Ennek a modulnak a szerepe az erősítés, bemenetválasztás illetve még fogalmam sincs micsoda. Ez nem olyan mint az enyém de hasonló: Bővebben: Link (az enyém PHILIPS 22DC785) Idézet: „Nem értem még mindig, hogy ha elöl beteszel egy kazettát, akkor él egy vonal szintű bemenet a csomagtartó és az elöl levő fejegység között...???” Pontosan. Idézet: „Hacsak nem a BUS csinálja ezt is hátul a végfoknál...” Igen, csak nem tudom milyen busz, az újabbakban I-BUS nak nevezik, elméletileg az enyémben ez még nincs (?) de egyenlőre fogalmam sincs róla, 95-ös autóról van szó amúgy. Leválasztottam a kazetta kimenetét, így simán telefonról, előerősítő nélkül már sokkal jobb mint volt de még mindig halk, délután visszakötöm az előerősítőt és kiderül, remélem jó lesz. Kicsit eltértem a topictól, ezért elnézést illetve köszönöm a segítségeteket mégegyszer.
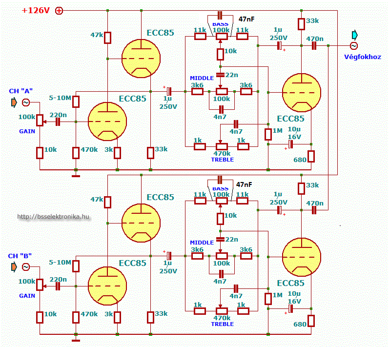
Üdv! Kellene egí kis segítség az alábbi hangszinszabályozó kapcsolást illetően eredetileg gitárhoz van kialakítva hogyan kellene változtatni a bemeneten hogy alkalmas legyen fogadni a CD lejátszó vagy pc hangkártya kimenetét?
Idézet: „hogyan kellene változtatni a bemeneten hogy alkalmas legyen fogadni a CD lejátszó vagy pc hangkártya kimenetét” Szerintem sehogyan nem kell módositani rajta csak amiatt, hogy nem gitár, hanem line out.
A bemeneti 100k poti alsó végét közvetlenül kötném a GND-re, elhagyva a 10k ellenállást.
A hozzászólás módosítva: Aug 26, 2020
A kimeneti ECC85 katódköri 10µF-os kondenzátora hibás polaritással van berajzolva, azt fordítva kell betenni mint ahogy a rajzon van.
TJ.
Mindazt amit eddig írtak csináld meg.
Én feltupíroznám a tápot 200-250V-ra, hogy legyen elegendő tartalék a CD-játszó kb.2V-os jelszintjéhez. Az első csőnél a visszacsatolás pedig, lehet 10MOhm, a megnövelt táphoz. Sok sikert! Üdv!
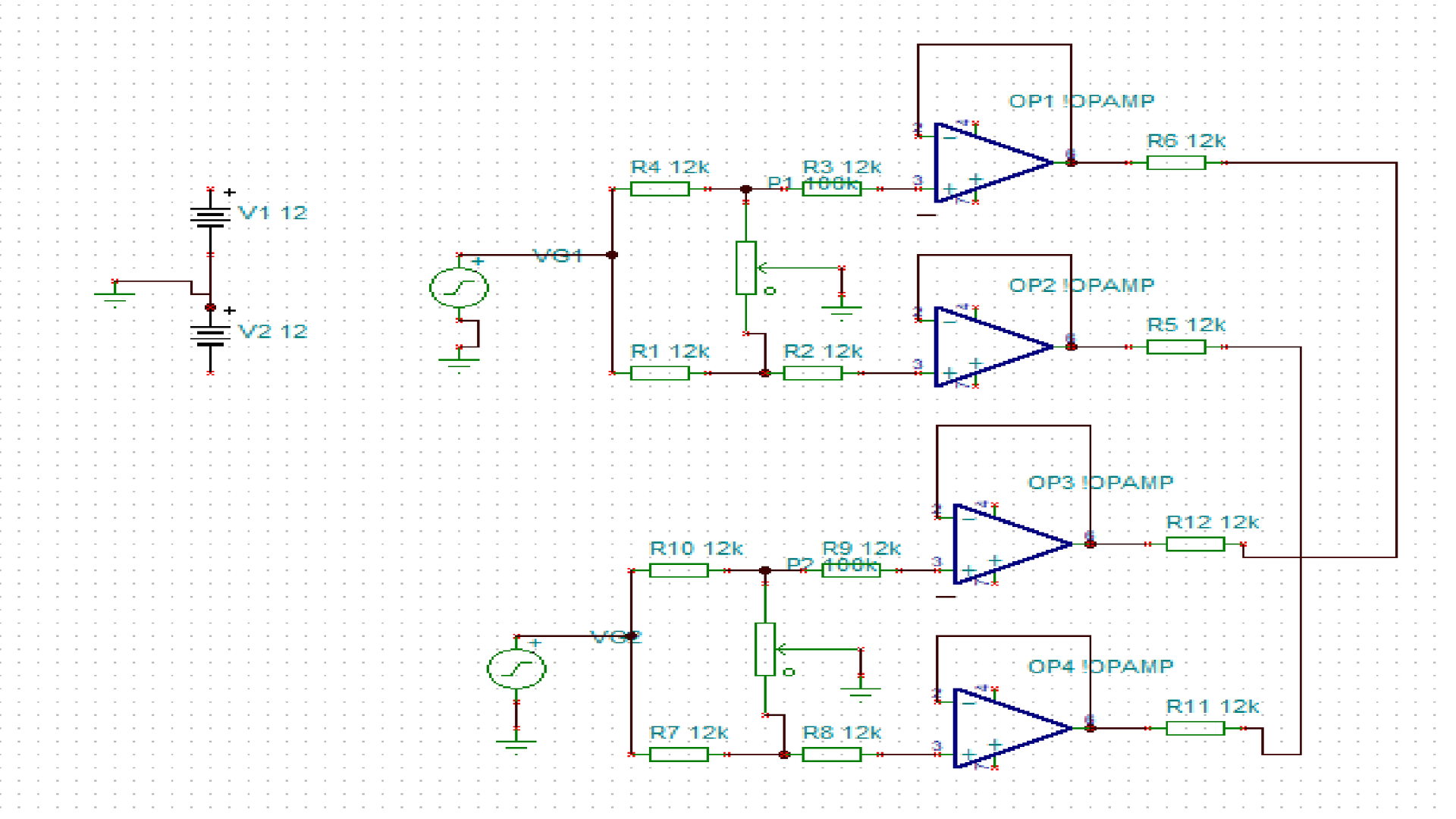
Sziasztok! Szerintetek ez a kapcsoläs ilyen formäban buffer fokozat kÉnt is müködik? Panoräma kÉnt müködött.
Köszi!
Igen, de a kimeneten nem kellenek azok a 12kOhm-os ellenállások, bőven elég védelmi célból oda 75-100Ohm között akármi.
Üdv!
Szia! Kell még egy-egy invertáló műveleti erősítő mindkét csatornára 12k visszacsatolással, lásd IC4!
Sziasztok!
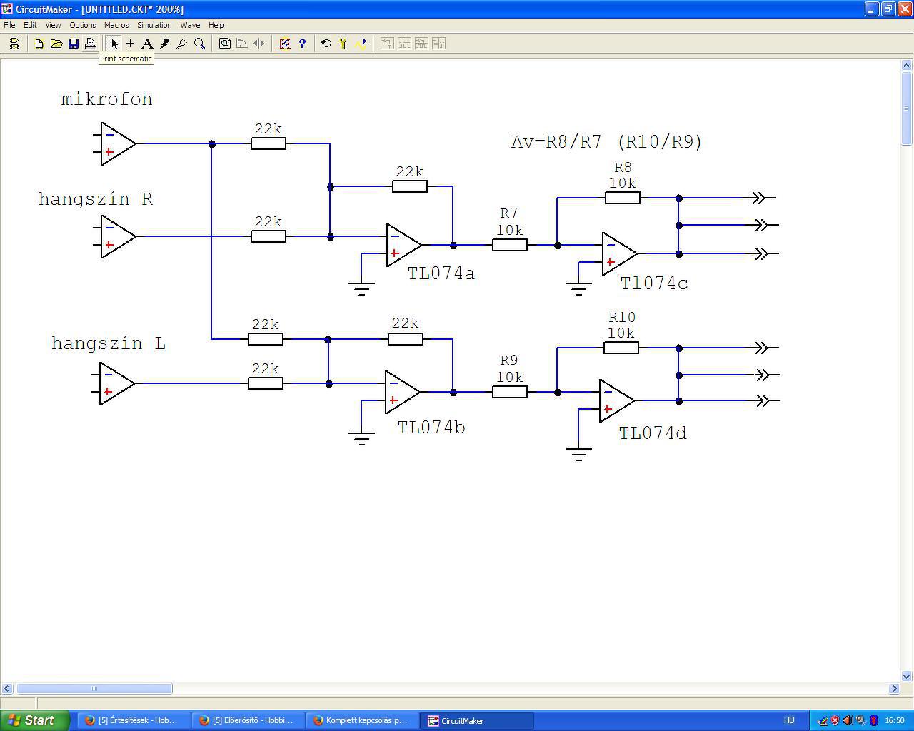
Az alábbi elgondolásban szeretném kérni a segítségeteket, javaslatokat. Egy olyan készüléket „előerősítőt” szeretnék építeni, ami rendelkezik: - négycsatornás bemenetválasztóval, - hangszinszabályzási lehetőséggel (amit igény esetén ki is lehet iktatni), - mikrofon előerősítővel, - kivezérlés jelzővel. Kimenetek: - három, egymástól elszeparált sztereó vonalkimenet (több erősítő meghajtásához), - 2.1 erősítő meghajtására szolgáló kimenet, - és egy fejhallgató csatlakoztatási lehetőség. A részegységek már megvannak, kapcsolási rajzait innen, különböző fórumból bogarásztam össze. A mellékelt blokkvázlaton próbáltam megjeleníteni, hogy én hogyan is kötném össze a részegységeket, de a „kérdőjellel” jelölt helyen nem tudom, hogy oldjam meg az illesztést, a jel leosztást. Erre a pontra szeretném illeszteni a mikrofon előerősítő kimenetét, ezen a ponton szeretném mérni a jel erősségét (WU), és innen szeretnék jelet venni a fejhallgató erősítőnek. Segítségeteket nagyra értékelném!
De mivel nem hatnak egymásra, ezért még IC is túlzás, elég csak akár ellenállás is...
Szia!
Ennyire egyszerű, én meg túlspirázom? Az egyes bemenetek passzív alkatrészei nem igényelnek módosítást? A mono mikrofon jelet két 22k ellenállással bontsam szét a jobb és bal csatornára? A hozzászólás módosítva: Dec 3, 2020
A mikrofon erősítő és a hangszín kimenete söntöli egymást.
Én is úgy érzem, hogy a mikrofon és a hangszínszabályzó jelét aktív módon kellene össze"keverni".
De javítsatok ki... Mindjárt készítek egy ábrát, hogy egy kicsit tisztábban lássak (vizuális típus vagyok)
Igen. Egy TL072 bemeneteire megy a hangszín, a mikrofon erősítő pedig egy-egy 22k-val a két bemenetre.
Vagy inkább lerajzolom.... A hozzászólás módosítva: Dec 3, 2020
És az kit érdekel? Ha ellenállás van közöttük, minek az IC?
Szerintem jobb kis kimeneti impedanciával meghajtani a kimeneti opampokat, de nem értek hozzá...
Szerintem nem hatnak igazán egymásra és csak feleslegesen bonyolitod a kérdező életét, de én aztán tényleg nem értek hozzá.
Köszönöm a segítségetek!
Szerintem mindketten jobban értetek hozzá mint én és mindenkitől szívesen várok ötleteket. Szeretném minél kifinomultabb módon, ugyanakkor nem túlbonyolítva megoldani ezt a problémát. Karesz 50: Én is készítettem egy rajzot és szerintem ugyan azt rajzoltam, mint Te. Akkor a bemenetek passzív tagjait nem kell babrálni? A rajzra már rátettem a fejhallgató erősítőt, mint blokk. Fejhallgató erősítő gyanánt egy TDA2822 IC-vel, adatlapi ajánlás szerint felépített kis végfokra gondoltam.
Az illesztőerősítők bemenetére elég 1kOhm.
És igazság szerint így leosztja 6dB-lel (felére) a mikrofon erősítő és a hangszínszabályzó egymás kimeneti jelét, csak nem akartam elbonyolítani. Ha ez gondot okozna akkor egy TL074-el "rendes" összegzőt kell csinálni. Ezt még lerajzolom, aztán majd eldöntöd melyik szimpatikusabb. |
Bejelentkezés
Hirdetés |





















