Fórum témák
» Több friss téma |
Fórum » Labortápegység készítése
Kedves Sdrlab!
Nincs mentségem arra, hogy nem vettem észre hozzászólásodat, talán csak annyi, hogy éppen akkor írtam a válaszokat Ge Lee-nek és Kovodivi-nek. Elnézesedet kérem, és kérlek továbbra is írd meg véleményedet. Megcselekedtem az általad javasoltakat (ha jól értem azokat), kérlek vess rá egy pillantást. Köszönettel; Tambi.
Köszönöm kedves Ge Lee!
"ilyen helyre ilyen kell, jobb helyre meg jobb kell" elv alapján.... Hát nem egy labortáp, 60 V-on 0-20A statikus terhelésváltozásra 20 mV-ot változik. A 20 és 40 fok közötti hőmérsékletáltozásra további néhányszor 10 mV-ot fog. Azt gondolom, nekem megfelel... Köszönettel derűs estét mindenkinek! Tambi
Tégy pár 100pF-et még a feszválasztó közös pontja és a föld közé is...
Az R9-et vedd kisebbre, mert így már nincs meg a 10V referenciád(beterheled a tápját)... Ha nagy értékű kimeneti kondival akarod tesztelni, nem árt a kimenetre egy kisütő ellenállás sem(1-2k), mert anélkül csak lassan fog kisülni a kondi, ami a terhelés kikapcsolásának pillanatában túltöltődik a nagy áramok miatt. Az emitterkövető így már jó lehet, csak vigyázni kell a nyugalmi árama miatt! Szerintem jobban jár, ha végképp elhagyod az egészet, és egy 1k-n keresztül az OPA kimenete közvetlenül hajtja a gate-t! Statikusan ez nem terhel, dinamikusan sem vészen 1k-n keresztül. A sebessége még mindig jó lehet... R6 teljesen felesleges oda... Ellenben én a DC-OFF kapcsolóját a gate-source közé tenném. C1-et, kisebb értékkel lehet szintén bekötném, annak függvényében, elég e a fentebb említett kondenzátor...?! Hirtelen ennyi javaslatom lenne!
Sziasztok!
Tegnap megérkeztek az LPSU panelok Alkotótól, kifogástalan darabok. Ha valaki ezen tápegység megépítése mellett dönt nyugodtan rendeljen tőle, csak ajánlani tudom. Ha elakadnék az élesztés során, akkor számítanék a kedves fórumozók segítségére.
Legutóbb (pár éve) a lomexből vettem 15003-at (akkor még feleennyibe került), tökéletesen teljesít azóta is egy 400W-os erősítőben amivel diszkóznak. De a lomexből egyébként sem sikerült még bármi hamis dolgot vennem, de jó még a TME és a Farnell is. Amiket e tekintetben kerülni érdemes az a HQ és a Hestore.
Kedves Ge Lee, Kovidivi és Sdrlab (ábécé-sorrendben)!
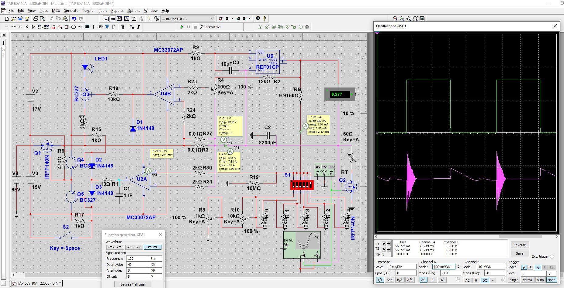
Az eltelt 70 órában nem kevesebb, mint 46 féle áramkőrt szimuláltam útmutatásotok alapján és saját kútfejemből. Elsőként Sdrlab javasolt módosításait csináltam meg, majd végül kínomban a mellékelt "elvi" kapcsolást. Annyi bizonyos, hogy a "végeredmény" kitűnően működik csupán 10 µF-os kondival, 10A terhelésnél 20-30 mVp-p tüskékkel. A függvénygenerátor felfutása 2 usec (5A/sec), 1 usec-nál a tüskék azonnal öt-tízszeresre nőnek. A D1 csökkenti a belengési hajlamot (is). 30-40 kHz-ig egészen elviselhető, 100 kHz-nél már hatalmas a zűzavar. (Remélem, kevés eszköz dolgozik 10 A áramfelvétellel 100 kHz környékén.) Van egy szép szobrom márványtömb formájánan, már csak a felesleget kell lefaragni... Vagyis az ideálist közelítő tápok és egyebek helyére valóságos alkatrészeket tenni... Mégegyszer köszönöm! Derűs estét, jó éjt; Tambi.
Kedves Fórumtársak!
Nem bírtam a véremmel, és bementem kipróbálni az "új" FOK-GYEM Tr9158/A 40V, 10A-es tápegységemet. 45W-os járműizzó U_KI 12,0V-ról IRFP360 meghajtva FY2100 generátorról Ugs 10Vp-p négyszögjellel, 5V offset-tel. A mérést előbb RIGOL Z1054 kétcsatornáján is, majd egy analóg szkóppal is elvégeztem. Láss csodát; a 12V tápfesz 0,5-1V-os ingadozást mutat frekvenciától függően 50 Hz-1kHz között, 1 kHz-nél már az 1V ingadozásra nagyjából 1V alsó-felső tüske is szuperponálódik... A táp műszere 12,0V-ot, illetve átkapcsolva 2,15A-t mutatott. Sajnos nem csak a telefonom buta, hanem a gazdája is, így lefényképezni nem tudtam... Így utólag visszagondolva a szkópot nem a táp közvetlen kimenetére, hanem a mérőzsinóron lévő csipeszre csatlakoztattam az izzónál, így ha a négy banándugó, két mérőzsinór és csipeszeik együttes ellenállása 0,1 Ohm körül lenne, akkor 4,5A esetén nagyjából ki is jön az 0,5V ingadozás... Kérek szépen valakit, ha van ilyen tápja, ismételje meg a mérést helyesen, közvetlenül a táp banánhüvelyén mérve. Ennél biztosan jobb a 9158. Köszönettel; Tambi.
Sziasztok!
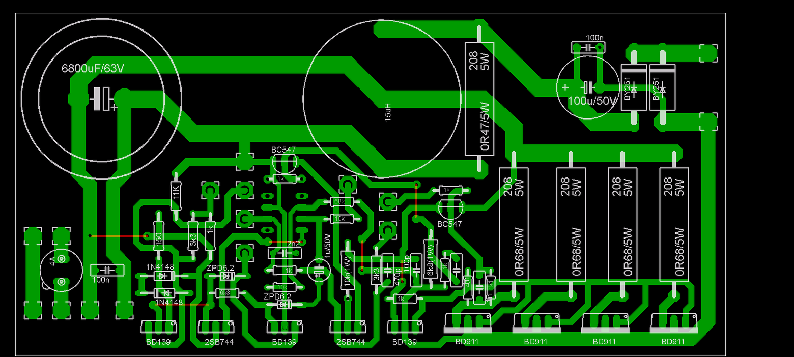
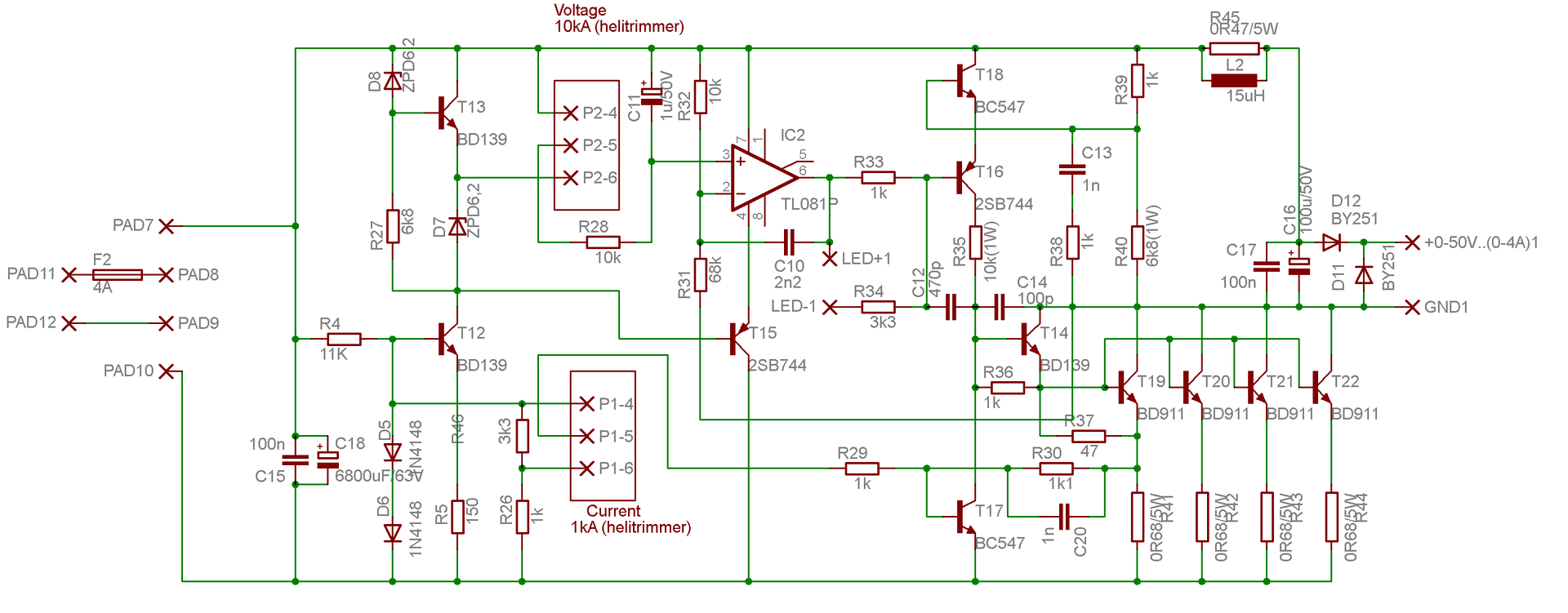
Megépítettem az alábbi tápegységet és kicsit elakadtam benne. A feszültséget szépen szabályozza és az áteresztő tranyók is dolgoznak. Viszont az áram szabályzás nem úgy működik, ahogy kellene. Egy 8 ohmos nagy terhelhetőségű (100W) műterheléssel terhelve a tápot a következőket tapasztaltam. A feszültséget emelve csak ~29,5V környékén kezd el dolgozni az áramkorlát (~3,750A). Ezen feszültség alatt az áramszabályzás egyáltalán nem működik. A határolást jelző LED is csak halványan kezd el világítani az elért értéknél. Csatoltam az eredeti rajzot is az összehasonlítás végett. A feszültség szabályzáshoz 10K, az áram szabályzáshoz 1K helitrimmer van bekötve. Előre is köszönöm a segítséget!
Jól látom, hogy az opamp pocakkal felfelé áll? Szerintem ellenőrizd le a tranzisztorokat is, hogy jól fordítottad-e őket át.
A pocak a tükör szimmetria miatt lett így megoldva, mivel kettős táp lesz belőle. A másik oldalon pocakkal lefelé áll, de az az oldal még nincs kész.
A tranyókat nem kellett fordítani. Csak és kizárólag az OPamp van tükrözve.
Jól értelmezem ? Átforgattad az OPA lábait ?
Ha igen, akkor megváltozott a lábak "körbejárási" iránya is ... Ez szimpla matematika.
Hello!
- Bocs hogy beleszólok, ha működik a feszültség szabályozás, akkor az OPA-val nincs gond. - Az áramszabályozásnak sok köze nincs a feszültség szabályozáshoz. (Maximum annyi, hogy ellene dolgozik. ) - Jé, működik az OHM törvény? 29,5V/8 Ohm=3,68A Még szép, hogy ott lép be az áramkorlát, ha az 3,75A van beállítva. Mi ebben a fura? Ha letekerve is ott lép be, akkor más a gond, pld. rosszul van bekötve a poti. De találgatás helyett célszerűbb lenne mérni a potin a feszültséget.
Üdv!
A potméter 29,5V alatti tartományban hatástalan. Csak az felett szabályoz. Ha le van tekerve minimum állásra az áram szabályzás, akkor sem korlátozza le az áramot. Az ohm törvényhez hozzászólva ezek mért értékek voltak. Itt volt az a pont, ahol az áramkorlát működött.
Ha az áramkorlát 3,7A-ra van állítva, akkor hogy lenne az áram pld. 10V-nál ennyi a 8 Ohm-on? 10V-nál, csak 1,25A az áram. Tehát nem korlátozhat!..
Rendben. Elviekben ha beállítotok 10V kimenő feszültséget és azt akarom, hogy 1A áramnál többet ne engedjen a fogyasztóra, akkor az áramszabályzóval be lehet állítani, hogy leszabályozza. De hiába tekergetem az áramkorlátot, akkor is ugyan annyi a felvett áram. Nem tudok például 500 mA áramot beállítani.
T17 bázisán változik a feszültség az árampoti tekergetésére ? Az árampoti p1-4 pontján megvan az 1,2V?
Oké, de olvastál és mit mértél? Semmit? mert akkor minden úgy is fog maradni..
Helló!
A T17 bázisán a két végállás között 405mV-765mV feszültséget mértem. Az árampoti P1-4 pontján 1,602V-ot mértem. Merre tovább? A hozzászólás módosítva: Ápr 10, 2020
Hello! 765mV-nál a BC547-nek már vastagon nyitva kellene lenni. Csakhogy a nyákon fordítva van bekötve a C-E. Így áramerősítése 6-10 között van, ezért a "hibás működés".
Hy!
Most néztem át a rajzot és a kapcsolást is. Valóban fordítva vannak a BC547-es tranzisztorok. Még a másik is. Érdekes, hogy a tervezőben (sematikus) jól helyeztem el és PCB Boardon is jó a légvezetékezés. Viszont a valóságban fordítva kell beültetni a tranzisztort. Pedig még beültetés előtt végig is mértem az összes alkatrészt. Megint tanultam valamit. Köszönöm a segítséget! Máris intézem a javításokat.
Mindenkinek köszönöm a segítséget. Tökéletesen működik az áramkorlát is végre.
![]() Kellemes húsvéti ünnepeket!
Na vajon melyik volt az eredeti ?
A hozzászólás módosítva: Ápr 16, 2020
Fogalmam nincs. Ránézésre a jobb oldali chip a legnagyobb, annak kéne lenni, de ebből még nem következik hogy az az.
Igen nyert ,a jobb oldali a másik kettő hamis meg hamisabb kategória .
A hordozó lemezen is látszik hogy kidolgozottabb mint a másik kettő, azokon még a présgép által otthagyott sorja is látszik körben. A lemez felülete is síkabb, a másik kettőé porózus. Szóval ha a chipek le lennének takarva, akkor is a jobb oldalira tippeltem volna a fémmunka alapján.
Érdemes az Emitter bekötőhuzal-vastagságot is megnézni.
A keresztmetszete minimum a négyszerese a másik kettőének...
Mind hamis! A Wikipedia szerint a mellékelt képen látható az eredeti RCA gyártmány bele.
(A kép linkjét rosszul teszi be a fórum programja.)
Csakhát azota rengeteg viz lecsurgott a Dunán meg az RCA-t is magával vitte, igy teljesen felesleges ezzel igy foglalkozni. Amugy sem tudod mit kapsz, ha ilyesmit veszel. Ráadásul minden gyárto fenntartja a jogot az innováciora, igy az sincs kizárva, hogy ugyanattol a gyártotol legközelebb nem kapsz más kivitelt.
Épp ma kellett egy modern IC-böl 1 mm-t leköszörülni, mert a hely a NYAKon kevés volt ( ugyanazt a cuccot már vagy 10x megépitettem ugyanazzal az áramkörrel, de a legujabbak tokja közel 1 mm-l hosszabb. ) A hozzászólás módosítva: Ápr 16, 2020
De az uj lehet, hogy oxigénmentes rézböl vagy ezüstböl van a régi meg vasdrot.
|
Bejelentkezés
Hirdetés |












A tranyókat nem kellett fordítani. Csak és kizárólag az OPamp van tükrözve.
Máris intézem a javításokat. 

) 



