Fórum témák
» Több friss téma |
Fórum » Spektrum-analizátor
Témaindító: (Felhasználó 518), idő: Okt 26, 2005
Témakörök:
Találtam egy spektrumanalizátort a neten Bővebben: Link
A kapcsolási rajz egy részleten bekarikázott IC-k típusai vajon milyen típusúak?
Szerintem digitális poti. Írja is a szövegben a srác.
Köszi, meg is van ... MCP4011
Üdv. egy régi HP 3585B Spectrum Analyzer ér még valamit szerintetek? 20hz-40Mhz-ig
A hozzászólás módosítva: Dec 7, 2018
Valamit igen, de nem sokat, mert azt a 40MHz-et egyrészt ma már minden DSO tudja ami frekiben megy addig, másrészt aki ilyet vesz annak éppen azért kell, mert a szkópja már nem megy addig, tehát jóval nagyobb frekikre.
Ami nekem van (Advantest) az majdnem ugyanígy néz ki, de az 2,6GHz-ig megy, és olyan 100-130ezer Ft körül mennek használtan.
Akinek szüksége van alacsony frekvenciásra, annak igen. A magas felső határfrekvenciájú spektrum analizátorok viszonylag magas több kHz -es tartományban kezdődnek.
Alacsonyfrekvenciás hálózat, (zavarszűrő) vizsgálatánál jól jöhet. A hozzászólás módosítva: Dec 7, 2018
Idézet: „2,6GHz-ig megy, és olyan 100-130ezer Ft körül mennek használtan.” Hol? Eddig 400 ezer alatt nem láttam HP - Agilent működőképes példányt, azt is az ebay-en. Plusz szállítási költség meg vám + áfa, ha Amerikából jön. A hozzászólás módosítva: Dec 9, 2018
A vakerán árult ez a srác zsinórban többet is, ilyesmi árban, én is tőle vettem az Advantestet. Advantest volt neki meg HP, mindegyikből volt többféle ha jól emlékszem az 1 gigástól a 14 gigásig. Sajnos a guglival már csak ezt az egy elkelt hirdetést találtam meg, de legalább négyet eladott még az enyémen kívül is amíg figyeltem.
Én ilyet vettem tőle, 9kHz től 2,6GHz-ig megy, ebből is volt neki kettő vagy három. Pontos árra nem emlékszem, de valahol százezer körül volt.
Árult nemrég hibásat is olcsóbban, ezt is most találtam a guglival. Nem tudom honnan szedte őket, de lehet hogy van még vagy lesz még neki.
A hozzászólás módosítva: Dec 9, 2018
Dehogynem érdemes, csak ne 100 ezerért tedd fel, mert annyiért senki nem fogja megvenni. Vagy, nem tudom ütközik-e az apró szabályival vagy sem, de ha mindenáron el akarod adni, akkor kigondolsz magadban egy minimum árat ami alatt nem kívánod adni, és majd licitálnak rá hogy kinek ér többet.
De ahogy látom itt mostanában eléggé elferdült az érdeklődés, meg az értékrend. Hirdetnek szkópot 10 ezerért és a kutyának sem kell, de multimétert meg vesznek 15-ért is. Aztán hol van értékben egymástól a kettő... Szóval szerintem jobban jársz ha inkább a jófogáson próbálkozol.
Ja végül is jó ötlet, lehet felrakom ahogy mondod
Jó műszer, szívesen elfogadnám, de nem tudok akkora összeget fizetni érte, mint amennyiért a neten mennek hasonló készülékek. Hangfrekvenciás mérésekhez kiváló, a kezelése is megtanulható pár hét alatt.
Esetleg privátban írhatnál árat, hogy mennyiért adnád el, vagy csere-beszámítás lehetséges-e valami hasznos cuccra. Üdv!
Sziasztok!
Takeda vagy Agilent TR4122B analizátora nincs valakinek? Tapasztalatok illetve leírások érdekelnének.
Üdv!
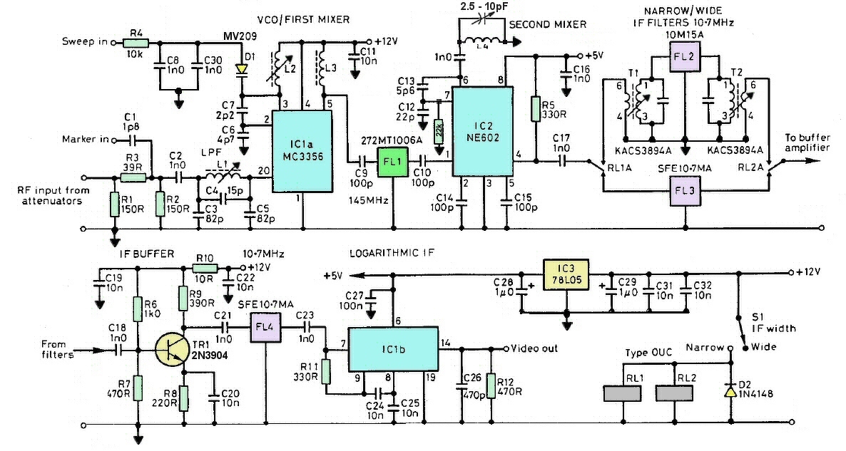
Spektrum analizátor építésére adtam a fejem. Hosszas keresgélés után több helyen is egy nagyjából azonos felépítésű analizátort találtam. Röviden-tömören erre a cikkre épül mindegyik: Bővebben: Link Lényegi dolog, hogy az oszcilloszkóp X-Y üzemmódját használja ez a kapcsolás. Érdemes átolvasni, mert részletesen leírja a működését. A kérdésem a képen jelölt alkatrésszel (szűrővel) kapcsolatban lenne. Ez elvileg egy 145MHz-re tervezett band pass filter, amit az ég világon nem kapni már sehol. Megfelelő lenne ide egy házi készítésű 145MHz-s szűrő is, vagy milyen alternatív megoldások lehetnek még? Pl találtam egy leírást egy ilyesmi szűrő elkészítéséről. Ez jó lehet ide? Ha nem akkor milyen lehetőségeim vannak még?
Jó a szűrő, ami a képen van, csak elég nehéz stabilra elkészíteni. Igencsak erős mechanikai munka, nem beszélve az alapanyagok beszerzéséről.
A 145 MHz -es szűrő, egy helikális szűrő. Szerezz egy FM301-160 BRG adóvevő vevő bemeneti szűrőjét, és hangold át.
A dobozát nyák lapból terveztem elkészíteni, a tekercsek pedig 4mm^2-es tömör rézdrótból lesznek. Ezek nagyjából vannak is itthon.
A stabilitásán lehetne valahogy javítani? Ha találok ilyen adóvevőt akkor igyekszek lecsapni rá. Ahogy nézem ez amúgy is egy hosszabb, kísérletezősebb projekt lesz, tehát biztosan ki fogok próbálni több megoldást is. Csak már megint a tekercsek elkészítése okoz gondot...
Az FM10 164 bemenetén is van szűrő, bár az nem helikális, de áthangolva az is jó. A helikális azért jobb, mert meredekebben vág a sávszélein, így a zavarok, nem kívánatos jelek szintje is kisebb.
Elvileg lehet nyákból is, de jó sohasem lesz. Ahogy a cikkből is láthatod, vastagabb réz lemezből készült a végleges, azt pedig hajtogatni kellene. A profik réztömbből marva készítik, és ezüstözni is kellene. Úgyhogy nem annyira egyszerű. A méreteknek is pontosaknak kell lenniük, mert az üreg méretei, amiben a tekercsek is vannak igencsak meghatározók. Érdemes polírozni a felületeket.
Persze kísérletezni jó nyákból is, de sem stabilitásban, sem paramétereiben nem hozza a szükséges értékeket. Ugyanez a konzervdobozra is érvényes. A doboz belső felülete nem (csak) árnyékolás, hanem elsősorban hullámvezető. A tekercsek méretei is fontosak, ha eltérsz, ugyanott vagy. Azok csak látszólag induktivitások, de nem az, hanem olyasmi, mint a helikális antenna, az is hullámvezető. Számít a vezeték amiből hajtogatod átmérője is. Az ezüstözés, és a sima felületek azért fontosak, mert ettől függ a szűrő vesztesége. A hozzászólás módosítva: Ápr 10, 2020
A réztömbös maratásra és az ezüstözésre több mint valószínű hogy nem lesz keret. Pedig elhiszem hogy az lenne a legjobb megoldás. Egyelőre jó lesz nekem a nyákból felépített, és ha beválik, működik a dolog (megjelenik a szkóp ernyőjén valami értelmezhető ábra) akkor fogok tovább kísérletezni, hogy hogyan lehetne fejleszteni. Csak először egyáltalán induljon el.
pl ha kémiai ónozóval bevonom a doboz felületét, az segítene a veszteségeken? Arra gondolok, hogy az ónozás talán valamennyire kisimítja a viszonylag karcos rezet.
Szerintem az ónozás sem az igazi, annál jobb a polírozott réz felület, mert a vezetőképesség is fontos tényező.
A legfontosabb a nagyfrekvenciás rész precíz kivitelezése, mert attól függ majdnem minden. Lényegében a kapcsolás megegyezik egy elektronikusan hangolható kettős keverésű vevő nagyfrekvenciás részével. Csak sokkal stabilabbra kell készíteni. A szűrőnek megfelelne egy duplex szűrő vevő oldali szűrője, csak az méreteiben elég nagy lenne.
A nagyfrekis részhez szívesen veszem a tanácsokat, nem építettem még ilyesmit.
De azért van pár dolog, amire tudom, hogy figyelni kell: A nyák tervezésénél igyekszek minél rövidebb vezetősávokat használni, ahol csak lehet, kerülve a párhuzamos sávokat. Igyekszek minél több SMD alkatrészt használni. A panel maga 2 oldalú nyákra készül, aminek az egyik oldalát nem maratom re, és a földre lesz kötve. A másik oldalra kerülnek az alkatrészek. Az esetlegese műszerdoboz amibe bekerül majd az is árnyékolt lesz, és nem kizárt, hogy ezen felül kapni fog a nagyfrekis rész még egy külön árnyékolást. Mire figyeljek még oda, hogy ne legyen kuka az egész?
Szerintem ismerkedni szinte bármilyen ebben a témában született leírás megteszi. Ha nincs különösebb cél vele, akkor túl nagy energiát nem érdemes belefektetni. Mindegyik építése eléggé munkás, ... De ha leírás alapján építesz, és nincs elég ismereted és gyakorlatod az RF technikában, akkor ragaszkodj a leírás - építés pontosságához. Ekkor lesz valami sikerélmény. Ha már az elején elkezded átdolgozni SMD-re bizonytalan kétoldalas panelra akkor nehéz lesz sikert elérni. Mert elsőre kevés módosítás szokott jó lenni. Csak egy példa: a Jó RF panel nem olyan, hogy egyik felén az alkatrészek a kiluggatott GND fólia felett, és másik oldalt a nyomtatott rajzolat a forrasztásokkal Hanem egyik fele teli GND, csak minimális jellemzően csak tápszűrés alkatrészei. A lényeges oldal minimális tápvonalszerű nyomtatással és alkatrészekkel. Mindezek modulszerűen építve külön külön árnyékolt dobozokban.
A két keverő között, jellemzően a feldolgozni kívánt sáv feletti zavarmentes frekvenciasávon alakítanak ki olyan szűrőt aminek nagy az oldalmeredeksége, és nagyon alacsony az áteresztősávú csillapítása. Itt a helikális vagy magasabb frekvenciás esetben üreges szűrők vannak. A második KF szűrői szerintem kritikusabbak, mert azokon múlik a képernyőn megjelenő púp kinézete, csak így durván fogalmazva.
Érdemes az első keverőt külön árnyékoló doboza tenni. Arra is ügyelj, hogy legyen bemeneti csillapító, átkapcsolható, 3, 6, (10), 20 dB -es. ezzel a bemenetet tudod védeni a nagy jelektől, ill megállapítani, hogy valódi, vagy hamis vételi helyen mérsz. Ezután jön a 150 MHz -es szűrő, azután már nem annyira kényes a KF erősítő.
A rajzon is külön szerepel, "RF Input from attenuátors". elkészítheted külön is, akár átkapcsolhatóra, akár minden csillapító tagot külön dobozba, és úgy rakod össze ahogy akarod, és másra is jó. A rajzon csak két fokozat van, 10, és 20 dB, de érdemes egy 3, vagy/és 6 dB csillapítót is készítened. Az is fontos, hogy a vezérlő, és a rádiós rész rendesen el legyenek választva, tápszűréssel, és árnyékolással is. A csillapítók praktikus elkészítési módja, ha szerzel pl. az erősáramú rendszereknél használt réz sínt, és abba a csillapító ellenállásainak méreténél kicsit nagyobb lyukat, belefúrsz egyet hosszában, erre jöhet a két végén a csatlakozó, közé a hosszanti ellenállás, és kettőt keresztbe, de szinte zsákfurat felülről, alul pedig egy ellenállás lábainak megfelelő furatot. A felső lyukakon keresztül össze tudod forrasztani az osztó PI elemeit. A hozzászólás módosítva: Ápr 10, 2020
Van egy olyan érzésem, hogy ez nekem túl nagy falat lenne így elsőre. Sose terveztem még hangfrekvenciánál nagyobb frekire semmit. Az pedig már most látszik, hogy ez sokkal nehezebb, mint elsőre kinézett, és sok buktató van, ahol félremehet a dolog. Szóval jelenleg esélytelennek látszik, hogy ebből bármi használhatót kihozzak.
Nem tudom hogy kéne nekiállni a nyákok megtervezésének (pl a sweep generátor meg a videojel erősítője rendben van, mert az nem nagyfreki), de a bementi fokozat, az első és második keverők, na meg a szűrők és a tekercsek okoznak nagy fejtörést, hogy hogyan kéne rendesen kivitelezni őket. Szóval most egy kicsit eltűnt a kezdeti lelkesedés.
Amit pdf-ben belinkeltél abban minden benne van, vázlatos panelterv is, és a maga 0-90 MHz meg egy kétkörös 145MHz helikális szűrővel nem egy ördöngősség. Ha ez kezdésnek megfelel akkor csak ragaszkodnod kell az eredeti leíráshoz tervekhez. Menni fog, és ha tudunk segítünk.
Ne add fel. Az vevő részt meglehet egykétszer megépíted, meglesz a gyakorlat is. Segítünk.
Mindenki elkezdte valahogy. A hozzászólás módosítva: Ápr 10, 2020
Amit linkeltem leírásban, abban volt ez a fajta megoldás a nagyfrekis részre, hogy az egyik réteg végig föld, a másik meg ami a vezetősávokat tartalmazza.
Az eredeti paneltervhez ragaszkodnék én szívesen, csak pl a csatolt kapcsolási rajzon, a T1 és T2 jelű KF-trafókat sem találtam sehol, de még csak adatot se róla, pl induktivitást, hogy mivel lehetne helyettesíteni. Mivel ha jól nézem ez a 10,7MHz-s rész, emiatt reménykedhetek hogy ilyesmi trafó akad egy szebb napokat megélt FM rádióban. De melyik tekercset vegyem ki...? A kapcsolásban szereplő többi tekercsel is bajok vannak, egyikhez van csak érték írva, a többihez csak típus, jobb esetben szín, de az meg nem tudom mennyire volt szabványosítva, hogyha ott azt írják, hogy fehér közepű tekercs kell, akkor a nálam itthon heverő azonos színű az hasonló induktivitással fog rendelkezni. 0-90Mhz nekem bőven sok lenne. szerk: lemaradt megint a kép A hozzászólás módosítva: Ápr 10, 2020
Szerencsére bevásároltam a hozzá szükséges IC-k ből, amelyek ugyan riták, de ebayon azért akad. Vettem 10 db-t, remélem kitart egy ideig.
Remélem van induktivitás mérőd. Azokat a sávszűrőket helyettesítheted közönséges FM KF trafóval. Végül is nem nagy gond, ha csak az egyiket használod. A különbség csak a kerámia szűrők sávszélességében van.
|
Bejelentkezés
Hirdetés |













