Fórum témák
» Több friss téma |
Mielőtt kérdezel, a következő két dolgot ellenőrizd!
I. A helyes tápfeszültségek megléte.
II. A kimeneten van-e egyenfeszültség.
Élesztés.
Igen , csak 1µF-os bipolárisom van itthon. Amit betettem 6.8µF 400v.
Lecseréljem?
A pulzálás arra utal, hogy valami bizonytalanul vezet. Hol jobban, hol kevésbé. Sajnos nincsenek pozíció számok, de ha a negatív oldali tranzisztort említetted, akkor ennek a pozitív oldali párját kellene megnézni. Először a lábak közötti tisztaságot, a 10pF-os kondenzátort, majd a tranzisztort. Vedd ki a 10pF-ot, majd kimeneti DC mérés. Ha még mindig +46, akkor vedd ki a tranzisztort is. Ismét mérés. Ez a tranzisztor akár zárlatos is lehet.
Ez az erősítő eljár +/-15V-ról is, élesztésnél nem kellene teljes tápot adni neki. Egy sima 12-24V közötti szekunderű 10-20VA-es transzformátor kétszerező kapcsolással is elég. Puffer kondenzátornak meg 220-470uF. Sokkal biztonságosabb. H már nem rakoncátlankodik, akkor mehet feljebb a táp. Mondjuk ez csak tanács.
Addig nem haladunk a hibafeltárással míg nem lehet stabil feszültséget mérni.
Milyen tápot használsz? Az nem ingadozik? Kinagyítottam a kép egy részletét, milyen szennyeződést látható rajta? Milyen eljárással gyártottad a NYÁK-ot? Többet is készítettél ezzel a módszerrel, vagy ez volt az első. A hozzászólás módosítva: Ápr 12, 2020
Normál körülmények között ez nem okoz gondot. Az alu elkók pozitív fegyverzetén vastag, a negatívon vkony oxidréteg gondoskodik a szigetelésről. Végeredményben olyan, mint ha szemekapcsolnánk egy 10µF/50V és egy 100µF/3V-os elkót. Persze ez nem pontos érték, mert nincs specifikálva. Tehát 1V alatti feszültség nem teszi tönkre a normál elkókat.
A tápom egy saját tekerésű hiperszil. Előzőleg 2x120W-os erősítőt hajtott , 2x10000 µF-os kondival.( Rákötöm egy másikra, próbából)
A szenyeződés folyatószer.A nyák fénymásolós, vasalásos technikával készült (Nemnagyon szeretem, mert kicsit alámar. A legtöbször dry fóliát szoktam cnc géppel levilágítani) Készítettem már egy párat, sokat nem (6-8 db) Így szoktak kinézni.
Valaha magam is küzdöttem hasonló jelenséggel. Az alábbi lépések segítettek megszabadulni tőle.
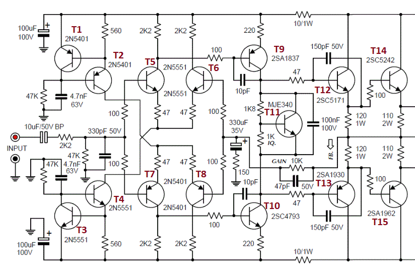
Maratás után nitróval lemosom a festéket. Folyékony súrolószerrel fémtisztára dörzsölöm a vezetősávokat, egyúttal tökéletesen lemosódik a maratószer. Fúrás, lemosás nitróval, folyatószer felvitel. Beültetést követően a folyatószer-gyanta maradványokat nitróval fogkefével távolítom el. Szükség esetén kemény fogpiszkálóval tolom le a makacsabb csomókat. Ha mérve stabil a tápfeszültséged, akkor nem feltétlen kell lecserélned. Készítettem egy tranzisztor-pozíciószámos ábrát. Ha mérséklődik a feszültség mászkálása, akkor az alapján írd meg a T1-T8 tranzisztorok E, B, C feszültséget, mint korábban is tetted. Abból alkatrész, vagy átvezetési hibákat lehet kiszűrni. Szűkíthetjük majd a kört az egyik differenciálerősítő kiemelésével (T9/T10-et átkötjük áramgenerátornak).
Táp:+- 18,5 volt
Változás: A kimeneten +16 volt ami 1/3 arányban átbilleg -16 voltba reloo által készített tranzisztor-pozíciószámos ábra alapján T9 tranzisztor és ahozzá tartozó 10pF kondit átmértem és hibátlanok.
Táp:+- 18,5 volt (lassabban melegszik, tovább lehet méregetni)
Nekem gyanús a T5. Már korábban is érdekesen viselkedett. Mintha nem lenne azonos a lábkiosztása. A beültetés alapján rendben van, de nem lehet hogy nem is az a tranzisztor? Multival nem lehet kimérni azt hogy a kollektor-emitter fel van-e cserélve, mert a bázis-emitter diódája 5-7V letörésű szemben a bázis-kollektor 150V-jához képest.
Mi volt a beszerzési forrás? Előfordulhatott, hogy belefutottál átcimkézett hamis tranzisztorba.
Pont ezt kezdtem leírni
Beültetve vizsgálható C-E között mutatkozik-e dióda viselkedés.
Remek! T7, T8 gondolom C, E felcserélődött.
Sziasztok!
Egy kis segítséget kérnék. Van egy Akai AA-503R erősítő amihez sajnos nem találok rajzot. Az a hibajelenség hogy bekapcsol, de hang nem jön ki. Ahogy tekerem a hangerő potit és megy fel hangerő kijelző, a léptetés ütemében egy pattanó hang szól a hangszóróból. Egyébként semmi hang. Merre keresgéljek? Jól gondolom hogy valami Ic lesz a hibás? Az erősítő: https://thumbs.img-sprzedajemy.pl/1000x901c/56/3a/ee/wieza-akai-aa5...73.jpg
Beszerezve HQ Elektronika
T5 Szerintem jó. Nézem a többit is.
T7
Szerintem ez is jó.
T8
Felcserélgessen aT1-2 aT7-8 ra?
A T7, T8-nál a méréseredményekre gondoltam.
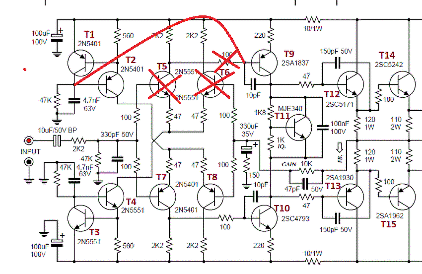
A T7 úgy láthatóan működik. Felezzük meg! A T7,8,9,10 feszültségei lesznek érdekesek.
Szerintem egyszerűsödne a dolog ha kiforrasztaná T9,10-et és úgy mérne feszültségeket a diff. erősítőkön.
Az is jó megoldás.
Annyira szivárgás gyanús, a kiforrasztott tranyók helyén szeretnék feszültséget méretni, ha végre eljutnánk a DC egyensúlyig.
Változás történt.
Visszaforrazgattam a tranzisztorokat. A tanácsolt mérés előtt mégnéztem milyen élapotban van. Állapot: Szkóppal mérve +2 +3 Volt szép hullámforma. Bemenet áthidalás megszüntetése. Kézzel bemenet megérintésére a kimeneten a -10 +10 volt közötti értékű "szép" túlvezérelt hullámforma (szinuszos ) Bemenet elengedésére visszaál +2 +3 Voltra. Mit tegyek?
Mérd meg az SP kimeneten az egyenfeszültséget, melynek 200 mV alatt kell lennie.
Lehet a forrasztás alkalmával szűnt meg az átvezetés, vagy ideiglenesen "meggyógyította a tranyót. A 220 Ω ellenállásokon lecsökkent a feszültség 1 V környékére? Akkor rendben lévőnek tekinthetjük a panelt.
Szerintem nem gyógyult meg, csak nem annyira instabil.
SP +2.4 Volt 220 Ω 6.2 illetve 6.4 volt. T5 T6 100 Ω kiszerelése, áthidalás és mérés ????????
Próbáljuk meg, nem nagy feladat. Elsőként mérd az SP-t!
Lehet a következő?
T9 > E=17,4 V; B=16,8 V; C=-13,1V T10 > E=-14,8 V; B=-14,1 V; C=-14,8V Így adná ki a valóságban. T8 bázis lenne a fontos kérdés. Ha +14 V, akkor a -13 V-os SP-ről hol keveredik oda a pozitív feszültség. Megjelenik a különbözet a köztük lévő 10k, illetve 100 Ω ellenállásokon? Ha -14V (amit valószínűbbnek tartok), akkor egyszerűen hibás a T8 a korábbi mérés ellenére is és így cserélendő.
De, hogy tud 31,5 V lenni a nyugalmi áram beállítón?
A 330µF kondi + lábán +15,3 voltot mérek.
Átmértem nem hibásak az értékek . T8 bázis +14,2
Akkora a 10k ellenálláson közel 30 V esik?
|
Bejelentkezés
Hirdetés |




















