Fórum témák
» Több friss téma |
Na okés. Wifit kapcsold le az NVR ben is, és a kameráknak is. Tehát kábellal legyen kötve a routerba az NVR, és a kamerák is az NVR-be.
Úgy milyen címeket kapsz? DHCP ne legyen automatikus, tehát ha be van pipálva, vedd ki. Úgy működnie kéne.
Nem lehet kikapcsolni a wifit az NVR-be. A kamerában sem.
Csak akkor ha, vezetékes hálózat már él...
Értem. Megpróbálom.
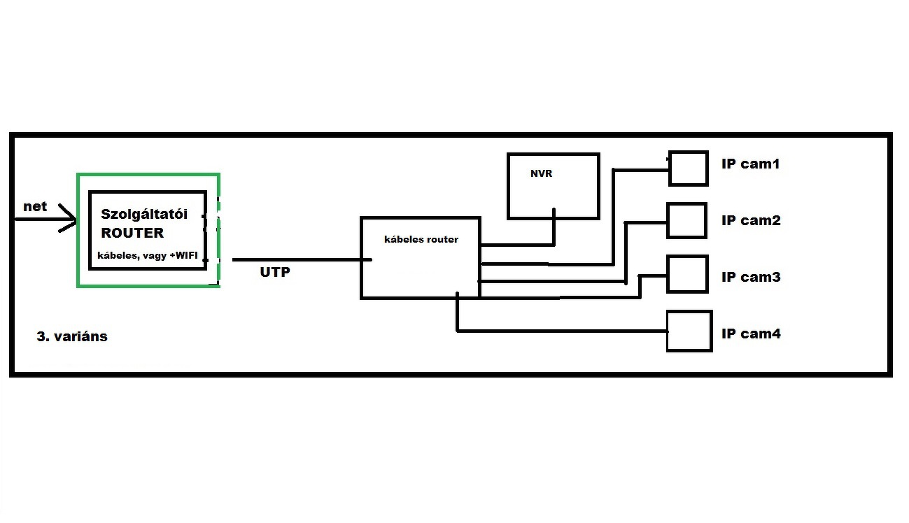
Nagyjából csináltam egy ilyen halmazrajzot.
Az egyes csak egy szemléltetés, hogy mégis lásd a hasonlóságot miről van szó. Most vagy az van, mint a kettes ábrán (bár kétlem, hogy a szolgáltatói routeredbe lenne annyi LAN aljzat) meg ha lenne is, odapukkantani vagy + 5-6 kábelt a kamerák miatt kész veszedelem. A 3. variánst ajánlom. Mivel az NVR-ed kifejezetten WIFIs portra szánt kamerákhoz van (tehát nincs külön külön csatornánkénti kábel csatlakozási lehetőség) ezért ami kijön kábel a szolgáltatós routerből azt kösd rá egy olyan routerbe, ami min 6-8 csatornás (de asszem csak 8 as létezik a 4-után). Azt az egyetlen vezetéket már felviheted a padlásra, garázsba bárhova, ahol védett helyen van, és megkaphatja a router. Na onnantól fogva meg már úgyis oda fog becsatlakozni az összes kamera + az NVR. Az egyik kimenetébe az NVR-t a többibe pedig a kamokat.
A 3, variánsban elég egy switch is.
4,5,6,8.. porttal lehet venni, akár még használtba is, bár elég kis értékűek a belépő modellek.
Sziasztok! Egy kamerát helyeznék el egy udvaron egy derékszögű sarokban. Kell a 104 fokos vagy elég a 82 fokos kamera?
Ha nem akarsz holt zónát, akkor kell.
Tud valaki feltenni egy 104 fokos képet és egy 82-est ugyanazon területről.
Valahol mintha lenne egy switch-em, holnap megtúrom a papírdobozt.
Én nem tudok, de youtubeon vannak összehasolító videók, milyen pl 3.6 és egy 2.8-as lencse ugyan azzal a kammal.
Mondjuk ITT .
Köszönöm a linket. Ezek szerint a 2.8 as lencse szélesebbet lát ?
A hozzászólás módosítva: Márc 31, 2020
Pontosan.
Okosabb lettem ! Köszönöm.
hHello!
Segítségre lenne szükségem hátha valaki már járt így. Vettem egy ipIP kamerát és szépen működött egyszer csak , meghüjLYült. Amikor az üzletben néztem jó volt, ahogy hazajöttem nem . Ezután kiderült, hogy ha azon a wifin jelentkezem be akkor működik, ha kikapcsolom a telefonon a wifit akkor nem. Aki segít, annak köszi előre is. A helyesírás a HE fórumában nem választás kérdése, hanem elvárás! A hozzászólás módosítva: Ápr 17, 2020
Moderátor által szerkesztve
Hello szerintem az lehet a baj hogy a kamera belső hálózati ip-jére csatlakozol.
A hozzászólás módosítva: Ápr 17, 2020
Az is lehet, hogy a mobilnetre nincs engedélyezve az az alkalmazás.
Nekem huawei-em van és ha egy olyan alkalmazást nyitok meg amire nincs engedélyezve, akkor rákérdez. Üdv
Ezeket a dolgokat már meg néztem.
semmi ilyen gond nincs. Valami más lesz a baj
Sziasztok!
AHD rendszerben a balun használható/ér valamit földhurok ellen?
Szia! A balun nem választ le potenciál mentesen, így földhurok ellen sem túl hatásos.
Van földhurok mentesítő, meg ballun is. Abban nem vagyok biztos, hogy a ballun földhurok mentesít e...
Sziasztok!
Adott egy tanya, ahová rendszeresen betörnek. Ezt kellene 2 kamerával megfigyelni. A lényeg az lenne, hogy ha mozgást érzékel akkor a telefonra riasztást küldjön valamilyen módon. mobilnetes wifi van, tehát ehhez kellene nekem valami ötlet, hogy mi kell hozzá. A mozgást természetesen fel is kellene venni, de az lehet akár sd kártya is. Bármilyen tippet meghallgatok
Akármelyik kínai kamera tudja ezt amit szeretnél. A riasztást valamilyen módon küldje telefonra... Na ez kicsit neccesebb, e-mail, vagy FTP megy általában mindegyiknél. A mozgásnál oda kell figyelni, hogy mennyire maszkolod le a figyelt területet szoftveresen, nehogy sok fals riasztást kapj. Legegyszerűbb az, ha e-mail riasztást állítasz be és a telefonodon nézed a cél e-mailcímet. Rögzítést sdkártyára nem tartom szerencsésnek, jobb egy rögzítőt használni erre a célra (a rögzítőkön általában van riasztó bemenet is, amit ha rövidre zársz, akkor azonnal küldi az értesítést, így ha van riasztód, akkor az plusz trigger).
A helyi adottságokat kihasználva kell elhelyezni a kamerákat és a szerint kell kiválasztani azt is, hogy milyen optika legyen rajtuk.
Köszi. Fals eset nem lehet, mert bent lennének egy színben, ahol a gépek vannak lakat alatt.
Vadkamera, vagy annak valami nem vad megfelelője.
Tudnak videót, képet, mozgásra, vagy akár mozgás nélkül is bizonyos beállított időközönként, van benne sim kártya küldi a hívást vagy SMS-t, akkuról hetekig elmegy. Elég drágák, de Kínából ezek is jóval olcsóbbak, a "GSM kamera" címszavakra kell keresni.Persze ez is csak addig jó amíg nem látható, mert onnantól aki ért hozzá fog egy lézer pointert és a kamera már mintha nem is lenne. Ja, és éjjel is látnak kb. 15m-ig infra ledekkel.
Sziasztok
Adott 2db wifis kamera, ami elég távol van a modem routertől, ezért kőzé tettem egy wifis repeatert. A gond, az, ha pl áramszünet van és visszajön az áram, a két kamera hamarabb (fél perc) kapcsolódna a netre, mint a modemrouteren készen állna (Telekomos) Fura mód, ez pl a saját kameráimon nem probléma, pedig ott se közvetlen a modemrouterre kapcsolódik, igaz, nem ropeaterre, hanem AP-re. Lehet külömbség ilyen tgéren, egy hálózati kábellel kivezetett, AP, vagy egy sima repeater, ami ráadásul WPS buttonnal lett rászinkronizálva a modemre? Üdv
Tegyél egy 2 perces bekapcsolás késleltetőt a repeater-re.
Telekomnál 5 perc mire visszajön a net, de szerintem nem ez lesz a megoldás, még nem használtam a wps buttonos rátanítást, de ha jól gondolom akkor hálózatilag egy eszközként viselkedik a modemrouterral.
Első körbe nyomok neki egy reszetet, majd laptopról hálókábeloen keresztül nyomok neki egy fix IP-t és mint külső hálózati eszközként kapcsolódok rá. Üdv |
Bejelentkezés
Hirdetés |







Tudnak videót, képet, mozgásra, vagy akár mozgás nélkül is bizonyos beállított időközönként, van benne sim kártya küldi a hívást vagy SMS-t, akkuról hetekig elmegy. Elég drágák, de Kínából ezek is jóval olcsóbbak, a "GSM kamera" címszavakra kell keresni.