Fórum témák

» Több friss téma
Fórum » Labortápegység készítése
Egyéb népszerű labortáp témák:
- SMPS labortáp
- Labortáp javítása
Lapozás: OK   769 / 848
(#) pisti89 válasza Kovidivi hozzászólására (») Máj 21, 2020 /
 
Ígértem egy fotót (sajnos csak ma volt időm lemenni)
Ilyen az alja és a teteje is
(nem hinném, hogy nagyban gátolná a légmozgást)
(#) Egri Frédi válasza pisti89 hozzászólására (») Máj 22, 2020 /
 
Nem, a légmozgást valóban nem gátolja. De a por és az apróbb tárgyak bejutását sem ...
(#) Alkotó válasza pisti89 hozzászólására (») Máj 22, 2020 /
 
A működési hibákat javítottad?
Ha még nem, akkor célszerűen azzal kellene először foglalkozni, és csak utána rágódni egyéb dolgokon.
(#) pisti89 válasza Alkotó hozzászólására (») Máj 22, 2020 /
 
Majd csak hétvégén tudok műhelyezni, még nem javítottam a hibákat.
Sajnos még a 7815,7915 sem érkezett meg amit rendeltem
(#) sansrival hozzászólása Máj 26, 2020 /
 
Üdv!

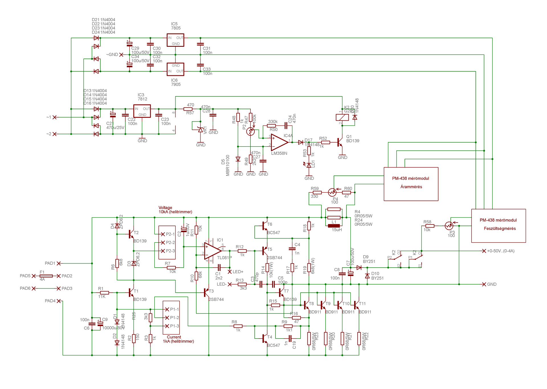
Elakadtam egy kicsit a készülő tápegységemnél. A csatolt kapcsolási rajzon (A) az árammérő bekötését követően teljesen behülyült a mérés és ennek folyományaként a T7 tranzisztor kiégett. A miértjét nem igazán értem és erre szeretnék választ kapni.
Ha a másik csatolt rajzon (B) látható módon át helyezném a söntöt, akkor működne az árammérés normálisan?
Az árammérő modul át van alakítva földfüggetlen táplálásra (+/-5V).

Köszönöm a segítséget!
(#) Massawa válasza sansrival hozzászólására (») Máj 26, 2020 /
 
Én a régi tápomon (igaz az csak 30V5A-t tudott) a minap cseréltem ki a két digitális müszert ( mindegyiknek külön hálozati kis tápja volt) egy ilyenre. Eddig hibátlanul müködik

V-A müszer
(#) Alkotó válasza Massawa hozzászólására (») Máj 26, 2020 /
 
Mi indokolta a meglévő műszerek cseréjét?
(#) sansrival válasza Massawa hozzászólására (») Máj 26, 2020 /
 
A műszerekkel nincs semmi gond, azok működnek normálisan. Az árammérő rákötésekor van probléma.
(#) Massawa válasza Alkotó hozzászólására (») Máj 26, 2020 /
 
A régiek LCD panelmüszerek voltak, amik legnagyobb hátránya kivitel volt. A keret tartotta az LCD lapot is a gumikontaktusokon és minden mechanikai feszültség a kereten kontakthibát okozott. A lyukat annyira fel kellett reszelni, hogy ne érjen sehol a kerethez csak az a 4 beakaszto láb érhetett hajszálvékonyan a dobozhoz. Igy meg a müszer szinte lötyögött a dobozban, és mégis gyakran nyomkodni kellett, hogy minden szegmens látszodjon a felületen. Az uj meg LEDes, tisztességesen beforrasztva, és gyakorlatilag 2 tápot is kisporolhattam volna, de egy maradt, igy független a müszer a labortáp tápegységétöl. Ráadásul helyet is sporol mert ugyankkora mint a régiek de egy müszer méri az áramot meg a feszültséget. Igy a másik lyukat be kellett foltozni.
(#) Massawa válasza sansrival hozzászólására (») Máj 26, 2020 /
 
Ez volt nekem is régen a gond és ezért kellett régen a 2 müszer, 2 galvanikusan leválasztott hálozati táp is. Az uj ezt megoldotta, mert az a maga belsö söntjén méri az áramot.
(#) sansrival válasza Massawa hozzászólására (») Máj 26, 2020 /
 
Jelenleg ilyen műszerem van és nem is tervezem másikat beépíteni. Pláne úgy, hogy másik előlapot is gyártani kellene hozzá. Egyébként a kérdésemre még nem kaptam választ. De azért köszönöm a ötletet.
(#) Alkotó válasza sansrival hozzászólására (») Máj 26, 2020 /
 
Kaptál választ, csak nem akarod megérteni. A két műszernek nem lehet közös tápja.
Amit Massawa javasolt, az kiváltja a problémát, de annak a műszernek a saját söntjén eső feszültség, hibaként jelenik meg a kimenet stabilitásában.
(#) sansrival válasza Alkotó hozzászólására (») Máj 26, 2020 /
 
Rendben. Ilyen műszerem is van itthon. Ha jól látom, akkor ez is ugyan ilyen, amit Massawa linkelt be. Akkor ezt hova, milyen módon kössem be? Ha jól gondolom, akkor ennek is, egymástól teljesen független táp kell. Mármint két műszernek, két táp.
A hozzászólás módosítva: Máj 26, 2020
(#) Massawa válasza sansrival hozzászólására (») Máj 26, 2020 /
 
Igen 2 külön táp kell. (Én filléres 12 V-s dugasztápokat épitettem be). Külön a voltméternek és külön az árammérönek. Ilyenkor használhatod a táp kimeneti árammérö ellenállását ( az egyik rajzodon az R23-bol levezetett feszültséget. Az én esetemben mind a kettö azonos azt hiszem 100 mV-s voltméter volt.
(#) sansrival válasza Massawa hozzászólására (») Máj 26, 2020 /
 
Na most szerkesztettem egy esetleges bekötést a csatolt képen látható műszerhez. Ez így helyes volna? Természetesen ehhez a műszerhez.
A hozzászólás módosítva: Máj 26, 2020
(#) Massawa válasza sansrival hozzászólására (») Máj 26, 2020 /
 
Ez igy szerintem jo lesz, azzal a kikötéssel, amit Alkoto kolléga mondott, higy a müszer söntje némileg rontja a táp stabilitását. Esetleg még azt megprobálhatod, hogy az R10 visszacsatolot nem az R17-röl veszed le, hanem a müszer GND pontjárol. Majd megmondják a kollégát mennyire jo megoldás ez. Mindenképpen kompenzálná a müszer okozta hibát.
(#) Gladiator124 válasza Massawa hozzászólására (») Máj 27, 2020 /
 
Majdnem jó. Mivel a - ágon folyó áramot méred a műszer vastag fekete vezetékét és a piros vastagot cseréld meg és az A mérő helyesen fog mérni. A műszer belső söntjén kb 10mV esik 10A mellett emlékeim szerint.
Egy fontos dolog: az árammérő bemenet csatlakozó érintkezőin jelentős fesz esik! Javaslom, ha lehet forraszd ki a csatit és forraszd rá a vezetékeket közvetlenül. Nekem 10A mellett kifejezetten melegek voltak az A csatik minden eddig használt műszeren!

Viszont a benne levő PIC a söntön néhány mA előfeszítő áramot folyat át az offset kiegyenlítéséhez. Ha kivennéd a söntöt a műszerből azonnal túlcsordulna az A bemenet. Próbáltam más értékű söntöt tenni bele, de 0,1 Ohm felett nem mér megfelelően.
A műszernek van saját belső stabilizátora és egy polaritás védő dióda a + ágban. Ha nem akarod nem szükséges elé a 7805.
Remélem tudtam segíteni
(#) Massawa válasza Gladiator124 hozzászólására (») Máj 27, 2020 /
 
Kösz Gladiátor kolléga nevében. Ö épiti most be a müszert, az enyém már 2-3 honapja kész....
(#) pisti89 válasza Alkotó hozzászólására (») Máj 28, 2020 /
 
Megjöttek a 7815 és 7915-öseim.

Sajnos csak 1 órám volt, így csak pár alap dolgot tudtam megnézni.
A hibás oldal felélet, de a Vreg számomra érdekes (mind a 10db ilyen)
7915 (15,2V)
7815 (14,7V)
Mindkettő típus ST gyártmány (elvileg)
Külső tápon is teszteltem az Vregeket(ugyanazt az eredmény mutatták), szerintem ekkora aszimmetria már nem megfelelő.
A beindított oldal érdekesen szabályozható.
0-7V rendesen megy, aztán ugrik egyet és 40V
Majdnem olyan mintha LOG poti lenne benne, de nem.
Tettem bele másik potit, az is ilyen volt (véleményem szerint a táp szimmetria probléma a ludas)
Hétvégén megpróbálom megemelni a 7815-öt egy diódával, így már ott is 15,2-15,3V lesz, akkor majd meglátom mit mutat.

A maximális áram és fesz az elvileg csak az R4 és R16 ellenállás cseréje lesz.
Arra még nincs ötletem, hogy a minimálisan beállítható 2A-t hogy tudom lejjebb vinni, van esetleg ötleted?
"a kimeneti áramom 2-6A közt állítható és a tápfesz meg 0-53V között"


Tehát
Az egyik oldal
2-6A, 0-53V (itt tökéletes +/-15,2V jön ki a Vregből)
A másik oldal meg ugrik egyet szabályzáskor (vélhetően tápszimmetria gond)

Hétvégén folytatom és jelzek mire jutottam
A hozzászólás módosítva: Máj 28, 2020
(#) Massawa válasza Massawa hozzászólására (») Máj 28, 2020 /
 
Bocs elirtam a nevet, természetesen sansrivalra gondoltam!!
(#) Lamprologus válasza Gladiator124 hozzászólására (») Máj 28, 2020 /
 
Idézet:
„Egy fontos dolog: az árammérő bemenet csatlakozó érintkezőin jelentős fesz esik! Javaslom, ha lehet forraszd ki a csatit és forraszd rá a vezetékeket közvetlenül. Nekem 10A mellett kifejezetten melegek voltak az A csatik minden eddig használt műszeren!”

Épp a napokban futottam bele én is ebbe a problémába! Egy akkutöltőbe volt beépítve a műszer ...
Beállítottam a töltő áramot 6A-re majd ott hagytam a cuccot ... Mikor vissza érek látom 20A-el tölt!!! ... Ja ... a műszer csak 10A-es!!! ... Mi van??? ... Akku gyorsan leköt ... még mindig 20A mutat ... majd lassan elkezd csökkenni ... Közben füstszag! Na, valamiből kijött a működtető füst! Töltő szétkap, műszernél dől a füst! Akkor azt hittem a sönt olvasztotta meg a csatlakozót, ezért a söntöt kitettem külön, és vezetékkel kötöttem be a műszerbe... Most már tudom, hogy a csatlakozó sütötte meg önmagát!
(#) sansrival válasza Lamprologus hozzászólására (») Máj 28, 2020 /
 
Egyenlőre még megy a variálás, hogy új előlapot gyártsak, vagy pedig két külön tápegységet.
Mindenesetre köszönöm az eddigi segítségeteket. Ha elakadok, akkor még jelentkezem úgy is.
(#) Alkotó válasza pisti89 hozzászólására (») Máj 28, 2020 /
 
Célszerűbb lenne néhány mérést elvégezni találgatás helyett.
Gondolom a +Us és ki, valamint a -Us és ki pontokat összekötötted.
Ott mindeképpen zavaros az ügy, hogy nem nullától szabályoz az áram, hiszen a poti minimum állásban GND-n van. Felmerül, hogy nem jól azonosítottad a potméter lábait, ami jól bekavarhat.
De mielőtt bármit is tennél (mert a tápszimmetria kicsi valószínűséggel zavarhat be), mérd meg a GND-hez képest (ez a 723 7-es lába) a referencia feszültséget (ez a 723 10-es lába).
Utána mindkét műveleti erősítő 3-as lábán lévő feszültséget kellene megmérni szintén a GND-hez képest. Azt kellene megtudni hogy a potméter forgatása közben hogyan változik itt a feszültség. Mekkora a minimum állásnál, és mekkora a maximum poti állásnál, és a kettő között folyamatosan változik-e.
(#) (Felhasználó 122012) válasza sansrival hozzászólására (») Máj 28, 2020 /
 
Műszer bekötése.
Ha két műszer, akkor külön táplálással, mert ha nem, akkor bezarvarnak egymásnak!
Ha alaphelyzetben nem mutat "0" feszültséget a műszer (a V_adj potméterrel sem sikerül, akkor a műszer hátoldalán a nagy smd IC alatt (képen a jobb alsó sarok) van két furat, rövidre kell zárni egy pillanatra táplálás mellett (nem megy tönkre a műszer - tulajdonképpen RESET), nálam ezt kellett csinálni.

https://www.hobbielektronika.hu/forum/topic_post_2307012.html#2307012

Forgókapcsoló segítségével így lett megoldva az én tápomnál:

1. Csak a felső műszer a folyamatos tápfeszültség használatakor működik 0-25 V 5A-ig
2. Fix feszültségek kijelzésekor (kapcsoló állástól függ) +U felső műszer (piros a műszer két oldala), -U alsó műszer (fekete színnel a műszer két oldala)
A hozzászólás módosítva: Máj 28, 2020

DSN-VC288.JPG
    
(#) pisti89 válasza Alkotó hozzászólására (») Máj 28, 2020 /
 
Rendben, lemérem majd.
(egyébként nekem is ez lett volna a következő a táp szimmetria javítása után)
Igen össze van kötve, nélküle 0V a kimenet és semmire se reagál!
(#) Gladiator124 válasza pisti89 hozzászólására (») Máj 29, 2020 /
 
1, Biztos, hogy nem cserélted fel a fesz és az áram poti panelre menő csatlakozásait? A fotón úgy látszik, mintha csak 2 vezeték menne az árampoti felé.
2, Lehet, hogy valami gerjedés is van (szkóp a kimenetre)?
3, A stab IC-k pontos feszültsége szerintem nem túlságosan befolyásolhatja a működést. Inkább a brumm elnyomás a feladatuk. Mellesleg nem engedik az IC-kre a névlegesnél nagyobb tápfeszt.
4, Megmérném R6 ellenálllást tényleg 4,7kOhm-e. Ha kisebb akkor a zénerek el tudnak szállni egy gyors fesz állításkor. (C9 tartalma a zéneren sülne ki, ha a DC off kapcsolót bekapcsoljuk, R6 a védelem)
(#) pisti89 válasza Gladiator124 hozzászólására (») Máj 29, 2020 /
 
Megnézem amiket írtál.
Biztosan nincs felcserélve a 2 poti.
A fesz poti a feszt állítja, az áram poti az áramot.

Az 53V-ig szabályzós oldalon, az egyik zéner zárlatos lett, azt cseréltem
(#) pisti89 válasza Alkotó hozzászólására (») Máj 30, 2020 /
 
Neked címzem, de remélem a többiek is olvassák majd.
Kezdeném a jó hírrel: Mind a 2 oldal működik, határértékek beállítva 50V-5A
Sajnos peches vagyok, mért?
-a hibák oka 10k--1k félreültetés (12A-ig ment fel miatta, az össze-vissza szabályzós oldalon)
-illetve a ZD1 ezen az oldalon is zárlatos volt (pedig újat raktam be ---ez a össze-vissza szabályzott oldal)
-a beépített műszer sajnos hibás (6db-ot rendeltem, mind az)
az egyik 5A-nél 0,6A-t, a másik 4A-t jelez...
-addig tesztelgettem, hogy lehúzva maradt, így az áramkorlát tesztnél a zárlati áram az R24-en folyt és a segédtáp graetz hidját megfektette.

A 2A minimum nem volt hiba, ekkor még digitális lakatfogóval mértem, ami sajnos szintén hibás...(wish-ről vettem)

Ezek cseréje után minden ok, már csak másik műszer adag kell bele

Köszönöm a segítséget és a hasznos infókat

A mérő.jpg
    
(#) Egri Frédi hozzászólása Máj 30, 2020 / 2
 
Hmmm ...
Akinek egy órája van, az mindig tudja mennyi az idő. Akinek több, az sosem biztos benne ...
(#) Alkotó válasza pisti89 hozzászólására (») Máj 30, 2020 /
 
Ha minden működik az jó dolog.
Ezzel együtt még mindig úgy érzem, hogy elhamarkodott diagnózisokat állítasz fel. Persze nem ismerem a konkrét részleteket, de nagyon valószínűtlen, hogy 6 db vásárolt műszer rossz legyen (ezeken általában van trimmer, amivel beállíthatóak), és a zénerek sem szoktak csak úgy tönkre menni.
Néhány célzott mérés általában sokat segít a hiba lokalizálásában, de ez is feltételezi a mérőeszközeink helyes kiválasztását. Pl. a lakatfogót nem sorolnám az ilyen mérésekhez ideális csoportba.
A hozzászólás módosítva: Máj 30, 2020
Következő: »»   769 / 848
Bejelentkezés

Belépés

Hirdetés
XDT.hu
Az oldalon sütiket használunk a helyes működéshez. Bővebb információt az adatvédelmi szabályzatban olvashatsz. Megértettem