Fórum témák
» Több friss téma |
Üdv.
Valószinű hogy valami "jobbacska" cucc ..ezért nem lehet odaadni senkinek még privátban sem... Szerintem nem fog senki "fejet hajtani" ilyen-olyan szervizeknek ..egy kapcsrajzért... A hozzászólás módosítva: Jún 7, 2020
Igen, nem nagy csoda valóban..
Jogsértő hozzászólás és válaszai eltávolítva.
Láttam én már nagyon sok maszek villanypásztort, de egyet sem ami igényesen lett volna elkészítve.
A legtöbb maszek a szép gyári külsővel adta el magát, de amikor az ember belenézett, kedve lett volna beleokádni. Szinte mindegyikben domináns szerepet játszott a hőtakony, vagy valami szilikon alapú tömítő anyag..
Ha már maszek villanypásztor, megpróbálom újra, nem tudtok küldeni képeket ilyen elrettentő példákról? Jó lenne kívülről-belülről is 2-3 kép, pár darab már van, szeretnék még egy párat illusztrálni a cikket amit csinálok a lovasoknak.
Itt a képek között is van néhány db. Azok nem jók?
Azokat már összegyűjtöttem, illetve kérdeztem is a készítő kollégát a múltkor, hogy használhatom-e, de hátha lapul még valakinél a gyűjteményben olyan ami laikus számára is elég elrettentő.
Az égett darab pl. elég jó... rossz értelemben.
Ez nagyon jó reklám ahhoz, hogy az adott felhasználók csak és kizárólag a méreg drága gyári készülékeket vegyék meg.
De leszögezték, hogy nem mindegyik olyan elrettentő. Egy adott készülék nem csak attól hibásodhat meg, hogy hanyagul van összerakva, a gyári készülékek között is van ám sok hitvány kiadás Épp a minap javítottam egy Ako-t ami alig múlt egy éves, a gyári garancia lejárt hivatalos márkaszerviz meg arra hivatkozva hogy nincs hozzá alkatrész, elhajtotta a kuncsaftot..
Üdv.
Mindanyian javítottunk ilyen gyári cuccokat(Ako stb).Mifelénk mégis csak a maszekolt cuccokat keresik.
Fontos lenne valami tudatosságot kialakítani a vásárlókban, lehet, hogy van jobb maszek cucc, mint a gyári, de mivel teszteletlen, ki tudja garantálni? Én is építettem csomó mindent olcsóbbra és jobbra, mint ami boltban kapható, nem is jön ki olcsóbbra.
Villanypásztornál nem is éri meg, csak akkor, ha valami ki van spórolva belőle... Márpedig az emberek a legalja tizenpárezer forintosat veszik a beletaknyolt dugasztáppal, próbapanellel, szigszalag hegyekkel, stb. Nem is értem ezt, miért pont ezen spórolnak, a lakásba sem vesznek kisipari kókány műszaki cikkeket. Ok, van ott is kínai gagyi, de legalább ami boltban megy átesik valami tesztelésen, vagy a fogyasztóvédelem visszahívatja. Ha van gyári készülék ami belefér az elrettentésbe, arra is kíváncsi vagyok, ez az Ako-s info pl. jó, hogy szervizháttér miatt elkerülendő... (bár mintha lenne valami a fogyasztóvédelmi törvényben, hogy az alkatrészellátottságnak biztosítottnak kell lennie a garanciaidő után is x ideig. De lehet, hogy ez már megszűnt.)
Szia igen valós szerviz hiány de a többi gyárinál is ez van csak a bevizsgálásra kérnek 5000-et.
Én szoktam vállalni minden gyári és maszek javítását esetleg képeket is tudok tenni róluk vagy emailban küldeni ha kell.
Sziasztok!
A képen egy villanypásztor alkatrésze,amit nem tudok azonosítani. Az a piros valami gondolom kondi,legalábbis feltételezem. Ha mégsem akkor mi? Mennyi az értéke? Köszönöm előre is a segítséget.
Szia!
Talán egy varisztor. Nézd meg, hová van betéve. A hozzászólás módosítva: Jún 16, 2020
Igen az egy varisztor a tirisztort védi. Milyen a nagyfesztrafó? Az egészről csinálj egy képet. Valahol lennie kell egy fojtónak is.
Varisztor lesz az.(közeli kapcsolatba került egy pótkocsival,ezért át kell szerelnem a havernak)
A hozzászólás módosítva: Jún 16, 2020
Milyen negyfesztrafó van benne?
Valami ilyesmi.
Autó gyújtótrafó A hozzászólás módosítva: Jún 16, 2020
Értem. A varistor miatt azt gondoltam valami komolyabb trafó.
A hozzászólás módosítva: Jún 16, 2020
Mindegy.csak nem tudtam hirtelen,hogy mi az!
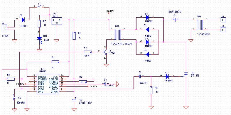
Beköltöztettem,az új dobozába,és működik szépen! Évek óta használja a srác nagy megelégedéssel! Volt egy makacs bikája cca 600kg.Megmérkőztek,a bika letérdelt tőle(((-: Azóta tiszteletben tartja. Nézegettem a kapcsolást. Végtelenül egyszerű,semmi extra alkatrész,. Semmi agyonbonyolítás! Egy diac,egy tirisztor,néhány dióda,kondi és ellenállás. A munka igényes,semmi gányolás! Ezt szakember csinálta az biztos.
Mivel kértétek néhányan privátba,kirakom ide a kapcs rajzról készült skiccet.Remélem nem rajzoltam el.
Üdv mindenkinek!
Valaki esetleg egyszerű rovarcsapda kapcsolást, ami akkus és usb-s? Most vettem egyet, bekapcsoláskor van fessz, első terhelés után semmi, választ előre köszönöm.
Üdv mindenkinek!
Egy 556-os kapcsolásnál ,a konvertor résznél használok egy 230V/9V/600mA-os trafót ,amit már kétszer égetett le. Azt szeretném kérdezni hogy miért ?Lehetne-e tenni rá valami védelmet? Köszönöm.
Szia.
Ha az 556-adja a vezérlést a trafót szaggató eszköznek (230V/9V/600mA-os trafó) . Akkor valószínűnek tartom hogy a négyszög kitöltési tényezője túl nagyra van állítva . Vagyis túl sokáig van rajta az egyenfeszültség és ez miatt melegszik -- aztán idővel leég. üdv
Szia.
Mégis milyen frekin és hány %kitöltéssel ajánlod?
Melyik az a kapcsolás? A 600mA-es trafónak nemigen szabadna leégni, bármilyen nagy is a kitöltés.. Sőt ha túl nagy , akkor nem mágnesezi fel a trafót rendesen, akkor meg a szekuderen nincs kellő feszültség.. sőt a meghajtó tranyó/Fet fog elszállni.. A trafó biztosan nem.. Az csak akkor ha direkt 12V egyenáramot kap tartósan, de akkor is jó sokára.. Elsőként igen forró lesz, de még akkor sem ég le...Ott más gond van
Hát.... Amilyen trafókat nálunk lehet kapni nem csoda. Egyet próbából üresen járattam és 1/2 óra, 1 óra elteltével jól érezhetően meleg volt a vasmag.
Szia.
Kínai tákolmány.
Szia!
Kapcsolási rajz nélkül nehéz válaszolni, de egy normális multiméterrel is megmérhetnéd a frekit. Ha a rajzban egyébként nincs tervezési hiba és a panel is úgy készült, első lépésben növeld a frekvenciát, aztán egy gyors teszt és ha az se hoz eredményt, csökkentsd a kitöltést is. Nincs előre megmondható freki és kitöltés %. Egyébként mindkettő tesztelésésre van primitív kontroll lehetőség is, de ez nem tartozik a topik címéhez.
Szia. Ez lenne a kapcsolás.
|
Bejelentkezés
Hirdetés |











