Fórum témák
» Több friss téma |
Összedobtam az IC próbakapcsolást, és a végeredmény nemigazán lett kielégítő. Szóval működik, csak a LED-ek elég halványak (Gondolom ez a rövid inpulzuscsomagok miatt van.) Kipróbáltam a kapcsolásban a 40106-os helyett a 7404-et. Egy kicsit javult, de ez még mindig elég halovány...
Némi utánaolvasás, katalóguslapozás után arra a következtetésre jutottam, hogy a ledeket forditva a +UT-röl táplálom meg egy SN7404-el. Igy egy kicsit kedvezőbb lett a helyzet a kimeneti ponton visszajelzésénél, de a bemeneten a jel visszajelzése még mindig elég sápadt. Persze a ledeket kicseréltem víztiszta nagyfényerejűekre... (A bemeneti inpulzusokat kikell szélesíteni és ezzel a jellel kell a ledet meghajtani. Szerintem ezlesz a megoldás!?) Idézet: „(A bemeneti inpulzusokat kikell szélesíteni és ezzel a jellel kell a ledet meghajtani. Szerintem ezlesz a megoldás!?)” Vagy esetleg egy nagy bemenőellenállású tranyón/FET-en keresztül nagyobb áramokat engedélyezni a LED-eknek...magyarul a munkaellenállást csökkenteni pl. az emitterkörben...
Igen tom... De
Idézet: -re gondolt. Ez már engem is érdekelt egy ideje. Csak lusti voltam nekifogni... „(#12974) szgabor (konkrétan: vételt+küldést jelző LED egy TFDS4500 alapú IrDA adapterhez)”
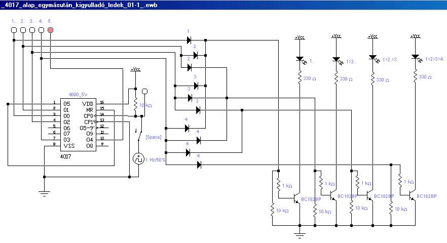
Eddig ez a kapcsolás adta a legjobb eredményt.(Lásd mellék->)
Sajnos a vételt jelző led adáskor is megvillan. Gondolom adáskor a vevőelekrtonika nincs blokkolva és veszi a saját adásjelét. Viszont a vételt még így is elég jól meglehet különböztetni az adástól...
Akkor lehet én értettem félre, hiszen egyesszámban van a LED szó...
Igaz, hogy a főkérdés
Idézet: .„LED vezérlése TTL kimenetről” Ebbe a kategóriába sokféle TTL-es meghajtó IC - áramkör belefér... Idézet: „Sajnos a vételt jelző led adáskor is megvillan. Gondolom adáskor a vevőelekrtonika nincs blokkolva és veszi a saját adásjelét. Viszont a vételt még így is elég jól meglehet különböztetni az adástól...” Ez a probléma egy kiszuperált TDFS6500-nél jelentkezett. Megkel jegyeznem azt, hogy ez az ic amivel próbálkoztam nem teljesen 100%-os. Ez a példány egy gyáriból lett kiszedve mert a belső IR LED-je kiégett, de a a LED-et vezérlő tranzisztor az működőképes maradt. Egy külső IR LED-del azért még működik az átvitel! A TFDU4100-nál az adás és vétel jelek teljesen elkülönülnek! :dumcsi: Kifogástalanul működik! :yes:
a 7406 ugyanaz mint a 7404 de oc-s kimenetekkel. az biztos megbír egy ledet hajtani.
Hy!
Egy TTL IC kimenete kb. mekkora áramot képes elviselni, normál kimenet és open kollektoros? LED-et szertnék vele meghajtani. Létezik-e LED meghajtó IC? 30mA-es LED-ről van szó. (2.2V; Vágom, h kell előtét ellenállás)
Igen léteznek. Sokféle és különböző kialakítású LED DRIVERS van. A neten egy kis kutakodás után általában előkerül a megfelefő tipus...
Szeretnék egy olyan áramkört, amiben van egymás mellett 9db LED, és mellette 2LED, ami felváltva villog, és amikor az első villan, akkor a 9ből mindig egyel több világítson, és amikor mind a 9 világít, akkor a következő villanásnál elalszik az össze, és kezdődik előről a folyamat. Ebben tudna nekem valaki segíteni? Az én elképzelésem alapja egy astabil multivibrátor, ami felváltva villogtatja a két LED-et, és az egyiker rá kellene vezetni egy IC-re, ami elvégzi a fentebb említett folyamatot.
A kiindulási alap sztem jó, egy 555-tel szerelt astab adja a léptetőjelet, mondjuk egy 4017-nek, az meg lépegetteti az egyre több LEDet. Az utolsó lépés után pedig megy RESET-re a 4017.
Így első ránézésre ez jut az eszembe.
és a 4017 aktívan tartja a kimeneteit addig, amíg nem kap resetet? Mármint, hogy azzal sorba mindig egyel több LED világít?
Igen, aktivan tartja. De a CD4017 csak egy kimenetén ad ki aktiv (H szintű) jelet. Ahoz hogy az alacsonyabb helyiértékű ledek is világitsanak, diódákat kell alkalmazni. Ezeket úgy kell bekötnöd hogy a kisseb értékek mindig vezérlést kapjanak. Erre a diódákból kialakított ÉS (AND) kapcsolás felel meg leginkább. Az ÉS "kapuk" kimenetét tranzistorral célszerű erősíteni, mert a 4017 nem biztos, hogy 9 ledet meg tud hajtani!
Egy másik változatban a ledeket sorba kell kötni és a megfelelő led 'szegmenst' kell tranyzisztorral földre húzni. Ez a vezérlés egyszerűbb. De a soros ledkapcsolás miatt alacsony feszültségre nem jó. Persze a soros ledkapcsolás miatt sima ellenállás helyett áramgenerátort kell alkalmazni az egyenlő fényerő elérése érdekében. Mind a két változatra nutatok pédát... JÓ kisérletezést.
Köszi! De amiket csatoltál, abban aktívan marad a már kigyulladt LED, és amikor az utolsó is világít, utána nullázódik? Kicsit változott a tervem, egy LED helyett 15 lesz, szóval 9x15, aminek már kicsit nagyobb áram szükséges. Úgy kell vezérelni a pl 1. LEDet, amikor a 2. gyullad ki, hogy arról kapja a feszt az 1es is, és amikor a 3. akkor meg arról táplálja a 2est és az 1est is? De itt az a gond, hogy ha az utolsó gyullad ki, akkor annak már 135 LED-et kell táplálnia. És az IC-t hogyan lehet léptetni egy astabil multivibrátor egyik oldalával?
Első kérdésedre a válaszom IGEN. De mint írtam, ezek csak példák, amolyan ötletadók. Ha a kimeneteket elcsúsztatod (Q0 > Q1; Q1 > Q2; Q3 > Q4; STB) akkor a Q0-nál egyik led sem fog világitani, És a Q9-nél mind a 9 sor...
Ha jól gondolom, akkot 9 LED-sort akarsz vezérelni, soronként 15db LED-del !? Második kérdésedre a válaszom a következő: Ha csak a vezérlést kapuzod össze (diódákkal vagy logikai (ÉS, AND) kapukkal), akkor a ledeket meghajtó tranyókat nem kell a teljes ledáramra méretezni, tehát elég csak egy fűzér áramával számotni. //Megj: Ez csak a tranyókra vonatkozik. A tápegységet a legnagyobb várható teljesítményre kell méretezni!// És az utolsó kérdés válasza: Legegyszerübben egy tranzisztorral tudod a 4017-nel az órajelet kicsatolni. Mivel az MMV ledet is meghajt ezért szabványos logikai jelet nem lehet róla levenni. A plussz tranyó ezt a határozott jelszintet biztosítja. Ha szépen akarod megoldani, akkor SCHMITT-TRIGGER bemenetű kaput kell alkalmazni. A SCHMITT-TRIGGER -nek az a sajátossága, hogy hiszterézis jellegű a bemenete jeltartománya, Tehát két feszültségérték között halad át a jelszint, hogy a kimenet állapotot váltson. Rendszerint jelformálásra használjuk.
Ja! Ha a ledeket párhuzamosan kötöd akkor az áramok összeadódna, azaz nagy áram kis tápfeszültség.
Ha sorosan kötöd a ledeket, akkor a tápfeszültséget kell megemelni azonos meghalytóáram mellet. SOROS - PÁRHUZAMOS KAPCSOLÁS. :yes:
A 15LEDet párhozamosan akarom kötni! Ennyi LED-et mindenképp tranyóval kell kapcsolni, szóval a második változat jöhet szóba, viszont nem áramgenerátorral kellene megcsinálni, hanem hogy a feszt kapcsolja! Majd holnap valahogy áttervezem, aztán azon majd lehet javítgatni! Igen, jól értetted 9 sor LED, soronként kb15db, valamelyikben kevesebb, mert egy-egy betü lesz kirakva LEDekből.
Bocsi, hogy belevau, de a diódás cucc szerintem logikai VAGY kapcsolat az IC-től a tranzisztor felé.
ezt hogy érted? meg lehetne oldani a sok dióda helyett egy logikai IC-vel?
Most, hogy jobban megnéztem a kapcsolást, azt látom, hogy se nem VAGY, se nem ÉS kapcsolat, elnéztem az előbb. Ha az lenne, akkor lehetne helyettesíteni valamilyen kapuval, de nem lehet. Ha lehetne is, én diódával csinálnám, mert könnyebb nyákot tervezni hozzá. Szóval így jó.
IGEN! :yes: A fent közölt kapcsolásomban a diódák VAGY ( OR ) kapcsolást alkotnak! Köszönöm hogy felhívtad erre a figyelmem.
(#43628) pbalazs: ÉS - VAGY, egy kicsit belekavarodtam... A kapcsolás megoldható lenne tisztán VAGY-kapukkal is... Csak egy kicsit filózni kell azon, hogy milyen tipusú IC-t (IC-ket) alkalmazz. Ime egy pár példa, a VAGY-kaput tartalmazó CMOS IC tipusokból: 4071 = 4db 2-bemenetű kapu; 4075 = 3db 3-bemenetű kapu; 4072 = 2db 4-bemenetű kapu; 4078 = 1db 8-bemenetű kapu és egy inverter. Ezen IC-k megfelelő kapcsolásával megoldható a feladat. (#43620) miklosch : Azt, hogy diódákkal vagy logikai kapukkal építed meg az áramkört, a végeredmény szempontjából teljesen mindegy. Ezt neked kell eldöntened.
Az az igazság, hogy logikai IC-vel egyszerűbb lenne a kapcsolás, és nem kellene olyan sok dióda sem! Csak az a baj, hogy még nem tudom megtervezni a logikai hálózatot, mert suliban még nem tanultuk a digitális áramköröket
Szóval ha tudna valaki rászánni egy kis időt, hogy megtervezze nekem, annak hálásan megköszönném!Ahogy a képen vannak a diódák, úgy nem lehet megoldani? Mert így sokkal kevesebb dióda kellene! (bocs a rajzért, csak itthon nincsen semmilyen tervezőprogram a gépen)
peddig TE raktad fel...
lásd digitális technika: [link]http://www.hobbielektronika.hu/forum/topic_937_0.html?hpost=16428#16428[/link] üdv
Most, hogy megint megnéztem a kapcsolást, rájöttem, hogy az első gondolatom volt a jó: logikai VAGY kapcsolatban vannak a diódák, ahogy JANI is észrevette
.Hiába, könnyű belezavarodni :yes: A diódák kiváltásához 1db 4 bemenetű, 1db 3 bemenetű és 1db 2 bemenetű VAGY kapu kell. Úgy kösd be, hogy az 1. tranzisztor bázisellenállására megy a 4 bemenetűnek a kimenete, a 4 bemenetet pedig a 4017 első négy kimenetére. A 2. tranzisztorra egy 3 bemenetű kapu kell, a 3 bemenet a 4017 2., 3. és 4. kimenetére. A 3. tranzisztorra a 2 bementűnek a kimenete, bemenetei a 4017 3. és 4. kimenetére. A 4. tranzisztorról meg el is hagyható a dióda. Vagyis ha minden diódát ki akarsz váltani, akkor plusz 2 IC-t kell betenned. Ha a 3. tranzisztor 2 diódáját meghagyod, akkor plusz egy IC. De, ahogy írtam is, diódákkal könnyebb lesz megtervezni, mert a logikai IC-khez egy kis helyre kell vezetni az összes drótot, a diódákat meg szétdobálhatod. Az n bemenetű VAGY kaput úgy képzeld el, mintha n darab dióda katódját összekötnéd, ez lesz a kimenet. Az n darab anód meg a kapu bemenetei. A kimenetre meg kell egy lehúzó ellenállás, hogy logikai 0-t is tudjon kiadni (elnyelni).
Köszi, de kicsit bonyolultnak hangzik, nem lenne időd lerajzolni, mert úgy könnyebben meg lehetne érteni!
szabi83: igazad van, én raktam fel a jegyzetet, de csak az elsőt olvastam el, mert tavaly annyit tanultunk belőle! Idén meg megint kezdtem előről...
Legegyszerűbben egy PLA vagy PAL felprogramozásával lehetne ezt a kapcsolást elkészíteni. De ebben én nem tudok neked segíteni. De hátha valaki igen...
Ha a diódás VAGY (OR) kapcsolást megérted, akkor a logikaikapukkal felépített változat sem fog gondot okozni! Szerintem a diódás változat egyszerübb és olcsóbb. A logikaikapus változatnak meg kisseb nyák kell... Ja! A takarékos változatnál figyelembe kell venni a biódák nyitófeszültségét! Az SI diódák nyitófeszülsége 0.6Volt. A germániundiódák nyitófeszültsége (kb) 0.3Volt. A schottky (remélem jó írtam le) diódák nyitófeszültsége (kb) >=0.2Volt. Ha SI diódákat alkalmazol, és a kapcsolásban 10db dióda lessz a maximális sorbakötve, akkor 10db * 0.6Volt = 6Volt. Tehát a soros diódákon maximálisan 6Volt fog esni! Igy ezt az elrendezést 6V+3V =9V tápfesszel célszerű táplálni...
A PAL - GAL alternatívája lehetne egy (esetleg több) kis kapacitású PROM memória is....
|
Bejelentkezés
Hirdetés |







(#43628) pbalazs: ÉS - VAGY, egy kicsit belekavarodtam...
Szóval ha tudna valaki rászánni egy kis időt, hogy megtervezze nekem, annak hálásan megköszönném!
.





