Fórum témák
» Több friss téma |
Fórum » LED asztal készítése
Témaindító: kavicszsolt, idő: Jan 21, 2008
Témakörök:
Ja és az egyre kevesebb felvillanó LED : az első felvett nézeten a kép közepefele látszik néhány hengeres test szerintem ellenállások.
sziasztok
egy kis segítség indulásképp: http://www.pcb-dev.com/index.php?option=com_content&task=view&id=15...nglish A lényeg a kövi: a ledet lehet alkalmazni "fototranyónak" is ez a kapcsolás microcontrollerel megy és usb keresztül egy programmal tudod megjeleníteni hogy hol érintetted meg a matrixot. Na ezt kéne nektek átalakítani vagy találni kapcsolást az asztalhoz
Gondolkodtam egy kicsit és azt hiszem rájöttem az áramkör működésére, illetve ennek az LM324-el való megvalósításának mikéntjére. Először keveseltem a 4db műv. erősítőt, de rájöttem hogy pont ki lehet hozni belőle. Sőt, lehet hogy egy meg is marad.
szerinted milyen alkatrészek kellenek hozzá és mindez mi pénzbe kerülne?
Megvennék hozzá mindent és ha valaki mond egy jó árat, akkor mindenből 2-t veszek ill kétszer annyit és ha valaki ennek fejében nekem is megcsinálná, akkor meg tudnánk egyezni!
Szia ! Láttam a képet de az IC-t nem tudom rajta kivenni . . . Ezért gondoltam a PIC-re, de ha meg lehet oldani máshogy is, az mindenkinek jó ( egyszerűbb az utánépítés )
Érdekel valakit hogy mire gondoltam? Mert leírom szívesen.
Tehát:
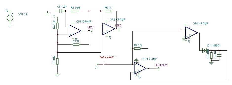
A 4db műv.erősítőből kettőt be kell kötni oszcillátornak, a villódzás kívánt frekvenciájára. A két OPA közül az egyiknek inverternek kell lennie, így a jel ponáltan és negáltan is rendelkezésre áll. Ez a videón látható astabil-szerű villogás miatt kell. A ponált oszcillátor-kimenetre rákötjük a ledek felének katódját, a negált kimenetre pedig a maradék ledek katódját. Az infra ledet egy ellenállással egyszerűen bekötjük a tápra. A fototranzisztorra szintén tápot kapcsolunk és levesszük róla a feszültséget. Ezt a feszültséget egyrészt közvetlen rákötjük a harmadik műv.erősítőből képzett erősítőre. Másrészt pedig a fototranzisztorról kapott feszültséget a negyedik műv.erősítőből előállított feszültség-követőre kötjük. Ennek kimenetét egy R-C taggal pufferoljuk, majd a 3. OPA másik bemenetére kötjük. A 3. OPA kimenetét pedig rákötjük az összes led anódjára. A működés röviden: A két műv.erősítőből álló oszcillátor határozza meg hogy éppen melyik led-csoport világíthat. Ha nem történik változás az asztal felett, akkor a fototranzisztor által adott feszültség-érték állandó. Emiatt a 3. műv.erősítőből felépített erősítő két bemenetén lévő feszültség egyenlő. Így az OPA kimenete 0V. Ez kerül az összes led anódjára, így a ledek mindig zárva lesznek és nem világítanak. Ha azonban valamit elhúzunk az asztal felett, akkor a fototranzisztor által adott feszültség értéke megváltozik, így megváltozik a 3. OPA egyik bemeneteén lévő feszültség is. Illetve megváltozik a feszültség-követő (4. OPA) kimenete is, de mivel utána egy pufferoló R-C tag van, így a 3. OPA másik bemenete csak lassan változik. Így emiatt a tranziens idejére feszültség-különbség jön létre a 3. OPA lábain, amit már erősíteni fog és ezáltal a kimenetén már feszültség jelenik meg (ez nagyon hasonló a Forrasztóállomás II-ben lévő tekerés-figyelőhöz). Így a ledek már világítani fognak. Hogy épp melyik, azt az oszcillátortól függ. Hogy épp milyen fényerővel, az pedig a 3. OPA kimenetének feszültségétől függ. Ha az asztal felett már nem mozgatunk semmit, akkor lassan a 3. OPA két bemenetére megint ugyan akkora feszültség kerül és a ledek így lassan elalszanak, a videón is látható módon.
Na erre gondoltam én is, csak én nem értek hozzá
![]() Nem tudtam volna leírni ilyen szépen. 1ébként itt van az első prototipus leírása nagyjábó, de rajta van egy próbapanelos kép, alkatrész és nyák oldalról, én elkezdtem felrajzolni a kapcsolásirajzot de agyvérzést kaptam , az uj verzió abban külömbözik hogy egy IR led fototranzisztor páros az érzékelő. Na ennyit tudtam összekaparni
Nem értem amit írsz!
Idézet: „itt van az első prototipus leírása nagyjábó...” Hol? Idézet: „én elkezdtem felrajzolni a kapcsolásirajzot de agyvérzést kaptam” Milyen kapcsolási rajzot? Amire "te is gondoltál"?
De béna vok nem linkeltem be
![]() Bővebben: Link Sorry meg itt van egy kép részlet az eredeti kapcsolásból sajnan az oldalon valszínü direkt nincs fent a teljes ![]() Vagyis csak nagyon xar minőségben
Szasztok!
Na eljutottam egy próbapanelig, de az infra rész nem akar összeálni. ha bemenetet leföldelem egy pillanatra akkor elkezd villogni majd rendesen elhalványul. hogy kéne bekötnöm a infra vevőt?
Hát nem egyszerü a szerkezet! Lehet forrasztgatni ezerrel!
Mekkora próbapanelt csináltál? Gondolom nem egész asztal méretüt! Azért a próbapanelről készült rajz és fotó érdekelne, ha belinkelnéd! Továbbra is álla az ajánlatom, hogy megveszek hozzá mindent 2szer ha valaki megvsinálja nekem! (forrasztani tudok) András
Hi!
Kis panel, nem egy ügy de még az infra rész hiányzik. Ha, Attila86 tudna segíteni benne akkor az jó volna. a rajzon nincs rajta az infra csak egy gomb de azzal ment, sajnos még dolgozni kell rajta de ez egy ilyen dolog.
Hűűű, ez mi?
Ez az amit te találtál ki? OP3 és OP4 működését nem értem. Valószínű mert már késő van. Milyen infra vevőd is van? Sima fototranzisztor? Megrajzoltam hogy én mire gondolok: Ez kicsit eltér attól amit korábban leírtam, és van benne egy 555 is. Amit fentebb írtam működés, abban van egy kis gubanc, ezt ezen a rajzon már javítottam. Kapcsolási rajz
Lassan összejön és az a lényeg! Hol szoktatok nyáklapot venni? Led-eket tudok nagyon jó árban, akármelyik 50 Ft alatt van. A fehér 10mm-es van talán 51Ft-ért a nagy fényerejű. Ha kell a cím, előkeresem. (viszonteladói árat kapok)
HI!
Na szóval én abból indultam ki amit te írtál,és amit találtam az eredeti kapcsolásról ![]() Nem tanultam suliban ezeket csak "magamtól" OP1 oscilator, OP2 invertál, op3-4 meg a jelet formálja ugy hogy ha jel jön be, akkor szépen lassan kerül vissza nullára. szimulátor progiba müxik csak a fotótranyó led páros nem jött össze, de már van ötletem hála neked is ![]()
Íme az indítható, ledet villogtató és közben halványító kézikészülék. Ez még nem a teljes, csak a villogtató, az indító jel képzése még nincs kész (csak papíron). Ha az is meglesz természetesen készítek rajzot, leírást, meg mindent ami kell. Ez viszont valószínűleg csak jövő hét hétvégén lesz, mert már így is a töri tételek rovására ment...
Amúgy az összes aktív elem 1 azaz egy darab műveleti erősítő, egész pontosan TL074 egy tagja. Ha addig is valaki ki akarja próbálni kitalálni, a lényeget (és az eddigi rajzok legnagyobb tévedését) elárulom: szimmetrikus tápfeszültség kell neki, ahogy az evilmadon is írják! Na, tehát itt van: Bővebben: Link aztán rájöttem, hogy már a HE-re is lehet tölteni Úgyhogy itt is itt van: Bővebben: Link
Congratulation!
Ügyes vagy, bár elolvastam, de vajmi keveset értettem belőle! Sztem tanuljad azt a törit és aztán meglátjuk, hogy mi kerekedik ki belőle! Addig várom a válaszod: András ui: Jó tanulást!
Az én megoldásom sima táppal megy 5-15 voltig bárhogy, nem kellett a szimetrikus, persze akkor megspórolnék kb2 ellenállást. Nekem is triggerelhető még csak de a IR rész még nincs meg, mert nincs időm talán jövő hét vége felé.
Nem az ellenállásokkal akartam spórolni, hanem a műveleti erősítőkkel. Azért döntöttem a szimmetrikus táplálás melett, mert így elég egyetlen a villogtatáshoz/dimmeléshez, míg az általad vázolt asszimetrikushoz négy műveleti erősítő kell és akkor még nincs megoldva az IR detektor erősítése, és az 1D topológia miatt szükséges összegző erősítő. Persze nem azt jelenti, hogy nem jó megoldás, csupán más.
Az eredeti 4 műveleti erősítővel van, 2 az oscilátor, 3. kéne legyen a IR érzékelő, a negyedik nem tom hogy kell e 1általán
. Lehet nem én vok a megfelelő ember az ilyen "tervezésére" . Ja meg ahogy a videokat elnézem az eredetit is meg a tiéd, nem sima négyszőgjel van hanem valami más mert az enyém hirtelen gyújt be és alszik ki, a tiéd meg szépen gyújt be és alszik ki ha rosszul látom én kérek elnézést
Háromszögjel generátort kell építeni, és akkor lesz ilyen hogy szép lassan halványodik.
Ez tulajdonképpen valóban csak egy OPA, ami ha kettős táp van, akkor a két tápfesz közt mászkál, A ledek pedig antiparalell kell hogy bekötve legyenek. Az oszcillációt pedig úgy kell méretezni, hogy ne tudja fenntartani a rezgést, ezáltal lassan elhalványodnak a ledek. Az infra érzékelőnek pedig az oszcillátort kell billentenie hogy elinduljon. Így tényleg csak egy OPA.
Hi!
Hihi lassan akor nekem is összeáll elméletben ![]() köszi Attila. Én maradok az "egytáposnál" és ahogy elnéztem háromszöghöz 2 OPA kell 1 az invertáláshoz, egy meg a infrának és késsz is ![]() Persze mindez csak elméletben de majd ha lesz időm virítom
De ezzel még az indítás nincs teljesen megoldva. Mert nekünk csak változásra kell hogy elinduljon a villódzás (az oszcilláció). Erre még idlob sem találta meg a megoldást, ahogyan azt írta is.
Szerintem egy egyszerű visszacsatolással megoldható a feladat. IR-Reflexiós fénysorompó a megfelelő helyen... S a visszacsatolt jelet kell felgolgozni. Az hogy a kimenetén mi történik, az az áramkörön múlik... Az ördög a részletekben lakozik :smoke: . Sokféle megoldás helet...
most megpróbálom leírni mire gondoltam,
2db OPA háromszögjel generátor, a harmadik ivertál tehát megvan a vezérlés a ledeknek mind a két sornak, 4. pedig az infravevő, és a kimenetén földre ellenállás kondi páros, ami a közös pontja a ledeknek és elvileg megy is. ha nem kap jelet akkor nem villog, ha igen egy pillanatra bekapcsol majd a kondi ellenállás páros miatt lassan esik vissza a fesz. Mondom nekem sok közöm nincs az elektronikához olyan szinten hogy suliba tanultam volna. úgyhogy a hülyeségekért bocsika
Nem jó amit írtál.
Idézet: „ha nem kap jelet akkor nem villog, ha igen egy pillanatra bekapcsol majd a kondi ellenállás páros miatt lassan esik vissza a fesz.” Ez nem igaz! Nem egy pillanatra kapcsol be! Mi az az áramköri elem vagy megoldás, ami szerinted az IR tranzisztor által adott jelnek csak a változását figyeli? De én egy kész komplett kapcsolási rajzot tettem fel korábban, az szerintem tuti működik. EZ AZ! Ha holnap technikus leszek akkor lerajzolom az én egy műveleti erősítős megoldásomat...
Aki nemfél kisérletezni, az építse meg <<< EZT >>> az áramkört. A potik helyére vagy azzal sorbakötve egy egy fotoranzisztort kell kötni. A komparátorok kimenetét akár önállóan, vagy hídbakötve is lehet használni. Elősorban DÚÓ LED-re készült ez a kapcsolás, de önálló ledek meghalytása is megoldható vele.
|
Bejelentkezés
Hirdetés |












