Fórum témák
» Több friss téma |
Az előző oldalon a válasz a kérdésedre/kérésedre: Bővebben: Link.
Hellóztok!
Nekem olyan problémám lenne, hogy felszereltem a simsonomra egy Yamaha jog 3kj gyújtását hall jeladós akkumulátoros gyújtással. Ma próbáltam a töltést és a világítást tesztelni, összesen 3db vezeték jön ki a gyújtásból, egy a test, a másik kettő gondolom a töltés, és a világítás. Na most mivel ezek a tekercsek le vannak testelve, gondolom az oldalon linkelt EWR és töltőelektronikák nem jók hozzá, csak ha a tekercsek testelését megszüntetem? Vagy esetleg van olyan rajz, ami testelt tekercsekhez is jó? Köszi a válaszokat előre is! Ill. ha van valakinek információja, vagy rajza arról, hogy a 3kj gyújtásnak melyik kapcsa a töltés és a világítás, azt megköszönném!
3500Ft-ért boltban kapsz hozzávaló szabályzót. Akkor miért kísérleteznél mással, ami esetleg nem fog megfelelően működni?
Sziasztok! 6voltos simonak mennyinek kéne lenni a töltésének?
7-7.5V között az akku sarkain mérve, emelt fordulatszám mellett.
Hello! Nekem csak 6.35 re ment fel magas fordulaton. Mi lehet a gond?
Rossz akku, menetzárlatos töltőtekercs, kontakthiba a csatlakozásoknál. A fojtótekercs nem igazán szokott tönkremenni, így azt kizárnám.
Hello! az akksim zsír új. Minden jó csak a töltésem nem. Ez alapján kötöttem be. Azt is olvastam rgy fórumban hogy a gyári rajz az nem jó. akkor mi alapján kössem be?nem tudnál valami ötletet adni?
Sziasztok!
Szeretnék segítséget kérni egy rendszer tervezésével kapcsolatban. A simsonom 12 voltos, gyárilag N tipusú, szóval akku nem volt benne. Én azt szeretném megcsinálni hogy az akkuról minden elektronika, különösképp a gyújtás. A gyári megszakító marad, csak az akkufeszt szaggatja és transzformálja. Így sokkal könnyebb az indítás, alacsony fordulatokon pedig jelentős a teljesítménykülönbség. Ehhez a gyári tekercseket kivettem, kapott 3 új töltőtekercset, amik ugye 12V 21W-osak. Ezeket háromfázisú egyenirányítóval szeretném egyenirányítani, összegezni, némileg pufferelni, és úgy rákötni az aksira. A TEKERCSEK NEM 120 FOKBAN HELYEZKEDNEK EL. Sajnos. A gond csak az hogy a tesztüzem során nagy fordulatokon 20-30 voltok is mennek az aksira. Van valami ötletetek arra hogy hogy tudnám megfogni a szintet 14,4 voltnál körülbelül 60W maximális teljesítményfelvétel mellett? Annyira felpezsgeti az akkut hogy fél-egy év alatt tönkremegy. Disszipációs elven egy motoron kicsit necces lenne
Jó a gyári rajz, nincs azzal semmi gond, csak nagy rajta az összevisszaság. Ezek a rajzok sokkal átláthatóbbak: Bővebben: Link
Sziasztok!
Szerintetek az hogy lehet, hogy az S51B Simsonom feszültségszabályzójából jövő akksi töltővezetékét ami piros színű és tudtommal a sok töltést adó, lehúztam az olvadó biztosíték csatlakozó füléről és amikor a zöld színű tudtommal kevés töltést adó vezetéket akartam csatlakoztatni (eddig leszigetelten lógott), szikrázott, tehát gondolom zárlat keletkezett. (nyilván nem dugtam rá ezután) Mi lehet ez a vezeték, ha mégsem a gyenge töltést adó? Egy 6V-os 4 Ah-s akksit vettem bele, ezért gondoltam, hogy kevesebb töltés kéne, hogy ne forrjon a sav. (mérőműszerem sajna nincs) Előre is köszi az ötleteket!
Végül is rájöttem!
A másik olvadó biztosíték csatlakozó fülén kellett a vezetékcserét elvégezni....
Sziasztok!
Nos, én egy kombinált kérdékörrel járulnék a szinetek elé. Összelapátoltam magamnak egy simsont, ez eddig nem nagy dolog, szeretnék bele egy akkumulátort DE! Szakitanék a hagyományokkal, és nem tennék bele ólomsavast, hanem mondjuk mivel 6 voltos a rendszer (emlékeim szerint, bár ezt még méréssel alá kell támasztani) , igy csak kb 4,8-5 volt körüli tölthető elemekből állo akkupack-al gondoltam megvalósitani, már amennyiben ez megolható. Ez lenne az egyik fele a történetnek, valamint hogy ilyen esetben milyen irányjelő készülék megoldása válna kivitelezhetővé? A másik gondolatom az, hogy van nekem egy sok éves Yakumo Alpha Gps-em ami csak akkor müködik, ha rá van dugva a töltő (a régi 3s lipo ami 3,7v on dolgozott, már nem jó). A töltőm ahoz egy 12V-os szivargyujtós...arra gondoltam, hogy ha össze lehet hozni, akkor rátenném, mert azért csak jobban nézne ki mint egy mezei Km-óra, és még navigációm is lehetne amugy másra már ugysem való az a régi vacak.Szóval a kérdés a következő meg tudnátok-e szórni tanáccsal, hogy érdemes-e ilyen dolgon gondolkodnom?! Sajnos az elektronikához buta vagyok, de forrasztani talán tudnék, kész rajzok, alkatrészlista alapján. Tisztelettel! Anti
Hát, lehet, hogy most kikapok a dupla Post-ért, de őszintén megvallva nem olvatam el a szabályzatot.
Szóval azért irok, mert egy barátom feldobott még egy okos ötletet, a rendszert tölthetné-e még esetleg valami "kerti napellemes lámpacsoport" ? Persze a fölös kacatok (LED) nélkül.
Sziasztok! Buta kérdésem lenne ujjfent, mivel a másik topikban senki nem jár, és onnan nem jön az ihlet. Szóval a problémakör a következő: adott egy simson motor, amire szeretnék extra-ként egy gps-t (1000 éves öreg Yakumo Alpha), valamint irányjelző készüléket (nem ragaszkodom a LED-hez), neadjisten + opció ként egy nokia telefon töltőt. A motor rendszere 6v-os, magam ugy gondolom, hogy ha 5V lenne megcélozva ezen feladatok ellátására akkor müködőképes lehetne a dolog. Mellékesen egy ismerős tanácsára akár feltennék pár napelemes kerti lámpa elektronikát, hogy álló helyzetben is lehessen töltést visszanyerni.
Az ólomsavas akku-t én személy szerint nem venném meg , amennyiben elégséges van itthon 4 cellás NiMh akkupack. Tehát a kérdés elég bonyolult, és mivel nem vagyok otthon az elektronikában, nekem elég nehéz lenne kitalálni egy stabilizáló áramkört, egy töltőt a gyári töltőtekercsre, egyet a napellemekhez. Ha valaki venné a fáradtságot, hogy segit rajzokkal, alkatrészjegyzékkel azt nagyon szépen megköszönném! Amennyiben lehetetlent álmodtam meg az sem baj, csak legalább akkor mondjátok meg ... azt is megköszönöm majd! Az eredeti témakör itt olvasható:Bővebben: Link Előre is köszönöm a jószándékotokat! Üdvözlettel: Anti
Mindenek előtt javasolnám a töltőtekercs 12V-osra cserélését. Ezzel együtt jár az összes egyenáramról működő részegység (kürt, index, stb) cseréje. Építeni kell egy jól beállítható töltő áramkört mégpedig ha nem is akarod egy zárt felitatott (zselés) akkuhoz valót. Lényeg, hogy fix 13,8 V-ot tartson. Ezek után már csak néhány "szivargyújtó" csatlakozót kell beépíteni. A kerti lámpa napelemekről ne gondolj sokat. Egész nap süti a nap és egy LED, talán fél éjszakán át világít. Az ide kevés.
Ha nem értesz az elektronikához az eléggé gáz. Ilyen átalakításhoz vagy tudás, vagy sok "zsé" kell. Ezt megtervezni, kivitelezni a két szép szemedért csak nagyon jó barát fogja megcsinálni.
Szia Pjg! Köszönöm, szépen, hogy igy összefoglaltad. Nem terveztem sok forint beletáplálását a dologba ezért nem is akartam 12V-ra térni. Kürt sincs. Az egész a Gps miatt indult, mert azt már ugysem tudom használni másra, mert az akkuja kukás, csak akkor müködik, mikor bedugom valahová. A napellem már csak a hecc, és a ZöldEnergia-divat miatt került szóba.Az pedig, hogy nem értek az elektronikához szerintem nem gáz, jó pap is holtáig tanul, mellesleg attól, hogy nem értek hozzá, még szerethetem mikor forrasztó van a kezem ügyében
.Sok zsé? A mai világban az már nem divatos, ha lenne, akkor megvennék mindent készen.Köszönöm szépen a segitséged, akkor hagyni fogom a dolgot. Csak arra gondoltam, hogy esetleg valakinek vannak ilyen kész rajzai, amit le tudnék másolni. Maradok tisztelettel: Anti
Viszont javaslom, hogy kapd össze magad és ülj motorra. Ugyanis most van Lakitelken az országos Simson találkozó. Hatalmas buli van ott. Bővebben: Link És egy másik a programról.
Tudok róla köszi(magam is simson klub-os vagyok), de 10 perc és indulok a szolgálatba, ugyhogy nekem ez most nem fog menni . Azért köszi ezt az inót is !
Üdv: Anti ú
Üdv az érdekelne, hogy a kapcsolásai rajzon a masse az a test pont?
Illetve a bemeneti pontot a fojtó tekercs után kell-e kötni vagy közvetlen a töltő tekercsre? A hozzászólás módosítva: Aug 18, 2014
Sziasztok. tudna valaki egy kapcsolási rajzot adni egy olyan töltésszabályozóhoz ami nem testelt?
Láttam hogy lehetne xenont rakni bele és nem akarnék venni egy 8872.10 töltőt mert az index ugyis ledes lesz. Szóval ha valaki tudni egy egyszerű töltő kapcsolási rajzot adni ami nem testelt azt megköszönném .
Az autókba is lehet rakni xenont de nem véletlenül találták ki azt hogy csak abba szabad amelyikben van automata magasság állító, ha csak valahogy beállítod a xenon fényszóródat életveszélyt okozhatsz a többi közlekedő(főleg a veled szembejövő járművetetők közt!) Én a helyedben elfelejteném ezt a tervet.
Projektoros lámpát akarok csinálni a simóba nem a gyári lámpából. Az viszont nem világít mindenhova csak egy bizonyos "vonalig". Ezért is kellene egy jó töltés szabályozó mert mindent az aksiról szeretnék működtetni. De ha végül el is vetem ezt a xenonos ötletet a többi egységnek kell az aksi mint pl: a féklámpa, helyzetjelző stb. Jelenleg semmi sincs a simsonban ,csak egy sima 50n-es és felszeretném szerelni indexel meg ilyenekkel .
http://mullerelectronics.hu/fesz%20szabalyzok/me-0148.jpgfesszab[
Valaki nem tudja ennek a feszültségszabályozónak a kapcsolási rajzát?
Sziasztok.
Van egy S50B simo. Magneses gyujtas. Egy tekercs vilagitas egy pedig tolto tekercs. Bekotottem egy led vilagitast, de ezt az akkurol uzemletetem. Erre szeretnek toltesi megoldast. A tolto tekercset kicsereltem 12V35W ra. A vilagitasi rendszer, most 12W ot fogyaszt + feklampa. A tekecsnek egy kivezetese van, annak feszszabba kell mennie? Mostani bekotesem ugy van, hogy az akksi negativ saru a vazra van testelve, es minden mas vilagito berendesez ugyan ugy innen kaja meg a testelest. Ezzel a kotessel a vilagitas mukodik kozvetlen a tekercsrol, csak ugye vibbral. Ezert kerult be az akksi. Csak azt nem tudom, azt hogyan taplaljam meg. A tekercs kivezeteset hova kell kotni?
A képen szereplő kapcsolásban a tirisztorra mekkora hűtőfelület kellhet?
Simson, a tekercs 12V 3A-es.
Szerintem minimális. Ha fém dobozba szereled, annak az oldala is elég valószínűleg. Az a 3A nem hinném, hogy nagyon melegíteni fogja a tirisztort.
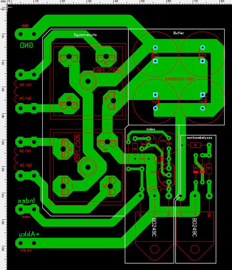
Sziasztok!
Hoztak hozzám egy elektronikailag kiherélt szimót, és a lehető legegyszerűbben kellene visszaállítani. Mindennek működni kellene, lámpa, index, stb. Lehetne venni mindenből gyárit, feszültségszabályzó, indexrelé, akku sorkapocs stb, de ez így a 0-ról soknak tűnik. Tehát terveztem hozzá egy minden az egyben áramkört, és ezt kellene véleményeznetek ha nem gond. A simo.jpg lenne az. Ami a képen látható 2 független tekercs, egyenirányítás után egy ilyen söntszabályozó 14,4 voltra állítva, és egy indexrelé egyben. Szerintetek ez így jó lehet? |
Bejelentkezés
Hirdetés |









