Fórum témák
» Több friss téma |
Ja bocs! Csak eddig mA-ról volt szó, újfent meg már mV-okat írt..
Elnézést a zavarkeltésért, természetesem mV akart lenni az az adat mindenhol
Helyes a meglátás, szerencsére 1 Ohmos a mérőellenállás. Korábbi erősítőkben nem is volt. Ott aztán kicsit meredekebb a munkaponti áram mérése. Először a kimenő trafó primer DC ellenállását kellett megmérni, persze mindkét cső felé ez más érték, mivel a külső menetek hosszabbak. Ez a primer szolgált söntként. Nem volt veszélytelen, mert itt a tápfesz volt. Én csináltam ( venni is lehet) cső adaptert, ami egy kiöregedett végcső leszerelt talpából és egy foglalatból áll. Minden láb simán csatlakozik a foglalat azonos pontjához, de a katód az egy 1 Ohmos ellenálláson keresztül. Ennek az ellenállásnak a végpontjai vannak kivezetve egy-egy banán dugóhoz. Egy multiméter pedig mindig van kéznél. A mérési potenciál pedig gyakorlatilag a GND szintjén van kitévé ha autobias kapcsolás. Ilyen mondjuk egy Ashdown peacemaker. De itt is legfeljebb 30-40V lehet.
Sziasztok
Szeretnék segítséget kérni, egy cimbalom kihangosításában. Amiért ide írok: Sajnos mikrofonnal nem lehet megoldani, mert halk a hangszer és mire elérnénk a megfelelő hangerőt, begerjed. Próbáltuk piezzo hangszedővel (húrláb pickup). A mély húroknál egész jó eredményt kaptunk. Itt két gond volt. A magasaknál nagyot koppan, mikor a húr meg van ütve. Ilyenkor a hangszedő is kap egy nagy nyomást, ütést, ez teljesen elrontja a hangzást. A mély húroknál pedig, tompító nélkül, túlrezonál az egész, torz, kásás lesz. Utolsó lehetőségként, maradt a mágneses hangszedő. A kérdés: Mi lehet az a méret, ami még megfelelően működhet? Maximum 20 cm hosszúra lenne szükség. Ekkora mágnest érdemes-e tekercselni, vagy inkább több kicsit? A húrok kettesével és hármasával vannak csoportban, így henger mágnes nem lenne jó. Arra gondoltam, a megfelelő hosszúságú vékony téglatest formát használnám, ami kiállna a hangszedő házából. Ez lapjára állítva lenne körbetekerve. Ha ebben a méretben lehetne használni, így is kellene 6 db. Ezekhez készítenék közösítő és szintillesztő előerősítőket, ez már nem gond. A hangszer alján elférnek. Ha valaki tudna adatokat, milyen átmérő huzal, mennyi menetszám, esetleg mekkora maximális hossz, megköszönném.
Szia,
ez azért ennyire nem rakéta tudomány. Elektret vagy kondenzátor mikrofon a legegyszerűbb. Zongoránál hasonlóan Valahogy így
Ecopityu a barátod.
![]() Szerintem keress rá a hozzászólásaira, mert ő leirt ebben a témában egy csomó mindent, ami fontos és működik... Ámbár a citera és cimbalom nem ugyanaz a hangszer, bár nagyon sok közös van bennük. A hozzászólás módosítva: Dec 2, 2020
Szia
Én csak gitáros vagyok, de mellékelnék 2 linket - ha nem tartozik a tiltott kategóriába - ami nagyon jól leírja a pick-up felépítését, működési elvét, bár gitárhoz van készítve. Az őskorban abból dolgoztunk , ami volt. Ajtócsappantyú mágnes, 0.1 mm körüli huzal, ami ráfért, de megszólalt. Ma már "kissé" bonyolultabbak a hangszedők. A huzal tipikusan 0.034 mm átmérőjű. A mágnesek is változatosak. A gitárnál a húr rezgése leginkább csak oldal irányú a pengetés következtében. A cimbalomnál az ütés miatt a vastagabb húrok közelebb kerülhetnek a hangszedőhöz, ez dinamikus hangelváltozást is okozhat http://aktivgitar.hu/gitar_barkacsolas/pickupologia-1/ http://aktivgitar.hu/gitar_barkacsolas/pickupologia-2-csinald-magad-paf/
Szia!
Egy kicsit bonyolultabb a helyzet. Kezdjük ott, hogy egy gitáron azért van több hangszedő, mert a húr a húrlábtól való távolság függvényében más harmonikus tartalmú hangot ad. Ezért esetleg húronként több helyen is kellhet hangszedő. Persze csak annyi, amennyi éppen szükséges. De nem ennyire sötét a világ. Nyilván minden húrhoz (húrketteshez, húrhármashoz) nem tehetünk hangszedőt, mert nagyon sok kellene, ezért a húrcsoportokat kell együtt kezelni. Ha jól tudom, a cimbalom három húrcsoportra tagolható. Minden csoport felváltva hol bal, hol jobb oldalon van kiemelve a húrlábbal. Na ide kellene tenni a hangszedőt, de sajnos az ellentétes oldal miatt ez nem megoldható. Egy megoldás marad, méghozzá éppen középen, ahol keresztezik egymást a húrok. Tehát három hangszedő kellene. Először kell csinálni egy teszt hangszedőt, hogy egyáltalán van-e értelme tovább tervezni, vagy veszett fejsze nyele az egész. A magasabb harmonikus tartalmú jelet ugyanis a húrláb közelében adja a hangszedő, ahova éppen nem könnyű odaférni. Tehát először készíts két hangszedőt olyat, ami csak egy húrkettes, húrhármas hangját szedi. Egyiket középre téve meg kell hallgatni hogy szól. Ha túl tompa, akkor sajnos a bonyolultabb utat kell bejárni. Oda kellene tenni, ahol a hídhoz ér a húr. Elképzelhető, hogy a húrok túlsó rögzítési pontja közelében is nagyon jó harmonikusokban dús hangvehető. Ott viszont elég alacsony a húrmagasság, így nem marad sok hely. Ha a tesztek jók, következhet az éles bevetés. Hangszert nem illik szétfúrkálni, ezért felragasutható verzió lenne a nyerő. Menetszámot tekintve sok menet vékony huzalból, az nagy jelszint, de a tekercs önkapacitása is magas lesz, ezért kevés a magas hang. Kis menetszám vastag huzalból, széles átvitel, de kis jelszint. Gitárok esetében a hangszedő saját rezonanciája is fontos, tehát optimálisra kell tekercselni a szedőt. Ez a rezonancia telecaster eredeti híd szedő esetén 3-3,3kHz, de más tipusnál eltérő. Egy P90 esetében (nem mértem csak sacc) 1-1,3 kHz lehet, még EMG81-85 esetében 1630 illetve 1870Hz. Szerintem legyen relatív alacsony menetszám, amit akár transzformátorral fel lehet transzformálni. Volt egy régi klaviszetem, ott egy menetes hangszedők voltak. Egy fésű szerű vas lemez volt a mag. Egy kis hangfrekis transzformátorral indult az elektronika, ami néhány (2-4) menet primert, és pár ezer menet szekundert jelentett. Ha eddig nem ment el a kedved, jó tesztelést. Végső hangszedő kivitel lehet mondjuk rózsafa furnérból, amiből zárt rendszer ragasztható, belsejében a tekercs/mágnes kombó méhviasszal kiönthető.
Sziasztok
Köszönöm a hozzászólást mindenkinek. Kezdem az elején, a zongora hasonlattal. A zongorának elég nagy hangja van, önmagában is. A cimbalom nem nagy hangú hangszer. Nem stúdióra kell, hanem popzenébe lenne bevetve, viszont a többi hangszer között, esélytelen. Mint írtam, már volt hangosítva mikrofonnal, de a megfelelő hangerő előtt, már jóval gerjed. A csatolt irodalmat áttanulmányozom, köszönöm. Ahogy Béla írja, nem egyszerű, a húronként több alátámasztás és a húrkeresztezések miatt. Van elég sok hely, ahol egy magasságban vannak a húrok, oda gondoltam a hosszabb hangszedőket. Ahol több húrláb van egy húrcsoport alatt, oda kell több, kisebb. Ha másképp nem megy, akár minden húrcsoporthoz, vagyis hanghoz, lehet tenni egy hangszedőt. Ez jó sok szedő lenne, de ha másképp nem megy, ez is megoldás. A cimbalom nem az enyém, egy barátomnak szeretnék segíteni. Tervben van egy "süket" cimbalom készítése is. Ez egy tömör anyagból lenne készítve, üregek nélkül. Ezt bárhol meg lehetne fúrni, a kábelek kivezetése miatt. A mostaninál az is gond, hogy a húrlábon keresztül, megrezegteti az egész testet, ami vissza is rezegteti a többi húrhoz. Próbáltuk a húrlábak mellé piezot korongot tenni, de a rezgés és a nagy felület miatt, szépen begerjeszti magát. Megpróbálok két 10 centis hangszedőt építeni, azzal már le tudjuk tesztelni mély és magas tartományban. Köszönettel: Tibi
Érthető és méltányolható.
Lehet érdemes lenne valakitől kölcsönkérni egy próba idejére valami hasonlót. Vagy free szoftver, hasonlóképpen.
Nem kötözködésből vagy okoskodásból. Egy gitárnak más hangja van hangszedővel és más naturban, füllel hallgatva. Házilag, hasraütés szerint tekert hangszedővel szimpla drót hangot fogtok kapni, nem hangosított cimbalmot, testtel, attack-kal. Én körüljárnám a mikrofonozás technikáját. Egy cimbalmot is meglehet ütni, hogy hangosabb legyen, mint egy dobot. És meg is kell, mert, ha a dobos azt hiszi otthon gyakorol, akkor annak az lesz az eredménye, hogy a mikrofonokat jobban kell erősíteni. Amitől gerjedhet, de főleg egymást fogják venni, áthallásos lesz. A pergőn hallatszik a cintányér, stb, vesz mindent és mindenkit a nagy erősítés miatt. Hány mikrofonnal és milyenekkel próbálkoztatok? Próbált helyet cserélni valakivel?
A cimbalomnál, a zongorával ellentétben, ott üti, ahol a hangot kellene venni. Tehát nem lehet közel tenni a mikrofonokat. Az eddigi próbálkozásoknál az volt a gond, hogy vették a test rezgést, meg mindent, amit nem kellene. A pickup jó próba lenne, hogy milyen, ha csak a húr rezgést venné. Lehet, hogy a popzenei irányzatnál, ez még jól is jönne. Nem feltétlen az a cél, hogy az jöjjön vissza, amit kihangosítás nélkül hallunk.
Én harmonikákat mikrofonozok. A mikrofonokkal olyan dolgok jönnek ki, amiket nélkülük nem hallani. Telten, dögösen szólnak. A fagott vastag, a basszus telt, a piccolo csak úgy süvít. Most a cimbalmon a sor, fel kell készíteni az új zenei irányzatokhoz. Próbálták már hangmérnökök, komoly mikrofonokkal. Felvételre teljesen jók, de élőben, egy koncerten, kevés. Egyébként érdekes téma, a harmonikánál, mindenki azt szeretné, hogy ne legyen klapni zaj, ami akusztikusan vele járója. A nagy Roland cég pedig, óriási fejlesztésekbe invesztál, hogy élethűen tudja visszaadni a klapni zajt, az FR harmonikáiba. Majd ha eljutunk a midi cimbalomig, mindenki a test rezonanciát fogja hiányolni. ![]() Azért ezt a gerjedésgátló témát még megkérdezem.
Sziasztok! Segítséget szeretnék kérni. A legkisebb kimenőjelű Single Coil passzív hangszedőhöz próbálok igazítani egy erősítő érzékenységét. Hány DB jel jön ki a gitárból? -20db-t olvastam egy-két helyen, de nem sok mindent találok erről. Mennyire célszerű beállítani ?
A másik kérdésem, ha ennél sok nagyobb jelet kap az erősítő, azt lehet állítani potméterrel, de ezentúl a végerősítő torzítását egy limiter áramkörrel célszerű megfogni az előerősítő utána? Hogyan "szokták" ezt megoldani? Köszönöm A hozzászólás módosítva: Feb 13, 2021
A hangszedöd típusa kellene mert az a -20dB az itt nem igazán mond semmit. Mennyi az a nagyobb jel? A végerősítő az ne torzítson!! azt majd a elötte kell "megoldani". Az erősítőről is jó lenne többet tudni!
Én az elektronika oldaláról tudok egyelőre nyilatkozni, mert a gitár részét ismerősöm készíti, akivel egyelőre online tartjuk a kapcsolatot és ez egy kis nehézség. Lényeg, hogy nem egy konkrét gitárhoz kellene az aktív hangfal.
Iyesmikkel készülnek a gitárok: https://www.muziker.hu/seymour-duncan-ssl-4-ouarter-pound-strat A csatolt képen van a végerősítő, ami jól működik. Az előerősítő TL071ből lesz és mellette little gem torzítót kap. Idáig jutottam.
1- Erősítő: sztem SZERINTEM nem igazán gitárerősítő! Nézd meg ezt https://www.electrosmash.com/marshall-mg10 és ami a legfontosabb ebből maga a hangszóró!! Kimondottan gitárhangszórót tegyél be mert megépíted sok munkával és végül nem hozza azt a hangzást amit keresel hát az csalódás! (ajánlani tudom: https://www.hangszerdiszkont.hu/)
2- Én személy szerint nem támogatom a seymour-duncan-okat de ez ízlés dolga. Amit küldtél azt nem találtam a hivatalos oldalukon de a hasonló (már amire én gondoltam) azok közepes jelszinttel dolgoznak (100-150mV) de az sem mindegy hova teszed! Ha mégis ennél az erősítőnél maradnál mindenképp tennék be egy illesztő előerősítőt az elejére (esetleg egy J201-el mint egy Boost). A hozzászólás módosítva: Feb 14, 2021
Moderátor által szerkesztve
Vegyél egy használt gyakorlókombót. (gsfanatic)
Amit építesz az sem lesz jobb, viszont sokkal több energiába kerül.
Csak azért írok, hogy jól összezavarjalak. A -20dB azt jelenti, hogy 77,5mV effektív feszültség. Na de a gitáron melyik húrra értendő ez? Én közepesen pengetem a húrokat, egyik cimborám csak simogatja, a másik tépi mint az állat. Természetesen ettől függ a kimenő jel. Aztán milyen távolságot állítasz be a húr és a hangszedő között? Ha túl kicsit, akkor van ám jelszint, de a mágnes módosítja a húr szabad rezgését. Ha nagy a távolság, akkor blues stílusban szebbek a hangok, persze a jel is jóval kisebb lesz.
Az erősítőről általánosságban azt lehet mondani, hogy bőven kell tartalékkal rendelkeznie, nem szabad hogy egy kis jelű gitár halkan pengetve ne tudja kivezérelni. Tiszta csatorna esetén 5mV esetében teljesen ki kell vezérelnie a végfokot. De mivel tiszta csatornáról van szó, nem kellene torzan szólnia. De hogy ezt elérjük, meg kell felelnie néhány szabálynak. Először is nem kell 20 Hz alatti jeleket is átvinnie, már csak azért sem, mert legmélyebb húr 80Hz körül rezeg. Ez alatt nem kell átvinnie, így a torzítás nem krepegős, hanem olyan fluid. De ezt majd máskor. Torzított csatorna vagy külső torzító esetén a jelszint elég jól behatárolt. Ezt nem nehéz erősíteni úgy, hogy a végfok még éppen ne klippeljen. De tiszta csatornánál a klippelést nehéz meghatározni, mert gitár és gitár között pengetéstől függően akár 30dB különbség is lehet. Szinte biztos hogy a végfokot klippeltetni fogod valamikor. Az az erősítő amelyik nem jól viseli a túlvezérlést, nem jó hangszer erősítőnek. Sok HI-END végfok elvérzik ilyenkor. Egy hangszer erősítőnek ezt nem szabad megsínylenie. Mindenképpen tűrnie kell a túlvezérlést. Ha érdekel komolyabban, szívesen segítek.
Sziasztok!
Eredetileg SSS stratocasteremből szeretnék HSH strat rendszerűt csinálni. Megvan már a 2 új humbucker és a nyers dekor koptató is. Totális tanácstalanság van bekötés ügyileg hiszen annyi verziót találok "HSH strat wiring" keresőszóra mint égen a csillag. Van 2 kondis van 1 kondis poti értékekben is vannak eltérések 500 kilo mind a három meg van 500k-250k-250k Van valakinek esetleg bevált bekötés?
Ide rajzolok egy bemeneti modult. Házi készítésű erősítőt amúgy sem érdemes monosasszisra gyártani, mert biztosan kell benne valamit cserélgetni. Még a gyári erősítőket is folyton moddolni kell, mert jön egy új hangszedő, és a művész úr máris elégedetlen a hangjával. Ebből adódóan a kritikus elemeket nem érdemes a nyákba beforrasztani, hanem vagy turet szegecset, forrfület, esetleg szigeteletlen érvéghüvelyt lehet a nyákba forrasztani, ami azután ezer alkatrész cserét is kibír. Úgy tapasztaltam, csak az nem nyúl bele a saját erősítőjébe, aki nem ért hozzá. De az meg rábízza másra.
Sziasztok!
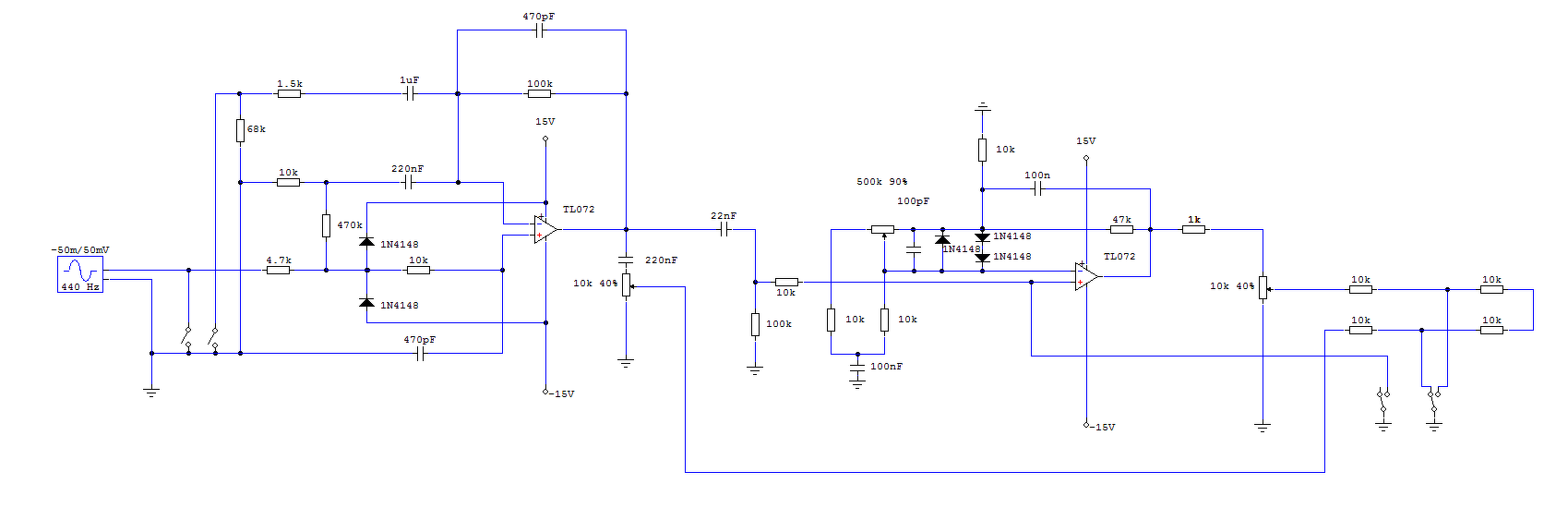
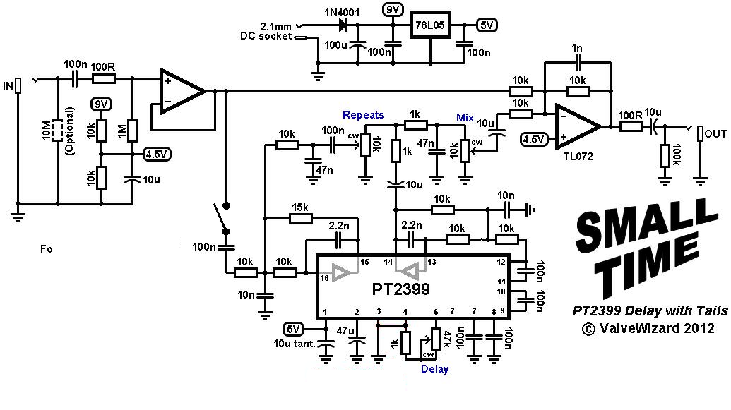
Épített már valaki PT2399 -ből visszhangosítót? Nézegettem az adatlapját és csak arra vagyok kíváncsi hogy ami ott található áramkör az használható vagy másképp érdemes megépíteni? Ha jól tudom akkor a 6-os lábán lévő potival lehet a visszhang ismétlődését szabályozni, de nem teljesen vagyok képbe. Ha vannak tapasztalatok akkor légyszi segítsetek egy kicsit.
Itt van egy delay effekt. Amint látszik, a PT2399 belső aktív aluláteresztő szűrőinek az időtagjai nagyobbak, ezért alacsonyabb frekvencián kezdenek vágni. Próbálkoztam a lehető legnagyobb sávszélességet kihozni ebből a késleltető áramkörből, de nem tetszett a hangja. Na meg hosszabb időzítésnél torzítás jelent meg, ami zavaró. Úgy tűnt, nem kell a torzított gitárnak nagy sávszélesség, csupán 1-2 kHz felső átvitel nagyon elegendő.
Hangszín szabályzónak itt egy Fender kapcsolás. Azért nem Marshall, mert az inkább csak hangosan szólal meg igazán. A Fender az olyan loudness jellegű lehalkított középpel.
Arra azért ügyelj, hogy ez a passzív hangszín szabályzó után egy viszonylag nagy bemeneti ellenállású fokozat kell, például egy TL072-ből készített fokozat, amit úgy kell megalkotni, hogy 500kOhm körüli legyen a bemeneti ellenállása.
Rendben, köszi, ha kész a rajzom feldobom ide.
Sziasztok!
Kísérletképpen összedobtam egy optikai hangszedőt. Megosztom Veletek tapasztalataimat. Tudom jól, hogy vannak hátrányai egy ilyen konstrukciónak. Áramellátást igényel, nappali fényben használhatatlan, befogja a távirányító jelét, és még sorolhatnám. De hangsúlyozom ez csak egy kísérlet. Egy kétoldalas nyáklapra martam húronként egy-egy 0.7mm széles 6mm hosszóú hornyot. A hornyok alá került egy-egy rizsszemizzó, a nyáklap felső oldalára, a hornyok szélétől kb. 1mm-re húronkként 2db fototranzisztor. Azt vártam, hogy főként vastagabb húrokkal fog eredményesen működni, mivel azok több fényt tudnak visszaverni. Pont az ellenkezőjét mutatja. A vékony húrok pengetésére erős kimeneti jelet produkál, míg a bandázsolt húrok hangját jóval gyengébben veszi.
Talán a sodrás miatt, ami merőleges nagyjából az alap húrra, inkább a húr irányába szórják a fényt.
(tipp)
A sodrás elnyeli a fényt a vékony hur meg mint egy tükör visszaveri.
Talán felülröl valamilyen árnyékolas segitene a külsö fény zavarása ellen. A vastag hurokra rákellene huzni egy rövid csillogos csövet ( injekcios tüböl lehet vágni, pár milliméter elég lenne). A hozzászólás módosítva: Nov 22, 2021
A fényerőt estleg húronként kellene állítani hogy viszonylag kiegyenlített hangerőt kapjunk.
Egy feszültségosztóval megoldottam, hogy a kimeneti jelek egyforma hangerővel szóljanak. A gond nem is a kimeneti jel nagyságával, hanem inkább a minőségével kapcsolatos. A vékony húrok hangját kristálytisztán továbbítja, míg a bandázsoltakét erősen torzítja.
Talán jobb is így. Azért építettem be három különböző működésűi elvű hangszedőt, hogy más-más hangzást produkáljanak. Ha a Megrendelő tiszta hangot szeretne, akkor a piezoelektromos, illetve a mágneses hangszedőt használja, ha viszont torzított hangra vágyik, akkor átválthat optikaira. |
Bejelentkezés
Hirdetés |
















