Fórum témák

» Több friss téma
Fórum » Elektronikában kezdők kérdései
- Ez a felület kizárólag, az elektronikában kezdők kérdéseinek van fenntartva és nem elfelejtve, hogy hobbielektronika a fórumunk!
- Ami tehát azt jelenti, hogy a nagymama bevásárlását nem itt beszéljük meg, ill. ez nem üzenőfal!
- Kerülendő az olyan kérdés, amit egy másik meglévő (több mint 17000 van), témában kellene kitárgyalni!
- És végül büntetés terhe mellett kerülendő az MSN és egyéb szleng, a magyar helyesírás mellőzése, beleértve a mondateleji nagybetűket is!
Lapozás: OK   3524 / 4063
(#) Bakman válasza slimcolt hozzászólására (») Okt 26, 2020 /
 
Most csak egy szenzorod van, de idővel szaporodni fognak, ez biztos. Ezért Master - Slave kommunikációt kell kialakítani. Master jelez: jöjjenek a BME280 adatai, vár egy másodpercig. Ha nincs válasz, akkor hibajelzés. Master jelez: most jöjjön a szélsebesség és szélirány, vár egy másodpercig...

Így azt is könnyű detektálni, ha egy szenzor valamilyen oknál fogva nem válaszol. A kommunikáció lehet vezeték nélküli és vezetékes is, pl. RS485.
(#) Olits válasza kendre256 hozzászólására (») Okt 26, 2020 /
 
A - és T között nincs elenállás.A + és a T között 146 kohm.
(#) kendre256 válasza usane hozzászólására (») Okt 26, 2020 /
 
Már ne haragudj, de ekkora butaságokat...
Visszafelé forgatáshoz középleágazás? És ha mindig egy irányba kell használnia, akkor az akku fele fog lemerülni? Az T betű, a thermal rövidítése.
Itt egy ismertető a témáról:
Bővebben: Link
Meg egy kép egy Metabo okos akkuról (ezt fordítva nincs értelme nézni, a D(ata) furcsán nézne ki)

Metabo.jpg
    
(#) kendre256 válasza Olits hozzászólására (») Okt 26, 2020 /
 
Ha ráteszed egy radiátorra az akkut, egy idő után valószínűleg csökkenni fog az ellenállás érték.
(#) jkornel válasza proli007 hozzászólására (») Okt 26, 2020 /
 
kKöszi mindenkinek, müxikMŰKÖDIK!

A chat-szleng használata ezen az oldalon szigorúan tiltott!
A hozzászólás módosítva: Okt 28, 2020
Moderátor által szerkesztve
(#) slimcolt válasza Bakman hozzászólására (») Okt 26, 2020 1 /
 
Szia. Igen valószínűleg fognak szaporodni.
Délután azon gondolkodtam hogyan lehetne megoldani a Home Security feladatokat is.
Kb ez jutott eszembe mint Neked. Külön - külön pollingolni kellene az egységeket.
Találtam egy Transceivert amivel lehet elkezdek kísérletezgetni: Silicon Labs Si4460
Minden egység preamble-t kapna, valamint lenne hibaellenőrzés is.
Majd keresek valami topicot ennek a témának.
A hozzászólás módosítva: Okt 26, 2020
(#) Olits válasza kendre256 hozzászólására (») Okt 26, 2020 /
 
Értem.Akkor hőfok mérésre szolgál. Köszi.
(#) Bakman válasza slimcolt hozzászólására (») Okt 26, 2020 / 1
 
Nem akarlak rábeszélni semmire, de mielőtt nekiállsz nagyon belemélyedni az általad linkelt és hasonló IC-k tanulmányozásába, nézz szét, milyen konkrét RF modulokat lehet kapni. Kicsit előbb végezhetsz a feladattal. Vannak UART kapcsolattal rendelkezők is, azok kb. Plug & Play modulok, csak tápfeszültség kell nekik.
(#) Kékróka válasza slimcolt hozzászólására (») Okt 27, 2020 /
 
SI446X
HC-12 nek hívják a konyhakész verzióját,(soros kommunikáció, pár csatorna, állítgatható teljesítmény) de ha elég elvetemült vagy szoftveresen tovább fejleszthető.

J.
(#) slimcolt hozzászólása Okt 27, 2020 /
 
Köszi mindenkinek! Nagyon sok IC-t és modult átnéztem.
Szerintem megtaláltam a számomra megfelelőt:
RC-S2LP-434
Egy S2-LP ST chip-re épül.
Most jöhetnek az antennák...
Egyébként 868MHz-et is használhatnék?
A hozzászólás módosítva: Okt 27, 2020
(#) pucuka válasza slimcolt hozzászólására (») Okt 27, 2020 /
 
Az, hogy az áramkör több frekvencián tud működni, nem jelenti azt, hogy bármelyiken használhatod bármilyen feladatra. A frekvencia használat nem szabadon választható dolog, a felhasználás módja, célja határozza meg, hogy épp melyik frekvenciát kell beállítanod.
(#) slimcolt válasza pucuka hozzászólására (») Okt 27, 2020 /
 
Igazából a kérdésem arra irányult, hogy a 868MHz- is nem engedélyköteles? Vagy ez attól is függ mire használom?
(#) pipi válasza slimcolt hozzászólására (») Okt 27, 2020 / 1
 
Használhatod, de mindentől függ
Azt hiszem ez vonatkozik ide: Bővebben: Link
Folyamatosan sem adhatsz, csak kb 10% kitöltési tényezővel, hogy a te adás szünetedben más is használhassa a frekvenciát
(#) usane válasza kendre256 hozzászólására (») Okt 27, 2020 /
 
Ok, erre már nem emlékeztem. A forgatást csak tippeltem, de volt már a kezemben olyan eszköz amiben ketté volt választva az akku, az okára már nem emlékszem meg hogy hogy volt jelölve. Igaz azon több kapocs is volt. Ezen meg a BY... felirat fejjel lefelé áll.
A metabo az más kategória
Amúgy meg ha DC dugós töltő van hozzá akkor sok értelme van a thermal kimenetnek...
(#) pucuka válasza slimcolt hozzászólására (») Okt 27, 2020 /
 
Attól függ, mire használod. Alaposan tanulmányozd a pipi által linkelt dokumentumot, abból kiderül, hogy adatátvitelre melyik sávot tudod használni, azt is milyen feltételek mellett.
Az adóvevő modulod elég sok sávra beállítható, így neked kell a megfelelő sávot megtalálnod. Egyrészt azért, hogy használni tudd (pl egy rádiómikrofon alkalmazás mellett nem sok esélyed van), vagy Te fogod más használatát akadályozni (pl. nem tudja kinyitni a kapuhát). A használható sávrészek úgy vannak csoportosítva, hogy nagyjából azonos a felhasználás módja, így kicsi az esélye az egymás zavarásának.
(#) slimcolt hozzászólása Okt 27, 2020 / 1
 
Köszi mindenkinek a segítséget!
(#) yocilee hozzászólása Okt 28, 2020 /
 
Sziasztok!
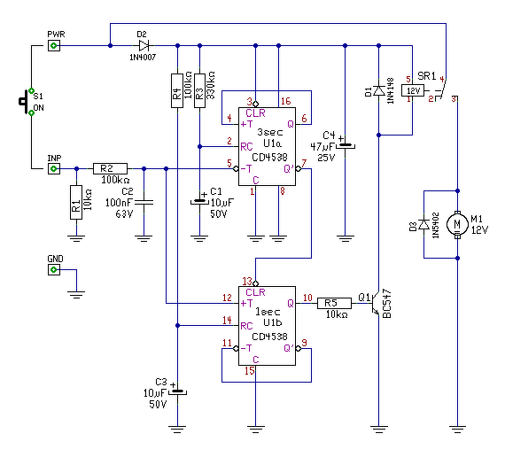
Egy Elektronikában kezdő kérdésem lenne
Szeretnék egy mini IR Szenzorral egy 6 - 12V-os áttételes motort indítani , úgy hogy a jel keletkezésétől számítva 1 másodpercig forogjon a motor és ha a szenzortól érkező jel megszakad, akkor a következő 3 másodpercben ne kapcsolhassuk be a motort. Tehát ne lehessen a motort újra és újra indítani, csak ha 3 mp. eltelt.
Mire lenne ehhez szükség? A szenzor és a motor adott, a szenzor egy ESP8266 a motornak azt hiszem JGY-370 a neve
A relének vagy bárminek is 9 vagy 12V-ról kell mennie.
Legyen kicsi, olcsó és tartós Lehet hogy nagyon sok db-ra lesz szükség... ?!
(#) proli007 válasza yocilee hozzászólására (») Okt 28, 2020 /
 
Hello! Hajólértem a feladatot.. Vagy egy kontaktussal indíthatod, vagy a bemenetre adott 12V-os jelszinttel..
(#) J Balazs válasza yocilee hozzászólására (») Okt 29, 2020 /
 
Nem akarok nagyon beleugatni, de nem lenne egyszerűbb az esp8266-tal megoldani az időzítést is?
(#) yocilee válasza J Balazs hozzászólására (») Okt 29, 2020 /
 
A lehető legegyszerűbb megoldást keresem.
Ha a kimenő jelet tudnám manipulálni az lenne a legegyszerűbb. De ez lehetséges?
(#) k_i_j hozzászólása Okt 29, 2020 /
 
1E-16

Hogy kell értelmezni ezt a számot?
(#) gg630504 válasza k_i_j hozzászólására (») Okt 29, 2020 / 2
 
1*10-16
A hozzászólás módosítva: Okt 29, 2020
(#) Gafly válasza gg630504 hozzászólására (») Okt 29, 2020 / 2
 
Vagy másként fogalmazva, elég kicsi: 0.0000000000000001
(#) k_i_j válasza gg630504 hozzászólására (») Okt 29, 2020 /
 
Mi a módja a "megfejtésnek"?
(#) gg630504 válasza k_i_j hozzászólására (») Okt 29, 2020 / 1
 
a * 10b = aEb
mantissza E exponens
pl 6,3 * 106 ohm = 6,3E6 ohm
4,7 * 10-12 farad = 4,7E-12 farad
Még FORTANból tanultam... ( ahol az angol nyelv szabálya szerint tizedespont használandó )
A hozzászólás módosítva: Okt 29, 2020
(#) Gafly válasza k_i_j hozzászólására (») Okt 29, 2020 /
 
Windows-on a Calculator.

1E-16.PNG
    
(#) gg630504 válasza Gafly hozzászólására (») Okt 29, 2020 /
 
(#) vargaf válasza gg630504 hozzászólására (») Okt 29, 2020 /
 
Legtöbben már azt sem tudják mi a FORTRAN. Én még a '70-es évek elején tanultam Kazincbarcikán.
FORTRAN
(#) lokátoros válasza vargaf hozzászólására (») Okt 29, 2020 /
 
Még mindig létezik, sőt fejlesztenek is rá.
Bővebben: Link
(#) k_i_j válasza Gafly hozzászólására (») Okt 29, 2020 /
 
Nekem nem így néz ki.
Következő: »»   3524 / 4063
Bejelentkezés

Belépés

Hirdetés
XDT.hu
Az oldalon sütiket használunk a helyes működéshez. Bővebb információt az adatvédelmi szabályzatban olvashatsz. Megértettem