Fórum témák
» Több friss téma |
Fórum » Számítógépes áramkörszimuláló programok
Témaindító: dB_Thunder, idő: Dec 7, 2005
Igen. Jól látod a nehézségeket. A spice modeleket nem mindig könnyű megtalálni a neten. Van hogy évek telnek el mire rábukkan az ember. Esetleg telepíts fel ingyenes szimulátorokat és abban böngészgesd a fájlok tartalmát. LTSpice, MicroCAP12
A szimulátorok között nem fogsz találni olyat, amiben minden modell benne van. Lehet keresgetni a neten, aztán vagy találsz, vagy nem. És még ott van, hogy nem biztos, hogy működik...
Azért azt lehet tudni, hogy egy adott alkatrészt mivel lehet helyettesíteni. Azt kell tenni. A másik, hogy egy szimulátor nem arra való, hogy mindent pontosan megmutasson, hiszen ha berajzolsz valamit, az nem fogja tartalmazni a nyák esetleges problémáit, tehát csak egy nagyon jó közelítésű eredményt fogsz kapni. Kapcsolóüzemben már nem igaz annyira ez. Én szinte csak a matematikai modelleket használom, inkább csak elvek tisztázására. Arra viszont verhetetlen, bár az összes szimulátor tud ilyet, ez alap. De nekem az MS a legkényelmesebb. Analóg erősítőknél csak a bonyolultabbakkal érdemes foglalkozni és azért ha nem találsz olyan alkatrészt, akkor helyettesíted valamivel. Tehát, ha egy kristályt akarsz helyettesíteni, akkor bekötsz helyette egy generátort. Hacsak nem akarod a kristály frekvenciáját elemezgetni a hőmérséklet függvényében, mert ahhoz tényleg kell a modell.
Köszönöm! A generátoros dolog nekem is eszembe jutott, működik is. Az a helyzet, hogy szeretném használni a nyáktervező részét is, ami talán könnyebbé tenné az életet. Pláne ha a megépített áramkör menni fog, akkor SMD méretben is szeretném megépíteni és oda nem árt a pontos tervezés - nincs kedven paneleket égetni a hőlégfúvós cuccal, alatrészeket ki -be... A Spint Layout is ügyes eszköz, de újra kell tervezgetni az áramkört. Ezért szerettem volna TINA-t vagy a MULTISIM -et, mert egyből exportálni lehet a saját környezetébe (8 v. -tól felfelé). A TINA-val lehet Protelbe, vagy hasonlókba exportálni, de van sajátja is. Az előbb említett gondok miatt viszont nem lehet rendesen használni. Kockás füzet, ceruza, radír... esküszöm hamarabb megvagyok vele... A tesztelést viszont nagyon megkönnyíti a program.
Az LTspice is megvan, fel is tettem, de kicsit kezdek belezavarodni Jó lenne egyet megtanulni rendesen és használni. En a MULTISIM -re szavaznék... így elsőre, de ha tudtok valami hasonlót ami használhatóbb, osszátok meg velem. Esetleg marad a neten turkálás időtlen időkig, vagy a próbapanel ![]() ".. az élet célja a küzdés maga" Madách
Van az MS-nek nyáktervezője, ez az Ultiboard. Egyszer nekiálltam megtanulni, de aztán úgy gondoltam, hogy maradok a Tangó-nál, még DOS-os platform alatt. Mindent meg tudok benne csinálni, meg nem kell annyi nyákot terveznem, hogy egy modernebb nyáktervezőt megérje megtanulnom.
Egyébként is bajok vannak az ilyen exportálásokkal. Ha rendesen megcsinálsz egy rajzot, akkor azt átteheted a nyáktervezőbe, de az biztos, hogy az a rajz már nem fog futni a szimulátorban. Generátorok, tápok stb... Én egyszerűen kinyomtatom, aztán onnan tervezem a nyákot. Ellenőrzés? Mire kész a nyák, már ezerszer átnéztem, még nem fordult elő velem, hogy hibás lett volna. Csak oda kell figyelni. Az MS nagyon jó és nem olyan bonyolult megtanulni, a bug-októl eltekintve nekem a csúcs. Ami még jó, az a Circuit Maker 2000, tud olyanokat, amik az MS-ben csak bonyolultabban megoldhatók. De ez fordítva is igaz. A kettőből lehetne csinálni egy igazán jót. De nem csinálnak... Ha igényled, akkor az MS megtanulásában tudok segíteni. Semmi sem egyszerű de: " mondottam ember, küzdj és bízva bízzál! " Az MS = MULTISIM. Gondolom... És nagyon hálás lennék, ha segítenél. Letöltöttem az angol manualt, de azért nem megy olyan jól a nyelv, hogy mindent pontosan megértsek. És különben is jobban tudom megérteni a dolgot, ha akkor segít valaki,ha elakadtam. A nyáktervezőjébe csak éppen belenéztem, de szerintem túlteljesíti az elvárásaimat.Viszont nem nagyon hagy nyugton a kíváncsiság és a lehetőség, ami egy ilyen szoftverben rejlik. Annak idején volt a Protel, az EAGLE ...még WIN 3.1 -en Szintetizátort és gitáreffekteket terveztem velük.. Rákerestem az új verziókra, de már nem az a hatás mint régen. Akkor nagyon felnéztem ezekre a programokra, ma már mosolyogtatóak. Az új verziók meg annyira másként néznek ki, hogy olyan mintha sohasem láttam volna ilyet. Ezt Circuit Makert holnap azert leszedem, és belenézek. Azért az MS szerintem maradni fog. Tényleg nagyon köszönöm ha segítesz. E-mail személyes üzenetben küldöm.
Sziasztok!
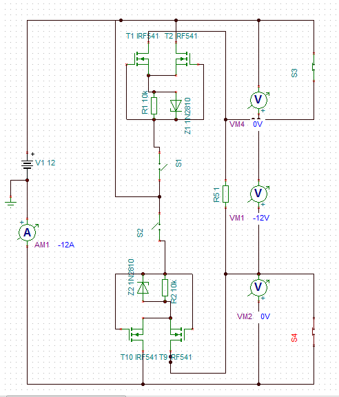
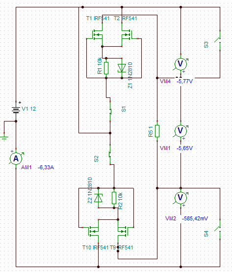
Segítséget szeretnék kérni egy problémához: A lenti áramkörben ha zárom S3 és S4 kapcsolót akkor 12A áram folyik, ami teljesen rendben van 12V, és 1Ohm terhelés esetén. Viszont ha a két kapcsolómat mosfetes kapcsolóáramkörre cserélem, akkor a csatolt képen látható állapot alakul ki a szimulátor szerint. A felső MOSFET-es kapcsolóáramkörön a VM4 6V körüli fesz. esést mér... miért? A cél a két kapcsolók mosfetekkel történő kiváltása lenne, de úgy hogy az áramkör polaritásfüggetlen maradjon.
Ahhoz, hogy pl. az S2 bekapcsoljon, a gate-jét feljebb kell vinni, mint a drain-je van. Ha ez a tranyó bekapcsolt, akkor lesz rajta mondjuk 1 V . Ebből az 1V-ból nem tud bekapcsolni egy FET. A FET addig fog bekapcsolni, amíg még van elegendő gate-source feszültség. Ez most 6 V. Máshogy kell megcsinálni.
És tényleg... kellett mégegy segédtáp...
És az nem jó, hogy az elején legyen egy graetz, utána teljes híd ( hogy meg tudd fordítani a terhelésen a feszültség irányát ) N és P csatornás FET-ekből, meg még két kis tranyó kell, de lehet, hogy az sem.
Sziasztok,
Esetleg tudnátok ajánlani online áramkör szimulátort?
Paul falstad, circuit. Van letölthető java (offline) és online változata is. Egyszerű, de nagyon jól használható: Cirduit online fullscreen, Főoldal, ahonnan mindegyik elérhető, plusz minták.
A hozzászólás módosítva: Júl 26, 2021
2030-ra én is egy ilyen programot fogok készíteni. Addig még át kell olvasnom egy 200 könyvet.
Vagy bele kell szállni a meglévő fejlesztésébe. Én már pár dolgot igyekeztem magyarítani rajta. Van már Everycircuit és Windowscircuit is. Nyilván az ingyenes online a legvonzóbb.
A hozzászólás módosítva: Szept 11, 2023
Van a TINA-nak is ilyenje. Egyszer megpróbált rábeszélni egy hölgy, hogy ez milyen jó... Persze, megrendelem a marhapörit az étteremben, közben elküldöm a fájlt, mire megeszem megkapom az eredményt... kiröhögtem, bár nem csak ezért.
Attól függ, mire akarod használni. Komoly dolgok esetén ott ülsz órákat a szimulátor előtt, mire elégedett leszel az eredménnyel. De ez nem megy online. Ha csak egyszerűbb dolgok kellenek, akkor amit kaméleon javasolt, az elég. Miért baj, ha nem online?
A Circuitnek van java offline változata is amúgy. Én is azt használtam sokáig. De mivel az online változat által készített rajzok is lementhetőek txt-be vagy online az áramkör linkje továbbküldhető, így is nagyon hasznos. Én spórolásként kezdtem el használni, mert sok kapcsolás úgy van publikálva, hogy nincs tesztelve a valóságban. Vagy jön egy ötlet, hogy mivel lehetne jól megépíteni valamit, de az ördög ugye a részletekben lakozik. Így előre letesztelek mindent, amit csak lehet, és így a végén veszek csak alkatrészt, amikor már elég stabilnak tűnik a kapcsolás és a munkapontok is belül esnek egy valós alkatrész tartományába. Így nincs pocsékolás, ráadásul tudom, előre, hogy az áramkör melyik részén milyen feszültségek, áramok, teljesítmények várhatóak és nem kell napokig számolgatnom, míg régen. Ráadásul, ha megváltozik valamelyik tényező, azt is előre le tudom tesztelni, így lesznek A,B, C variációk úgy előre, hogy nincs zsákutca. Erre a Circuit bőven elég. Példa link; astabil multivibrátor, tranzisztoros.
A hozzászólás módosítva: Szept 13, 2023
Üdv a csapatnak. Szeretnék egy egyszerű, de nagyszerű szimulátor programot. Évekkel ezelőtt próbálkoztam a TINA-val(ingyenes verzió). De sosem indult el a szimulálás, így letettem róla. Később a Multisim-mel próbálkoztam ott is kudarc. De nem adom fel... Mit javasoltok a TINA tetszene, de ha van egyszerűbb az is érdekel. Mi a véleményetek az ingyenes verziókról, egy az egyben használhatatlanok, vagy csak én vagyok láma? Előre is köszönöm! Szép estét!
A tina-t sokan használják, bár azt mondják elég feltételekkel kezelendő az eredmény valósága.
Multisim-et valamikor próbáltam, az egyszerű kapcsolásokban sem hozta a gyakorlati működést. Én a Proteusnál maradtam, az van szerintem a legközelebb a valósághoz. Programokat természetesen meg kell tanulni használni.
Továbbá a Microcap 12 is ingyenes lett. Sajnos az oldal megszűnt, ahonnan le lehetett tölteni.
Inkább az utóbbi.
Amihez csak hozzáfértem mindet kipróbáltam, én pont ennél a kettőnél maradtam, részben mert meg vagyok velük elégedve, illetve viszonylag egyszerűbbek mint a többi. Azt nem kell elfelejteni hogy némelyik specifikus feladatokra lett fejlesztve, szóval nem kell csodálkozni rajta hogy nem lehet leszimulálni vele a világ létező összes dolgát.Nekem a multisim még torzításmérésben is hozza többnyire azt amit a valóságban mérek.
Linuxnál wine alatt megy, de nem tud magyarul....
Letölthető az archívumból. https://archive.org/details/mc12cd_202110
Paul Falstad Circuit és az utódai. Nekem az Online változat tetszik a legjobban. Faék egyszerűségű és rengeteg alkatrész elpusztításától kímélt már meg, illetve online rajzok bugjait is azonnal sikerült vele kilőni. Egyre több segédlet van hozzá és könnyű saját dolgokkal is bővíteni. Nem pilótavizsgás - ez igaz, de láthatóvá teszi a láthatatlant, könnyűvé a számításokat és nem utolsó sorban - működik... Most épp egy DAC készül a segítségével. Mielőtt tönkretennék pár nyákot és alkatrészt, kielemzem a határaikat. Így jó munkapontra és stabil működésre tudom belőni az áramkört. Papíron, tollal ez mindig félrecsúszott valahol. Igaz, nyákot egyből nem tudsz készíteni belőle, de arra ott van például az EasyEDA.
Sziasztok! Az imént került a kezem alá a WOKWI oldala. Megdöbbentően jó szimulátor és elég sokrétű. Most éppen egy Arduino platform hardver és szoftver emulációját csináltam meg rajta, illetve több projektet is. Az egyik egy R2R DA átalakító, illetve ezzel összefüggésben egy soror (USB) - párhuzamos konverter. Ingyen, 1db alkatrész felhasználása nélkül sikerült mind a hardvert, mind a szoftvert összeraknom. Durva volt az eredmény és a hatékonysága.
Én már kiszúrtam benne egy hatalmas hibát ....
Picet nem szimulál . Idézet: „1db alkatrész felhasználása nélkül sikerült mind a hardvert, mind a szoftvert összeraknom.” Megépitetted és minden úgy működik mint szimulátorban, vagy egyenlőre csak szimulátorban működik ?
Nekem nem hiányzik!
Sosem kedveltem a PIC-eket! De nem is bántom őket mert csak "import" kapcsolásokban alkalmaztam. Anno elolvastam a Topi PIC vs Atmel cikkét, és onnantól tudtam is, hogy nem kell feléjük nyitnom! Jó nekem, hogy párhuzamos portról 4 ellenállás használatával fel tudom programozni, hogyha kinövöm, simán válthatok nagyobbra mert arra is lefordul kód..
Idézet: Én meg az atmelt de kinek a pap kinek a ..... „Sosem kedveltem a PIC-eket!” |
Bejelentkezés
Hirdetés |




Jó lenne egyet megtanulni rendesen és használni. En a MULTISIM -re szavaznék... így elsőre, de ha tudtok valami hasonlót ami használhatóbb, osszátok meg velem. 






