Fórum témák
» Több friss téma |
Páka szivacshoz: Eredetileg hőálló, tengeri szivacsot használunk nedvesen, de ha az nincs, talán a legegyszerűbb egy tisztán pamut rongy, azzal is megtörölheted. Lustaságból néha a pamut szerelős terítőmbe törlöm a páka hegyét, ami azon kívül hogy összekoszolom a terítőt tökéletesen működik.
A hozzászólás módosítva: Jan 29, 2021
És a két kábel összeforrasztására alkalmas az, amit leírtam, egy kis gödröcske, amiben összegylik az ón és abban összeforrasztani a drótokat? Az ilyen anyagból legyen, hogy ne ragadjon hozzá minden?
Vagy hogy szokták ezt csinálni? A hozzászólás módosítva: Jan 29, 2021
Jajj, elírtam, a vékony fehér a test (és de, vékonyabb) a vastagabb a kimenet. Tehát a test az a fehér, ami a panel széle felé van.
Én kézzel szoktam összefogni, kettővel már simán megy. De te blankold meg, tekerd össze és úgy forraszd! A szivacs, ahogy írták tengeri, nem szintetikus, ez utóbbi ráolvadna a pákahegyre. A hozzászólás módosítva: Jan 29, 2021
Előkészítésként beónozod a kábel két végét úgy, hogy maradjon rajta kis felesleg. Gyakorlattal már menni fog úgy, hogy a kábel egyik vége az asztalon (levegőben), a másikat kézben fogod hozzá. Addig is vagy összetekered, vagy a csatolt képen látható alkalmasságot (vagy ennek megfelelő házibarkács megoldást) célszerű használni. Javaslom, hogy egyéb kábelen kísérletezd ki a jó megoldást, hogy ne fogyjon el a próbapanlere forrasztott kábel
![]() Bővebben: Link A hozzászólás módosítva: Jan 29, 2021
Még nem késő, lassan de általatok megfontoltan haladok előre. Tehát a rövid, kissé szürke a test, azt forrasszam az elemtartó tetejére. Az én pákámon van két krokodilcsipesz is, DJ Tacki idelinkelt videofilmje szerint annak is hasznát veszem a két drót összeforrasztásánál.
Nem emlékszem a rövidségére, meg vághattál is belőle. Bejelöltem a képen, melyik melyik.
Összeforrasztottam úgy, ahogy a képen látszik, de hiába tapsikolok neki örömömben, nem számlálja a tapsokat. Nagyon valószínű, hogy a forrasztással van baj, mert nagyon nehezen ment. Majd holnap megint megpróbálom, és az is lehet, hogy segítséget kapok.
A hozzászólás módosítva: Jan 31, 2021
Ez egy jobb kép, itt látszik a lépésszámlálóba forrasztott kábel. A lépésszámláló alját megfúrtam és azon átfűztem a drótot a forrasztás előtt.
Hát...öööö..egyre kevésbé érzem úgy, hogy ez valaha is sikerül neked. Bocsánat...
A lépésszámlálóba egy db vezetéket kötöttél be... Minimum 3 vezetéknek kellene bele kötve legyen. Fogadjuk el, hogy ez nem neked való. Egy dolgot tudok még felajánlani. Ha elküldöd nekem postán, akkor összeforrasztom neked és visszaküldöm. Aztán most már én is feladom... A hozzászólás módosítva: Jan 31, 2021
Ez nagyon szép felajánlás, köszönöm. A többit privát, holnap.
Ugyan a postát megneheziti, de lehet hogy egy ütőt és egy labdát is érdemes lenne mellékelni, mert maga az elektronika működőképessége még nem garantálja az egész használhatóságát.
Az már a következő lépés. Egyelőre az kell, hogy hangra reagáljon, aztán valahogy be lehet bugyolálni úgy, hogy ne minden hangra. Még dobozban is el kell helyezni, hogy az ütőre lehessen szerelni.
De ez csak egy játszótéri játék, annyira nem kell pontosan kalibrálni, legrosszabb esetben akkor is számol, amikor nem kellene. Kiabál egy gyerek a közelben, mindenkinek a számlálója megbolondul, de a dobogós hely ugyanaz marad (csak dobogó nincs).
Esetleg meglesni egy indikátoron az ütőből a labda által generált jeleket.
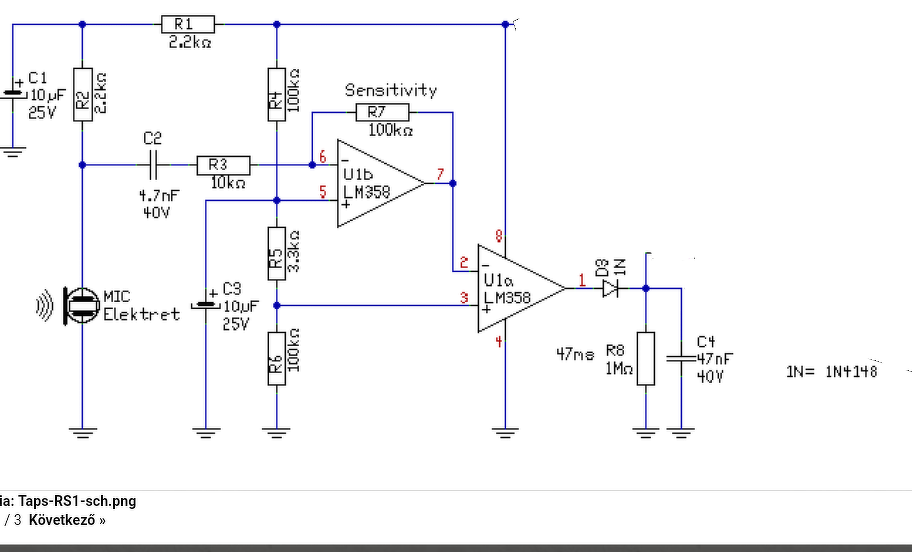
Szkóp nincs azt tudjuk. Indikátornak egy audio analizátor programot , pár méter árnyékolt kábelt a vonal bemementre és csak úgy összekötni a pezoval. Pl.: Spectrumlab program ... szép látványos ... igaz " kicsit pilóta vizsgás" ... ekkor kb .: 20 kHzig láthatnánk a jelet amit generál az ütögetett labda a piezzóban.
Gyorsan összedobtam. Ebben van némi elektronikus csillapítás, nem tud olyan gyorsan pörögni a számláló.
Az elemmel nem lesz baj, a fogyasztás 30-50uA. Hamarabb fog belefolyni, mint lemerülni. A hozzászólás módosítva: Feb 2, 2021
Köszönöm szépen! Lélegzetvisszafojtva várom. Aztán meglátom, hogy képes leszek-e lekoppintani. Meg valami dobozba applikálni.
Vegyél levegőt, hosszú az idő jövő hétig!
Ismét előveszem a témát, mert Inhouse volt olyan kedves és megcsinálta, de sajnos használhatatlannak mutatkozott a piezós megoldás. Minden billenésre számol, Márpedig pont azt kell számolni, amikor az ütőn puffan a labda.
Meggyőződésem, hogy a hangot kellene számlálni, nem a rezgést, mert 1. a mikrofon érzékenységét lehet tompítani, akár úgy is, hogy bebugyoláljuk. 2. Ha ugat egy kutya vagy üvölt valaki, akkor az minden játékos számlálóját megpörgetheti, mindegy, a győzelem sorrendje ugyanaz marad. Ehhez mit szóltok? A zsebszámológép helyett a lépésszámlálók már fel vannak készítve, az lesz a display, annyival könnyebb. Ihouse szerint az electret túl érzékeny, a dinamikus pl fülhallgató betétnek kicsi az impedecniája, nem az igazi. És ismétlem, ez nem komoly verseny, ez játszótéri játék, a számláló csak kicsit fokozza a játékos kedvet.
Ez nagyon egyszerűnek tünik.Most csak azt kérdezem, hogy kapcsolom be ebbe a számláló kijelzőt a led helyett.
A hozzászólás módosítva: Feb 26, 2021
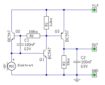
Az 555-ös változat ugyanaz, mint az előzőleg linkelt.
Az egyszerűség valószínűleg nem segíti elő a használhatóságot. Az összekötés nem gond. A hozzászólás módosítva: Feb 26, 2021
Ehhez már majdnem mindenem megvan. Csak azt nem tudom, hogy kössem be a számlálót.
Megkérhetlek, hogy rajzold bele?
Én ezt biztosan ki sem próbálnám a te céljaidra.
Nem sokat kockáztatok, ha kipróbálom. Megcsinálom, aztán megmondom, hogy igazad volt. Ezzel is gyakorlom a hobbyelektronikát. Egyelőre a józan paraszti eszemmel nem tudom belátni, hogy a hangérzékenység miért ne lenne alkalmasabb, mint a piezo.. Hadd csináljam meg, aztán töredelmesen beismerem, hogy igazad volt.
Csak azt kérem tőled, hogy rajzold be nekem az áramkörbe a számlálót, amit felkészítettél.
A mostaninál is az a baj, hogy nincs jelformálás, gyakorlatilag szinte csak egy előerősítő. Kellene valamilyen küszöb állítási lehetőség, hogy ne mindenre kapcsoljon. Gyerekkoromban építettem tapskapcsolót, egészen jól működött. Ott elég éles hangra, és impulzusra kapcsolt csak, valami ilyesmi kéne ide, csak a figyelt frekvencia kérdéses.
A két áramkörnél nem csak ennyi, hogy hova kell kötni. A lépésszámláló 1,5V-ról megy, és ekkora feszültség lehet max a bemenetén is, ez az áramkör meg 9V-ról működik. Az egyiknek kevés az 1,5V, a másiknak sok a 9V.
Két elemmel kipróbálható? A pedométernek 1.5 V és az áramkörnek 9V. Nyilván így körülményes lenne a használata, de legalább tapsolhatnék neki.
Kell a kettő közé szintillesztés is. Mivel eleve nem sok esélye van, hogy bármivel is jobb lenne a másiknál, nem vesződök vele. Talán valaki más esetleg. Az értelmetlen dolgok nem vonzanak.
Lehet, hogy ezt meg lehetne próbálni, de most nem én leszek az aki ezt megépíti, nem fér bele már az időbe. A hozzászólás módosítva: Feb 28, 2021
A 4017 már nem kell, a CLK bemenetig elég. Kell szintillesztés a lépésszámláló 1,5V-jához. Van 12V-os elem A23, A27, de szerintem 9V-ról is elmegy.
Akkor lenyisszantottam mindent a CLK bemenetigl. Ehhez már hozzá lehet tenni a lépésmérőt?
A hozzászólás módosítva: Feb 28, 2021
Hozzá lehet, de mint írtam, nem közvetlenül. Hol van az még, ne rohanjunk ennyire előre, legyen meg ez elsőre. Rá kell rakni a kimenetére vagy egy LED-et, vagy egy kis hangkeltőt és próba. Ha úgy működik, ahogy kell, akkor ráér az összekapcsolás a számlálóval.
Ha van kedved, tehetsz még egy kísérletet. Szinte azonos alkatrészekből áll, kivét néhány ellenállás értéket. Nem kell külön tápfesz, elég az 1.5V. Remélhetőleg most már eligazodsz a bekötéseken és az összetákolt panelképen.
Köszönöm, remek! Megpróbálom megcsinálni. Számít az, hogy melyik elektret lesz benne? Azt hiszem, minél rosszabb, annál alkalmasabb az én céljaimra, mert az a jó, ha nem túl érzékeny, csak egyféle hangot fogjon fel.
A Q az a tranzisztor, ugye? |
Bejelentkezés
Hirdetés |














