Fórum témák
» Több friss téma |
Fórum » Földhurok, avagy mit csináljunk, mikor minden zúg
Témaindító: A Jani, idő: Ápr 17, 2006
Témakörök:
Abban addig nincs is, csakhogy az árnyékoláson visszamegy az erősítő bemenetének test pontjára, és onnan vissza a csillagpontba.
A probléma ott van, hogy egy hurok, az egy egymenetes rezgőkör. Ha ennek a rezgőkörnek sikerül eltalálni a zavarjellel a rezonancia frekvenciáját, akkor azon az egy meneneten eloszlás szerint potenciálok alakulnak ki, és ha az erősítőn belül két test pont között feszültség van, akkor baj van. Azt is tudjuk, hogy Murphy törvénye működik, és a probléma mindig akkor jön elő, amikor nem kéne. Castone erősítőt sajnos csak képről ismerem, de volt dolgom többféle berendezés zavarmentesítésével. (többek között agyturkász doktorok igencsak érzékeny berendezéseinek zavarmentesítésével)
Természetesen meghajlok a tudásod előtt és nem is szeretnék vitatkozni semmin. Abban sem kételkedem, hogy sokkal jobban többet tudsz ezekről a dolgokról, mint én, hiszen tudom, hogy ezzel foglalkoztál egész életedben. De mégis megkérnélek tisztelettel, hogy rajzold már be légy szíves azt az egymenetes "tekercset" "Ódenka" második ábrájába, mert én továbbra sem látom... persze ettől még ott lehet.
Idézet: „A legjobb védekezés az egész "hurkosdi" ellen a duál monó felépítés.” Ez az...
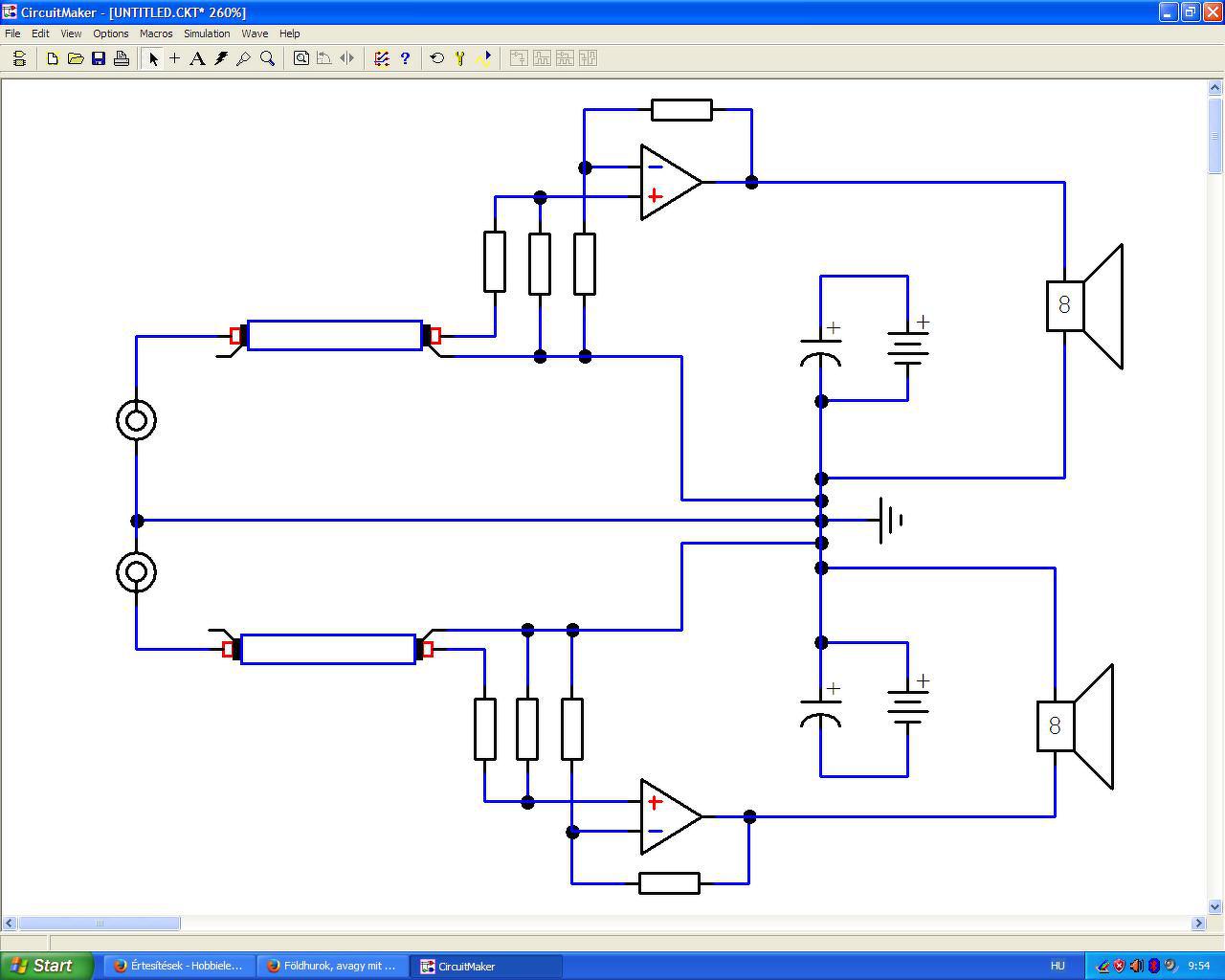
Hogy milyen nehezet kérsz tőlem, márminthogy a rajzolást. Elég béna, de talán jó lesz.
A rajzon ugyan nem látszik az árnyékolás, a rajzon a vékony vonal. Ha az árnyékolást is berajzolod a bemeneti csati külső körét, és az erősítő bemenet külső körét összekötve (az az árnyékolás, csak nem szoktuk rajzolni), látni is fogod. Ha ezen végigmész, láthatod a hurkot, melynek egyik pontja a csillagponthoz csatlakozik. Ez az egyik hurok, a másik ugyanígy a bemeneti csatik összekötött hidegpontja, és a csillagpont között, visszafelé a csillagpont, az erősítő földje, árnyékolások. A hozzászólás módosítva: Márc 13, 2021
Én így értelmezem azt a rajzot és a gyakorlatban is be tudok kötni ilyen módon árnyékolt vezetéket. Szerintem külön jelölni kell egy rajzon ha az árnyékolás egyik vége az erősítő bemenetén van, a másik pedig a bemeneti csatlakozó testpontján (még egy "karika" és még egy vonal).
Ha így lenne, jó is lenne. De ez a rajzból nem derül ki, A két különálló kettős karikából a külső karika az árnyékolás két vége az én értelmezésemben.
Utoljára. (Nehezen találjuk meg a közös hangot.) Tehát ha földhurkot akarnék rajzolni, akkor ilyen "négykarikás" lenne, mint az Audi.
Már elébb is mondtam, az árnyékolt drótos rajzodon jól van, nincs földhurok. A négykarikáson van.
Az eredeti rajzba is ezt gondoltam bele.
Van egy balga kérdésem. Adott egy jack-rca gyári kábel Például.
Ha az erősítő bemenetén össze van az rca csatlakozó kötve mármint a két testpontja akkor ez a kábel bedugása alapból tesz az erősítő elejére egy hurkot. Vagy rosszul gondolom? Mivel átment kezem között már jópár ilyen kábel így tudom hogy minden pontja be van kötve. Mind a testpontok mind a főerek egyértelműen. Ha ezt bedugom az erősítőbe akkor már egy mérettől függően egy nagy dipólantennát teszek. Vagy rosszul értelmezem?
Nagyjából ez van, amikor az erősítő bemeneti RCA csatlakozója a fém házon van. Jobb esetben az RCA csatlakozók szigetelt lapon vannak, akkor sokkal kisebb az esélye a földhurok, vagy "dipól antenna" kialakulásának.
A kábeleknek 1:1 bekötésűnek kell lenniük, mert univerzálisnak kell lenni az alkalmazhatóságának. Ha szükséges, kell készíteni speciális kábelt természetesen megjelölve, vagy közdarabot.
Ha nincs fémházon az rca de össze van kötve akkor is ugyanaz a helyzet.
Ami viszont érdekes hogy sehol egy gyári leírásban sem olvastam még hogy esetleg speciális kábel fog kelleni majd a készülékhez adott dolog kivédése miatt. Ne érts félre semmi bajom ezzel csak furcsaságként hoztam föl a dolgot. A hozzászólás módosítva: Márc 14, 2021
Igen nagy a jelentősége a jól átgondolt földelési rendszernek. Az erősítő lánc végén lehet közösködni a földeknek, ilyenkor nincs probléma, mert nincs mihezképest. Ha a lánc közbenső elemeinél is van közösködés, akkor már lesz mihezképest.
PL. esetedben, ugyan nincs a fémházon, de össze van kötve, tehát közösködés van a bemeneten, a kimeneten meg a táp miatt kényszerű. A hozzászólás módosítva: Márc 14, 2021
Mivel manapság sajnos a műsorforrások annyira átalakultak hogy az elsődleges forrás a számítógép lett ( lehet vitatkozni ellene sajnos így van) így már meg is vannak a problémák.
Vagy földeletlen az erősítő amit csak kisteljesítményűnél láttam még eddig. A számítógép egyértelműen földelt jószág. Namármost még ebbe beleteszünk egy ilyen dipól antenna kábelt az összekötés végett. Csoda hogy zúg mint a bolond? Ide ugrana be az amivel én szenvedek (persze másképp és másabb okokból) dibox avagy leválasztótrafó. Ami nélkül ezt a dolgot megszüntetni nem lehet (szigorúan az életvédelmi dolgokat betartva).
Ahogy tanulmányozom a lehetőségeket, alapból igen nagy baj, ha mindenféle csatlakozás nélkül egy erősítő földhurokkal küzd.
A csatlakoztatott másik berendezés tartalmaz-e védőföldes összeköttetést és ha igen, hogyan, a sajátnál szintén... Tehát alapból egy készülék magában - szerintem - nagyon elbaltázással brummog csak. Aztán előfordulhat, hogy magában egy sk erősítő teljesen rendben van, meg a kéznél levő CD-vel is, amíg egy máshova elvitt berendezés más műsorforrásokkal használhatatlan. Vagyis, amíg nem csatlakozunk, nem fog brummogni -> aztán mi a helyzet... Azt tudom, egyszer egy gyárat 8 db Quad 405 erősítő panellel hangosítottam és elvágtam a jelföld vezetéket -fóliát a nyákon - és 100 Ohm-okat tettem oda. Hogy előtte brummogott-e, arra már nem emlékszem, de arra igen, hogy a beüzemeléskor zajtalan volt a rendszer. A hozzászólás módosítva: Márc 14, 2021
Ez így van, de számítógépből azért nem jön ki valami egetverő nagy jelszint, legalábbis a vonalkimeneten. Ezért is ajánlottam a többféle földhurok megszakítási lehetőség közül a trafósat, az eléggé univerzális, és az életvédelmi földeket is szétválasztja. Magyarul mindegyik csatlakoztatott berendezésbe használhatod a saját életvédelmi földjét, a földhurok kialakulásának veszélye nélkül.
Sajnos ennek is megvan a maga baja. Mégpedig az hogy a megfelelő eszköz (azaz a trafó) nagyon szegényesen áll rendelkezésre. Vagy horror drága vagy pedig silány minőségű.
Ráadásul a köznép számára ez nem publikált és nem egyszerűen elérhető dolog. Idézet: Nem nagyon láttam még olyat, hogy bárhova asztali PC-vel vonult volna fel bárki, inkább laptoppal szoktak, az meg még véletlenül sem földelt. RCA-t sem kötelező használni, így ha nem 2 hanem csak 1 közös földvezeték megy, hurok sem tud képződni.„A számítógép egyértelműen földelt jószág.” Lehet hogy nálam azért ismeretlen ez a földhurok probléma, mert a 80-as évek óta tuchelt használok, lévén akkor még a legtöbb gyári cuccban is ez volt.
Azért nem nagyon használnak jelvezetésre trafót mert azért csak ront a jel minőségén, na meg nem is nagyon van rá szükség, a tiédhez hasonló nagyon ritka eseteket leszámítva, bár biztos vagyok benne hogy ott is elkerülhető lenne a használata némi gondolkodással.
Most az egyszerű otthoni rendszerről volt szó ott meg adott ez a probléma.
Személy szerint inkább megyek egy kis itx géppel ami számomra sokkal megbízhatóbb mint egy laptop de ez az én bajom. Egy zenekari keverőre meg rácsatlakozni rca-jack-xlr módon lehetséges ami máris adja a bizonyos kábel bajt.
Az igazság az, hogy nem is tartozik a "köznép"-re. Vannak fogyasztási cikkek kommersz, és professzionális célra. Nem kell(ene) törődni azzal, hogy mi van a dobozban.
Ha megnézel egy professzionális célra gyártott hangeszközt, ott szimmetrikus ki-, és bemeneteket találsz, megfelelő csatlakozókkal , szabványos szintekkel, dugdoshatod ossze vissza kedved szerint. , és nem kell foglalkozni azzal, hogy mi van a dobozban. Ha gond van, mehet a karbantartó személyzethez, akik viszont szakemberek. Sokszor van, hogy a felhasználó egyben a karbantartó is, és a karbantartó nem a Népszabadságból szerzi az ismereteit. Az ún. félprofesszionális, kommersz felhasználásoknál az olcsó megoldások szokásosak, így a többnyire két készülék összekapcsolása nem annyira problémás. (PC - aktív hangsugárzó) Ha ennél többet szeretnél, akkor szakemberré kell válnod (tanulni, tanulni, gyakorolni), mert a speciális igények kielégítése borzasztóan drága dolog. Es akkor már nem tartozol a "köznép" kategóriába. A hozzászólás módosítva: Márc 14, 2021
Megértelek nincs ezzel semmi baj csak kissé sántít számomra ez a szemlélet.
Tapasztalat az hogy még egy műszaki vagy akár hangszerekkel vagy hangtechnikával foglalkozó cégnél sem mindíg találsz megoldást egy adott problémára ahol pedig szakembereknek kellene hogy legyenek és tudniuk kellene tanácsot adni. A hangtechnikai "szakemberek" meg mint olyan szinte kihalófélben lévő állatfajta. A professzionálisnak titulált szegmens is eléggé hatalmas szórású. Ömlesztett gagyi vackok korlátozott csatlakozásokkal az olcsósítás kedvére. Horror drága de mégszemetebb cuccok tömkelegével. Na persze vannak amik tényleg az adott tudást és minőséget adják. Sajnos egy egy tégla dobozra ránézve nemigazán jön le egyből senkinek , még a szakembernek sem hogy mit tudhat és mire jó a dísz technikai adatokat meg ne is említsük. Az eladókat sem hibáztatom ez miatt mert nekik az a dolguk hogy eladjanak mindent amit lehet. Az hogy belenyúltál a rosszba az a te bajod. Nekem az a bajom hogy sajnos az ismeretek fejlődésének a publikálása kissé szegényes. Nos vissza a témára mert kapunk. Egy egyszerű kis otthoni studió összeállításánál már azért be lehet szaladni ilyen hurkokba. Gyanús nekem az a dolog is hogy mostanában megszaporodtak az usb csatolóval ellátott keverőpultok illetve erősítők gondolok én arra hogy az audió jelátvitelből szeretnék kiszedni minnél jobban a hurokképződést.
Ez (is) a digitális technika nagy előnye, nem (nagyon) kell foglalkozni a földhurokkal vagy ha mégis, ott az optikai kábel.
Szia! A számítástechnikai eszközeim és a hangrendszereim között mindenütt bluetooth kapcsolatot alakítottam ki. A földhurok kizárása csak járulékos haszon, nincs kábel, nincs dugdosás
Igen ez is egy megoldás. Bár én valahogy ezektől a rádiós dolgoktól kicsit még mindíg irtózkodom.
A hozzászólás módosítva: Márc 14, 2021
Az álláspontoddal az a baj, hogy társadalmi kérdéseket feszeget. A jó szakembert leépítik, mert drága, hiszen sok évi tanulást befektetett, gyakorolt, tapasztalatot szerzett, ami helyett pénzt is kereshetett volna, és jön helyette egy fiatal kevesebb pénzért, tudása tapasztalata nemigen, vagy csak felületes, és bátran bevállal bármit.
Ha pedig a képzett szakember állást keres, akkor azt mondják, hogy túlképzett.
Politizálásba nem szándékozom belemenni legfőképp mert utálom.
A világunk olyan kifordult amilyen ezen egyénileg mi nem tudunk segíteni. Ezért is javasoltam a témára való visszatérésünket. Mert az már hatalmas off lenne ha itt ilyesmit boncolgatnánk.
Viszont ha már itt vagy kolléga lenne egy érdekes kérdésem hozzád mint szakavatott audió mókushoz.
Neten turkálva eléggé sok féle információ kering és megeggy millió rajz adott témában. Bár ezt lehet nem itt kéne feltennem hanem egy előerősítős topic-ban de akár itt is lehet helye adott esetben. Vonal szintű vagy akár magasabb szimmetrikus jelet láttam hogy lehet asszimetrikusra alakítani műveleti erősítő segítségével. Akár a földpont vagy test használata nélkül is. Végül is ezzel is meg lehet szüntetni a földhurkot. Persze ez fordítva is megoldható. Viszont kíváncsi lennék te miféle megoldást eszközölnél ezügyben.
Differenciál erősítő. Bemenete lehet szimmetrikus, és aszimmetrikus is, a kimenete szintén. Csak nem földfüggetlen a tápokon keresztül.
Ezt én úgy érteném hogy adott egy bejövő szimmetrikus jelkábel és annál csak a hot és cloud azaz a + és a - jelet használjuk de a test-et mint olyant vagy mondhatjuk árnyékolásnak is nem kötjük be. Végül is annak a kábelnek mindegy hogy a keverőnél van bekötve a test vagy a végfoknál a szerepét így is úgy is betölti.
|
Bejelentkezés
Hirdetés |








