Fórum témák
» Több friss téma |
Ez csak egy mellékes példa volt, hogy miért nem érdekes a D-S között...
![]() Akinek meg nem érthető, modellezze, elemezze és rájön, mi az igazság. Azért írtam le, mert nekem tiszta, nem kell bizonyítanod.. ![]() A motoron ugyanez a szitu. A hozzászólás módosítva: Márc 28, 2020
Ez egészen nem igaz. Mutathatok neked szkopos méréseket, ahol a 12 V-s motor 60 voltos negativ impulzusokat gyárt.
Meglehetösen sokat szenvedtünk ilyen kérdésekkel, a TTL elektronikát rendszeresen a padlora küldték. Akkoriban még szuper gyors diodák sem voltak. Kb 3 honapja csináltam egy társaságnak méréseket bizonyos uj motorokrol, amikkel a régieket akarták helyettesiteni, és az elsö visszajelzések arrol szoltak, hogy az uj motor jobban melegszik (a papiron szinte azonos parametérekkel). Azután bizony kiderült hogy, majdnem 3x akkor impulzusokat generál mint a régi, ami nyilvánvaloan jobban terhel mindent a motorkörben.
Én azért arra a perverz diódára nem bíznék komoly feladatot. De nyilván tudni kell róla.
Mindenképp tennék a motorra, relére megfelelő gyors diódát. A hozzászólás módosítva: Márc 28, 2020
Manapság már szinte mindenütt shottky diodákat használnak, de korábban a sima 1N4002 stb diodák voltak. A 4001-sek hullottak, mint a legyek a 12 V-s motoroknál.
Szia. Sikerült kicserélnem, 2db IRLR2905-re. Működik. Igaz, kicsit lassan követi a fény változása a poti mozgatását. Tehát fullról lecsavarom nullára a potit, kb 5 sec alatt szünik meg a ledek fénye. Lassan, de folyamatosan. De talán még jobb is így. Köszönöm a segítséget.
Sziasztok!
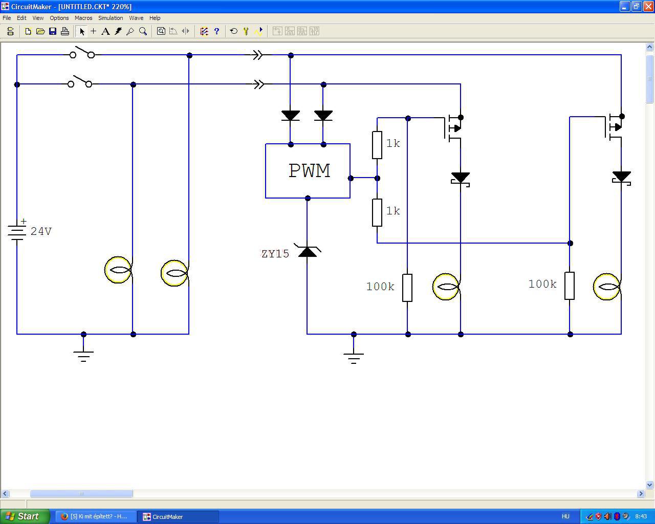
A cégünknél van két szervizes autó. Mindkettőn van vonóhorog, és van két különböző méretű utánfutó. Ám a cégtulajnak van egy MAN autómentője, amire most rakatott egy vonóhorgot. Viszont az MAN rendszere 24V-os, míg az utánfutók 12V-os izzókkal vannak szerelve. Ergo kiadta nekem a feladatot, hogy oldjam meg, hogy az MAN csatlakozójából minden lámpának csak 12V menjen ki. Külön-külön fesszabályzót tenni minden körre? Az alsó hangon is 5 db. Ha esetleg egyidejűleg megy a tolatólámpa, a helyzetjelzők a féllámpák és az egyik index, az már komolyat fűt. Ezért inkább azt találtam ki, hogy a negatív ágba teszek egy 25%-os kitöltésű PWM szabályzót. Az nem fűt szinte semmit, Csak akkor kap feszültséget, ha megy valamelyik lámpa, és 2W-300W-ig működőképes. A PWM jelet a szokásos kedvencemmel, PIC10F322-essel állítom elő. Bár egy picit bonyolítottam az életemet, mert a nyák tervezése során elnéztem a PIC polaritását, így 180 fokkal meg kellett fordítsam, ami miatt pont az a lába került a FET-hez, amin nincs PWM kimenet. De mivel egyéb dolga nincs a PWM jel előállításánál, ezért írtam rá egy szoftveres PWM-et. Mindössze két vezetéke van. Az egyik a teherautó akkujának negatív sarujára, a másik az utánfutó csatlakozó aljzatának negatív ágára megy. Ha netán 24V-os utánfutót akasztanak rá, csak ezt a két vezetéket kell egy kapcsolóval rövidre zárni, és máris oké.
Ügyes.
Azon gondolkozom, hogy kinek fog fájni, hogy 12 V feszültség van a két alváz között. Lehet este a sötét autópályan ha előznek, akkor csodálkoznak hogy szikrát vet a biztonsági lánc.
Hmm...
Ez jó felvetés. Ellenőriznem kell az utánfutó lámpáit, hogy ne legyenek testelve. Kösz hogy szóltál.
Mivel mindennek közös a negatívja, ezért ezt nem nagyon érzem működőképes megoldásnak, a 25%-os PWM-et sem nagyon értem, ha a feszültség, ergo kitöltés felezése a cél.
Régen valóban az volt divatban, hogy minden lámpa a váztól kapott negatívot, de manapság ez már nem divat. Azért még ellenőrizni muszáj.
Idézet: „a 25%-os PWM-et sem nagyon értem, ha a feszültség, ergo kitöltés felezése a cél” Sejtettem, hogy megkapom ezt a kérdést. Különös tekintettel arra, hogy a tesztek során a teljes fényerővel világító lámpákon a digitmulti csupán 6V-ot mutat. Idézet: „ha a feszültség, ergo kitöltés felezése” A feszültség felezése nem egyenlő a kitöltés felezésével. A PWM szabályzás nem feszültséget, hanem teljesítményt szabályoz. Egy 12V 21W-os izzó 24V-on 84W-al világít. (amíg ki nem ég) A kétszeres feszültség kétszers áramot hajt át a fogyasztón Ennek megfelelően, hogy 21W-ot kapjunk, a teljesítményt negyedelni kell.
A 25% az rendben van, mert mivel nincs integrálva a PWM kimeneti jele, ezért négyzetesen növekszik a teljesítmény a feszültséghez viszonyítva. Más szóval kétszeres tápfeszről négyszeres teljesítmény jut a fogyasztóra, ezért az 1/4 kitöltés.
Viszont valóban nem korrekt a közös negatív pont szaggatása, mivel ez csak akkor működik helyesen, ha az utánfutó izzóinak pozitív pólusait külön relék kapcsolják a gépjármű pozitív feszültségére. Ha egyszerűen párhuzamosan csatlakoznak a vontató izzóihoz, akkor az áram meg fogja találni a rajzon jelzett utat. Idézet: „Egy 12V 21W-os izzó 24V-on 84W-al világít. (amíg ki nem ég) A kétszeres feszültség kétszers áramot hajt át a fogyasztón Ennek megfelelően, hogy 21W-ot kapjunk, a teljesítményt negyedelni kell” De ha visszafelé is kiszámolod: Akkor ha negyedeljük a kitöltést az adott időegység alatt, akkor negyed annyi ideig hat a feszültség, ami negyed annyi ideig viszi a hozzátartozó áramot. Az tizenhatod teljesítmény lesz végül. Idézet: „akkor az áram meg fogja találni a rajzon jelzett utat.” Neked tökéletesen igazad van. Erre nem gondoltam. Pedig jó ötletnek tűnt amit kitaláltam, és más helyzetekben működik is, de ide nem alkalmazható. Újra kell gondoljam az egészet. Köszönöm az észrevételt! Hopp, már van is egy ötletem. Ha a csatlakozó minden pozitív ágába diódát rakok, akkor nem tud visszafelé menni az áram. Akkor már csak a testelésre kell figyelnem. A hozzászólás módosítva: Márc 27, 2021
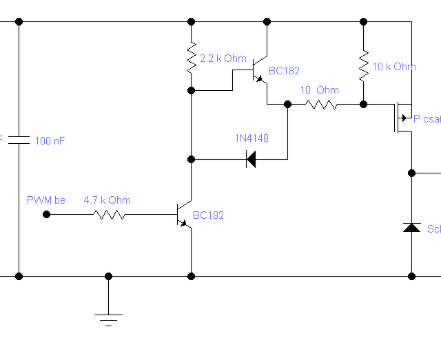
Nem rossz az elgondolás, de P csatornás fetet kell használni.
A dióda az jó megoldás. A nagy áramú 40V-os schottky diódák relatív alacsony nyitófeszültségűek, azokat akár ATX tápokból ki lehet nyerni. Lehetne még mosfetes aktív egyenirányítót is kreálni, de akkor már inkább minden csatornára lehet tenni PWM szaggatót.
Teljesen mindegy hogy "P" vagy "N" csatornás mosfettel van megépítve, mivel ha jól látom ez a PWM negyedelő egyszerű kétpólus. A saját tápfeszültségét is a kikapcsolt állapotban rajta eső feszültségből állítja elő. Nekem a félhíd meghajtók felső oldali driverére emlékeztet.
Idézet: „ha negyedeljük a kitöltést az adott időegység alatt, akkor negyed annyi ideig hat a feszültség, ami negyed annyi ideig viszi a hozzátartozó áramot. Az tizenhatod teljesítmény lesz végül.” Persze, hogy nem így van, csak csapda van a mondatban.Valójában a teljesítménynek nagyon fontos eleme az idő. Ha azonos időtartam alatt negyed annyi az idő, ami alatt ugyanaz feszültség ugyanaz áramot hajtja át, akkor természetesen negyed a teljesítmény.
Igazán korrekt a lámpánkénti PWM lehet, de nem fontos minden lámpához külön mikrovezérlő, mert elég lenne, ha csak a feteket többszöröznéd.
Az 555 csak jelképes, de gondolom ez nem zavar.
Ez a megoldás csak akkor lenne jó, ha a pozitív ágat kapcsolgatnám. Ebben a formában az utánfutóba kellene beszerelni. Akkor már olcsóbb az izzókat cserélni. De akkor meg a 12V-os rendszeren nem lenne jó.
Nem figyeltem hogy konkrétan egyetlen egy vontató lóg ki a sorból, így teljesen más.
Akkor valóban a soros diódás verzió lehet jó. Valamiért az lebegett, hogy az utánfutót kell piszkálni. Persze a 24V-os MAN.
Nem hagyott nyugodni, és rákerestem a 12 vs 24V-os rendszer közötti eltérésre. Szerencsére a dugaszok sem egyformák, ezért téves csatlakozás kizárva. Egy gyári 24/12 adapter 100E felett ugrott be elsőre, ezért mindenképpen van létjogosultsága a maszek megoldásnak. Akár még akkor is, ha csatornánként egy-egy 1/4-es PWM kétpólust teszel bele. Vélhetően egy vízhatlan doboz lehetne az otthona, 12V-os kimenettel, valamint 24V-os bemenettel.
Most találtam. Ez egy gyári adapter.
Ez nem lenne megoldás?
12 V-os rendszernél nem kell csinálni semmit, mivel a FET-eket nyitja a 100k, a PWM szabályzó ilyenkor nem kap tápot a 15 V-os Zener miatt.
Ügyes megoldás.
De ezt akkor az utánfutókba kellene beépíteni.
Ez hasonló lehet, mint Karesz 50 megoldása.
Egyébként mivel ezt a feladatot munkakörileg kaptam a cégtulajtól, elképzelhető, hogy ő már szembesült a gyári megoldás árával, és tőlem jelentősen olcsóbb megoldást vár el. Tehát marad a barkács. Mindenkinek köszönöm a hozzászólást és az építő javaslatokat. Lám milyen jól tettem, hogy mielőtt beszereltem megosztottam a közösséggel. így elkerültem, hogy a beépítéskor lebőgjek vele, mert nem jó. Mégegyszer köszönet. János Idézet: „Lám milyen jól tettem, hogy mielőtt beszereltem megosztottam a közösséggel. így elkerültem, hogy a beépítéskor lebőgjek vele, mert nem jó.” Értelmes kérdésre értelmes válaszokat/felvetéseket kaptál, fikázás meg nulla. Számomra teljesen rendben van a dolog.
A FET-tel soros Schottky-ra nincs szükség...
Szia! Kapható komplett ledes lámpatest utánfutóra, ami 12-24V-tal működik. Egyszerűbb lenne a két utánfutón kicserélni és mindegy melyik autóra van dugva. Semmi egyéb elektronika nem kell.
Elgondolkoztam rajta, hogy mégis inkább a pozitív ágat kellene szabályozni lámpánként.
Mivel az eredeti áramköröm parazitafeszültségből nyeri a tápot, elvileg mindegy kellene legyen, hogy a pozitív vagy negatív ágba van-e kötve. Úgyhogy kipróbáltam és mértem mindkét bekötést. Sem az izzón mérhető feszültségben, sem az áramfelvételben nem mutatkozott különbség, és melegedést sem tapasztaltam. Halgatva a jó szóra áttervezem izzónkénti pozitív szabályzásra, de meghagyom a parazita feszültségről történő működést, mert a logic fetet könnyebb vezérelni.
Esetleg kis kínai pwm modulból 5 db sem a világvége ár....Nem melegszik nagyon, 30-35V-ig bírja. Azt hogy az üsd vágd kategóriát meddig bírná nem tudom.
|
Bejelentkezés
Hirdetés |














Persze, hogy nem így van, csak csapda van a mondatban.







