Fórum témák
» Több friss téma |
Mielőtt kérdezel, a következő két dolgot ellenőrizd!
I. A helyes tápfeszültségek megléte.
II. A kimeneten van-e egyenfeszültség.
Élesztés.
Az 1k ellenállások teszik lehetővé, hogy végtranzisztor nélkül is ellenőrizhessük a DC egyensúlyt, tehát maradnak.
Szerk.: a potinál a lecsavarás nem egyértelmű, a cél, hogy a lehető legnagyobb ellenállású legyen. A hozzászólás módosítva: Ápr 1, 2021
Szóval, stk bent, eddig semmi nem füstöl.
Kimenet: -23,3mV Q702 C: +0,49, E -2,54 Q704 B: +0,49 Q706 B: -2,53 Q712 B: -0,11 Q714 B: -1,94
Viszont a relék nem húznak be. A másik oldalon -29mV a kimeneten, szól az az oldal, bár én mintha kicsit melegebb hangúnak hallottam volna a régi stk-val
Nagyon jók az értékek. Egyedül az gyanús, hogy az 1k segédellenállások a valóságban jelentősen elérők. A bázisfeszültségeknek a testhez képest szimmetrikusabbnak kéne lenniük. Semmi gond, a darlington majd helyre húzza.
A kimeneti feszültség nem aktiválhatja a védelmet, a QN02 kollektorára mérj rá, ott a pozitív tápot várjuk.
Öröm és boldogság akkor, már csak ki kell várni míg kínából ideér a két végtranyó.
QN02 C +0,96v Nagyon szépen köszönöm a segítséged, nélküled nem ment volna ennek az erősítőnek a feltámasztása.
Akkor nem csoda, hogy nem húz be a relé. QN02 bázis-emitter között nem szakadt a 1k ellenállás? A B-E között 0 V van? Ha igen akkor a beültetett tranzisztor nem NPN, vagy nem jó a lábkiosztás, esetleg hibás, bár úgy emlékszem cserélted.
Nekem öröm, ha hasznosítani tudod a tanácsaimat.
De szakadt, csak nem vettem észre. Holnap cserélem és referálok.
Sziasztok!
Adott egy Peavey PV-1500 típusú végfok erősítő. A hibajelenség a következő: "A" oldal nagyon halkan szól, azonban ez a hang állítható a hangerőszabályzó potival. Magas jelszinten tehát, ha az adott oldalt feltekerem pillanatokra megszólal teljes hangerőn. Tehát, ha magas jelszintet kap megszólal. Ami érdekes az egészben, van hogy semmi baja tökéletesen működik. Van, hogy csak addig csinálja még bemelegszik, de van hogy csak több órás haszálat után kezdi el. Készítettem egy videót a jelenségről: Bővebben: Link Illetve találtam kapcsolási rajzot is.Természetesen a panel hátulja tele van SMD alkatrészekkel. Szerintetek mi okozhat ilyen problémát? Illetve hol keresnétek a hibát? Előre is köszönöm!
Megint igazad volt.
![]() A 2sa2240 helyett az 2sa970 et tettem be ![]() Kicseréltem, meg a szakadt 1k ellenállást is, és minden ok. 41,9v, relé behúz. Egy utolsó kérdés. A gyantát, hogy szoktad leszedni a panelról? Alkohhol és törölgessem?
Az lényeg, hogy ügyesen javítod a feltárt hibákat
Denaturált szesz (ha sietek nitrohigító) és fogkefe.
Köszi! Megejtettem a takarítást is, jó lett. Használhatom én ezt az erősítőt így végtranyók nélkül? Fél oldala jó, járatnám, hátha kijön meg valami baja.
Sziasztok!
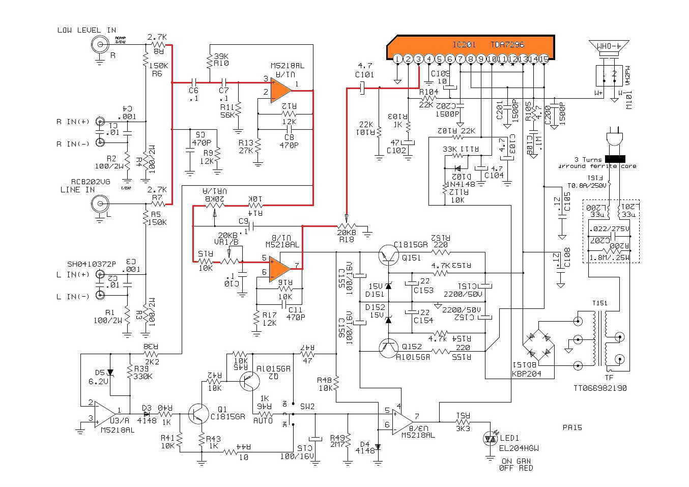
Adott a képen szereplő kis erősítő, egy mélnyomó panelja. VR1 a crossover-t szabályozza, a másik poti a hangerőt. Egyik napról a másikra megmakkant, belenéztem és érdekességek fogadtak. U1 mindkét oldala jó, befele szépen eljut a jel, kifele megvágva jön a basszus. Ha jól értelmezem a rajzot, U3-al hajtjuk a végfokot. U3 1-es lábon 1,4V-t mérek, a 7-es lábon kint ül a tápfesz, ami +-15V. A végfokot kivettem belőle, így ott üresjárat van. Amit kimértem és jó: D5, R39, R38, C15, Q1, Q2, mindkét potméter, valamint minden elkó ki lett cserélve a javítás előtt. Külső végfokkal, végig mentem a jelen, hogy megnézzem hol az árulás, U1 minden oldala szép (ki és bemenetek is), viszont R38 egyik lábán még ott a szép jel, a másikon egy túlvezérelt recsegés jön, gondolom a DC feszültség miatt amit a visszacsatolásból kap. 1-es lábon ugyan ez a jel van kint csak erősítve, 5-7-es lábon pedig semmi nincs, ami valószínű a tápfesz miatt döglött a tokban. Valami ötlet hogy mit nézzek még meg, esetleg mit rontok el?
Ez kontakt hiba 100%. Kezdd el kizárni a hiba lehetőségeket. Biztos, hogy a végfoknak van hibája? Nem a kontroller? Cseréld meg a kontroller kimenetén a két kimenő kábelt, onnan ez azonnal kiderül. Utána érdemes a kábeleket fel cserélni, lehet valamelyik kábel lesz a bűnös. Ha van a végfok és a kontroller között valami elektronika, akkor érdemes ott is keresgélni. Ha tutira a végfok, akkor ott lehet forrasztási hiba valahol, lehet csatlakozási hiba, lehet maga a végfok potmétere is.
A javítás alatt álló csatornán ne legyen hangszóró és mehet.
Szia! Az U3 a végfok automata ki/be kapcsolója, azon ne várj hangfrekvenciás jelet! Ha a 7-es lábon a pozitív tápon van akkor működik végfok.
Az 100%, hogy a végfokban keresendő a hiba. Évekkel ezelőtt jött elő ez a probléma, csak túl sokat még nem foglalkoztam vele. Azóta sokszor volt használva, teljesen más cuccokkal és előbb vagy utóbb mindegyiknél előjött ez a hiba. A potmétereket még akkor megnéztem, azoknak nincs bajuk. Én is kontakthibára gyanakodtam, de működés közben végig ütögettem a nyáklapokat egy műanyagdarabbal, de nem történt semmi. :/
Szia! Az U100/200A kimeneteken hasonlítanám össze a jelet, mikor halk az A csatorna. Megmutatná, onnan merre keressük a hibát.
Hmmm. Visszaraktam a végfokot, mert közbe rájöttem én is hogy hülye vagyok, nagyon halkan, de szól, viszont forrósodik a TDA pár perc után, annyira hogy kézzel nem lehet megfogni. Az U1 kimenetén mekkora jelszintnek kellene lennie kb? Mert ott is halk jel jön ki, esetleg onnan valami gerjedés van a végfok felé?
Tekerd le a hangerőt, kösd le a hangszórót! Ha ilyenkor is forrósodik a TDA, az nem sok jót jelent az IC számára.
Mute/stdby lábakat lehúztam testre úgy nem forrósodik az IC, tehát elméletben még nem döglött az IC. Később még rámegyek arra, hogy terhelés nélkül mit csinál.
Jó a hővezetés az IC és a borda között? A borda is forró volt?
Az IC maga forró, nincs bordára szerelve, a hátlap ami fémből van az a hőelvezető. Spórolás mindenhol.... Arra nem ad választ hogy miért szól halkan a motyó, szól, de kb a negyede a normális hangerőnek. Nem értem
A TDA7296 nem üzemeltethető hűtés nélkül! A fém hátlap is elég lehet, ha vékony mica szigetelőd van és pasztázol. Az IC leszabályoz, ha túlhevül.
A bementi fokozatot mérd ki! Adj neki 50-100 Hz bementi jelet, pl. YouTube. Mindkét IC-nek erősítenie kell.
Az U1 2-3-as lábán szépen ott a bemenő jel, az 1-es lábán ez a jel erősítve, ez hallatszik a jelszinten. Az 5-6 os lábon halk jelem van, a 7-es lábon szintén a halk jel jön kifele, lehet hogy valamivel hangosabb, ergo valamit csinál a tokban a műv erősítő, de ez már basszus hang, nem hallok akkora változást, a crossovert tekerve változik a milyensége, a hangerőt fel le tekerve pedig a hangereje, így a potik jók, de kivettem, mérésre is jónak tűnik. Próbaképp kicseréltem a 4558-at is, nem hozott javulást. Holnap folytatom, ma már nincs agyam hozzá
Jelentkezem az 50-100 Hz-s dologgal kapcsolatban : )
Szerencsés esetben a multimétered tud tized volt pontossággal AC feszültséget mérni, az lesz majd mérvadó. Feltekert hangerő poti után legalább 1 VAC-t szeretnénk észlelni.
Szia reloop!
Neked is és Minden Fórumozónak Boldog Húsvéti Ünnepet Kívánok! Az előbb mica szigetelőt említettél. Nekem van egy kb. 15Kg-os Mikanit tekercsem, de eddig csak Mikrosütőhöz használtam. Tranzisztorok, IC-k alá csillámot használtam. Ezt a mikulát használhatom akkor csillám helyett is? Mert akkor 100 évig nem kell csillámot vennem!!! Van olyan jó hővezető mint a csillám?
Használhatod, ha vékony, tömör és víztiszta.
Nos tiszta fejjel nekiesek. 50-100Hz közötti jelet adjak a bemenetre, és az U1 kimenetein mérjek feszkót? Tudok tizedesbe mérni egy Metex M3650D-m van, frekit is tud : ) A régi "sárga metex" okosabb verziója, de ezt biztos tudod Te is!
Hangerő fel, VR1 középállásban. Számítógépről a szoftveres hangerőszabályzók normál állásával 50 Hz-et küldesz a bemenetre. 2VAC méréshatárral méred a hangerőpoti csúszkáján a feszültséget. Ha legalább 1 V, akkor a végfokban keressük a hibát.
Ha kevesebb, írd meg mennyi és mérd meg az R7, R8, C6 közös pontján. Ha ez utóbbi nem éri el 400 mV-ot, akkor a gépen növeld még a hangerőt!
A végfokot kivettem a panelból, nem tudom hogy ez baj e, ha igen, holnap csinálok egy próbapanelt és be tüskézem, aztán újra mérek. Már 3x legalább ki-be került az IC, és a panel félő hogy megsül ezért nem raktam vissza még egyszer.
Próbáltam VR1-t kb középre állítani, nem biztos hogy halál pontos volt, viszont lemérve a feszültséget, hangerő potit kitekerve, bemenő jelre 404 mV-t mértem, a poti mindkét lábán pedig 1,169 V-t mutatott a műszer. :/ |
Bejelentkezés
Hirdetés |









Jelentkezem az 50-100 Hz-s dologgal kapcsolatban : ) 




