Fórum témák
» Több friss téma |
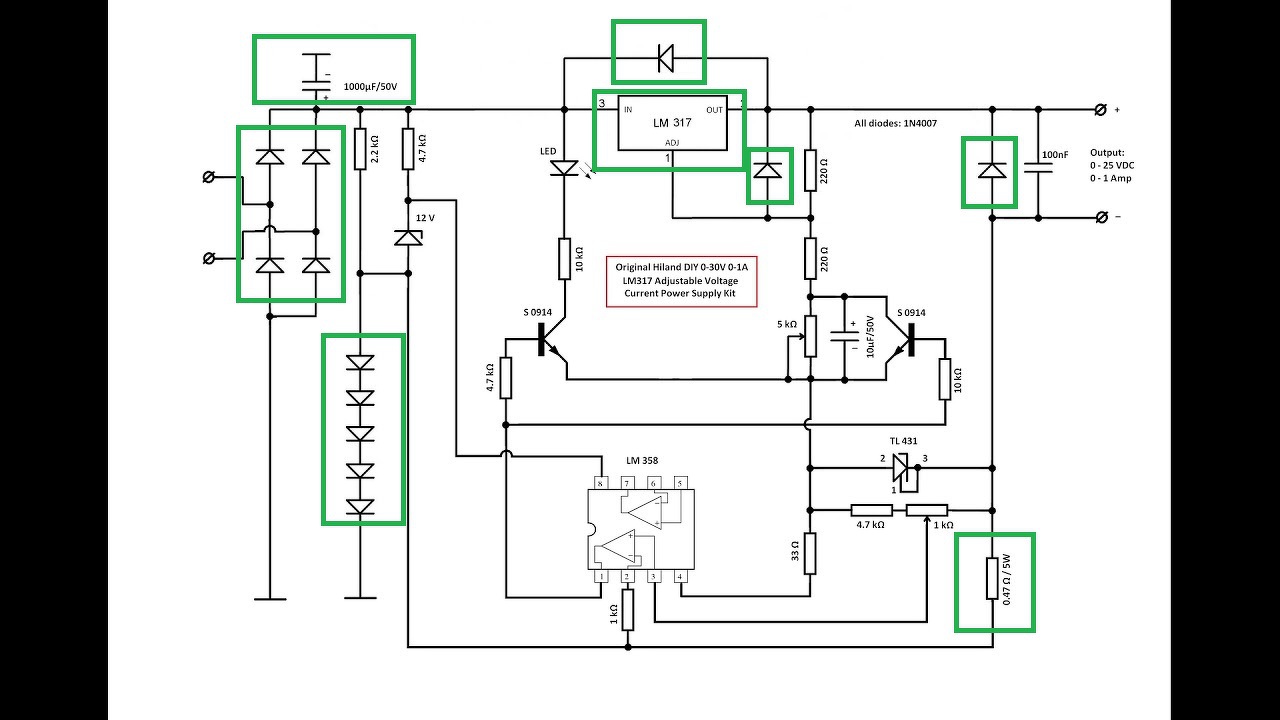
A rajzon 330 Ohm-os (3k) ellenállásnak semmi köze a kimenő feszültség értékéhez. Az a teljesítménytranzisztor lezáró ellenállása. A kimenő feszültséget az LM317.. referencia feszültsége határozza meg. Ha az ADJ pontot leviszed testre, az a minimum, amit az IC produkálni tud. Amelyik 1,8 V-ot, az kilóg a gyártó által megadott szórásból, ami adatlap szerint 1,2-1,3 V.
A BD246 elég nagy bázisáramot igényel, mert egyszerű tranzisztor. A BDX34 darlington, ezért a lezáró ellenállása is lehet magasabb, akár 10 kOhm is. Úgy tudom, belül is vannak integrált bázis-emitter ellenállásai. Mérj rá! Lehet, hogy nem is kell oda a 330 Ohm-10 kOhm. Miért nem csökkentheted az 1k-s ellenállást? Arra a helyre (R1) 240 Ohm szerepel sok példarajzon. BDX34 belső rajz Ezen az adatlapon pl. szerepelnek a belső ellenállások, de értéket nem írnak. A hozzászólás módosítva: Márc 7, 2020
Szia! Ha tranzisztor nélkül építed meg, akkor hogy alakul a minimális feszültség?
erbe:
Azért nem csökkenthetem az 1k ellenállást, mert csak így tudom a 10k+1k vagyis két sorba kötött potméterrel a megfelelő tartományban tartani a feszt. Ha csökkenteném az 1k-t akkor a szabályozó potit is arányosan csökkentenem kéne, de mivel 1k alatti érték nem létezik tudtommal, így nem működne elfogadhatóan. PL: 1k+100R-t nem tudom megvalósítani. kadarist: Tranzisztor nélkül ugyan úgy 1,8V a minimum a HEstore-os darabbal. 330R-el és anélkül is.
Esetleg 240Ω -os ellenállás nem próbáltad még ki?
De.
Úgy lemegy 1,2v-ig viszont mint írtam, csak akkor nem tudom a megfelelő tartományban szabályozni. Már ha az R1-re gondolsz, az 1k-ra. Ha a 330R-t csökkentem, túlterheltté válik az lm317. A hozzászólás módosítva: Márc 8, 2020
Az R1-re gondoltam. Esetleg a potméter cseréjét próbáltad már?
Csak egy ötlet volt.
![]() Az az érdekes, hogy a neten fellelhető tranzitsoros teljesítménynövelés és sönt ellenállás alkalmazásával, több oldalon is azt írják, hogy 1,5V alá nem nagyon megy a feszültség, ezt több kapcsolási rajzon is látható. Esetleg egy kicsit méregess az áramkörben, hogy milyen paraméterek változnak a két különböző helyről vásárolt típus alkalmazásával. A hozzászólás módosítva: Márc 8, 2020
Hello! Az LM317 belső működésnél feltétel, hogy a kimenetén legalább 5mA terhelés legyen. Ezért szokás az ADJ és OUT láb közé 240Ohm-ot tenni. (Mert a referencia miatt, ott az áram állandó értékű is.) Ezt nem igazán lehet megkerülni, mert a belső áramköröknek villany kell.
Másik kritérium, hogy erre az áramra a tranyó bázis-emitter feszültsége ekkor ne érje még el a 600mV értéket. Mert különben kinyit a tranyó és az LM nem tud lejjebb szabályozni. Egyébként a tranyón bétászor nagyobb áram folyik át, mint a stabin. Hogy Te mire hivatkozol, arra én nem tudok jótállni, mint ahogy az adatlap sem.
100 Ohm-tól 10 k-ig elég nagy választék van a fiókomban. Gondolom, másnál is.
![]() 10 W-os méretben 50 Ohm-os is van, 25 Ohm-os meg 25 W-os. De ezek huzalpotik. Aztán van néhány robusztusabb, pl. 97 Ohm, 4 A... Egyébként nem szokás egyetlen stabilizátorra ilyen nagy átfogást bízni. 22 V bemenet, 1,2 V kimenet esetén a tranzisztor elég komolyan fűthet. Legalább egy fokozatot átkapcsolhatnál azon a trafón. A hozzászólás módosítva: Márc 8, 2020
LM 317 HVT stab IC-nek nem találtam negatív szabályzós változatát.Ha építek két szabályzós áramkört, sorba lehetne-e kötni,így létrehozva egy kettős tápegységet.
Hello! Utolsó mondatodra, egy egyszerű nem a válasz.
Sziasztok,
Az alábbi kapcsolási rajzot találtam, ami egy LM317-re épül: A kérdésem az lenne, ha a leírásban szereplő 25V/1A-es specifikációt szeretném egy kicsit kitágítani pl 25V/1,5A-ra, akkor az általam zölddel bekarikázott alkatrészek cseréjén kívül kell-e valamit módosítanom? - 1N4007 cseréje pl BY550-800 5A-re - 1000µF/50V kondenzátor cseréje 3300µF/50V-ra - LM317 cseréje LT1083CP-re - 0,47/5W cseréje 0,33/5W-ra A hozzászólás módosítva: Feb 14, 2021
Elég lesz ige.
Ha az építés a fő iránya akkor egy jó szórakozás lesz. Ha nem az építés a fő cél, akkor sok értelme nincs vele foglalkozni mert jobb DC-DC konverterek vannak a piacon 400-500Ft -ért készen.
Hello! Alapvetően igen! Ahogy nézem ez egy kit. De ha a Tied még sem az lenne, szólok, hogy hiba van a rajzban. Az IC 4-es lábának a "GND-re" avagy a puffer negatív pontjára kell hogy csatlakozzon.
Ez a megoldás talán még nem volt itt, mindig lesznek LM317-re próbálkozások, hogy mindent is tudjon.
Ettől függetlenül ez nem tűnik rossznak...vagy csak nekem? A hozzászólás módosítva: Ápr 18, 2021
Szerintem ezek a megoldásokat már lehet nyugdíjazni.
Ha egy áramkörnek konkrét feszültség kell, akkor LM3x vagy 78x, de változtatható tápnak 400-500Ft -ért árulnak dc-dc konvertereket áramkorlát, kijelző, minden is.
Valamiért még életben van az LM317 (117, 337...). Porosodik nekem is belőle pár a fiókban, sajnálja az ember kidobni.
Nem is szabad kidobni, nagyon jó kis eszköz, én is használom rendszeresen.
Hello! A kapcsolás eredetije a TEXAS honlapon megtalálható volt. De a belinkelt honlap nem tér ki arra, hogy a -5V feszültségnek stabilizáltnak kell lenni, mert annak paramétere rongálja az LM stabilitását. (A szűréséből látható, hogy voltak vele gondjai, mert az -5V szűretlensége is "meglátszik" a kimeneti feszültségben.) Amúgy láttam mér szellemesebb megoldást is a -1,2V előállítására.
Egyébként pedig a poti/osztó értéke sincs hozzá állítva a kimeneti feszültség tartományhoz, met így kb 0..24V lenne az, persze ha a bementi tápot nem 18V-ban adta volna meg.
"Note that because the -5V rail is used as a reference, it should be regulated using an LM7905 or similar."
Azt írja, hogy a -5V referencia, szabályozottnak kell lennie, mint például egy LM7905 vagy hasonló.
Akkor én addig nem jutottam el. Sokszor elakadok a részletekben..
Talán a TL071 +-18V maximális tápfeszültsége miatt?
A negatív táp lehetne a Pioneer féle megoldás, a graetz váltópontjáról. A TL071 kapcsolását gondolom elrontaná egy zeneres megforgás 18V-ra + tápon? Már megint mennyi ha... ![]() Egyébként tök olcsó IC és alapból tud 1,5A-t, külső tranzisztorral (25A) meg 5A-t...
Éppen ma dobozoltam be egy kínai DC-DC konvertert, kijelzővel, 50V 12A 1kW adatokkal, 6eFt-ba került postával együtt, 12A-rel tesztelve (5V mellett) a borda maximum langyos lett, semmi sem melegszik különösebben. Ilyenkor mindig elgondolkodok, hogy merre tart a világ, mi lesz 20 év múlva?
Bővebben: WZ5020L Ebay keresés. A hozzászólás módosítva: Ápr 18, 2021
A +-18V táp az 36V maximális tápfeszültséget jelent, tehát az miatt nem kell aggódni. De azért van +- ként megadva a táp, mert a TL alapvetően kettőstáppal működik, vagy is a kimenete nem tudja elérni a tápokat, csak maradékkal. De a táp lehetne akár pld. +30V és -6V. Akkor sem lépnéd túl a dolgot. (Persze nem illik a maximumot soha megközelíteni, ez csak példa volt.)
Viszont a GND-hez képest a +5V az épp a tűréshatáron van. Mert az OPA kimenti tartományának illeszkedni kell a táp szükségletéhez. Pozitív oldalon az LM tartaléka kb 3V elégséges az IC számára. De ahhoz hogy az áramkorlát nullára tudja lehúzni a kimentet, kell a negatív tápfesz. Mert ha az OUT nulla, ahhoz az ADJ lábnak -1,2V-ra kell kerülni. Ehhez hozzá jön a D1 nyitófeszültsége, az kb 0,7V, majd a Led nyitófeszültége, amimanapság kb 2.2V. Tehát az OPA kimentének ezek összegére -4,1V-ra kell lemenni. A maradék a -5V-ig már csak 0,9V ami vagy neccesen, vagy egyáltalán nem elegendő. Tehát jobb lenne inkább a 2V tartalékot képezni, ami pld. egy 6.8V-os zénerrel teljesíthető. Viszont a zéner stabilitása az ADJ negatív előfeszítésre már nem megfelelő. Oda jobb lenne vagy egy LM337, vagy egy TL431. Az már kellő stabilitást adna, hogy nem rongálja az LM317 tulajdonságát. AZ OPA tápja nem kényes, annak tetemes tápoldali elnyomása van. Vagy is lehetne az említett egyenirányítás, OPA-nak zénerrel a stabilizálás, és onnan az LM337 vagy a TL431.
Köszi, végülis jogos, hogy ha mehet 36V-ról, akkor mindegy, hogy szimmetrikus tápnál eltolódik az egyik irányba...
Akkor simán mehetne mondjuk +24..28V/-6.8V (zenerrel, Pioneeres táp 1 tekercses trafó megoldással) az OPA-nak, de utána még egy TL491 az ADJ résznek mondjuk -5V-ra? Megtennéd, hogy megrajzolod? Lehetne itt egy komolyabb LM317-es változat... |
Bejelentkezés
Hirdetés |












