Fórum témák
» Több friss téma |
Fórum » CRT képernyő
Lehet, hogy a G1 két lábon is van, az anód az oldalán van. A G4 nek fókuszáló szerepe lenne, de azt egy gyűrű mágnessel elintézik. Úgyhogy lehet, hogy nincs bekötve.
Nem tudom, még sohasem találkoztam evvel a csővel. A hozzászólás módosítva: Júl 6, 2015
Sziasztok! A találkozón kaptam egy sony fekete-fehér monitort. Kamerákhoz lenne eredetileg. BNC csatlakozók vannak rajta.
Milyen video jellel működik? Kompozit videóval lehet tesztelni?
Azért BNC, mert csak Barna, Narancs és Citrom jellel működik csak. Ha engem kérdezel, nekemadod...
A hozzászólás módosítva: Aug 16, 2015
Nem igazán értem ezzel mit akarsz mondani.
Idézet: „Ha engem kérdezel, nekemadod...” Idézet: „Nem igazán értem ezzel mit akarsz mondani.” Ha az segít, leírom ide angolul is, ha holnapig nincs megoldás A hozzászólás módosítva: Aug 16, 2015
Utólag leesett, de valami értelmes ember megmondhatná, hogy milyen jellel dolgozik.
Egy fénykép, vagy a feliratok, sokat segítene az értelmes embereknek is. Hány darab csatlakozó van rajta?
Ilyen.
Sima kompozittal próbáld ki. Baja nem lesz. (Mert az egy város
)
Roninnak igazavan. De vigyázz, nehogy felrobbanjon..
Bekapcsolni bekapcsol, sípolis, de jel hiányában fekete. Megpróbálok szerkeszteni hozzá valami átalakítót RCA-ról BNC-re.
Pl ez jó hozzá.
Sípol? Pedig ezek hegedülni szoktak
Adjál neki jelet, akkor kifehéredik.
Működik. Nem vagyok tőle elájulva, de kaputelefonnak vagy hasonlónak jó lesz.
Ahhozképest, hogy a börzén CRT-re vadásztam, ájulj csak el tőle.. : )
A hozzászólás módosítva: Aug 16, 2015
Mi kéne, hogy elájulj? Szinek?
Ahhoz képest, hogy ingyen kaptam az egyik árústól a találkozón, ....
A hozzászólás módosítva: Aug 16, 2015
Sziasztok.
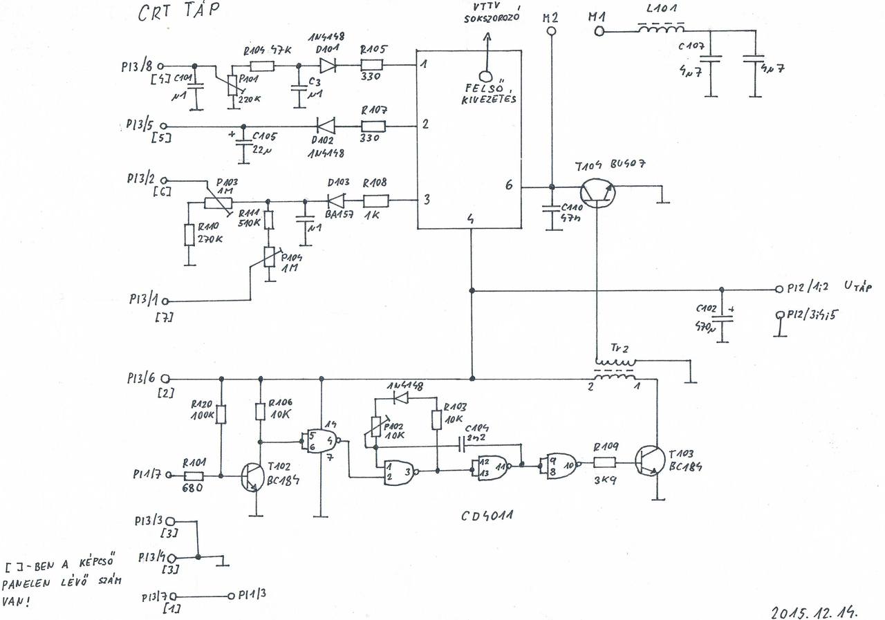
Fojtattam a CRT monitorral a munkát. Letisztáztam a visszafejtett kapcsolási rajzot, feltöltöm. Arra már rájöttem, hogy a monitor 11V-ról működik, mert közvetlenül rá van kötve a képcső fűtése a táp bemenetre. Ha jól értelmeztem a működését, akkor a 4011 által előállított négyszögjel által vezérelt T104 szaggassa meg a 11V DC-t, ezt transzformálja fel és állítja elő a megfelelő feszültséget. Vajon a PI1/7 bemenet mire szolgál? A képcső panelen ha jól gondolom akkor a videó erősítő van, akkor pedig a PI3/7 a video bemenet? Jól gondolom? Feltöltöm a képcső adatlapját, köszönet érte Tóth Istvánnak.
Ma fojtattam.
Visszaszereltem a panelt és ráadtam a tápfeszültséget (10,5V). A labortápon 110mA-re állítottam be az áramkorlátot, amíg a képcső felfűtött addig ennél nagyobb áram folyt (volna, de a táp lekorlátozta), miután a képcső felfűtött az áramfelvétel visszaesett 70-80mA-re. Viszont a kijelzőn nem jelent meg a zöld pont (az eltérítő tekercseket nem kötöttem be). A további munkálatokhoz segítséget kérnék, hogyan tovább? Próbáltam a T103-as bázisán oszcilloszkóppal megnézni, hogy az oszcillátor jár-e, de semmi. Nem tudom, hogy a PI1/7 bemenetre (T102 bázisa) nem kéne-e valami jelet kapcsolni?
Méregettem tovább.
Átmértem az összes passzív alkatrészt az oszcillátor fokozatban, mind jónak mutatkozott. Lemértem a tranzisztorokat is, azok is jók. Már csak a 4011 maradt, kiforrasztottam, dugdosós teszt panelon lepróbáltam, mint kiderült hibás. Kiszereltem még a sorvégtrafót, mert mozgott a felső kivezetése és mintha fel lett volna dagadva az alja, de kiforrasztva kiderült, hogy ilyen a kialakítása (sziloplaszt szerű anyaggal van kiöntve). A benne lévő tekercseket lemértem, egy sem szakadt vagy zárlatos. Menetzárlatra nem tudtam ellenőrizni. Úgy látszik csak a 4011 a hibás, már csak azt nem tudom, hogy külső hatás ölte-e meg, vagy a CRT modul hibás. De mivel a T102 ki volt forrasztva (előttem már próbálkoztak a javítással) így arra következtetek, hogy valami (túlfeszültség talán?) kívülről ölte meg. Teszek be egy 14 lábú foglalatot, szerzek egy új 4011-est azután majd kiderül. A hozzászólás módosítva: Dec 15, 2015
Jól elírogatok magammal.
![]() Kicseréltem a 4011-est. Bekapcsoltam és elindult a tápegység. Jól hallani, mert kegyetlenül sípol. Sajnos kép nem jelent meg. Meg kéne néznem, hogy az anódfeszültség meg van-e, de nem tudom hogyan. Nekem érintés nélküli fáziskémlelő jutott az eszembe, ki is próbáltam, a sorvégtrafóból kijövő drót mellett világít, de a sokszorozóból kijövő mellett nem. Itt vannak képek: Bővebben: Link. Esetleg ha valakinek más ötlete volna, hogy mit nézzek meg, szívesen hallgatom.
Keresgéltem tovább.
Mint kiderült ezt a fajta feszültség sokszorozót (VTTV 2203-010) a minividi kis tévékben használták (lásd kép bal oldala). Megkerestem a minividi kapcsolási rajzát, hát ha abból valami közelebbit megtudok. Mellékelem a kapcsolási rajz egy részletét, ami a sokszorozót ábrázolja. Ez lehet a fehér téglatest belsejében? Mert ha igen és ez a hibás akkor ezt könnyű lesz leutánozni.
Szerintem a jól hallhatóan sípoló tápegység nem túl jó jel. Olyan mintha valahol zárlat vagy nagyobb terhelés lenne és lecsökkenne a táp frekvenciája. A sokszorozó után egyenfeszültség van, ezt nem biztos, hogy kimutatja a kémlelő. Lehet, hogy inkább mérni kellene.
Közben ez is rendbe jött, már nem sípol.
Idézet: „A sokszorozó után egyenfeszültség van, ezt nem biztos, hogy kimutatja a kémlelő.” Erre nem gondoltam, de igazad van. Közben még az annó Sebi által feltöltött ehhez hasonló kijelzők dokumentációját átnéztem, hátha találok valami hasznosat és egy mondat szöget ütött a fejembe: Idézet: „A tápfeszültség bekapcsolásakor -videojel nélkül- a képernyő sötét marad.” Igaz, hogy nem az enyémről van szó, de mind a kettőt a VIDEOTON gyártotta. Mondom lehet, hogy már működik, de mivel nem kötöttem rá jelet, nem ad életjelet magáról. És igen! Rákapcsolva egy DVD lejátszóról a kompozit videojelet (PI3/7 csatlakozóra) megjelenik egy vízszintes zöld csík. Persze a függőleges eltérítés még nem volt bekötve, meg talán nem is kompozit videojelhez van kitalálva, de ez volt kéznél. Nagyon boldog vagyok. A hozzászólás módosítva: Dec 16, 2015
Üdv Mindenkinek!
Van egy Siemens NC vezérlő és van benne egy 9"-os CRT monitor. Sajnos megadta magát. A sorkimenő kiforrasztása után megszűnt a zárlat, a többi alkatrész mérve jó. Az a sajnálatos helyzet, hogy nem találok ilyen sorkimenőt. A panel száma: MAGNETEK 1051-09-100. A sorkimenőn sajna nem látszik teljesen a sorozatszám. Ha esetleg valaki tudna ezen panel alapján szerezni, akár komplett panelt, legyen kedves jelezni! Köszönöm szépen. Üdvözlettel!
Sziasztok!
Van-e esetleg valakinek infója arról, hol lehetne rendelni ilyen, vagy ehhez hasonló CRT kijelzőt? Hobbi projekthez kellene, de innét rendelve többe kerül a szállítás mint maga a cucc
Jé, első ránézésre pont ilyen volt egy kaputelefonban. Nem működik, mert megszakadt a vezető por nagyfeszültségű kapcsolódási pontnál.
Az Aliexpress-ről 4,84$-ért megjön, maga az ára ugyanannyi.
Előjött egy képernyőhiba, amit nem is kívánok megjavítani (17 éves monitor, valószínűleg olcsóbban veszek újat, mint ami pénzt és időt kívánna a megjavítás), de ha valaki ráér megválaszolni, hát kíváncsi lennék a miértre. Mert jó tudni, miért is mondok le valamiről.
A képeken nem tudom, mennyire látszik, a képernyő teteje fel, és széthúzódik, az alján a "tálca" szinte eltűnt, az alsó harmadban pedig olyasmi, mint egy gyűrött papír, vagy mint megázás. És ott a betűk is "gyűrődnek". Volt már "lemágnesezés", és több órás kikapcsolás is (bár általában nem kapcsolom ki, de áramszünet volt pár napja) Mégegyszer: nem javítani akarom, csak érdekes lenne megtudni, mi romlott meg. A hozzászólás módosítva: Ápr 25, 2021
Szia! Ha fokozatosan lett ilyen, akkor a függőleges eltérítés elektrolitkondenzátorai gyengültek le, esetleg a tápegység puffere. Ha régóta ilyen, akkor lehet, hogy csak a linearitást kellene beállítani.
Mondhatni, szinte egyik napról a másikra?...
Bár felül némi vízszintes csíkozódás már régota észlelhető volt teljes ablakos böngésző tetejénél, ez a nagyon elhúzódás a múlt héten jött elő. Akkor még (a régi iskola szerinti) tetejére csapkodás visszahozta, aztán a hétvégére már helyreállíthatatlanul úgy maradt. A hozzászólás módosítva: Ápr 26, 2021
|
Bejelentkezés
Hirdetés |







)








