Fórum témák
» Több friss téma |
Rendben köszönöm, akkor félre értettelek,
Idézet: „én a segédtápra gyanakodnék” Ezt akkor mire értetted?
Jaa értem.
Nos hegesztettem vele, ment is kb 1 percig, aztán egyszer csak nem akart ívet fogni, ránéztem a gépre és a hőmérséklet led világított, jég hideg volt a borda amin volt a hőmérséklet érzékelő. újra indulás után ismét szikrázott aztán semmi nem is hegesztett ismét világít a sárga led. Hmm...
Átvertem, de ugyan azt csinálja. Megfigyeltem, hogy ha várok mondjuk 6-8 másodpercet, akkor ismét elkezd világítani a sárga led.
A kimeneten lévő optocsatolót is átvertem, de ugyan úgy leállt pár másodpercen belül, és a pwm jelet is elvette (csak multival mérek). Valami mintha letiltaná a vezérlő ic-t (IC-t már cseréltem benne de ugyan az a probléma).
Cseréld ki a MC33074 ic.Lehet lm324 is jó bele nézd meg a lábkiosztását.Vagy akármilyen 4müv ic.
Kicserélve, semmi változás. (bontott lm224-em volt, de az is volt benne eredetileg is).
Akkor amiket figyel,kimeneti fesz,300V,hővédelem át kell nézni.
kimeneti fesz és hővédelem kiiktatva, de semmi, marad a 300V rész. a vezérlő IC nem direktbe kapja a feszültséget, hanem van plusz egy pnp kis tranzisztor ami rákapcsolja, ezt visszanézve valószínű itt lesz a bibi, mert ide van kötve a 300V figyelés ahogy nézem.
Fejleményekkel jelentkezem.
Ott lesz valami,bár azt is kilehet iktatni.Szerintem agregátról is lehet működtetni azért figyeli.
Most nézem 590mA-ert vesz fel (lakatfogóval, akkor rosszul emlékeztem)
![]()
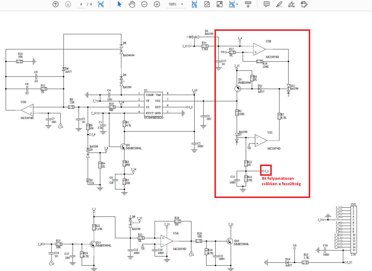
Nos meglett a hiba, A bekeretezett részen a C11-es 100nF-os kondival párhuzamosan kötöttem egy 100nF-os kondit (nincs smd kondim) és egyből jó is lett az 5V (ami folyamatosan csökkent) felugrott 7-8V-ra.
KB 10 percig volt bekapcsolva az alatt hegesztettem is vele, de végig rendben volt az a feszültsége. Továbbra is 78V a kimenő fesz, illetve üresjáratban 590mA az áramfelvétel, remélem ez nem okoz problémát. Köszönöm a segítséget!
Sziasztok!
Van egy Domtool Welder 4 típusú inverterem, ami egyik napról a másikra elkezdett nem hegeszteni. A ventilátor megy, belsőleg látszólag ép, pukkanás, szag nem volt. Üresjáraton 55 V-ot mérek, de ívet nem fog, nem is tapad. Megéri vele foglalkozni, vagy felejtős? Az elektronikát leginkább bottal piszkálom, de ha valaki ránézne, aki ért hozzá, azt megköszönném. Ha ésszerű költségen javítható, akkor nem vennék újat... Köszönöm!
Sziasztok! BLM-2000dtm Inverteres hegesztőről szeretnék egy információt kérni. Az amper állító enkóder megnyomása egy mikrókapcsolót működtet. Szeretném megtudni mi a funkciója ennek a mikró kapcsolónak. Előre is köszönöm a választ. Üdvözlettel : Imre
Az enkóder nem csak az áramot állítja, hanem a benyomásával a fojtás mértéke is kiválasztható illetve beállítható. Majd az ismételt megnyomásával kilépsz a menüből. Azt hiszem még a hotstart áramának a nagysága is beállítható százalékos értékben, de ebben nem vagyok teljesen biztos.
Szia! Köszönöm a válaszod! Egyszer már megjavítottam ezt a gépet. Úgy tűnt,minden jó a kimeneten 70 V.De a gyakorlati próba során csak éppen hogy szikrázott mintha a PWM nem működött volna és a végfok elcsattant. Most hogy újra elővettem derült ki az enkóder mikrókapcsoló funkciója, arra gondoltam hogy talán beállítási hiba is lehetett az oka a helytelen működésnek.
Az,hogy a végfok elszállt, nem köthető az enkóderhez. Ha az áramszabályzás és az áramhatárolás működik, akkor az enkóder bárhol lehet, bármilyen értéket állíthatsz be rajta. A másik két dolog a frekvencia és a maximális kitöltési tényező. Ha a frekvencia alacsony(pl. valaki tekergette a trimmereket)a végfok elszáll, ha a kitöltés nagyobb mint amit a lemágnesezési idő megenged, szintén elszáll a végfok. Akkor is elszáll a végfok ha a legmágnesezés nem működik vagy hibásan működik. Ezt a hibát csak szkóppal és megfelelően szabályozható műterheléssel lehet lekövetni megnyugtatóan.
Szia! Tehát emberi hiba szinte kizárható egy ilyen tudású gép tönkremenetelében? Vagyis mindig valamilyen paraméter elállítódása (gondolok itt elsősorban kondenzátor értékekre) miatt következik be a baj.Ezért nem elég csak a következmény javítása,vagyis a rossz alkatrészek cseréje.Köszönöm a rám szánt idődet,és a jó szándékodat. Minden jót kívánok neked!!
Üdv Mindenkinek!
Adott egy ilyen kinai csoda (elvileg Jasic zx7-225 panel) letépték róla az előlapi Tig-Mma átváltó kapcsolót és a két led vezetékét. Ebbe kérnék segítséget hátha valaki tudja mit hova kell visszakötni.A gép áram alá helyezve működik, nem zárlatos csak igy 9v az üresjárati feszültsége. Az ujabb tipusú zx7 panelról találtam bekötést de sajna az nem stimmel ezzel. Előre is köszi!
Sziasztok,
segítséget szeretnék kérni. Egy Haina 270-es hegesztő alaplapján a Q3 jelű alkatrész adataira lenne szükségem. Köszönöm.
Üdvözlet Mindenkinek!
Segítséget szeretnék kérni egy MERKLE MOBITIG 190 DC inv. hegesztő javításához, melynek táp ic-je szétrobbant, így azonosíthatatlan. Az ic kapcsolását kirajzolva próbáltam a neten kutakodni, de nem jártam sikerrel. Ami biztos, hogy nem TNY és nem LNK sorozatú. Előre is köszönöm!
Sziasztok!
van egy Iweld gorilla pocket 130-as hegesztőinverterem. Tegnap hegesztés közben leverte a kismegszakítót. Visszakapcsolás után a ventillátor nem zúg, és természetesen a hegesztés sem mukodik. Szétszedtem, ahogy látom, a táp oldalon egy relékontakton keresztül egy graetz hidra menne a feszultseg. A graetz bemenetén nincs feszultseg, a relé sem húz meg. Mértem a relét, a tekercsenek 2Mohm mereshatarban sem tudok ellenallasat merni. Ha a relé erintkezojet kezzel athidalom, akkor ismet leveri a biztositekot. Valakinek van otlete, vagy esetleg kapcsolasi rajza ehhez? Ki nem dobnám, mert szeretem, csak most megszivatott...
Szia!
A nagy kondenzátorok egy előtét ellenálláson keresztül töltődnek fel,amit később rövidrezár a relé.Nézd meg nem szakadt-e ez az ellenállás, el szokott fáradni. Ekkor nincs segédtápfesz és nem működik semmi. Vagy segédtápfesz probléma. Ha a relét benyomtad és ekkor is zárlat van, gyanús, hogy a teljesítmény (FET IGBT) is kuka. üdv.:Foxi A hozzászólás módosítva: Jún 3, 2021
Sziasztok!
Egyik ismerősnek van egy kis Iweld 200 IGBT MMA hegesztő gépe. Mivel nem nagyon foglalkoztam ilyen dolgokkal még ezért az lenne a kérdésem, hogy mi lehet a probléma illetve, hogy lehet azt megvizsgálni és megoldani. IGBT részét szeretném kicsit átlátni, oszcilloszkóppal hogyan tudom megvizsgálni őket stb. A hiba: A gép gekapcsol, kijelző működik, állítani lehet, ventilátor működik de nem hegeszt. Előre is köszönöm.
Sziasztok!
Hozzám került egy "piacos" Expert XWDI 141 típusú inverteres hegesztő. Két darab 60T65PES IGBT zárlatos benne. Ragaszkodjak-e ugyanehhez a típushoz vagy tehetek/tegyek-e bele 60Amperes helyett egyel nagyobb 70A-est, hogy tovább bírja? Ha igen akkor mit ajánlotok? Gyakorlatilag alig poros a belseje, nem mehetett sokat, ritka igénytelen kábel bekötések, kínai trágya az egész. Ha egy mód van rá, jobbat szeretnék kihozni belőle mint a mostani állapot! Köszönöm!
A teljes tipusjelzés MBQ60T65PES. Eléggé combos darab. Én egy hasonló gépbe FGA60N65SMD típust tettem, azzal jól működik, -eddig legalább is nem hozták vissza amiatt hogy tönkrement volna. A HESTORE-ban beszerezhető.
Köszönöm!
Arra gondolok, simán hamisítvány, volt amit eredetileg beletettek vagy alul van méretezve az egész ezért mentek zárlatba. De akkor beépítem az általad ajánlott típust.
Üdv!
Keresem a hegesztő inverter segédtáp (öcsi panel, 24v) kapcsolási rajzát. Az a tipus érdekel, amelyiken az opto, diódák, elleállások, 1-2 kondi és egy tranzisztor van ( a főpanelon MK2-es jelzéssel). Az R5,6,7 ment el az örök vadászmezőkre a FET-tel együtt. Sajnos nincs szitázva az értékük. Első ránézésre nincs más hiba a gépben, ez egy plazmavágó CUT 50, de az egész egy sima hegesztő inverterre hasonlit. Köszönöm. |
Bejelentkezés
Hirdetés |




















