Fórum témák
» Több friss téma |
Kicsit vegyél vissza, vagy szállj le a magas lóról, szerintem. Örülök, hogy jól szórakozol, igazából csak ötleteket kerestem itt, plusz meg kellett értenem, pontosan hogy működik a szerkezet.
Te meg rögtön feltételezted, hogy retardált vagyok, mert egy 50Hz-es trafóra gondoltál. Töltöttem volna fel képet, de nincs hozzá 3 kezem, hogy közben fotózzam a szkópot, gondoltam elég az, hogy mondom, azt látom rajta, amit látni kell. Az FKP fóliakondikat is ismerem.
Sajnálom hogy így gondolod.
Sok jó hozzászólásodat olvastam, azért bátorkodtam feltételezni hogy elég a kulcspontokat előhozni... A témát úgy kezdted - kis segítség a javításhoz... De nem civakodni akarok, inkább a csapatmunka, a siker, a téma előremozdítása volna jó... Az általam javasolt időzítéssel még a t1 50Hzes trafó 230Vos szekunderröl táplálva is jól működik a kapcsolás, persze ha jók az alkatrészek. Az egéssz nagyon hasonlít a CDI gyujtáshoz... A gyártó nem hiába alkalmazott 1200Vos 180Aes csúcsáramú IGBTt, hiszen a pilótszikra energiája = U négyzet x C per 2 ha hanyagoljuk a veszteségeket. Gondoltam elég az = halandzsa, valahogy nem lep meg hogy nincs egy haver se hogy tartsa a telkót fényképezni akár félkezű... A kondival kapcsolatos elvárás a csúcsáram elviselése, jelentéktelen itt a magasfrekvenciás viselkedése... A gyujtótrafó ez esetben nem tartalmaz diódát, stb. csak impulzustrafó mely szekundere tartóssan elviseli a pilótáramot... Ámbár nem láttam, valószínűleg jó...
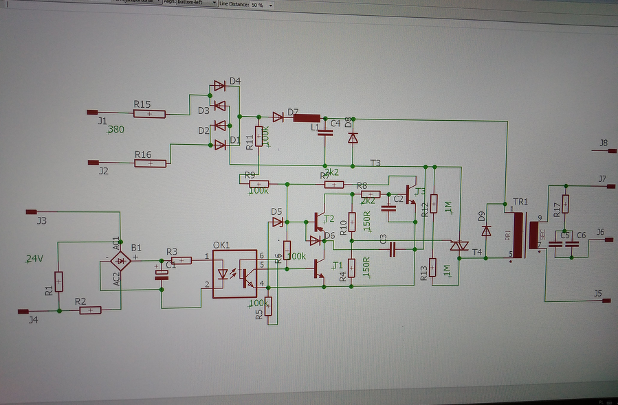
Látom téma a HF-es gyújtó egység. Bár ez nem plazmavágóé hanem egy inverteres AWI-s Kemppi hegesztő gépé de lényegileg megegyezik a gyújtó egység működése. Egy relé kapcsolta az egységre a táp feszültséget melyet megmértem és 70 V AC-t mutatott a műszer valamint 20 kHz-es frekvenciát. Vajon valós dolog lehet ez?
Gratulálok a személyeskedéshez is, az nyilván előrébb visz. Nos, ha valóban fontos lenne, akkor tudnék hívni valakit segíteni, de a szkópképek netre töltését nem tartottam olyan életbevágónak.
A kondinál a magasfrekvenciás viselkedés is kapcsolatban van a nagy csúcsáram elviselésével, dI/dt. Egyébként pont elég volt az a pár mondat amit kaptam itt a fórumon, hogy megértsem, ezért a normális hanvgételű posztokat köszönöm mindenkinek.
Elképzelhető, láttam már AWI heggesztőt
amelynél a kimeneti DC táplálta a HF egységet, a működését pedig komparátor vezérelte. Amikor létrejött a munkaáram, leesett a fesz, HF leált... Egy teljeshidas gyorsdiódás csúcsegyenirányító célműszer néha sokat segíthet... Argon légkörben könyebben alakul ki az ív, kissebb pilótteljesítmény is elég...
Szia. Kösz a választ. Valahogyan jó lenne életre kelteni mert egy másik becsatoló tekerccsel be szeretném építeni egy trafós plazmavágóba. Talán egy inverteres hegesztőgép közvetlen szekunder kimenetére kötve kellene megpróbálni.
"Trafós plazmavágóba" - itt 50 Hzes
3fázisú teljesítménytrafóra gondolsz? Ha létezik még az eredeti hf gyujtás, lehet hogy azt egyszerűbb lenne feléleszteni, valamikor strapabiróbak voltak a készülékek...
Az eredeti (Zetronic PSA 1) nem működött, gyantával kiöntött egység volt így ki lett dobva. Ennél a az AWI-s egységnél meg arra gondoltam, hogy keresek egy kapcsoló üzemű tápot hozzá így azzal talán működne. A gép egy Rehm 120 A-es plazmavágó eredetileg.
Az AVIs panelen a 22 nFos kondik és diódák
feszültségtöbszörözőt alkotnak, ami csak váltófeszről működik, így a 20 kHz megfelelhet... Milyen hosszú szikra van a trafó szekunderén? Továbbá a Rehm-ben a pilótáramkorlátozó ellenálás hány Ohmos és mekkora teljesítményű? A hozzászólás módosítva: Aug 3, 2020
Ez a gép eredetileg egy Rehm PSA 150 , de már csak donor mivel a főtrafó,fokozatkapcsoló és a 3 fázisú fojtó kivételével minden elektronikát kidobtam belőle. Újra akarom építeni a saját elképzelésem alapján. Még egyenlőre nem próbáltam ki az AWI-s HF-es gyújtót, tervben pedig egy másik Fronius 120 W-os AWI gyújtó egység került volna bele de az túl sok helyet foglal el. Ugyanilyen gyújtó egység van a jelenleg használatban a másik plazmavágómon és brutális ereje van. A vezeték szigetelését is könnyedén átütötte a munka kábelben illetve az energialáncban. Gyújtáskor világított a kábel az átütés helyén mint egy kis led lámpa. Szóval ez a kis elektronika talán jobb választás lenne. A pilot ellenállás szakadt, égett volt így meg sem mértem az ellenállását úgyis olyan teszek amilyent akarok azaz kb. 8-9 ohm körülit.
De fényképem van a pilot ellenállásról. Ez az ellenállásnak szinte minden megcsapolása be volt kötve és a fokozat kapcsoló ezt is kapcsolta a kimenő teljesítményhez igazítva.
Még a beépítés előtt kipróbáltam a Fronius HF-es gyújtót a másik gépemnél. Látható a brutális teljesítménye.https://www.youtube.com/watch?v=VITzPjF_Q4A
Sziasztok!
Valaki le tudná írni nekem hogy működik a plazmavágók begyújtása? Csináltam egy transzformátoros awi hegesztőt, azaz van egy jó kis egyenáram forrásom, és arra gondoltam, hogy ezt be lehetne fogni vágásra is. Azt tudom, hogy az új vágók HF gyújtással indulnak, nekem ez még sajnos nincs. De megoldható a gyújtás hasonlóan, mint a koppintós awi-nál?
Plazmavágásnál az üresjárási feszültség 180-400V közé esik teljesítménytől függően, a vágási ív feszültsége pedig 80-150V között van. Tehát egy sima DC áramforrás erre a célra alkalmatlan. Létezik megoldás ahol 2 db trafó soros-párhuzamos kapcsolatával ezt megoldották-egy régebbi Magyar Elektronika folyóiratban jelent meg cikk is a projektről- sőt lehet venni kínai invertert is amelyik elvileg tudja ezt a multifunkciót,de a gyakorlatban még nem láttam működni egyet sem.
Persze attók hogy én nem láttam még működhet a dolog. Egyébként a plazmavágó pilotív begyújtása szinte ugyanazzal a technológiával történik mint a TIG-nél, és a vágóív kialakulása után a pilotív kialszik. A pilotíves gyújtáshoz olyan munkakábel kell amelyik alkalmas belső pilotgyújtásra. A hozzászólás módosítva: Jún 24, 2021
Köszönöm az infót!
Akkor igazából egy kapcsolóval ki lehet hagyni a trafót és mehet a hálózati áram az egyenirányítóra? Persze akkor kell valami teljesítményszabályzás is. Van a pilotgyújtásról egy részletes leírás valahol amiben a komponenseket és azok szerepét is kitárgyalják?
"Akkor igazából egy kapcsolóval ki lehet hagyni a trafót és mehet a hálózati áram az egyenirányítóra? Persze akkor kell valami teljesítményszabályzás is. " Uhhhh... ez kemény! (Bátor vagy mint a "cigány lova"!- elnézést de ez a gondolat ugrott be elsőre.) Inkább ne próbálkozz ilyen veszélyes dolgokkal egyenlőre.
"Akkor igazából egy kapcsolóval ki lehet hagyni a trafót és mehet a hálózati áram az egyenirányítóra?"
Hát ha az első alkalommal föl akarod dobni a talpadat..... Komolyra fordítva a szót, ez a megoldás semmiképp nem járható út, és emellett halálos kimenetele lehet . Attól hogy egyenirányítod a hálózati feszültséget, még veszélyesebbé válik mint váltóáramként. Ez a megállapítás egyébként a plazmavágó kimenetére is igaz, de az a rész már a hálózattól független.
Sosem mértem plazmavágót, így fogalmam sincs milyen paraméterekkel és hogyan dolgozik. Meg kell nézni egy közönséges gyárit, hogy abban mi hogy van megoldva. Ahogy mezei hegesztőtrafót lehet készíteni házilag, úgy biztos plazmavágóhoz való trafót is ugyanúgy lehet, ha tudod a paramétereket, abból meg a tervezési elvet. Ha durván eső karakterisztikájú trafóra van szükség, olyat szintén lehet készíteni. Pl. az egyik oszlopon van a primer, a másikon a szekunder. Ilyenkor lehet jó nagy a szekunder feszültség, ami majd durván leesik amikor dolgozik az ív. Kérdés, hogy a trafó nagy szórásából adódó áramcsökkenés ki tudja-e szolgálni az ív szükséges áramát.
Jó, de ha 100-200V a gyári vágó feszültsége, akkor az is halálos nem? Gyanítom, hogy azoknak is sokkal kisebb a feszültsége. Az avimnak 40V a terheletlen és 3-10 között terheléstől meg miegymástól függően. Vettem egy ilyen olcsó kínai plazmapisztolyt. Ha megérkezik kipróbálom mit csinál. Bővebben: Link A hozzászólás módosítva: Jún 25, 2021
Látom nem igazán vagy képben a villamos eszközök működésével kapcsolatosan. Javaslom,inkább vegyél egy gyári plazmavágót és azzal dolgozzál, de annak a kivezetéseit se tapogasd ha kedves az életed.
Az AVI munkafeszültsége az alábbi képlet szerint számítandó: Uiv=10+0,04*Iiv . Tehát 10 V alá nem mehet még egészen kicsi íváram esetén sem. A hozzászólás módosítva: Jún 25, 2021
Nagyon megnőtt az önbizalmad és emiatt nehogy valaki súlyosat fizessen! Valamint nagyon a hiányos tudásod is a témában amit önbizalommal pótolsz. A videó amit belinkeltél meg számomra érthetetlen. Mit is akar a "gazsi"? Van egy plazmavágó pisztolya ami neki nem jó így átszereli egy AWI-s munkakábelre, pisztolyra. Minek????Mit takarít meg???? Mitől lenne jobb????
Nem értem az egészet!!
Egy lidl-s plazma 50eFt, bedugod azt megy! Ha nagyobb kell, venni kell használtat, esetleg rosszat, és megjavítani. Nekem van itthon Co, Avi, Plazma, pedig nem szakmám, munkám a vas....
A topic nem rólad szól! Én is itt tanultam meg a plazmavágó gép alapjait pár fórumtárs segítségével.
Jó lenne utánanézned a készülékek alapvető működésének, illetve előtte még az alapvető érintésvédelmi dolgoknak. Ja, lehet csinálni plazmavágót közvetlen 230-ra kötve, csak pl. nem annyira jó, ha a munkadarab a galvanikusan nem leválasztott hálózaton csücsül.
A munkadarab és a pisztoly között is életveszélyes feszültségek lehetnek, ettől függetlenül.
Egy műanyag lábakon álló elszigetelt kamrában dolgozik a kolléga. Munkadarab csere előtt feszültségmentesítés, utána visszakapcsolás.
"Ja, lehet csinálni plazmavágót közvetlen 230-ra kötve," No ezt nem értem egyáltalán. Ha egyenirányítod a 230 V-ot és puffereled az kb. 325 V DC és ebből hogyan lenne100-110 V-os ívfeszültség. Nekem az üresjárati feszültség a plazmavágón 380 V DC és 50 A-es vágóáramnál az ívfeszültség 103 V környékén áll be illetve ilyen értékre állítom az automata fejmagasság állítót.
Soros fojtóval a váltóáramú körben prímán be lehet lőni a feszültségesést, de ezt itt inkább nem részletezném, mert még valaki megcsinálja.
Az awi-s trafómon van még egy csomó tekercsnek való hely. Ha esetleg tekernék rá egy 120V körüli szekundert?
Trafó nélkül épített plazmavágónál fűtőszállal korlátozzák az áramot. A hozzászólás módosítva: Júl 2, 2021
|
Bejelentkezés
Hirdetés |













