Fórum témák
» Több friss téma |
- Ez a felület kizárólag, az elektronikában kezdők kérdéseinek van fenntartva és nem elfelejtve, hogy hobbielektronika a fórumunk!
- Ami tehát azt jelenti, hogy a nagymama bevásárlását nem itt beszéljük meg, ill. ez nem üzenőfal! - Kerülendő az olyan kérdés, amit egy másik meglévő (több mint 17000 van), témában kellene kitárgyalni! - És végül büntetés terhe mellett kerülendő az MSN és egyéb szleng, a magyar helyesírás mellőzése, beleértve a mondateleji nagybetűket is!
Hi Mesterek kellenne egy kis segítség.
A lényeg hogy csináltam egy világítás rajtamaradt sipolos kütyüt tompított ,helyzetjelzőre. Na most ezek egy "sipra" vannak rákötve, de azt hogy lehetne elkerülni hogy ha a tompított áramallat van akkor ne mennyen az áram át a helyzetjelzőre s ugyanigy fordítva? Gondolom valamilyen diodával, de milyennel? Nagyábból ez lenne a kapcsolás, relé meg a gyujtáskapcsoló nincs rajta de az most nem is lényeg.
Hi
Na szóval ezt azért kell mert a gyujtáskapcsolom ***, egy új meg drága! Van amikor a kulcs kivételekor a tompított égve maradt vagy a helyzetjelzőm , egy 5,5Ah-aksit hamar lemerít. Ezért csináltam egy olyan kapcsolást relével hogy amikor a gyujtás rajta van s fel van kapcsolva a tompított vagy a helyzetjelző akkor nem siplo. Viszont ha gyujtás nélkül maradt rajta a világítás/tompitott akkor igen. Ez jó is de még ráakarom kötni a helyzetjelzöt is errre viszont már a meglévő kapcsolást akarom használni, tehát nem akkarok két relét és két sipolt használni. Ezért akkarom belekötni a relébe a tompitott mellé a helyzetjelzőt, de viszont akkor müködne mind a kettő még ha csak egy is maradt áramalat a gyujtás levétele után. Amit írtál. Ezért kellenne nekem valami ami nem engedi "visszafelé" folyni az áramot. Pl.: a tompítotból a helyzetjezőre vagy fordítva. Én itten gondoltam valami diodára! Ezt a diodád kéne nekem megnevezni, hogy mi bírja ezt szabályozni. Na ezt a kisregegényt nem akkartam leírni ezért egyszerüsítettem a kapcs rajzot is ![]() A vulgáris szavakat kicsillagoztam, Moderátor
Nos sikerült megoldanom az segítségeddel köszi.
Most már ott tartok, hogy beiktattam egy infra érzékelőt meg egy infra ledet és a sebessége attól függően változik, hogy van-e előtte valami (csak még hungarocell a burkolat meg nincs alulap az érzékelő meg a lámpa előtt, de alakul).
Bár nem ismerem az autódat, de az nem lenne célravezetőbb, ha kompletten az egész, korábban létrehozott sípoló áramkört átraknád a helyzetjelzőre? A mi autónkban az egész világítás-rendszer fokozatkapcsoló segítségével működik. Nulladik állapotban semmi sem ég. Első állapotban csak a helyzetjelző. Második állapotban a helyzetjelző marad égve és mellé felkapcsolódik a tompított.
Olyan kapcsolóállás egyszerűen nem létezik, amikor a tompított égne és a helyzetjelző már nem! Ez kb. olyan, hogy a tompított "rendszere" alapból a helyzetjelzőre épül, anélkül nincs! Épp ezért szerintem elegendő lenne csak a helyzetjelző égvemaradását jelezni...
Az 5,5 Ah-ás akksi inkább motorra utal.
Nálam - gyárilag - úgy van kivitelezve a világítás, hogy a gyújtás levételekor a tompított kikapcsolódik, csak a helyzetjelző világít. Ha kiveszed a kulcsot, hangjelzés figyelmeztet. Ha rányitsz a bal első ajtóra (kiszállsz), akkor a helyzetjelző is kikapcsolódik. Az ajtó visszacsukása ezt már nem befolyásolja. Csak a kulcs ismételt behelyezésével kapcsolódik be a helyzetjelző, és a gyújtás állás kapcsolja a tompítottat.
Sziasztok.
Találkozott közületek valaki már 10x10 tokozott ledmatrixal? Ha igen hól lehet beszerezni? Valami hasonlóra gondoltam mint a képen látható.
Sziastok! kérdésem lenne, hogyan lehet megoldani, hogy erősített kimenetről, végfokról, fülhallgatóra ráilleszteni a jelet? Elég egy ellenállás osztó? Ha vki csinált már haonlót, megköszönném a segítséget.
Nem kell oda osztó sem!
Egy ellenállás csak úgy, ami "lebeg" a végfok kimenetén. Ha rácsatlakozol fülhallgatóval, akkor záródjon az ellenállás áramköre. Itthon egy TDA2030-cal működő erősítőn ez kb. 30 éve működőképes megoldás, a közel 20V szimmetrikus táplálás esetén úgy rémlik 470 ohm-os ellenállás van a jack-aljzathoz bekötve. Természetesen a te esetedben, ha a tápfeszültség magasabb ennél, akkor arányosan növelni kell a "lebegő" ellenállás értékét is. Valamint attól is függ ezen ellenállás értéke, hogy az épp használni kívánt fülhallgatónak mekkora az impedanciája.
Szia! Akkor magyarul 2 db 470Ohm-os ellenállást kössek a jack ajzatra, és már ok? ..autóvégfokhoz kellene, 1 ismerősöm, trakit vezet, és ott akarja így hallgatni a zenét!
))))
Nem ismerem a traktorok akkumulátorait és annak feszültségszintjeit, de igen, ezzel a módszerrel meg lehet oldani egyszerűen a dolgot. Akár azt is meg lehetne próbálni, hogy egy potméterrel kikísérletezni a megfelelő értékű "előtét"-ellenállást.
Na igen, ahhoz tudni kellen a füles pontos impedanciáját. Ha jól tudom, kb, 150, és 200KOhm szokott lenni. nemde?
Nem egészen.
Kb. 16-32 ohm szokott lenni átlagban, úgy emlékszem. És egészen megy 60 ohm-ig, onnantól följebb professzionálisabb hangzásúak vannak. Egészen 1kohm-ig megy a skála, de azok olyanok, amik már majdhogynem a stúdió minőséget is lepipálják...
Köszi szépen... hát akkor próbálkozom.. remélem összejön majd... még1kérdés.. épp most mértem kimeneti csatit..ott nem cseng össze digit multival mérve a kettő nevatív...bár az ajzaton pedig össze kellene kötni. Igaz?
Hűha. Itt lehet, hogy gáz lesz. Autós erősítőről/végfokról lévén szó, valószínűleg külön vannak a kimenetek. Ami azt jelenti, hogy minden egyes hangszórónak külön-külön negatív-pozitív pólusa van. Tehát nincs közösítve egyik sem. A fülhallgatónál viszont mint tudjuk, gyárilag közösítve van a hangszórók negatív pólusa.
Ez csakis úgy oldható meg jelen esetben, ha a fülhallgató csatlakozójától megválsz, és "saját" 4 darabszámú kivezetést teszel rá, abból 2 fogja a bal fülhallgató-hangszórót jelenteni, a másik 2 pedig a jobb oldalit.
Igen..erre gondoltam most én is..de elehet hogy megmarad a ál-sztereó Neki.. 2megeggyező monó jellel.
HI
Igen motorrol van szó. 250ETZ. A tompoitott és a helyzetjelző két külön "cég". Mint irtam kopot a gyujtás kapcsolom. Hol a tompitott magában, hol a helyzetjelző világit magábban. Szóval megkérdem utoljára lehet ezt az áramot csak egyirányusítani??
Hello!
Nem túl érthető, sem a rajz, sem amit leírsz, de szerintem megoldhatod a problémádat 2db 1N4001 diódával. A diódák katódját összekötöd és rávezeted a piezóra (vagy a relédre, ha az van bekötve). Az anódok meg külön-külön mehetnek a tompítottra és a helyzetjelzőre. üdv! proli007
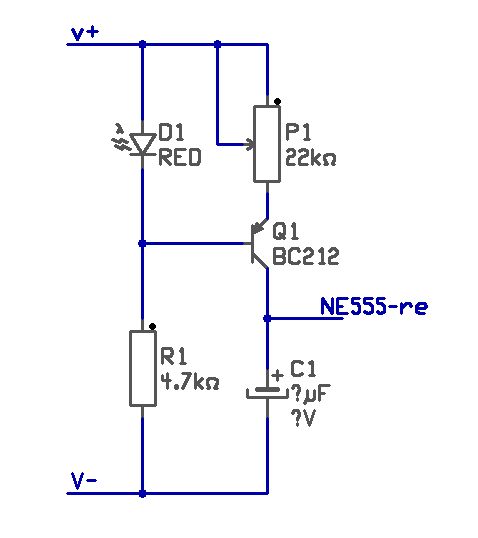
Van egy 22K-s potméterem. Van valami egyszerű módszer, arra, hogy felszorozzam ezt?
Vagyis mondjuk 220K legyen a maximum így 10x akkora léptek lenne. 555-ös villogóba kéne, de a kondit nem tudom cserélni (nincs raktáron .
Nincs.
Az értékét csak csökkenteni tudod, ha párhuzamosan kötsz vele egy ellenállást. De növelni nem lehet, csak legfeljebb egy soros ellenállással. De ezáltal nem lesz teljes a potméter átfogása. Esetleg elektronikus úton, mondjuk egy fettel...
Hello!
Ha jól értem, akkor az NE555-höz lesz. Mondjuk, készítesz belőle, egy áramenerátort. Ezzel a kaapcsolással a kondi töltőáramát szabályozhatod. I=(Uled-Ube)/Rpoti A C1, már az 555 kondenzátora. Persze lehet, hogy a potival egy ellenállást célszrű sorbakötni, hogy ne legyen rövidzárba. üdv! proli007
Nos, lenne egy hülye kérdésem..
A 4017-es IC-t maximum hány V-tal lehet használni? Mert nekem 12V-ot használ maga a kapcsolás, és azért kérdezem, kell-e elé beraknom esetleg egy stabilizátor IC-t? (5V-osra gondoltam) Valószínű, hogy már 1x fel lett vetve a kérdés, de én nem igazán találtam. Az adatlapját néztem, de én csak hobbiszinten értek az elektrohoz, így én csak a lábkiosztásokat értem ![]() Köszi a válaszokat
Hello!
Nem! 3..15V között használhatod. Persze csak "üzemi körülmények között". (Szóva nem terheled agyonra egy kazal Led-el) üdv! proli007
Köszi a választ!
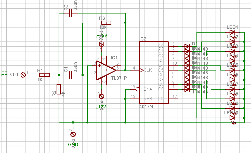
Mellékeltem a kapcsolást, ahogyan használni szeretném az IC-t. Úgy működne, hogy egy jackről v RCAról kapná a jelet az egész, a szűrő leszűrné a jelet, hogy csak a 170,5 és az alatti frekvencia "menjen át", ami léptetné az IC-t. Működőképes kapcsolás, vagy másképp kellene próbálkozzak? (Nekem van egy sejtésem, hogy nem igen működne a léptetési rész, mert szerintem nem adna elegendő jelet a CLK lábra, így egy tranzisztort vagy valamit oda be kellene rakni)
hello!
Hát ez az egész így nem jó! - A szűrőnek, csak egyszeres az erősítése, az RCA-ról, meg csak pár száz millivolt jön le. (A CMOS-nak meg majd 12V kell) Tehát még egy erősítő fokozatot kellene utána tenni, kb 20szoros erősítéssel. - Felesleges a +-12V az IC számára, és így nem is kötheted be az erősítő kimenetét egyből az IC-re, mert az nem kaphat minusz feszültséget. Jobb lett volna, csak 12V-ot alkalmazni, és a műveleti erősítőnek a + bememetét egy 10kohm-10kohm-os osztóra kötni, (Plusz egy hidegítő kondi). Ekkor a CMOS alaphelyzetben féltápfeszt kapna, mert a bemneti jelszintnek pont ott van a holt zónája. (ekkor a "leg érzékenyebb") - A 4017 kimenetére teljesen felesleges a sok dióda. A Led-eket közvetlenül is rákötheted (az is egy dióda). Viszont a Led-ek összefogott katódját nem illik, csak egy előtét ellenálláson keresztül a GND-re kötni. (Kb 1db 470ohm kell) üdv! proli007
Huh
![]() Így elsőre kicsit magas, de igyekszem felfogni ![]() Kezdjük a végéről: A LED-eknél igen, tényleg elfelejtettem az előtétellenállást A diódákat azért raktam oda, ha netán valami zárlat lesz, vagy valami, vagy netán fordítva kerül rá, nagyobb fesz v vmi, ami kiégeti a LED-et, akkor az IC ne menjen már tönkre, de akkor kiszedem a diódákat. Az osztót úgy érted, hogy 2 db 10kOhmos ellenállást kössek párhuzamosan, és úgy adjam neki a feszültséget? (Persze még a kondit is odarakni) Az erősítést azt szerintem nem tudnám megcsinálni, abban tudnál segíteni? Igen, tudom, alap dolgok, de suliban nem túlzottan tanít az elektrotanárom, így kénytelen vagyok sokmindennek utánaolvasni, de sokminden így is kimarad
Jaj!
Most nézem, a szűrőnek elég alacsony a bemeneti impedanciája. Lehet jobb ha előtte van az erősítő. (de lehet egy tranyós, vagy Fet-es emitterkövető is megtenné a bemeneten. üdv! proli0
Eszembejutott Skip kivezérlésjelzője, amin van erősítés..
http://www.hobbielektronika.hu/kapcsolasok/files/78/kivnagy.jpg Az erősítő rész balról az első. Ha azt használom, elég lesz nekem?
Nos, végre megtaláltam a könyvem, amiben van némi szó a feszültségosztóról..
Tudom, egy hűtőkondit még említettél, de azt nem tudom, hova kell bekössem, ilyenről nincs leírásom. Az érdekelne, hogy jó-e az, amit a könyvem ír? Mellékeltem az ábrát. Ha jó, akkor hogyan kell ezt bekötnöm? (Persze a kondit még belerakni) Ha jól értettem, a TL071-es IC-re kell majd rákötnöm. A képen az X2-2 részen kapja a + feszültséget, csak az lemaradt |
Bejelentkezés
Hirdetés |
















